Fórum témák

» Több friss téma
Fórum » NYÁK terv ellenőrzése
 
Témaindító: Paso, idő: Okt 4, 2005
Lapozás: OK   137 / 202
(#) proli007 válasza villanyipi hozzászólására (») Ápr 22, 2015 /
 
Hello! Ez most így jó, de annak a böszme 3,3ohm-nak az ég világon semmi értelme nincs. Tegyél helyére egy diódát (anód az 1000µF felé). Viszont az 555-ök tápjáról egy elkó hiányzik. (1-8 láb közé egy 47..100µF-ot, pozitív a 8-as felé) Az elfér a két IC között.
Egy kicsit rendbe szedném a nyákot is, mert kis helyek vannak az ellenállásoknak, közben ott van az üres panel. A GND hálózatot és a Fet Drain-Source vezetékeit is meg kell vastagítani, amennyire csak lehet.
(#) kiborg válasza qvasz2 hozzászólására (») Ápr 22, 2015 /
 
16mil.
A nyák laminálásos technikával fog készülni.
10mil elég lesz? Csak jelszint fog rajta közlekedni,áram nem lesz.
(#) qvasz2 válasza kiborg hozzászólására (») Ápr 22, 2015 /
 
10 vagy max. 12 mil kell oda!
(#) eyess válasza kiborg hozzászólására (») Ápr 22, 2015 /
 
Gyárthatóságról beszéltél .Ez úgy hangzott mintha több darab céges legyártása lenne a cél .Viszont most , azt írod , hogy laminálni fogod.

Az én észrevételeim a következők. A rajzot nézve szemből az alsó résznél van 5db smd alkatrész azokat egymástól messzebb helyezd , és a csatlakozó sorát is, mert nem fogod tudni forrasztani van ott elég hely erre. Az ic alatt lévő átkötések közül egy megszüntethető , és ami ezen kötés smd alkatrészhez megy azt a jobb oldalon lehet összekötni , és egyel kevesebb lesz az ic alatti kötés.
A hozzászólás módosítva: Ápr 22, 2015
(#) villanyipi válasza proli007 hozzászólására (») Ápr 22, 2015 /
 
Így gondoltad? Vagy nem egyre gondolunk?
(#) proli007 válasza villanyipi hozzászólására (») Ápr 22, 2015 /
 
Így, de a diódát fordítva raktad bele, és a két 555 1-es lába között kell vastagítani a vezetéket, nem a második 2-es lábánál..
(#) kiborg válasza eyess hozzászólására (») Ápr 22, 2015 /
 
Szia!

Köszönöm az észrevételeket MINDENKINEK. A nyáktervet módosítani fogom az észrevételek szerint. A gyárthatóságot úgy értem, hogy laminálásos technikával megoldható legyen a nyák. (huzalvastagság,túl közeli alkatrészek,vonalak, stb...) Az adott technológia korlátait figyelembe véve.
A hozzászólás módosítva: Ápr 22, 2015
(#) eyess válasza kiborg hozzászólására (») Ápr 23, 2015 /
 
Nincs korlát , ha jól csinálod .Persze ehhez nagyon kidolgozott mechanizmusok kellenek.
(#) rockersrac válasza rockersrac hozzászólására (») Ápr 23, 2015 /
 
Sehol senki aki ellenőrizné nekem ezt a nyákot?
(#) proli007 válasza rockersrac hozzászólására (») Ápr 23, 2015 /
 
Hello! Mert nem raktál fel kapcsolási rajzot. Egyébként jó ez, de az 5-6 láb közötti átvezetés felesleges, hiszen ott az út az 555 utáni kodni lábai között..
(#) rockersrac válasza proli007 hozzászólására (») Ápr 23, 2015 /
 
Hupsz, a kapcsolásirajz lemaradt, valóban... A kapcsolás a BSS-ről van( Bővebben: Link ), a nyákterv viszont teljesen saját kútfőből való...
(#) Helios hozzászólása Máj 5, 2015 /
 
Üdv!

Egy reloop által kidolgozott tervet óllóztam össze egy subwoofer szűrő áramkörrel. Átnézné valaki hogy jó lett-e?

Segítség képpen: reloop E2 és subwoofer szűrő

Előre is köszönöm!

TDA+TL.lay
    
(#) Rezneki Henrik hozzászólása Máj 11, 2015 /
 
Sziasztok! A mellékelt kapcsolásról szerettem volna nyákot készíteni. A kapcsolás Proli007 és Alkotó munkája, külön köszönet nekik! Az én verzióm annyiban különbözne, hogy 4 csatornás és mono jelet kap, így egy csatornát raktam be a képre. Ez okozza, hogy néhol funkció nélküli vezetősávok vannak. A ledek sincsenek rajta. Remélem, ez nem zavar senkit. Rá tud nézni valaki, hogy van-e hiba benne? Megépítettem és nem akar működni. Ha a 12V-ot megkapja, nagyon melegszik a 3915-ös ic, az összes led folyamatosan világít bejövő jel nélkül is, és az 5. lábon 8v egyenáramot mérek. Ez utóbbi rendjén van így? Ha a terv rendben van, gondolom, az egyik ic nem bírta a gyűrődést.
(#) reloop válasza Rezneki Henrik hozzászólására (») Máj 11, 2015 /
 
Szia! LM358 4-es láb testet kíván.
(#) Rezneki Henrik válasza reloop hozzászólására (») Máj 11, 2015 /
 
Igen, köszönöm! Sajnos a hibát nem az okozza.
(#) reloop válasza Rezneki Henrik hozzászólására (») Máj 11, 2015 /
 
Az LM358 3-as láb testen van? Nem kap a bemenet felől egyenfeszültséget?
A LED-ek közös anódjába iktass be egy 68-100 ohm 2W ellenállást az majd kordában tartja az IC melegedését, a LED áram így kisebb feszültséget ejt az LM1036 áramgenerátorain.
A korrektség megköveteli a kihasználatlan műveleti erősítő kezelését, ami abból áll, hogy 5-ös lábat testre-, 6-7 lábakat pedig összekötöd egymással.
A hozzászólás módosítva: Máj 11, 2015
(#) Alkotó válasza Rezneki Henrik hozzászólására (») Máj 11, 2015 /
 
Kicsit fejlődött a kapcsolás, amihez itt találsz paneltervet.
Ennek is elhagyhatnád az egyik felét.
(#) Rezneki Henrik válasza Alkotó hozzászólására (») Máj 12, 2015 /
 
Nagyon köszönöm! A paneltervemet nem nézted véletlenül? Láttál hibát benne a "4" lábnál lévőn kívül?
(#) reloop válasza Rezneki Henrik hozzászólására (») Máj 12, 2015 /
 
A terv az előbb említetteken kívül jó, a kivitelezéssel lesz probléma. A kivezérlésjelzős témában mutass be róla fotót.
(#) Helios hozzászólása Máj 13, 2015 /
 
Sziasztok.

Még mindig szeretném kérni eme mű ellenőrzését:

http://www.hobbielektronika.hu/forum/topic_post_1788600.html#1788600

Fontos lenne, ezért előre is köszönöm!
(#) kokozo válasza Helios hozzászólására (») Máj 13, 2015 /
 
Szia!
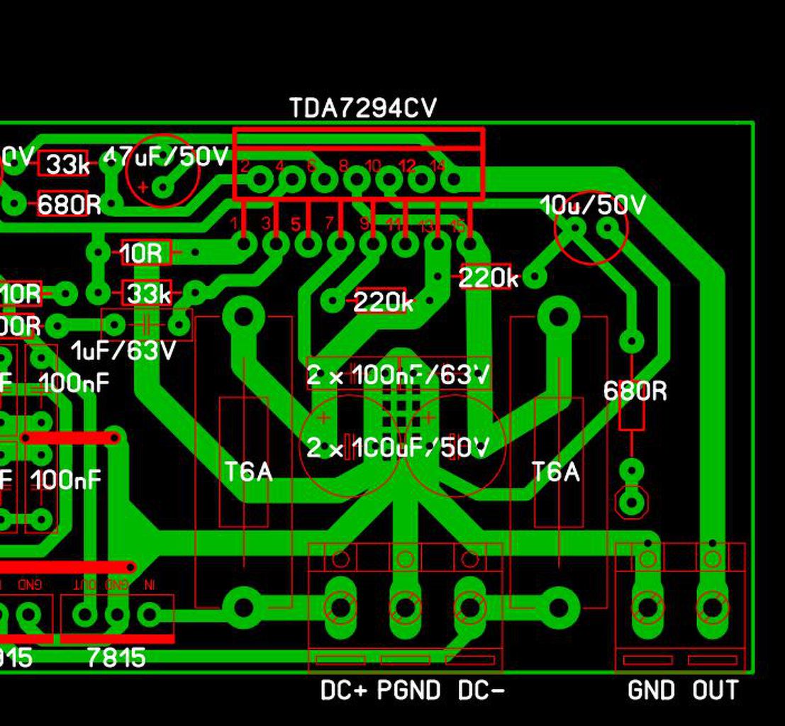
A tda ic 10-es lába nincs sehová kötve a 12-est meg nem kell sehová kötni arra kötöttél alkatrészt így első ránézésre, aztán lehet hogy kötekedésnek veszed de én a hűtőborda felől tettem volna a 2 stab ic-t is. Az r6 ha jó helyre lenne kötve a mute vezeték akkor is hibásan van tervezve ugyanis rossz csomópontba megy. Az 1µF/63V os kondi biztos ekkora? A C2 lehet hogy túl közel lesz a hűtőbordához erre is figyelj mert nem szeretik a meleget. Az egymás alól kibújó átkötések pl R1 (33k) alól se szerencsés sőt én még a biztosítók alatt se vinnék átkötést, főleg akkor ha mind a 2-t simán meg lehet oldani nyákfóliával.
Egyenlőre ennyi az erősítő részről, ha ezeket kijavítod újra átnézzük
(#) Helios válasza kokozo hozzászólására (») Máj 13, 2015 /
 
Rendben van, javítom. De egyébként nekem a mute funkció nem is kell... A két stabkocka direkt került oda, mert nem melegszik annyira hogy hűtést igényeljen, ha meg kellene neki, akkor kapna egy kis bordát. 1 átkötést meg tudok szüntetni, de a többi az marad.
(#) kokozo válasza Helios hozzászólására (») Máj 13, 2015 /
 
Értem. akkor ne javítsd a mute funkciót és majd csodálkozz hogy miért szaggat a zene ugyanis ha lebegve hagyod a kimenet mellett, akkor a nyákon keresztül átszivárog annyi fesz hogy billegteti a lábat és elég zavaró hatása lehet.
(#) Helios válasza kokozo hozzászólására (») Máj 13, 2015 /
 
A mute és stndby funkció nem szükséges, mert sub erősítőként használnám, ami annyit tesz hogy ha kell akkor bekapcsolom, ha nem akkor ki. Mit tegyek azokkal a lábakkal amik nem szükségesek?
(#) kokozo válasza Helios hozzászólására (») Máj 13, 2015 /
 
a Standby lábat elég a 220k-s ellenállással + tápra kötni ugyanis 5 V alatt aktiválódik a készenlét, a mutét meg érdemes egy kondival testre kötni és úgy felhúzni tápra egy ellenállással, mert így a bekapcsoláskori áramlökéseket még nem viszi át a hangszóróra, tehát ez egy koppanásgátló szerepet is ellátna.
(#) Helios válasza kokozo hozzászólására (») Máj 13, 2015 /
 
Ha jól csináltam akkor javítva. De ha van jobb elrendezésre tipped szívesen tanulmányozom.

TDA+TL.lay
    
(#) kokozo válasza Helios hozzászólására (») Máj 13, 2015 /
 
Kicsit módosítottam hogy gondolnám.. Azért kép mert neked 5-ös verziód van nekem meg 6-os és nem tudnád megnézni.

tda.JPG
    
(#) Helios válasza kokozo hozzászólására (») Máj 13, 2015 /
 
Na én így nem látom át ahogy Te. A többi részre van javaslatod? Vagy az jó úgy ahogy van?
A hozzászólás módosítva: Máj 13, 2015
(#) kokozo válasza Helios hozzászólására (») Máj 13, 2015 /
 
Az a lényeg, hogy a Te verziódban a test is elég vékony volt de ha így csinálod sokkal vastagabb lehet a testszál az ic-hez
(#) Helios válasza kokozo hozzászólására (») Máj 13, 2015 /
 
Azt tervezem, hogy csinálok egy kompakt sub erősítőt, ami tartalmaz minden szükséges áramkört (automata ki-be kapcsolót, koppanásgátlót, szűrőáramkört) csak ez a tervezgetés nem megy nekem.
Következő: »»   137 / 202
Bejelentkezés

Belépés

Hirdetés
XDT.hu
Az oldalon sütiket használunk a helyes működéshez. Bővebb információt az adatvédelmi szabályzatban olvashatsz. Megértettem