Fórum témák

» Több friss téma
Fórum » NYÁK terv ellenőrzése
 
Témaindító: Paso, idő: Okt 4, 2005
Lapozás: OK   143 / 203
(#) morzsa15 hozzászólása Szept 19, 2015 /
 
Sziasztok!

Ha meg kérhetnék valakit ellenőrizné nekem valamit hogy jól terveztem-e meg a nyákot?

Előre is köszönöm szépen!
(#) proli007 válasza morzsa15 hozzászólására (») Szept 19, 2015 /
 
Hello! Hol vannak a tápszűrő kondik és a stabilizátor? Ha 5V-ról járatod, a kondik akkor is kellenek!
(#) morzsa15 válasza proli007 hozzászólására (») Szept 19, 2015 /
 
Hali! Uhh tényleg az lemaradt egyébként a többi része az rendben van?
(#) Hp41C válasza proli007 hozzászólására (») Szept 19, 2015 /
 
lemaradt még a MCLR/Vpp ée a Vdd közül az ellenállás is.
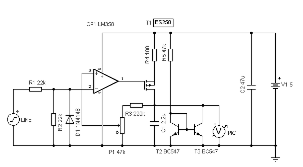
(#) Pali79 hozzászólása Szept 20, 2015 /
 
Sziasztok! Mellékelt kapcsirajzon látható kapcsolást szerettem volna sztereóban. Valaki átnézné nekem?
(#) proli007 válasza Pali79 hozzászólására (») Szept 20, 2015 /
 
Hello! A vezetősávok igen vékonyak, legalább is a GND és 5V vezetékei. A tápfeszültségről pedig lemaradt a pufferkondi..
(#) Pali79 válasza proli007 hozzászólására (») Szept 20, 2015 /
 
Milyen vastagnak kéne lennie a vezetősávoknak?
(#) proli007 válasza Pali79 hozzászólására (») Szept 20, 2015 /
 
Célszerűen amilyen vastagot csak megenged, ott ahol átvezeted. (És minél rövidebb, kerülőutak nélkül.) Annál könnyebb legyártani. De tápoknál pld. 1,2mm szélességű..
(#) Pali79 válasza proli007 hozzászólására (») Szept 20, 2015 /
 
Hűha! Az jó vastag! Azt néztem 0,8mm-re fel tudok menni szinte mindenhol, az 1,2 már necces.
(#) Alkotó válasza Pali79 hozzászólására (») Szept 20, 2015 / 1
 
[off]Az SL-ben, a tulajdonságok fülön látod a terhelhetőséget, ha egy vezető szakaszt választasz ki. Ennek számolási kritériumait be lehet állítani, nevezetesen a rézréteg vastagságát (alapesetben 35 um), és azt a hőmérsékletet, amivel nagyobb lehet a vezetősáv hőfoka a környezetétől (alapesetben 20 °C). Ettől kisebb érték engedhető meg, ha nem külső, hanem belső rétegen van a vezetősáv (azt nem tudom ezt figyeli-e a program, de azt gondolom nem). Vedd észre, hogy ez a terhelhetőség kizárólag a melegedés alapján számítódik. Sok esetben azonban, kimondottan nem mindegy hogy mekkora feszültség esik egy adott vezetőszakaszon. Szélesebb vezetőn kisebb a feszültségesés.
Nem tudom milyen panelgyártást tervezel, de a forrszemek riasztóan kicsik helyenként. Ezt részben nehéz lesz jól kifúrni, és az alkatrész mechanikai tartása is minimális lesz. Ezek a picike forrszemek, a furatgalvánhoz vannak kitalálva, tehát egyoldalas panelnél durván nem jók.
[/off]
(#) Pali79 válasza Alkotó hozzászólására (») Szept 20, 2015 /
 
Köszi a felvilágosítást. A forrszemek méretét én nem változtattam. Olyanok amiket a program adott.
(#) kokozo válasza Pali79 hozzászólására (») Szept 21, 2015 /
 
Én még tennék elé egy log-ampot is ha picre kell
(#) Pali79 válasza kokozo hozzászólására (») Szept 21, 2015 /
 
Wow. Na innen látszik mennyit számít a gyakorlat.
Mi a szösz az a log-amp?
(#) kokozo válasza Pali79 hozzászólására (») Szept 21, 2015 /
 
LM3916 vs LM3915 youtubon keress rá és meglátod a különbséget.
de a logamp elvileg az alacsonyabb jelszintet nagyobb mértékben erősíti mint a magasabb jelszintet, így a halkabb zenénél is mérhetőbb kimeneti jelet kapsz.
(#) Pali79 válasza kokozo hozzászólására (») Szept 21, 2015 /
 
Értem már! Van esetleg javaslatod a konkrét megvalósításra?
(#) kokozo válasza Pali79 hozzászólására (») Szept 21, 2015 /
 
(#) Pali79 válasza kokozo hozzászólására (») Szept 21, 2015 /
 
Az nem megoldás Szerinted, ha az Lm358 köré tenném azokat az alkatrészeket amik kellenek ehhez?
(#) bali00 hozzászólása Szept 22, 2015 /
 
Sziasztok! Sokadik próbálkozásomra végül ez lett a D.I Box nyáktervem. Illetve még nem végleges mivel ha van benne hiba, ami nem kizárt akkor azt javítanám.. Szerintetek min kéne még csiszolni? Az előző terveket visszanézve azért remélem valamit javult a projekt..

DI ver4.jpg
    
(#) Alkotó válasza bali00 hozzászólására (») Szept 22, 2015 /
 
Bal alsó sarokban van 100n és 10R, amik rövidre vannak zárva. Így nincs értelmük.
Furán néznek ki ezek a szigetek.
(#) bali00 hozzászólása Szept 22, 2015 /
 
Igazad van , elnéztem! Van egy másik elrendezésem esetleg ez jobb lehet.

DI 5ver.jpg
    
(#) Hp41C válasza bali00 hozzászólására (») Szept 22, 2015 /
 
Hogyan lesz a tápfeszültség hozzávezetés megoldva?
(#) bali00 válasza Hp41C hozzászólására (») Szept 22, 2015 /
 
A tápfeszt (48V) keverőből kapja a 2es 3as ponton keresztül, de lehet félreértettem a kérdésed és én néztem el valamit.
(#) kokozo válasza bali00 hozzászólására (») Szept 22, 2015 /
 
Mi azt szeretnénk tudni, hogy az ic 4-es lábánál hol láttál 100k-s ellenállást.
(#) bali00 hozzászólása Szept 22, 2015 /
 
Jogos, köszi az észrevételt!
(#) bali00 hozzászólása Szept 22, 2015 /
 
Mára még egy utolsó próbálkozás aztán meglátjuk..

DI 7.jpg
    
(#) proli007 válasza bali00 hozzászólására (») Szept 22, 2015 /
 
A kondikról a féltápnak, nem 6-os, hanem az 5-ös lábra kellene menni. (Már nem tudom hol az elvi rajz, de így nem jó, az tuti.)
(#) elodke hozzászólása Szept 26, 2015 /
 
Sziasztok !

Tudnátok segíteni hogyan álljak neki a nyáktervezésnek?

Köszönettel: elodke
(#) niedziela válasza elodke hozzászólására (») Szept 26, 2015 /
 
Igen,
Egy kevesebb alkatrészes, egyszerűbb kapcsolással kezd a tervezés tanulását.
(#) reloop válasza elodke hozzászólására (») Szept 26, 2015 /
 
Innen meríthetsz elrendezési ötleteket.
(#) elodke válasza niedziela hozzászólására (») Szept 26, 2015 /
 
Az egyszerűbbek már mennek. Pl:
A hozzászólás módosítva: Szept 26, 2015
Következő: »»   143 / 203
Bejelentkezés

Belépés

Hirdetés
XDT.hu
Az oldalon sütiket használunk a helyes működéshez. Bővebb információt az adatvédelmi szabályzatban olvashatsz. Megértettem