Fórum témák
» Több friss téma |
Fórum » NYÁK terv ellenőrzése
Sziasztok!
Ha meg kérhetnék valakit ellenőrizné nekem valamit hogy jól terveztem-e meg a nyákot? ![]() Előre is köszönöm szépen!
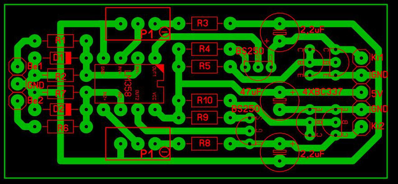
Hello! Hol vannak a tápszűrő kondik és a stabilizátor? Ha 5V-ról járatod, a kondik akkor is kellenek!
Hali! Uhh tényleg az lemaradt egyébként a többi része az rendben van?
lemaradt még a MCLR/Vpp ée a Vdd közül az ellenállás is.
Sziasztok! Mellékelt kapcsirajzon látható kapcsolást szerettem volna sztereóban. Valaki átnézné nekem?
Hello! A vezetősávok igen vékonyak, legalább is a GND és 5V vezetékei. A tápfeszültségről pedig lemaradt a pufferkondi..
Milyen vastagnak kéne lennie a vezetősávoknak?
Célszerűen amilyen vastagot csak megenged, ott ahol átvezeted. (És minél rövidebb, kerülőutak nélkül.) Annál könnyebb legyártani. De tápoknál pld. 1,2mm szélességű..
Hűha! Az jó vastag! Azt néztem 0,8mm-re fel tudok menni szinte mindenhol, az 1,2 már necces.
[off]Az SL-ben, a tulajdonságok fülön látod a terhelhetőséget, ha egy vezető szakaszt választasz ki. Ennek számolási kritériumait be lehet állítani, nevezetesen a rézréteg vastagságát (alapesetben 35 um), és azt a hőmérsékletet, amivel nagyobb lehet a vezetősáv hőfoka a környezetétől (alapesetben 20 °C). Ettől kisebb érték engedhető meg, ha nem külső, hanem belső rétegen van a vezetősáv (azt nem tudom ezt figyeli-e a program, de azt gondolom nem). Vedd észre, hogy ez a terhelhetőség kizárólag a melegedés alapján számítódik. Sok esetben azonban, kimondottan nem mindegy hogy mekkora feszültség esik egy adott vezetőszakaszon. Szélesebb vezetőn kisebb a feszültségesés.
Nem tudom milyen panelgyártást tervezel, de a forrszemek riasztóan kicsik helyenként. Ezt részben nehéz lesz jól kifúrni, és az alkatrész mechanikai tartása is minimális lesz. Ezek a picike forrszemek, a furatgalvánhoz vannak kitalálva, tehát egyoldalas panelnél durván nem jók.[/off]
Köszi a felvilágosítást. A forrszemek méretét én nem változtattam. Olyanok amiket a program adott.
Én még tennék elé egy log-ampot is ha picre kell
Wow. Na innen látszik mennyit számít a gyakorlat.
![]() Mi a szösz az a log-amp?
Értem már! Van esetleg javaslatod a konkrét megvalósításra?
Az nem megoldás Szerinted, ha az Lm358 köré tenném azokat az alkatrészeket amik kellenek ehhez?
Sziasztok! Sokadik próbálkozásomra végül ez lett a D.I Box nyáktervem. Illetve még nem végleges mivel ha van benne hiba, ami nem kizárt akkor azt javítanám.. Szerintetek min kéne még csiszolni? Az előző terveket visszanézve azért remélem valamit javult a projekt..
Bal alsó sarokban van 100n és 10R, amik rövidre vannak zárva. Így nincs értelmük.
Furán néznek ki ezek a szigetek.
Igazad van , elnéztem! Van egy másik elrendezésem esetleg ez jobb lehet.
Hogyan lesz a tápfeszültség hozzávezetés megoldva?
A tápfeszt (48V) keverőből kapja a 2es 3as ponton keresztül, de lehet félreértettem a kérdésed és én néztem el valamit.
Mi azt szeretnénk tudni, hogy az ic 4-es lábánál hol láttál 100k-s ellenállást.
A kondikról a féltápnak, nem 6-os, hanem az 5-ös lábra kellene menni. (Már nem tudom hol az elvi rajz, de így nem jó, az tuti.)
Sziasztok !
Tudnátok segíteni hogyan álljak neki a nyáktervezésnek? Köszönettel: elodke
Igen,
Egy kevesebb alkatrészes, egyszerűbb kapcsolással kezd a tervezés tanulását.
Innen meríthetsz elrendezési ötleteket.
Az egyszerűbbek már mennek. Pl:
A hozzászólás módosítva: Szept 26, 2015
|
Bejelentkezés
Hirdetés |



















