Fórum témák
» Több friss téma |
Fórum » NYÁK terv ellenőrzése
Idézet: „Mikor összehuzalozod (gumikötés) az alkatrészeket,akkor a -view menüpontban válaszd a- connection- majd az -optimize opciót. Ez egy kicsit rendbe rakja a kesze-kusza huzalozást.” Ez ismeretlen volt szamomra eddig,ki fogom probalni. Koszi szepen!
Hello mindenkinek
Bocs hogy ez miatt uj témát nyitok de nem találtam sehol sem nyákrajzot egy wu meterhez ezért nekiálltam megtervezni és kellene egy kis segítség,hogy jó e a rajz és ha nem jó akor hol a hiba (valószínűleg van vmi hiba mert megépítettem az áramkört és nem működik) nagyon kezdő vagyok ezért ne nézzetek hülyének amiért egy ijen egyszerű nyákrajzot nem tok elkészíteni de ez az első A segítséget előre is köszi.
hello
most nem tudom megnyitni a lay kiterjesztésű fájlt mer új a windows és nincsenek fent a nyák tervező progik de ha exportálod kép fájlba akkor szivesen megnézem h jó e a nyák üdw
Helló!
Nah akkor mondom. Ha nyákot csinálsz akkor azt ne forpontokból hanem alkatrészekből rakd össze azért van a progiba az alkatrész lista. Ezért most így kapásból nem tudnám megmondani neked, hogy melyik forpont mit takar. pl. hovakerül ellenállás, stb. Mellékelek egy új nyákot amit most dobtam össze. De nézd át lehet, hogy találsz hibát mert siettem és hát ember vagyok... Tápfeszültség jó? Jól raktad be az ic-t?
a potinál nem látom, hogy le lenne kötve a negatívra, azt nézd meg, vagy egy kis vezetékkel kösd össze a poti megfelelő lábát a negatívval. Minimum 12 voltról hajsd meg, én már jártam úgy, hogy csak 9-ről akartam, hogy menjen, de valahogy nem ment....
és nézd meg a ledeket, hogy helyesen kötötted e be őket.... ellenőrizd le azt is, hogy az ic megfelelő lábaira megy e minden(nem e tükérképét csináltad meg a panelnek....) nézd sorba, hogy ic 1-es láb(kis pontal jelölik, amikor az írást olvasod rajta és nincs fejjel lefele akkor azt hiszem a bal alsó láb) mimegy a rajzon oda és neked a panelon mi megy oda...ilyesmik....
Itt a kép!
(Khm! Attól, hogy egy bmp kép jpg kiterjesztést kap, még nem lesz jpg! Tessék szíves lenni legközelebb át is konvertálni! Köszönöm! Moderator.)
Ezer köszönet mindenkinek
Hálám örökké üldözni fog titeket (tudjátok csak utol ne érjen)mégegyszer kösz
Bocsi d emég lenne egy kérdésem azt honnan tudtátok hogy a trimmerpoti 3.lábát hova kell kötni?
Mellékelek egy kis saját rajzot! Remélem érthető.
hali
csak azért irok mert módosítottam a nyákrajzot mert hibás volt és ha vki megépíti nehogy be...ja
Ez milyen fájl? Mert a Macsómédia nem nyitja meg, mint php, és irfan se ismeri meg, mint képet!
Tedd fel légyszíves valami normális képfájlban, vagy pdf-ben! Köszi!
Sziasztok!
Segitsetek légyszives ennek : http://www.oshonsoft.com/picchargerlcd.html a nyák terve kellene. Probáltam már tervezni eagle-be de nem tudok a sok alkatrész között eligazodni igy arra gondoltam hátha vki már megtervezte volna ezt a kapcsolást és tudna segiteni. minden segitö választ elöre is köszönök Zsiráfka Használd az URL gombot! javítva szabi83
Hi
Hát ha a nyáktervezéssel is gondok akadnak akkor nem egy ilyen erősségü projektel kéne kezdeni... Pic meg LCD
Pic lcd megy tudok égetni stb. de a problémám hogy nem tudom pontosan az alk. tipusokat.
Üdv!
bocs h ide írok de nem akarok új témát nyitni csak ezért a kérdésemért! Na szóval, van egy torzító amit megépítettem, csakhogy a 3. tranzisztornál nagyon lecsökken a jel! Megnéztem oszcilloszkóppal és a kimeneten rettentően kicsi a jel, a T1 T2 még van de a T2nél is már kicsi de még "látható". nem tudom h mi a baj vele! megnéztem és mindent úgy csináltam ahogy a kapcs.rajban van! valaki segítsen!
Szerintem a 150K-t csökkentsd le drasztikusan, pl. 10K-ra. Így a Q3 jobban lezár, amikor a Q2 nyit, tehát a Q3 kollektorán a fesz. nagyobb lesz, mert kisebb áram folyik rajta.
kicseréltem! új méréseket végeztem és ezek jöttek ki a tranzisztorok emitterjén: Q1=7,3V Q2=1,9V (!!) Q3=1,55V
![]() nem értem!!! HELP!! :help:
Na, akkor elölről.
1. a Q1 egy sima emitterkövető, nem erősít, csak impedancia illesztőnek van ott. Én úgy állítanám be a munkapontot az 1M ellenállással, hogy az emitterén a tápfesz fele legyen. 2. a Q2 szerintem csak kapcsoló, és a Q3-at zárja le, amikor elég nagy a bemenő impulzus 3. Q3 alapállapotban (nincs bemenő jel, Q2 zárva) nyitva van a 33K miatt. Én itt is féltápfeszt állítanék be a kollektoron a 33K-val. 4. állítsd be ezeket úgy, hogy a bemenetet földeled, azután próbáld újra. A Q3 emitterén lesz valamekkora munkaponti fesz (kb. 0.7V körül), és ennél kb. 1.2V-tal nagyobb bemenő fesz esetén nyit ki a Q2, ami lezárja a Q3-at. Ekkor a kollektor fesz megemelkedik és kész. Ha a bemenő fesz lecsökken, akkor fordítva. Lehet, hogy a 150K helyett rövidzár is lehet. Így biztosan lezár a Q3, nem csak kevésbé lesz nyitva. Egyébként a kimeneti jeled soha sem lesz 0.6V -nál nagyobb a kimeneten lévő diódák miatt.
Hello! Tudna nekem valaki segíteni NYÁK-tervezésbe? Még igen kezdő vagyok és a NYÁK tervező progikhoz nem nagyon értek mert a legtöbb angol meg német
! Válaszotokat előre is köszi: Norbi
Sziasztok.Tudna valaki adni nekem egy nyáktervet ehhez a kapcsolási rajzhoz?????
nagyon megköszönném csikosgabi
Hali!
Így jó lesz? Azért nézd át, hátha elnéztem valamit!
nagyon szépen köszönöm.De nevezd már meg a képeket mert én összezavarottam hogy az egyiken félig a másikon csak pontik
köszi
Hali!
Mi nem vili? Ez egy kétoldalas nyákterv. A brd 4 nevü az alkatrész oldal felőli, a brd 5 a forrasztás oldal felöli. A többi csak azért, hogy ld. hogy kell bültetni. Sajnos egyszerűbben nem tudtam, mert nem sok időm volt rá bibelődni. De ha nem jó, és nem sürgős szólj, majd 1 kicsit módosítok rajta. (csak akkor nem biztos, hogy a csatlakozók ilyen szépen egymás mellé kerülnek) (igyekeztem zónák szerint sorba tenni a csatikat és a ledeket is)
azt nagyon megköszönném
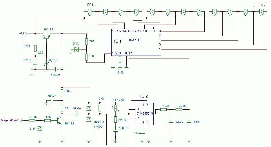
Sziasztok.Ehhez a rajzhoz kellene nekem egy Nyákterv.Az eredeti az felülszerelt és nekem az túl zsúfolt meg minden...szóval tükrözöttet akarok...
köszi előre is
Szia !
Valószínűleg igen, ha bővebben leírod a konkrét problémádat. Üdv!
Szia !
Idézet: „Az eredeti az felülszerelt és nekem az túl zsúfolt” Mit szeretnél pontosan ? Üdv! |
Bejelentkezés
Hirdetés |









! Válaszotokat előre is köszi: Norbi 

