Fórum témák
» Több friss téma |
Fórum » NYÁK terv ellenőrzése
valki csináljon nekem légysz hozzá
nagyon szépen kérem:yes:
ja bocsi
régen léptem fel az oldalra elküldöm ![]() ![]() bocsi mégegyszer
Szíves örömest elkészítem Neked, csak van pár kérdésem:
1. Mi az a világoszöld íves vonal a kép közepén? 2. Ímélben küldjem, vagy tegyem fel a lapomra?
Hali!
Szabi gyorsabb volt! Igen ott van a lap alján!!! PDF-ben letölthető! ![]() Most már csak azt nem tudom, hogy a testet (azaz a GND-t) honnan kapja?? Hiszen le lett választva...
Köszönöm a választ! Mik azok a 0R-es ellenállások?
Ha én ezt a műnyomós módszerrel akarom a nyákra rányomtatni, akkor ezt már nem kell tükröznöm ugye?
azaz 0r vagy or -t én se tudom.. kezdő mindent nem tudhat
.. :yes:..de viszont a 2n7000 rongyos 50 ft :yes::yes::yes::yes: helyete a bs170-es tranyó jó 2n7000: 2N7000 N-MOS 60V 0.2A 0.4W <5R bs170: BS170 N-MOS 60V 0.5A 0.83W Rds 5R amitt vettél info: BUZ41A N-MOS 500V 4.5A 75W <1.5R(3A) szóval én mint egy másik kezdő , szerintem nem lesz jó azzal a tranyóval :no: !?>>
Hát igen, ezt én is néztem már... Ezt adták a 2n7000 helyett... Oda sem megyek többet!
Sziasztok!
Még kezdő vagyok és segítségre lenne szükségem egy nyákterv elkészítésében! Segítsetek légyszives, hogy mivel és hogyan a legkönnyebb ezt a kapcsolási rajzot nyákba ültetni!
Hali
Ha tényleg kezdő vagy, akkor sztem vegyél egy közönséges kockás lapot, és arra rajzold fel 1:1-ben. ahogy néztem a rajzot a föld mindenhol közel van egymáshoz. mivel nincs benne átkötés szinte uígy fog a rajzod kinézni, csak kisebb lesz!!!
Nemrég én is megépítettem ezt, jó kis adó, 9V-ról is elég jól megy. Itt a nyákja.
megtervezni meglehet bár szintem biztosl esz benen átkötés
En dipTrace-ben megcsinaltam majdnem egeszen az elvi rajzot,aztan valtottam 'board' nezetre ,es alkatresz elrendezes utan probalgattam autorouterrel,de egyoladalasra ..khm..1000000 atkotessel....csunya nagyon..Ketoldalast meg nem akarok...
Kezzel is probaltam routelni,de nem nagyon megy.. Probapanel -es szalagkabelnel kell maradjak?
Mikor összehuzalozod (gumikötés) az alkatrészeket,akkor a -view menüpontban válaszd a- connection- majd az -optimize opciót. Ez egy kicsit rendbe rakja a kesze-kusza huzalozást. Majd a -route menü- itt kiválasztod hogy hámy rétegű és milyen minőségű huzalozást szeretnél. A leg jobb huzalozás minőséget a"best opció kiválasztásával éred el). Megadod a huzal vastagságot- itt ha nem akarsz sok átkötést, akkor vékony huzalvastagságot állítsál be. Utána már tudsz variálni manuálisan is. Átlátható lesz a nyákterv, beletudsz javítani, alkatrészeket tudod mozgatni, huzalt tudod mozgatni,méretét változtatni stb,stb.
A nyák meg ez lenne, de ez csak szemléltetés..
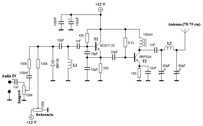
sziasztok.Nincs valakinek ehhez (lent)egy nyákterve??????
kösszi előre is gabi
használd a sprint layout-ot..
üdv
Én is ezt akartam mondani... Egyszerű neki ülsz egy óra alatt megvan a terv kinyomtatod fóliára levilágítod...stb stb stb
thaNKS
sziasztok.Megcsináltam a nyáktervet layout tal és nem engedi se menteni se nyomtatni mit tegyek
használj, nem demo prgit
mindent ki próbáltam és nem jött össze na mind 1 esetleg nem tudná valaki helyettem megcsinálni nagyon megköszönném
mivel nem tudjuk, h miről van szó nem tudunk segíteni
üdv |
Bejelentkezés
Hirdetés |






.. :yes:..
, szerintem nem lesz jó azzal a tranyóval 











