Fórum témák
» Több friss téma |
Fórum » NYÁK terv ellenőrzése
Köszönöm szépen!
Tényleg ott fölösleges volt megkerülni, egy kicsit bezavart a kapcsolási rajzon a 4066-os. Szerencsére akkor nem csináltam meg rosszul, működött volna akkor is ha úgy hagyom. Még egyszer köszönöm.
üdv,
valaki megnézné nekem ezt a rajzot hogy jó-e lesz így? Máshogy nem tudtam megoldani csak átkötésekkel. Köszi!
Meg lehet oldani átkötés nélkül is.
Igazad van. Köszi szépen.
Még kicsit igazitottam rajta, mostmár jó lesz.
Sziasztok. Jól másoltam át?
Erről lett másolva, de nem engedi feltölteni ide...
Szia! Hogyan van ez? A párhuzamos végtranzisztoroknál az emitterek össze vannak kötve és a kollektorukban van az ellenállás? Kapcsolási rajzod volna hozzá?
Én is csak a mutatott rajzot kaptam. (amit a képfeltöltőről linkeltem.) Rajzom nincs.....
Egyéb referencia? Az emitterhez kéne az ellenállást kötni.
Holnap beszélek a rajz küldőjével és akkor tisztázódik a dolog. Én szoktam neki nyákokat készíteni, küldött egy sima képet azt rajzoltam át.
Az átrajzolással semmi baj
![]() A kollektor ellenállások egymás hegyén-hátán?
Azokat én nem értettem... Talán alulról lenne?...
Végül is megrendelő parancsol, vedd úgy - nem is szóltam.
Azért jobb előbb letisztázni mint marás után nézni, hogy ajajj...
Sziasztok!
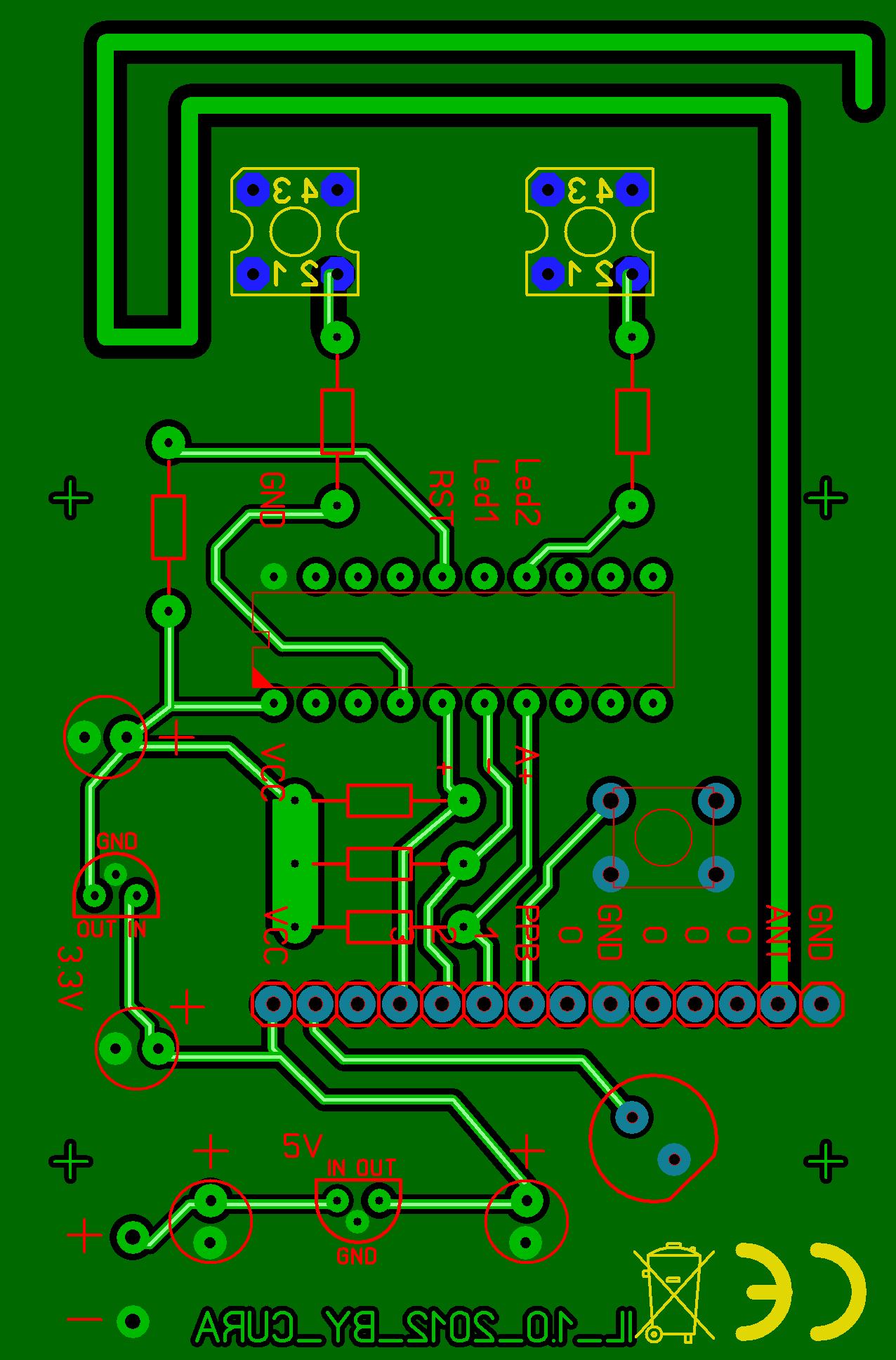
Készítettem egy kapcsolást, amiben egy mikrovezérlő (MSP430 G 2553)és egy rf modul ( rf modul )segítségével, távvezérléssel állítható be két led fényereje. A kapcsolás dugdosós panelen rendben működik. Mivel az elektronikában csekély a jártasságom, abban kérném a segítségeteket, hogy a mellékelt kapcsolás alapján láttok-e valami hiányosságot (esetleg pl.: valahonnan dióda vagy kondenzátor hiányzik). Az áramkör 9v elemről működik, az rf modulnak ez: 78L05 biztosítja az 5voltot, a mikrovezérlőnek ez:LE33CZ biztosítja a 3,3 voltot. Érdekelne még az is, hogy ezek a tápegység IC-k megfelelőek-e ehhez a feladathoz, vagy lenne alkalmasabb IC Esetleg step-up IC-vel jobban járnék-e. Ha a nyákterven találtok hibát azt is jelezzétek. A kondenzátorok és ellenállások paraméterei a dokumentációknak megfelelő. Segítségeteket előre is köszönöm! A hozzászólás módosítva: Dec 2, 2012
Hello!
Nézzük akkor ![]() 1. Szerintem pazarlás ekkora nyákot csinálni egy ilyen kis áramkörnek, sokkal kisebb helyre is össze lehetne ezt nyomni. 2. Ha nem feltétel a hosszú elemes üzemidő, akkor a két stab IC, jó választás. Ha hosszabb elemes üzemidőt akarsz elérni, akkor inkább a 9V-os elem helyett tegyél 2XAA-t, abban több energia van, az MSP430-ra mehet direktbe (esetleg védelemnek egy 3,6V-os zenerrel párhuzamosan) és az 5V-ot pedig egy jó hatásfokú, a vevő fogyasztásához belőtt DC/DC step-up konverterel megcsinálni. 3. Az antenna designt honnan szedted? Gondolom a hosszát a 434MHz-hez lőtted be, viszont figyeltél az 50Ω-os illesztésre, a vastagság és a "kanyarok" miatti rövidülésre? Ha nem akkor nagyon kicsi lesz a hatótávod, vagy nem is lesz. 4. A uC-nek a VCC lábára tegyél 100nF kerámia kondit a föld felé, lehető legközelebb a lábhoz.
Köszönöm a segítséged!
1. A nyák méretét a műszerdobozban lévő rögzítő furatokhoz igazítottam, később talán kisebb dobozba kerülhet a kütyü. 2. A hosszú üzemidő nagyon fontos lenne. Azonban attól tartottam, hogy ha 2 AA-s akksiról táplálják az áramkört, akkor a rendelkezésre álló 2,4v nem sokáig tudná ellátni a mikrovezérlőt. 3. nincs tapasztalatom a step-up konvereterekkel, de úgy emlékeztem, hogy nem túl jó a hatásfokuk pláne, hogy ha kettő is kéne az áramkörbe. 4. az antenna hosszát 175mm re lőttem be a 433 Mhz alapján, az alakját nem tudatosan kapta, tehát vastagsággal, kanyarokkal illetve 50 ohmmal nem számoltam. (eredetileg két próba nyákot akartam készíteni, az egyik "maratott" antennával, a másik a gyári külső antennával, majd összehasonlítottam volna a különbséget.) Hozzászólásod után a következő kérdések merültek fel: 1. A mikrovezérlő működéséhez minimum 1,8v szükséges, ha a korábban említett AA akksis táplálást választom, szerinted tovább bírná-e mint a 9v-os elemmel? 2. ha igen, akkor tudnál-e esetleg javasolni megfelelő DC/DC step-up konverter tipust? 3. mit kell érteni azon, hogy Idézet: , hogyan tudom belőni?„a vevő fogyasztásához belőtt” 4. hogyan kell a nyákon elhelyezett antennát megtervezni, valahol esetleg le van írva? 5. Sokszor találkoztam az 50 ohm értékkel pl.: a leírásokban és régóta meg akartam kérdezni, hogy az 50 ohm-os illesztés az mit jelent? Remélem nem riasztottalak el a kezdő kérdéseimmel. Ha módodban áll segíteni azt előre is megköszönöm!
Hello!Csináltam egy "ping-pong" villogót és egy fázisfordítót.Az lenne a kérdésem hogy szerintetek ezek a nyákok megfelelnek-e?
Szia! Nem lehetne legalább az alkatrészeket beletenni, vagy ha nem akkor legalább egy kapcsolási rajzot mellékelni?
Pingpong: A 2db 100µF-os kondi szerintem nem fog elférni.
Fázisfordító:A bemeneti konditól a csatlakozó nem fér el, de a kondi alá lehúzva elférne, a kimenetnél ugyanez a helyzet túl közel van a kondihoz. Egyébként jónak tűnnek.
Így már szerinted jó lehet?
Köszönöm.
Hello!
Ez amúgy nem a Ping-Pong villogó (amiről én cikket tettem fel) és a tranyó fordítva van, ha "szabályosan" felülről, vagy is az alkatrész oldal felől tervezted. üdv! proli007
Szia! Ez attól függ milyen tranzisztort akar használni. Én az ő rajzát néztem ahol így volt ezért tettem ilyet bele. De itt van bc182-vel is.
A hozzászólás módosítva: Dec 3, 2012
Hello!
Az jó, mert Ő az első rajzon szembe fordította, vagy is egy ilyen-egy olyan kellett volna. De ezért nem ártana néha oda írni, hogy ki-kicsoda. üdv! proli007
Hello!
Valaki leelenőrizné nekem ezt a rajzot, SMD alkatrészekkel még nem nagyon dolgoztam, 1oldalas NYÁKról van szó. Vagy ha esetleg tudtok pár otletet adni hogyan lehetne még minimalizálni ![]() Köszi
Megjegyzések a megjegyzéseidhez:
0.1. Ja, műszerdoboz, akkor értem, rendben. 0.2. Nem akksit, hanem elemet írtam, azok már 3V-ot adnak és amikor teljesen lemerülnek akkor is még 2-2,2V. Az akksik is ellátják, de hamarabb le fognak merülni mert egyrészt nagy az önkisülésük és kicsit kevesebb töltést tárolnak. 0.3. Rosszul emlékszel, simán építhető 90% hatásfok feletti step-up konverter, és ahogy írtam csak egy kell belőle az 5V-ra, a uC direktben kapja a tápot az elemekről. A jelenlegi megoldäsod, a két LDO sokkal rosszabb, kb. 55% hatásfokú lehet. 0.4. A külső dipól antenna nagyobb nyereségű a kb. ugyanakkora méretben megvalósított PCB antennáknál. A hatótáv és helyigény határozza meg, hogy neked melyik a jobb. Válaszok a felmerült kérdéseidre: 1. Igen, sokkal tovább bírná, két ceruza akksiból/elemből sokkal több energia kinyerhető mint egy 9V-os elemből. 9V-os elemre a neten azt találtam, hogy 12-15-16kJ, a kisütési áram függvényében (@2-10-100mA). 9V-os akksi: 150mAh -> 1,35VAh -> ~4,9kJ (@7,5mA); 2db ceruza akksi: 2,4V 2700mAh -> 6,48VAh -> ~23,3kJ (@135mA) és ennyit vagy egy kicsit többet tudnak a tatós alkáli elemek, és még ehhez hozzájön a jó hatásfokú DC/DC ![]() 2+3. Nem tudok neked fejből ajánlani, ennek kiválasztására rá kell szánnod az idődet. A Texas Instruments, a Linear Technologies és a MAXIM oldalain keress elsőként, step-up, vagy boost konvertert, Uin=3V, Uout=5V. Aztán az adatlapban végignézni a hatásfok görbéket és azt kiválasztani ami az átlagos fogyasztáson a legnagyobb hatásfokot ígéri. A fogyasztást vagy megméred a próbapanelen (de az LDO után), vagy kiszámolod. 4. Antenna tervezés 433 MHz vagy 434 MHz-re. Doksi 1, Doksi 2. 5. Az 50Ω a tápvonalnak ("a rádiófreki közlekedési útvonalának") a hullámimpedanciája, ezt "látja" a generátor/jelforrás és erre kell dolgoznia. Illesztett terheléskor a generátor belső ellenállása = a lezáró ellenállással/terheléssel, így kapod meg a fogyasztón a maximális teljesítményt és nulla reflexiót. Bővebben: Link, Bővebben: Link, Doksi. A hozzászólás módosítva: Dec 7, 2012
Egy picit összébb lapátoltam és az átkötést is kivettem belőle.
|
Bejelentkezés
Hirdetés |


















