Fórum témák
» Több friss téma |
Fórum » NYÁK terv ellenőrzése
Ha jól tudom azok ki lesznek vezetékelve. De rákérdezek.
Így már elfér ha minden igaz.
A Bd239C (bal oldali) még egy picit belelóg kb 1 milire.
Szélesebbre vannak véve a lábtávolságok a megrendelő kérésére. Odamértem egy TO220as tokozásos tranyót ás elfér.
Szia! Valamennyire rendbe szedtem a TO-3-akat. Hol lesz a hűtés széle? Rajzoltam egy piros vonalat, de mint látod bele ér a BD-k lábába.
Vagyis a végtranyókat rakjam "magasabbra"?
Igen, a vezető sávot, csak hozzá kell húzni. Ha netán ez egy +/-70V-os változathoz készülne, akkor a nagy-áramú sávokat vedd dupla szélesre.
Értem. Köszönöm a segítséget. Maga az egyes részek megfelelő végtranyó lábhoz való kötése akkor rendben van? Sokszor átnéztem de hát ember vagyok én is
Megpróbáltam alkatrészeket rakni bele, hogy áttekinthető legyen, de úgy látom ez egy mérethelytelen kép másolásával készült. Jó-jó, de nem az igazi.
Igen direkt úgy kérték hogy hagyjam nagyobbra mert az előzőt méretarányosra csináltam magát a nyákot és állítólag nagyon szűkös volt. Így erre egy kicsit ráhagytam. A kisebb tranyókat is nagyobb láb távolsággal rajzoltam be.
Sziasztok. Ehhez a kapcsoláshoz jól készítettem el a nyákot?
BT151 tirisztorhoz készítettem. A nyákban azzal a kondi pakkal ne foglalkozzatok, csak próbálkoztam.... A hozzászólás módosítva: Nov 15, 2012
Jól kötötted be a tirisztort. A kapcsolás is jó szerintem. Bár a nyállapon az R1- ellenállástól távolabb is tehetnéd a diódahidat. Van elég hely...
Közben találtam itt az oldalon egy cikket amiben benne van a nyákrajz.
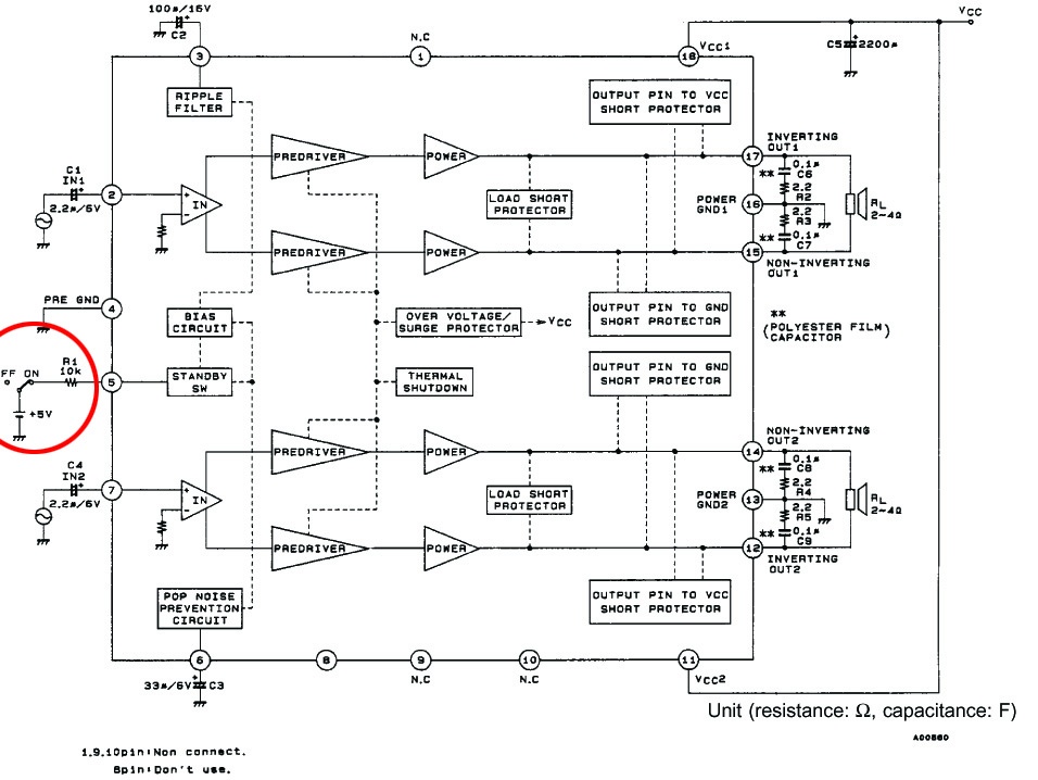
Kedves Uraim!
A mellékelt képen látható kapcsoláshoz kérnék segítséget. A rajz szerint elkészítettem a nyákot, minden alkatrész oké, de néma csönd, 0 életjel. A rajzon a standby kapcsolónál van egy 10k ellenállás, és egy kondi valószínűleg. Kérdés: Ki mi hiányzik a rajzról, hogy éljen a kicsike? Köszönöm!
Hello!
Az nem egy kondi, hanem egy 5V-os elem Azért nem szól, mert lebeg a standby bemenet, adj neki 5V-ot, és remélhetőleg megszólal A hozzászólás módosítva: Nov 16, 2012
sziasztok. Kéne egy kis ellenőrzés..
Ez a rajz A jobb oldalon fehér alapon levő rész nem kell az csak ott van. A szürkés háttérrel és az abba bele szerkesztett rész kell. És ezt hoztam belőle össze Csatolom a lay-t is Tudom hogy a sorkapcsok nem férnének el, de nekemcsak a forrpontok miatt kellenek a rajzban. Nem lesznek oda csokik beépítve. A hozzászólás módosítva: Nov 19, 2012
egy kis segítséget szeretnék kérni a nálam gyakorlottabb szakemberektől olyan ügyben ,hogy rajzoltam egy áramköri lemezt amit csak 2 oldalasban tudtam megtervezni az SMD alkatrészek és a kis méret miatt de nem tudom ,hogy 2 oldalas nyák esetén hogyan tudom a teliföldet kialakítani.Egy oldalasnál nincs gond de 2 oldalasnál nem jöttem rá.Csatolom a brd és az sch rajzokat.
Előre is köszi.
Mivel hamarabb láttam amit írtál mint , hogy ide tettek téged , így még elég hamar tudok neked válaszolni.Felettem a két oldal képét. Persze a távolságok padek stb neked kell majd beállítani amilyenre akarod.
A lényeg az , hogy külön külön kell megcsinálni a rétegeket, amelyiket éppen csinálod a másikat ki kell addig kapcsolni , és fordítva is.Persze menteni lehet mindkét réteg bekapcsolásával is , de viszont nyák készítésnél megint csak külön kell majd színenként , és rétegenként feldolgoznod.Akkor a képek , de csak ala natur a továbbiakat majd ahogy akarod.
Köszi szépen!
Tehát mindkét oldalt úgy tudom megcsinálni hogy az egyik réteget ki kell kapcsolnom addig. Teli földet célszerű kialakítani vagy csak töltsem ki a fóliák közti helyet és kész is. Esetleg abban tudnék tanácsot kérni hogy kivel tudom legyártatni ezt a nyákot?Mert én hobbi szinten űzöm ezt az ipart és egyoldalassal szépen boldogulok de a 2 oldalas plusz furat galvános nyákot gondolom nem egyszerű készíteni. Köszi addig is.
Ha furatgalván is kell akkor szerintem gulasoft -ot keresd meg itt a fórumon.
Azt neked kell tudnod , hogy ,mit akarsz , és hogyan.Igen külön külön kell rétegenkénti kikapcsolással. Az , hogy most teli föld legyen , vagy milyen is , azt szintén neked kell eldönteni , ha engem kérdeznél nekem teljesen mindegy.Akivel le tudnád gyártatni , mert neked nem egy egyszerű kivitel kell .Arra azt tudnám tanácsolni , hogy erre szakosodott céget keress fel , vagy a neten , vagy ahol laksz stb stb stb .És majd ők biztos megmondják , hogyan tovább.
Szia! Meg lehet 1 oldalasba is csinálni egyetlen 1 smd átkötéssel azaz 0 értékű ellenállás beiktatásával, legalább is nekem sikeredett megcsinálni, de lehet hogy nem is jó az egész...
Nagyon szuper lett ahogy megcsináltad köszi szépen! Eagle brd ben nem tudnád átküldeni? Nem tudnál segíteni benne hogy milyen irányelvek alapján tervezted meg?Én még kezdő vagyok a nyák tervezésben és minden segítséget szívesen veszek és tanácsot!Ezt a nyákot már én is megtudom csinálni!!!
Még egyszer köszi.
Hello! Szeretnék építeni egy lm1036 és ne5532- vel szerelt hangerő hangszínszabályzót. A csatolt képek alapján szeretnék dolgozni. A nyák tervet megrajzoltam SprintLayout-tal, hogy a megfelelő méretben tudjam kinyomtatni. Ha valakinek lenne rá 2prece, hogy átnézze követtem-e el hibát, azt megköszönném! (nem legszebb terv, de a fő, hogy működjön!)
Szia! Már a rajznál elakadtam. Az LM1036-nak ~30k bemeneti ellenállása van. Az NE5532-vel ezt megnöveled 50k-ra. Miért?
A feszültségvezérelt bemenetek előtt a 100nF és a 47k fel van cserélve az adatlapi ajánláshoz képest, szerintem helytelenül. Van LM1036 téma, meglátogattad már?
Sziasztok!
Valaki le tudná-e ellenőrizni nekem ezt a rajzot? Átnéztem nagyjából, de biztos ami biztos inkább felteszem ide is. A kapcsolási rajz az itt található:wpb égető Remélem azért átlátható.
Hello!
Csak egy tanács. Ha mással szeretnéd ellenőriztetni a nyákot, a "teleföldet" kapcsold ki, mert így sokkal áttekinthetetlenebb a rajzolat.. üdv! proli007
Tán egy fokkal átláthatóbb, de úgy terveztem meg, hogy teleföld nélkül is működjön.
Azért is töltöttem fel, mert ez az első úgymond "komolyabb" tervezésem, másrészt meg a PIC programozást szeretném megtanulni, és 1-2 ezer forintos ic-t nem nagyon akarok rögtön kukába dobni. Meg gyakorlásnak sem volt rossz tervezni.
Szia! A 4066 5-6 lába elvileg össze van kötve de miért kell ehhez az egész ic-t megkerülni amikor egymás mellett vannak? Ha ezt átrajzolod akkor a 8 9 -es lábak feletti átkötés eltűnik. A 13-14 -es lábak feletti átkötést is el lehet tüntetni ha az ic-t egy picit jobbra tolod.
|
Bejelentkezés
Hirdetés |






Azért nem szól, mert lebeg a standby bemenet, adj neki 5V-ot, és remélhetőleg megszólal 









