Fórum témák
» Több friss téma |
Táp , háttérvilágítás , és így tovább sorjába.
Mit érdemes keresni benne? Esetleg kondi hiba lehet? Nem vagyok konkrétan műszerész,de megnézném,és elég érdekes az egybeesés.
A hozzászólás módosítva: Szept 20, 2017
Megtaláltam a szervízkönyvét, hátha az alapján tudna valaki segíteni. Hosszú idő után bekapcsolva megy 2-3 percig, majd utána ha kihúzom bedugom fél percet sem megy már és ugyan úgy kapcsol ki mintha kihúznám a konnektorból. De ugye ez után már a stand by LED sem világít. Csak akkor működik újra ha kihúzom és visszadugom.
Szervízkönyv
Ha a tápok rendben vannak, akkor nézd meg a RESET IC-t (MAX809 vagy mi), én már cseréltem jópárat (pedig a MAXIM nem egy piti gyártó). Tettem helyére egy kondit és kész (bár itt úgy látom, lehúzóellenállás is van...érdekes...). Persze, ha úgy adódik, akkor kondicsere a kezdőlépés (volt, hogy 1 nap 70 valahányat cseréltem, már nem is méricskélem, iszonyat gagyi a minőség). Innentől kezdve már valami lelki baja lehet, ha ezek nem jönnek be
![]() Ja, volt olyan is, aminél egy gomb be volt ragadva és a minden jó / mégsem jó-t produkálta. (valaki használ még gombot???)
Minden fesz jó, vagyis a 24 helyett 25 van, de az nemhiszem hogy gond lenne. A készenlétben az 5V 4,7, de bekapcsoláskor 5,1-re ugrik. A kondikra gyanakszom én is, és az érdekes hogy 16V 1000uf-ból kettő van és különbőzőek. Mivel nincs benne sok kondi így lehet veszek mindből újat, és csere. Aztán jöhet a többi. A reset IC-t én is olvastam. Még nem néztem meg, de az a táp vagy a vezérlő panelon van? Gomb egy sincs rajt, mert a tv-n a vezérlő konzol érintős, és az működik, meg sztm az nem is lőné ki nullára az egészet.
Ja és ugye kettő ugyan ilyen TV van amiket együtt vettünk és full egy időben mentek tönkre ugyan azzal a hibával. A hozzászólás módosítva: Szept 29, 2017
RESET IC: keresd meg, csak a PDF-et néztem és feltűnt a típus illetve, hogy furimányos kapcsolásban használják, összehozták egyre az 5V és a 3.3 V érzékelését a bemeneten (31. oldal). Az, hogy egyszerre mentek tönkre, inkább villámra utal (másodlagos kisülés), az akár memória sérülést is okozhat, legyen az Flash vagy EEPROM, sajnos.
Amíg működik, addig full hibátlan, minden működik rajt ahogy kell. Villám nem volt mert ez április óta se 230-on se antennán nem volt kapcsolatban. Jövő héten veszek bele kondikat, és utána meglátom mi lesz belőle.
Ma összeírtam a kondikat a tápból, és a nagy bemenő feszen lévő 450V 120uf kondit meg tudtam mérni, mert a multiméterem azt még tudja mérni, de kikötve a panelból 139uf-ot mutat a műszer. Ez mennyire probléma?
Semmi gond, akár 20%-ot is eltérhetnek a névleges értéktől a kondenzátorok. Régebben volt olyan is, ami -20-+50% tűrésűek voltak. A méricskélésnél vigyázz, hogy nehogy legyen benne még töltés, nekem már bánja egy műszerem a 300V-ot...
Akkor az jó benne. Nem volt benne fesz, megmértem elötte. Akkor majd beszerzem a kondikat és kiderül.
Nos, a táp panelon minden kondit cseréltem, 22-1000uf közt. Továbbra is kikapcsol.
Meglett a reset IC is. Itt kellene a fesz lábon megnézni működés közben mennyi az annyi, vagy cserélni kellene?
Ja, és még azt is észrevettem, hogy a kikapcsoláskor annyira elöl kapcsol ki, hogy a nagy puffer kondiban sem marad fesz, azonnal nullára kisül.
A hozzászólás módosítva: Okt 2, 2017
Szép napot mindenkinek!
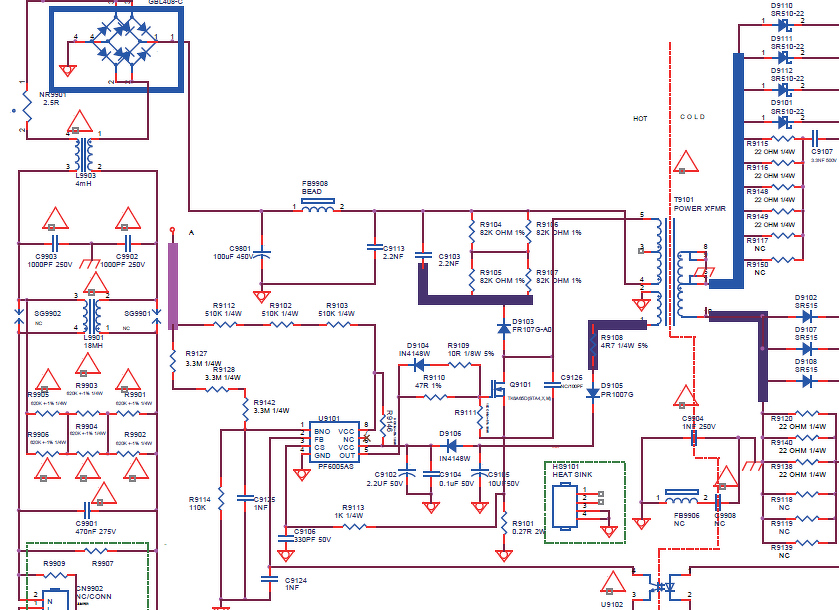
Nagyon olcsón volt szerencsém venni egy Philips 22PFH4000/88 típusú TV-t. Tápegység problémája van, és a következő típusú board található benne: 715G6863-P01-001-002M. Addig eljutottam, hogy a MOSFET totál zárlatos, kidurrant a C9100 is, illetve elégett az R9101 (ezek szemmel láthatóak voltak). Gyanítom, hogy a hátlapon lévő SMD ellenállásokból is megszakadt 2-3 darab, mert nem tudom megmérni az ellenállásukat (R9111, R9112 és R9115), bár az áramkörböl nem vettem ki őket SMD mivoltuk miatt. Továbbá erős a gyanúm, hogy a PWM vezérlőből is kiszállt a varázsfüst (IC9101, datasheet szerint kb. beszerezhetetlen PF6003AG típus. Bár látható nyom nincs, diódamérővel vizsgálva semmit nem mutat, mintha szakadás lenne minden lába). A kérdésem a következő, és bizonyára nagyon kezdő: Találtam szintén olcsón egy ugyan olyan típusú board-ot, viszont feltűnt hogy 1-2 alkatrész más benne, vagy hányzik (van amit a kapcsolási rajz is jelöl, hogy kihagyható). A NYÁK-ra írt feszültség feliratok ugyan egyeznek, de nem tudom, hogy valóban csereszavatos-e a kettő, bele merjem-e rakni? Az én TV-ben az a verzió van, amiben egy kondi van a diódahíd után (450V 65uF). Nyilván a LED háttérvilágításra menő csatlakozót át kellene forrasztanom egyikről a másikra (FET feletti csatlakozó), de ezen felül szerintetek használható? A primer részben több alkatrész hiányzik a másik board-ról, ez lehet azért, mert pl az USA piacra szánt modelleknek nem kell annyira szigorú EMI/EFI ellenőrzésen átmenni? Vagy mi célt szolgálnak azok az alakatrészek? Esetleg jobban járok, ha másik board-ról rakom át inkább a tönkrement alkatrészeket az enyémbe? Előre is köszönöm a válaszokat!
Szia!
Az első képen két párhuzamosan kötött 220V-os pufferelkó van, ezért ezt a lapot amerikai piacra gyártották, 120V-os hálózathoz.
Szia!
Köszönöm, ez teljesen elkerülte a figyelmem! Akkor nem úszom meg az SMD forrasztgatást További kellemes húsvéti ünnepeket!
Philips L6,1 tv n minden felirat,reklám stb forditva látszik,az az a tükörképe A kép az jo.Mi lehet a probléma?
Szép napot.
Lenne egy PHILIPS TV 42PF7420/10 .A hiba bedugom a piros LED világit ha be akarom kapcsolni a LED elalszik és semmi.Bedugáskor a relék kattannak.Mit kellene cserélnem ?Előre is köszönöm a segitséget.
Ez azért nem olyan egyszerű.
Mérni kell, ehhez némi LCD-TV-ismeret szükséges és megfelelő műszer. Valószínűleg a háttérvilágítás, vagy a tápegység további, más áramkörében lehet hiba, ezért nem indul be. Ha a hibakeresés nem megy, akkor a márkaszervizt, szakembert javasolnék megkeresni. Üdv!
Sziasztok! Philips LCD TV Modelsz:32pft4132/12 Tápegységének kapcsoló FET-e lett zárlatos Tipusa K6A65D megszakadt a R9101 ellenállás és sérűlt a C9126 kondenzátor. Kérdés: Mi okozhata a hibát és ezen alkatrészek cseréje után működhet-e.Lehet-e más hibára gyanakodni? Cserélhetem-e a FET-et P5nk80z-re kiszigetelve.Köszönöm a segítséget
Szia!
Ha szerencséd van, a trafó nem lett menetzárlatos. Próbáld visszarajzolni azt a területet, ez egy flyback táp és a drainben az összes snubber tagok ellenőrizd le vagy cseréld ki. A fetet adatlapok megtekintése és összehasonlítása után cseréld le, a szakadt ellenállást is, az értékét könnyű megállapítani - ránézésre a source és negatív között van. Néztem az előző rajzot, alul vannak pl. smd ellenállások a snubberben, ott lehet bőven szakadt tag. Az optocsatolót is vizsgáld meg. A fetet természetesen cserélheted fém zászlósra, kis paszta és megfelelő lap behelyezésével. Ha lyuk is van a fül alatt és lehet csavarozni, akkor pedig szigetelő gyűrűt is használj. A hozzászólás módosítva: Aug 4, 2019
Köszönöm szépen a válaszod! Szét néztem az SMD alkatrészek között is, találtam egy 10ohm és egy 47ohm-os ellenállást a FET körűl. Megnéztem az optó-t is. Sajnos nem indul a táp.A FET meghajtóra gyanakszom 6005A HA042 nem találtam a Net-en ilyet.
Ha minden igaz ez lenne az az IC ! Megrendelem ha sikerül a javítás jelentkezem.
Az már valami, ha "csak" nem indul tápod, de nem csattanik semmi sem.
Pörköltszaft feltett egy Philips.....pdf-et, nézz bele és a kapcsolási rajzon látsz a "Hot" résznél jóval több smd alkatrészt a fet "felett": R9107-..8..9..10, C9102, D9105. Ezekre gondoltam. Ha itt hiba van, addig ne is indítsd el majd az új ic-vel sem.
Szia!Igen,a 9102 kondenzátor zárlatos volt, diódák jók, a többi ellenállás is. Ez a kondenzátor csak az Ic-én keresztül mehetett tönkre tehát indokolt lesz az Ic cseréje.Mi a véleményed? Köszönöm a segítséget.
A hozzászólás módosítva: Aug 6, 2019
Bocsánat!! Rossz képet tettem fel!Itt a jó kép!
A kondi azért lett zárlatos, mert vagy túl nagy volt a feszültség rajta ( Udr max-Ut ), vagy gyenge minőség. Én 9103-at látok, ha egyről beszélünk? Nem tudom, most melyik rajzot nézzem...
Tegyél oda 2 kV-ost. Az ic nem ezért mehet(-ett) tönkre, hanem a fet és az Udr max kölcsönhatásától. A c9102 az ic tápját szűri, egy kis 50 voltos. Sajnos, több rajz, kavar a számozásban.. A hozzászólás módosítva: Aug 6, 2019
Köszönöm a segítséget!! Közben kiderült hogy nem a kondenzátor a rossz ,hanem az Ic-nek a Vcc és a Gdn lábain 4ohm-ot lehet mérni, és ezzel párhuzamos a kondi! Szerintem cserés az Ic ! Levettem néhány alkatrészt hogy biztosan jót mérjek!!
Oké, akkor arról írtál...
- a rossz fet, stb. után nem csoda, ha az ic elhalálozott..
Szia! Megjött a 6005A Ic,a Tv működik!
Köszönöm a segítséget!!
Sziasztok!! Bocsánatot kérek! De nem igazán találtam jobb helyet! Legyetek szívesek segíteni az alábbi pár fotó alapján,mi lehet a baja ennek a televíziónak. Előre is köszönöm!!
|
Bejelentkezés
Hirdetés |














- a rossz fet, stb. után nem csoda, ha az ic elhalálozott.. 


