Fórum témák
» Több friss téma |
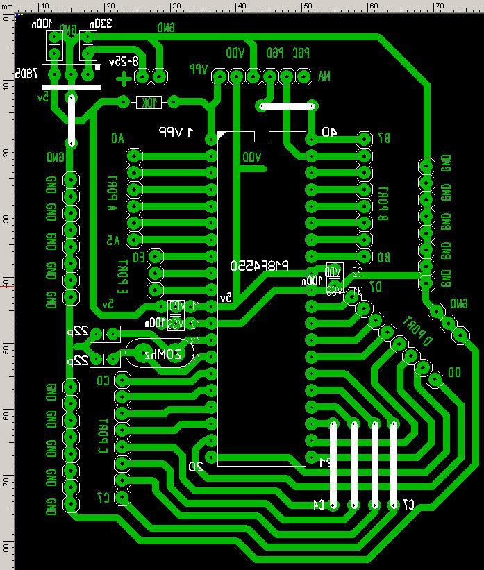
Ha ez a forrasztási oldal tükörképe, akkor szerintem a PIC lábkiosztása nem fog stimmelni. Ha pedig nem tükörkép, akkor a 7805 és a feliratok nem lesznek jók.
Az PIC tuti jó.
Ez a forrasztási oldal, de nem a tükörképe annak. Amit látsz az ki lesz nyomtatva lézeres nyomtatóval egy lapra így ahogyan látod. (nincs forgatás) És aztán ezt ráfordítom egy nyákra és rávasalom. Amikor kész akkor annak amit most látunk a tükörképe lesz a nyákpanelen. Szemből a sima oldaláról beültetem és kész. Jó a gondolat menet? A 7805 fordítva van, ha az alapértelmezett lába az 1-es = input-al.
Üdv!
Én még annyit hozzátennék, hogy a kvarcot nem illik ilyen hosszú vezetékkel bekötni. Így akár az is előfordulhat, hogy nem indul be. Ha kézzel hozzá érsz, akkor pedig biztos, hogy le is áll. Esetleg zajokat is összeszedhet, vagy kibocsájthat...
Jó, csak nekem nem az a tükörkép mint neked.
Én a nyákot mindig a TOP (alkatrész) oldalról nézem, még a forrasztási oldalt is, mintha átlátszó lenne a nyák. Tervezési szempontból ez szerintem így a logikus. Nekem az a tükörkép, ha a nyákot megfordítom, és a forrasztási oldalt nézem. De ez részletkérdés, jó amit írsz, csak így a feliratok lesznek a kész nyákon olvashatatlanul szerintem.Mert: Idézet: „Amikor kész akkor annak amit most látunk a tükörképe lesz a nyákpanelen.” A hozzászólás módosítva: Márc 9, 2014
Köszönöm az észrevételt.
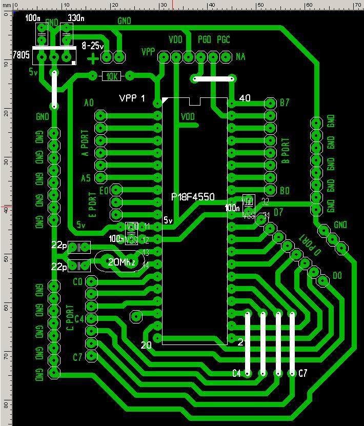
Át terveztem így megfelelő?
Nah igen
![]() Én még gyerekcipőben vagyok ezekkel a dolgokkal, de szerencsére itt vagytok és szóltok, ha valami nagy ostobaságot csinálok. ![]() A szövegek nyomtatás előtt átforgatom szóval az ij jó lesz.
Csak a pöttyöt raktad át, de az IC még mindig fordítva van. A hűtőfülről tudom...
Igen-igen, már átraktam.
A többi rendben van? Ezt már invertáltam is mármint a szövegeket.
A C3 miért ugrott közelebb a PIC-hez?
Ő a C3?
Azt hittem azt az a VUSB használja. (Az adatlapon néztem) Az is konfigurálható? Módisítottam és csatoltam. Így most már jó esz minden? Az a láb akkor ugyan úgy konfigurálható mint a többi? Nem értem miért nem írták oda az adatlapon.... A hozzászólás módosítva: Márc 9, 2014
Sziasztok!
Elsősorban icsernytől kérdezném, hogy a Piccolo project USB használatánál, az USE_USB szimbólumot csak a piccolo_config.h állományban lehet definiálni, vagy az MPLab - Build Option - MPLink parancssori opcióinál is hozzá lehet adni, mint a HID_BOOTLOADER definíciót?
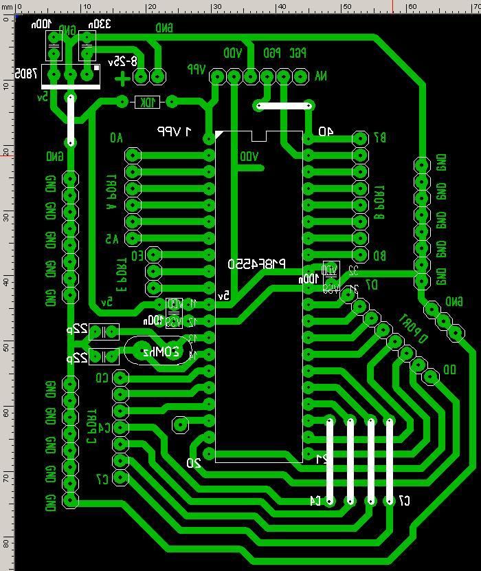
7805:
Magad elé teszed a hátlapjára és mindig a bal a bemenet, jobb a kimenet, középső a föld. Ja és az átkötés (GND) felesleges a stab IC-nél, kerüld meg a vezetéket. Ugyanez a PGD-re is! A hozzászólás módosítva: Márc 9, 2014
Kösz az infót a stab IC-vel kapcsolatban.
Az átkötésben meg teljesen igazad van, átterveztem egy párszor és átsiklottam felette. A többi gondolom okés mert nem vettetek észre hibát. A hozzászólás módosítva: Márc 9, 2014
Idézet: Én általában a Project/Build Options/Project menüben történt, a C18 fordító opcióinál szoktam megadni. Az MPLink-nek nincs rá szüksége/kompetenciája ezzel az opcióval kapcsolatban. „a Piccolo project USB használatánál, az USE_USB szimbólumot csak a piccolo_config.h állományban lehet definiálni, vagy az MPLab - Build Option - MPLink parancssori opcióinál is hozzá lehet adni” A HID_BOOTLOADER opciónál más a helyzet, mert ott a linker állományban elhelyezett feltételek miatt a linkernek is szükséges tudnia róla, de a fordítót is külön értesíteni kell a HID bootloader használatásról.
Uraim, nem tudom mennyire széles skálán mozoghat eme topik, így, ha ez már nem fér bele akkor a kedves adminok helyezzék a belátásuknak megfelelő helyre.
A kérdésem annyi lenne, hogy van egy ventilátorom 3lábú amelynek 12v kb. 2A-es táp kell. A 3láb : Barna = 12v, Fekete GND, Szürke jel. Elviekben négyszög jel kell neki a szürke lábára ahhoz, hogy a ventilátor elkezdjen forogni, viszont azt nem tudom, milyen és mekkora freki tartományban. (ezt lehet nem jól tudom vagy nem jól fogalmaztam meg, de remélem érthető valamelyest) Erre irányul a kérdésem, hogy ezt, hogy lehet kideríteni és, hogy eme ventilátor meghajtását az általam is használt P18F4550-es okoskával meg lehet e oldani. Ha igen akkor mi ennek a menete? Az első gondolatom, hogy az egyik lábra rákötöm a Szürke vagy is a jel lábát a ventilátornak és elkezdem ki be kapcsolgatni (magas aztán alacsony szintre) egy while ciklusban. (ez csak egy ötlet) A hozzászólás módosítva: Márc 10, 2014
Régebben néztem ilyen 3.vezetéket, ott fordítva történt a dolog, négyszögjel jön ki a fordulatszámmal arányosan ( kellett egy felhúzóellenállás is ! ).
Sziasztok!
CP bit-et hogy lehetne elérni programbol? Cél az lenne hogy csak akkor induljon a program ha CP be van kapcsolva. PIC18f46k22 A hozzászólás módosítva: Márc 10, 2014
A 18F tudja olvasni a saját konfigurációját a 300000h címtől.
Bár a problémát nem értem: Ha a hex -et kiadod, akkot bárki megtalálja a konfiguráció beállítást. Mivel a kiolvasás egy meghatározott művelet sorozattal végezhető, a kiolvasás helye is beazonosítható. Beégetés előtt egy kis kozmetika és vége a védelemnek. Csak az előre felprogramozott kontroller forgalomba hozásával van teljes biztonság. A hozzászólás módosítva: Márc 10, 2014
Köszönöm, így már működik, és kényelmesebb is így megadni, mint az szükség esetén az állományt módosítgatni minden új projectnél.
Üdvözletem. Idáig csak PIC16F 18F típusokkal dolgoztam, ott minden rendben. Most PIC12F510 -el van dolgom, nem igazodok el a TRIS és PORT regiszterekkel. Azaz 06H címen a GPIO megvan, ami -ha jól értelmezem- a TRIS regiszter lenne. De a PORT regisztert nem találom, amivel a kimenetek állapota írható, olvasható lenne. Ebben kérnék segítséget, köszönöm.
A 06h cimen a GPIO van a TRISIO prdig a 86h cimen. Bankvaltast kell csinalni es a Bank1 06H cimre irni a TRISIO erteket.
Hello!
A sejtés jó a GPIO val állítod, hogy be és kimenet meg azt is hogy 1 vagy 0 van a kimeneten:
Én a bankváltást nem írtam. Ebben a pic ben van I/O priritás is 36 oldal aljánál van leírva a microchipes pdf-ben lehet ezt is bankváltással kel orvosolni az a baj régen foglalkoztam ilyen picel nem emlékszem rá.
cross51
vilmosd Köszönöm a segítségeteket, most már értem, menni fog.
Srácok!
Hol találom meg bármelyik PIC-ben az EEPROM memória címét? Kerestem a 16F1826-ban, mert a fordításkor a 0x2100 címre kiakadt a fordító. Ha kivettem, akkor fordított. Fel akartam tölteni kezdőértékkel egy területet. Köszi szépen.
Az adatlapban találod. Erre tudtommal nincs ökölszabály.
Az advanced mindrange családnál 0xF000 a adat EEProm kezdőcíme.
Köszi-köszi-köszi! Igen, ez az!
Tényleg én nem láttam, találtam meg az adatlapban? A hozzászólás módosítva: Márc 11, 2014
Semmilyen szabály nincs erre, de akkor kérlek mondd meg melyik oldalon találom.
A programozási leírásokban.
Most találtam egy hozzászólást potyo-tól 2009-ből, de ő még ott a 18F-ekre írta. Nem gondoltam, hogy ennek a PIC-nek is oda tették be.
Idézet: „A programozási leírásokban.” Kérek szépen egy linket! A hozzászólás módosítva: Márc 11, 2014
|
Bejelentkezés
Hirdetés |




Én a nyákot mindig a TOP (alkatrész) oldalról nézem, még a forrasztási oldalt is, mintha átlátszó lenne a nyák. Tervezési szempontból ez szerintem így a logikus. Nekem az a tükörkép, ha a nyákot megfordítom, és a forrasztási oldalt nézem. De ez részletkérdés, jó amit írsz, csak így a feliratok lesznek a kész nyákon olvashatatlanul szerintem.









