Fórum témák
» Több friss téma |
Ha azt a verziót építetted meg, amelyiben van egy 74LS07-es IC, akkor annak jónak kellene lennie (megépítettem régebben én is). Ebben az esetben nem tudom miért van ott kb. 3V, talán elkötés.
Ha nem, akkor a te géped 3.3V-os LPT porttal rendelkezik, így közvetlenül nem fog működni.
Én nem a forrásfájl, hanem a projekt fájl tartalmára voltam kíváncsi.
A manuális hozzáadás ideiglenesen megoldja a problémádat, de nem ez a normális működés (magától kell megtalálnia). Ha nem oda van telepítve a fordító, ahová a projektben levő elérési útvonal mutat, akkor nyilván nem találja meg. Ilyesmire majd számítani kell, ha a tőlem átvett projekteket próbálod lefordítani.
Érdekes... Ha bekapcsolom a gépet elsőként 0.9V majd mikor betölt az operációs rendszer 5.15V ra felmegy.
Bejelentkezek , még mindig 5.15V elindítom az égető programot, lemegy 0.9V ra, elindítom az égetést tesztelésképpen, de csak 2.9-3.2V megy fel a H szint... érdekes. Szóval az égetőn addig át jön 5.15V míg el nem indul teljesen a rendszer és meg nem nyitok egy programot... Lehet az alaplap akkor már nem tud oda adni elég feszültséget ? És igen a 74LS07 est építettem meg... Az lesz kipróbálom egy rég géppel. A hozzászólás módosítva: Feb 2, 2015
Idézet: „a 16 bites piceknél asm-ben hogyan lehet binárisan megadni értéket?”
Időzítéssel küzdök, és furcsa eset áll fenn. (18f4520, internal 4Mhz)
7szegmenses kijelzőt multiplexelek tmr0-val. 1 sec-re van állítva, de siet. 10 másodpercenként 1mp-t rá tesz valahol, valamiért. Nem igazán tudom mire vélni a dolgot. ( T0CON=0b10000011; TMR0H=11; TMR0L=220 ![]() Mellékelem a mikroc kód ezen részét.
Ha ugyetlen vagy a programozo ezt nem teszi lehetove, akkor nem tudja, valoban.
Maga a PIC viszont ad ra lehetoseget. En meg nem lattam alaplapot 3.3V-os LPT-vel, de mindig tanul az ember... Azert egy szkopot ra kellene akasztani, mert szerintem az a 3V koruli ertek valamilyen pwm eredmenye.
Igen MPLAB X -et használok, és a 3.3 V is adott, mert a csatlakoztatott adó-vevő modul is 3.3 V-os. Nem debug módban használtam a Pickit 3-t.
Úgy emlékszem van fent a gombok között egy "Make and Program Device". Ezzel tudod Release módban indítani.
Na megnéztem azt a proteusos rajzot. Nem fix 5V-ot kap, az SDA vezérli, nem kell külön foglalkoznod a multiplexelésel, a 16 bites mintába kell benne lenni a kapcsolóbitnek.
Ahogy Hp41C kolléga leírta korábban úgy kell mennie. Ha nem megy akkor valami nem jó a programmal, vagy az időzítést vagy valami felfutó lefutó jelet cseréltél fel, esetleg nem jól küldöd ki a 16 bites mintát.
Köszönöm! Szerintem rosszul telepíthettem a fordítót...
Sajnos a C-hez nem ertek, de pontos idozitest C-ben....? Ez assembly betetert kialt.
Masreszt ahogy torlod a flaget, azonnal allitsd be az uj timer ertekeket. Azonban 10% elteres mar valami programhibat feltetelez, szerintem nezz utana az osszehasonlitasoknak. Nem tudom, pontosan mennyi idonkent hivod meg a megszakitast, de szkoppal nezz ra (csak egy portbitet billegtess), hogy a megszakitas ideje jo-e. Ha az jo, akkor csak a szamolasoknal lehet valami gaz.
Volt olyan kontroller, amin csak akkor indult el a program release módban, ha lehúztam róla a Pickit3-at. Nem foglalkoztam vele, adtam neki tápot külön. Gondolom a Pickit reset állapotban tartotta.
Idézet: Erre is kell lenni valami varázslatnak. MPLAB 8 esetén a Programmer menüben a Release from Reset menüpontra kell kattintani. „Gondolom a Pickit reset állapotban tartotta.”
Próbáltam külső táppal is, de akkor sem indul.
Hát persze! Amíg az MCRL láb le van húzva, addig mindegy, hogy honnan kap tápot...
Kikészülök...
Másik gépnél 4.9V a H és 1.1V a L , de így is 99%-nál hibát hoz ki a programozáskor...
Sziasztok,
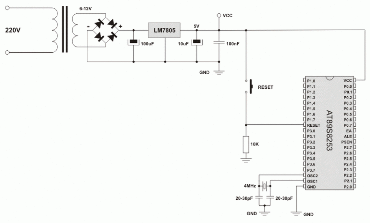
A mikrokontrollert stabilizált 5 V táplálja. A feszültségszabályozó után 10 µF kondit szoktak rakni, nekem viszont csak 100 µF kondim van jelenleg itthon. Megfelel az is?
Szia!
A hiba elsősorban abban van, hogy amikor beérkezik a tmr0 megszakítás, akkor előbb több feltételes utasítást és elágazást csináltasz, amik ideje meghatározhatatlan, majd a legvégén állítod be az új időt. Elsőnek az ujidőt állítsad, ezután ráérsz mást mazsolázni. A másik pedig hogy tmr2-vel pontos 1msec időzítést lehet beállítani, ezt ajánlatos használni.nem kell újraírni a timer2-t.
A szabályzó után már nem kell kondenzátor. A feszültségszabályzó kimenete ideális esetben fix. A nagyobb értékű kondenzátor éppen hátrányos, mert a stabilizátor vagy tápegység "azt hiheti", hogy zárlat van a kimenetén. Fel nem tudom fogni, miért raknak 78xx vagy 79xx kimenetére nagy kondenzátort.
A 78xx -nek minimum 100nF, de pl. az LM2940 -nek minimum 22µF kondenzátor kell a kimenetére, olyan közel, amilyen közel csak lehet.
Bemenet elé 330n, kimenet után 100n. Már csak azt kell kideríteni, milyen IC-ről=tápegységről van szó, de minden bizonnyal 78xx 79xx.
LM 7805 ic-ről lenne szó. 10 µF kondit használnak párhuzamosan 100 nF kondival az ic után.
Egyébként a kondenzátor ez esetben azért van, hogy egyenletesebbé tegye a jelet?
Ha megnézed az adatlapját, akkor ott a bemenetnél 330 nF -os, a kimenetnél 100 nF-os kondenzátor van. Ezeket a lehető legközelebb kell elhelyezni az IC lábaihoz. Természetesen a bemenetet el kell látni pufferkondenzátorral is, a várható terhelés függvényében kb. 2200 µF/A értékűvel. Ha nagyobb, nem baj, kissebb is lehet, csak a hullámzás minimuma ne menjen le a kritikus szintig (7805 esetén kb. 7,5 V). A kimenetére kötött 10 µF-os kondenzátor bedig butaság, nem tudom miért terjed ez a tévhit. A labortáp kimenetére sem kötünk kondenzátort, maga az IC állítja elő a stabil kimeneti feszültséget. Extrém módon változó terhelés esetén pedig nem 78xx IC-t kell használni. Nyílván egy kontroller és környezete nem az.
A hozzászólás módosítva: Feb 2, 2015
Tmr2-t eddig még nem használtam. Most próbálom működésre bírni.
Jelenleg nem csinál semmit. Rosszul értelmeztem az adatlapot, vagy csak kihagytam valamit?
Sziasztok!
Abban szeretném a segítségeteket kérni, hogy belefutottam egy olyan javításba, ahol az áramkörben van egy PIC is, egy PIC16F630-as típus. Az oszcillátora ennek úgy néz ki, hogy egy háromlábú 4MHz-es kvarc van betéve az OSC in/OSC out lábakra. A kvarc középső lába a GND-n van. A kvarcot külön kivettem, és megvizsgáltam egy kvarc vizsgáló műszerrel, kiválóan működik, a frekimérője mutatta a 4MHz-es jelet. Még annyi, hogy a PIC OSC in/OSC out lábai össze vannak kötve egy 1 MOhmos ellenállással. Ez egy gyári kapcsolás, tehát a PIC-nek menni kellett benne! Az volna a kérdésem, hogyha a PIC elromlik, akkor az oszcillátora is elszáll? Az a hibajelensége az áramkörnek, hogy a kvarcot nem tudom megmérni a szkóppal az áramkörben, mert csak 200mV-os DC-t ad mindkét oszcillátor lábán a PIC-nek. Tehát szerintem az oszcillátora nem működik, gondolom ezt ha jó, akkor a kvarc lábaira rámérve a szkóppal lehetne látni a négyszögjeleket. A másik kérdésem, hogy egy ilyen külső kvarccal működő PIC oszcillátorának minden üzemmódban mennie kell? Tehát ha pl. Sleep módban van, vagy valami tiltja a működését mondjuk az INT lábon keresztül, attól még az oszcillátornak mennie kellene nem? Vagy szerintetek hogyan tudnám megvizsgálni, hogy működik-e ez a PIC? Sajnos a pontos funkcióját nem ismerem az áramkörben, nincs rajzom hozzá. A hozzászólás módosítva: Feb 2, 2015
Az MCLR láb 10K -val a Vdd-re van húzva. Így, ha a tápot rákötöm a vezérlő nem indul. De ha resetelek (MCLR lábat a földre kötöm), a reset után a pic működik. Mit csináljak, hogy ne kelljen minden alkalommal resetelnem?
Az MCLR és GND közé egy 100nF-os kondit.
Alvó állapotban a belső oszcillátor leáll. Szerintem jó, amit mértél. Az méréshez felhasznált vezeték kapacitása leterheli a lábakat.
|
Bejelentkezés
Hirdetés |












