Fórum témák
» Több friss téma |
Ezeket az IC-ket úgy képzeld el, mint egy kapcsolót, ami vagy ráköti a bemenetet a kimenetre, vagy nem . Utóbbi esetben a kimenet nagyimpedanciás állapotban van, azaz a határértékeken belül olyan, mint, ha ott sem lenne.
A két IC abban különbözik, hony a kapcsoló jel logikai magas vagy alacsony jelnél kapcsolja be a kapcsolót. A példa csak annyiban sántít, hogy a kapcsoló csak ak egyik irányba működik, visszafelé nem, azaz a kimenetére nem lehet feszütséget adni, ami majd a bekapcsolás után megjelenne a bemeneten.
Funkció alapján mondtam a 74157-et, hogy azon belül HC, HCT vagy egyéb változatát használ(ná ha jó lenne neki), az már a konkrét megvalósítás kérdése.
Mi ennyire bonyolult?
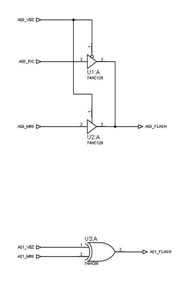
![]() Máris kész kétféle megoldás: 74HC125-126: Egy bites multiplexer. Az A20_VEZ szintje dölti el, hogy melyik kontroller A20 kimenete jut el a Flash memóriához: 1 esetén az M68K -é, 0 esetén a PIC -é. Ha fordítva kellene cseréld fel a ..125 és a ..126 helyét. Négy ilyen egységből megvalósítható az A20 .. A23 meghajtása. Ha biztos vagy abban, hogy a M68K a nem használt címbiten _mindig_ 0 szintet ad, a XOR kapus megoldás is szóba jöhet. Ha A21_VEZ alacsony szintű, a M68K címe zavartalanul, ha magas, akkor negálva jut a Flash memóriához. A hozzászólás módosítva: Ápr 25, 2016
Ha úgyis meg vagy barátkozva a TSSOP ickkel választhatsz modernebbeket is: címbuszhoz pl. 74LVC16244, aminek a bemenete bírja az 5V-ot, adatbuszhoz 74ALVC164245 ez kettős tápról megy.
pic16f877
-Kell felhúzó ellenállás vagy sem ? Ha igen mekkora kell? -Kvarc kristályt kondiszűrők mekkorák legyenek. Segítséget előre köszönöm.
Nem csak lapozgatni kell, ez sokkal bonyolultabb mint egy sima memória használat.
Két MCU is használná ugyan azt a memóriát, ugyan azon címbiteken. Ezt kell megoldani, hogy ne vesszen össze.. Hp41C: köszi, megnézem proteuszba, hogy megértsem a pontos működését. Idézet: „Kell felhúzó ellenállás vagy sem ? Ha igen mekkora kell?” Hova? Idézet: „Kvarc kristályt kondiszűrők mekkorák legyenek.” Ha jól sejtem ez is kérdés akart lenni, nem kijelentés... Az adatlapban benne szokott lenni, de 22-30 pF a megszokott érték.
Mivel ennél a PIC-nél nem kikapcsolható az MCLR így igen kell és a 10k jó lesz, de ez felül a sárga részen is le van írva többek között. De minden lényeges kérdésre választ ad az adatlap.
A hozzászólás módosítva: Ápr 25, 2016
Amikor első alkalommal veszel kézbe egy pic-et, a legeslegelső dolog, hogy leteszed. A második, hogy internetről letöltöd az adatlapot, és elejétől a végéig elolvasod. Alfától omegáig érintve van minden létező kérdés az adatlapon példakapcsolásokkal, példakódokkal, tokkal, vonóval végigdokumentálva. Csak a harmadik dolog, hogy nosza újra kézbe veszed, és valamit építeni is akarnál vele. Ne feledkezz meg az első két lépésről. Fontos.
Köszönöm a tippeket információkat. Megfogadom.
Idézet: „letöltöd az adatlapot, és elejétől a végéig elolvasod” Na ja! Csak előtte ne felejts el lediplomázni műszaki angolból! Ha nekem ezzel indítottak volna, úgy vágom a sarokba az egész mikrokontroller dolgot, hogy füstöl.
Egyet értek, de szerintem meg lehet ezt kicsit szerényebben is kérdezni, mert itt a kérdés stílussal volt a baj.
Igazad van! Bár az utolsó mondat lágyít rajta, de ez a stíl inkább parancs, mint kérés.
Húú ez a 74HC86 tetszik, egyszerűbb és szerintem ez lesz a jó megoldás..
A többi bonyolultabb és több alkatrészt eredményez. Köszi..
Hát ezzel azért vitatkoznék picit. Vegyük pl a PIC18F14K22-öt nem egy nagy szám cucc de az adatlapja 387 oldal. Ki a rák olvassa azt végig? Rengeteg információra nincs is feltétlen szüksége egy full kezdőnek. Persze vannak alap dolgok, mint amik a fenti sárga részen is le vannak írva, de pl az amit a kolléga kérdezett, hogy fel kell-e húzni az MCLR lábat nincs is leírva az adatlapban, viszont tudni kell, hogy mit kell megnézni. Az adatlap elején a lábkiosztás ábra a régebbi, szerényebb tudású PIC-ek esetében árulkodó, mert ott még fel vannak tüntetve az egyes lábak funkciói, ha az MCLR lábhoz nincs írva más akkor már az árulkodik, de a config leírása adja meg a választ, hogy kikapcsolható-e vagy sem. De ezeket is csak tapasztalatból lehet tudni, hiába olvasod el az adatlapot, ez nem fog kiderülni belőle.
Idézet: Elég szűkszavú. „az adatlapja 387 oldal.” A Texas Instruments 32 bites Launchpad kártyájába való TM4C123GH6PM mikrovezérlő adatlapja bő 1000 oldallal több ennél. Idézet: Az, aki érteni/használni akarja. „Ki a rák olvassa azt végig?”
Szerintem aki egy szuszra végigolvassa az adatlapot, ahelyett, hogy az épp aktuális részekre rákeresne, csupán az idejét pazarolja. Legalább annyira lehetetlen mindent megérteni belőle a végigolvasással, mintha egy nyelvet úgy akarna valaki megtanulni, hogy elejétől végéig elolvassa a szótárat.
A filozófusok már rég megállapították, hogy az első kérdés feltevését is szükségszerűen meg kell előznie valami előzetes tudásnak. Ha nem olvasta valaki végég legalább az első mikrovezérlő adatlapot, akkor fogalma sincs, hogy mit keressen és merre keresse. (Szerencsés vagyok, hogy a PIC12F675-tel kezdtem, az nem volt túl hosszú - 132 oldal.)
Persze, ahány gyártó, annyiféle az adatlap, PIC után MSP430-ra térve lehetett úrja tanulni, hogy mi, hol, merre, hány méter. A Freescale KL25 Sub-Family Reference Manualban pedig még ma is rendszeresen eltévedek. A hozzászólás módosítva: Ápr 25, 2016
Én inkább úgy mondanám, hogy aki autószerelőnek készül, legelőször ismerkedjen meg a csavarral.
Azaz mindent az alapoktól kell kezdeni. Nagyon sok az olyan kezdő az oldalon, akinek fogalma sincs a mikrokontroller felépítéséről. Azt sem tudja, hogyan működik a számláló. Nekem azért akad némi előképzettségem, de csupán adatlapból még egy ledvillogtatót sem tudtam volna összehozni. Kellett valaki, aki elmagyarázta a működési elvet. Elmondta, és megmutatta, mik azok a regiszterek. Mi a configurálás és mi a célja. Miért és hogyan kell egy PIC-et inicializálni. Megmutatta, hogyan kell használni az MPLab-ot. Feltölteni a programot. Amikor már az egyszerűbb dolgok mentek, jöhetett az adatlap böngészése és a bonyolultabb feladatok. Ekkor viszont már célzott keresésekkel és a forumozóktól kért segítsségekkel. És még így sem könnyű. Például az 1-wire és az I2C jó ideje kifog rajtam. Mivel nem látom át a logikájukat, így hiába müködnek a külömböző példaprogramok, sehogy nem tudom átültetni arra a feladatra, amire nekem kellene. És ezen mit sem segít az adatlap.
PIC esetében elég jó a helyzet, a fokozatos haladás, tanulás eléggé biztosított. Persze nem egy drón vezérlésével kell kezdeni. Egy LED villogtatás már lehet a kiindulási projekt. Ha megszokod a gyári dokumentáció gondolatmenetét, egyre komolyabb projektek/kontrollerek felé lehet haladni. A házépítést is az alapozással kell kezdeni.
A MicroChip például igen jól kidolgozta a PICkit Debug Express példacsomagját. Ha rendelkezel a szükséges türelemmel, egy-két hét alatt eljuthatsz arra a szintre, hogy akár egy Midrange kontrollerre komolyabb program írásába kezdhess. Írom mindezt úgy, hogy évek óta nem tudom rávenni magamm, hogy átálljak az MPLab X verziókra - még többszöri nekifutás után sem. A hozzászólás módosítva: Ápr 26, 2016
Miért is kellene arra átérni?
Sima MPLab + Hitech vagy C18. Szerintem ez mindent visz mint a makkhetes ![]() Bár ezt még én spékelem egy kis Proteusszal, hogy lássam a különböző alkatrészek működését. Jó párosítás ez így szerintem..
Ha végigolvasod az adatlapot, lehet, hogy nem marad meg minden a fejedben, de halvány képed lesz arról, hogy merre kell keresni.
Azt nem írtam, hogy át kell térni. De az tény, hogy már egy ideje kaphatóak olyan típusok, amiket már csak az új förmedvény támogat.
Nekem még a C is csak nyögvenyelősen megy. Egyszerűen frusztrál, hogy egy szoftver kifog rajtam. A hozzászólás módosítva: Ápr 26, 2016
Jó, jó, de ne keverjük már össze az adatlapot a tankönyívekkel! Induljunk ki abból, hogy van egy fekete dobozunk, n darab kivezetéssel. Nem látjuk, hogy mi van benne, nem tudjuk, hogy mit rakott bele a gyártó, s hogy milyen műszaki paraméterekkel jellemezhetők a beleépített részegységek. Az adatlap feladata az, hogy ezeket ismertesse. Lehetnénk bár Nobel-díjas tudósok, az adatlap nélkül mindezeket elég nehezen és körülményesen tudnánk csak kideríteni (ipari kémkedéssel). Hát nem sokkal egyszerűbb elolvasni az adatlapot?
Az adatlapnak természetesen nem feladata, hogy a tankönyveket vagy a tanfolyamokat pótolja. Sőt, az úgynevezett alkalmazási mintapéldákat (Application Notes) sem pótolja, azokat sem árt nézegetni.
Szerencsés vagyok: 16C83-16C84 csak 108 oldal.
A viccet félretéve, érdemes egy-egy család legrégebbi típusának dokumentációját is elővenni. Amikor ezeket írták, minden megoldás (minden olvasónak) új volt, így részletesebben írták le. Pl. lábak meghajtó - fogadó áramkörök rajzai is szerepelnek bennük. Hagyományos 16F - 16C83, 16C84 18F - 18F242, 18F252 A hozzászólás módosítva: Ápr 26, 2016
Nem vagyok rá büszke, de én sajnos csak a gugli fordítóval tudok angolul. De az adatlapot mindig átnézem és ott van a kezem ügyében és a kedvem se vette el. És csak is az eredeti Michrochip -es!!!
Már belefutottam az elején olyanba, hogy 16F84 hez találtam Magyar fordítást aminél felcserélték a Vss és Vdd lábakat. Szegény PIC -em egy szempilantás alatt pirosra ízzott. Soha többet fordított adatlap...
Néha azért előfordul hibás adatlap az eredeti íróktól is
![]() Szóval ez ne szegje kedved a magyar fordítástól
Azért nem szeretem ezek után a fordítást mert egy olyan iskola oldaláról töltöttem ahol erre tanítják a gyerekeket. Tény, hogy rájöttek és azóta javították. De mégis...
|
Bejelentkezés
Hirdetés |






A Texas Instruments 32 bites Launchpad kártyájába való TM4C123GH6PM mikrovezérlő adatlapja bő 1000 oldallal több ennél.






