Fórum témák
» Több friss téma |
Fórum » PIC - Miértek, hogyanok haladóknak
A PIC-ek UART modulja elégsok hibát tartalmaz nézd meg a adatlapot és a ERRATA-t. Valamint hibadetektálást is ajánlatos megcsinálni.
Hát, az adatlap nem ír semmi különöset a soros átvitelről. Az erratában sem találtam erre vonatkozó hibát.
Erre én is kíváncsi lennék, mutass már egy ilyen erratat
bkati: milyen picről van szó egyáltalán? Idézet: „Lehet, hogy bebillen az FERR bit.” Na, ezt viszont nem értem, amit erre ír az adatlap: An adjustment may be indicated when the USART begins to generate framing errors or receives data with errors while in Asynchronous mode. Framing errors indicate that the system clock frequency is too high – try decrementing the value in the OSCTUNE register to reduce the system clock frequency. Magyarul akkor lehet framing error (FERR bit), ha az órajel túl gyors. Hogy a fenébe lehet túl gyors??? Szerintetek ennek van értelme? Vagy ez csak a belső oszcillátorra vonatkozik?
Én ezt néztem: http://ww1.microchip.com/downloads/en/DeviceDoc/80156c.pdf
Egyébként 18F2320 a pic.
A 16f690 sorozat a 16f87xA sorozat uart moduljai okozhatnak meglepetéseket
üdw!
még nagyon kezdő pices vok, annyira h még pic-em sincs de viszont nagyon érdekel a dolog és letöltöttem a mikro pascalt mer pascalban tanultam programozni dos alatt és ez tűnt a legegyszerűbbnek... el kezdtem tanulmányozni a programot de nehezebb mint amire számítottam. és vannak benne parancsok amikről sose hallottam és a helpjében sem találtam róla semmit...például mit csinál a nop parancs??? valószínűleg még sokszor fogok ide jönni a hülye kérdéseimmel de hát nincs semmi ismerősöm aki megtudna tanítani rá... egyébként olvasgattam a könyvtárait és viszonylag érthető dolgok vannak benne számomra is, már ötleteim is vannak h mire használjak pic-et
Nos, erre már én is tudom a választ:
A NOP parancs nem csinál semmit! A legjobb parancs! De komolyan! Csak arra jó, hogy egy "ütemet" kihagy vele a PIC, azaz egy ciklus hosszú várakozásra jó. (Egyébiránt erre is szokás alkalmazni, vagyis rövidebb, néhány ciklus hosszúságú várakozásra.)
Semmit. A "no operation" rövidítése. Helykitöltésre jó, pl. késleltetőciklusokban.
Jobb lenne, ha először asm-ben tanulnád meg valamelyest használni a piceket. Anélkül nem fogod érteni, hogy mi mit csinál, és ez később gondot fog okozni.
tudnál linkelni asm kézi könyvet meg progit? (ha van magyar az lenne a legjobb)
előre is köszi
Helló!
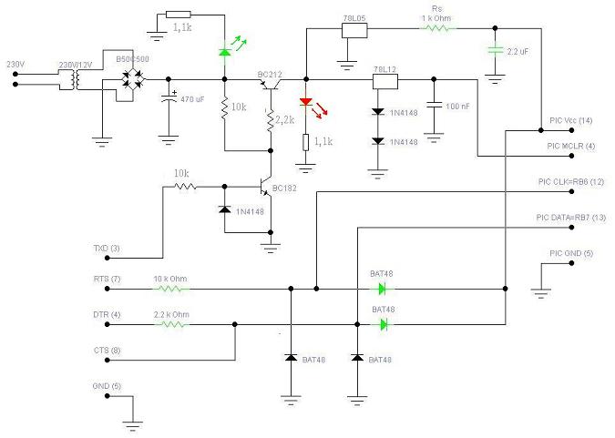
Most kezdek ismerkedni a PIC-ekkel.Építettem egy sokak szerint bevált égetőt a soros portra,de még nem próbáltam.Ezzel kapcsolatban lenne egy kérdésem:milyen kábellel kell összekötni az égetőt a számítógép soros portjával,gondolok itt a csatlakozók bekötésére,mivel már számos helyen számos csatlakozó bekötéssel találkoztam.És milyen hosszú lehet a kábel?Ha valakinek lenne bekötési rajza,azt nagyon megköszönném. Mellékelem az égető rajzát. üdv.
A kép bal oldalára oda van irva, hogy txd, rts, dtr stb...
Mellette meg a számok. Veszel egy olyan 9 pólúsú csatit amit be tudsz dugni a gépbe és szépen összeforrasztod a megadott számok alapján. Nem értem, hogy ezen mit nem lehet látni. :no:
Nem azt kérdezte, hogy hova kösse, hanem, hogy milyen kábellel.
Nos, nem kell semmi extra, kell egy 5eres vezeték, és kész. Lehetőleg ne legyen túl hosszú, de nincs szabott (korlátozott) hossz.
Persze,azt én is látom hogy mi van a rajzon.
Lehet,hogy nem fogalmaztam meg elég világosan,mit is szeretnék kérdezni. Tehát:txd<>txd rts<>rts dtr<>dtr cts<>cts gnd<>gnd (ez evidens még nekem is )Tehát így kell bekötni? Köszi
Köszönöm a választ,akkor minden bizonnyal 1 m-es kábellal nem lesz gond.
Csak annyira kell,hogy kiérjen a gép háta mögül a kábel,ne kelljen mindig kiráncigálni a gépet a helyéről.
Sokak szerint bevált égető, sokak meg szívtak vele, mint a torkos borz. Szóval csak szólok, hogyha nem megy, akkor nembiztos, hogy a hiba máshol van.
Pontosan úgy ahogy :yes: az imént irtad is.
Idézet: „Tehát:txd<>txd rts<>rts dtr<>dtr cts<>cts gnd<>gnd (ez evidens még nekem is ) ”
Jujj, ahogy nézem, ez egy tápegységgel megtámogatott JDM-klón. Kukába vele gyorsan, amíg nem veszi el a kedved teljesen a PIC-ezéstől.
Ne értsd félre, azért drukkolok neked, hogy menjen, de tényleg sokakat megszivatott már.
Én elég régóta PIC -ezek már és nem nagyon volt bajom a PIC -ekkel, persze hallottam néhány korai betegségükről. Most jobban átnéztem néhány erratát, de ezekben nagyon brutális dolgok vannak. Többnyire a 18-as sorozatot használom. Nem csak egyes perifériák anomáliáiról írnak, de még utasítások pl. MOVFF utasításról mindig írnak a data sheetek, hogy interrupt control regisztereknél ne használjuk, de az erratában további hibalehetőségeket is említenek vele kapcsolatban.
Hát ez elég nagy csalódás a Microchipben.
A sima JDM tényleg szivató, de a külső tápos verziója mitől az?
A válasz nagyon egyszerű, az RS232 szabványban rejlik. Az RS232 úgy adja meg, hogy a port akkor érzékel logikai 1-et, ha a feszültség -3 és -25V között van. A logikai 0-t a +3V és +25V közötti érték képviseli. A -3V és +3V között tartományban a detektált jelet nem rögzíti a szabvány, tehát az, hogy pontosan hol a határ, az gyártónként változik.
Viszont a JDM csak akkor működik, ha a kb. +0.5V alatti feszültséget a port már logikai 1-nek érzékeli. De mivel ez gyártófüggő, ezért szar a JDM úgy, ahogy van. Remélem érthető.
Ez akkor csalódás a Microchipben, ha a többi gyártónál nincsenek ilyenek.
Amúgy meg MOVFF az interrupt control regisztereknél? Az eleve mire lenne jó?
Köszi a hozzászólásokat!
Rengeteget kuatakodtam itt a hobbielektronikán a PIC-es témák között,hogy biztosra menjek égető ügyben. Erről azt olvastam,hogy garantáltan működik.Na ezért építettem meg,kipróbálom,remélem működni fog.16F84-et akarok programozni vele,mivel teljesen kezdő vagyok PIC témában. Köszönöm minden hozzáértő tanácsát.
lehet, hogy nem a legegyértelműbben írtam.
Szóval az adatlapokban benne van, hogy ne használjuk interrupt control regiszterekhez a MOVFF -t. Oké, amúgy sincs sok értelme. De sok PICnél ezen kívüli problémát is okozhat a MOVFF használata, ugyanis a STATUS, BSR, WREG regiszterek MOVFF utasítás alatt nem megfelelően mentődnek el és így RETFIE, FAST visszatérés esetén nem a megfelelő érték töltődik vissza. Én pl. gyakran használom ezt és úgy látom, hogy elég sok PICnél nem szabad az errata szerint. Ez nem kis baki, ez nagyon durva hiba. Nézz meg egy 6722 -es PICnek az erratáját, mennyi hibát találtak. |
Bejelentkezés
Hirdetés |




de viszont nagyon érdekel a dolog és letöltöttem a mikro pascalt mer pascalban tanultam programozni dos alatt és ez tűnt a legegyszerűbbnek... el kezdtem tanulmányozni a programot de nehezebb mint amire számítottam.
és vannak benne parancsok amikről sose hallottam és a helpjében sem találtam róla semmit...
valószínűleg még sokszor fogok ide jönni a hülye kérdéseimmel de hát nincs semmi ismerősöm aki megtudna tanítani rá... egyébként olvasgattam a könyvtárait és viszonylag érthető dolgok vannak benne számomra is, már ötleteim is vannak h mire használjak pic-et

)





