Fórum témák
» Több friss téma |
Fórum » PIC - Miértek, hogyanok haladóknak
Ha volt már programozva valaha, akkor max. szobadísznek lesz jó
Köszi az infót. Hát
akkor ezt buktam. Na sebaj, mert sikerült még egy rakás jófajta fóliakondit is bontani. Erősítőbe bemenetre meg hidegítésnek.
A 16C84 eepromos, újraprogramozható kb. 1000-szer.
Nagyon köszönöm, csak az a helyzet hogy kaptam barátomtól egy fölösleges PIC18F2455-ös PIC-et és nem akarom hogy díszelegjen.
Aztán jutott eszembe hogy jó lenne a PICKit 2-be (ami már nyákolási verzióban van úgyhogy az is lesz) de kiderült hogy kicsi a memóriája ezért kerestem valamit a neten, találtam valami OBD2 mérőt, de gondoltam nem akarok felesleges dolgot építeni ![]() Aztán tovább keresgéltem és találtam ezt a 18F széria programozót... Bár ha tudtok valami kapcsolást amire fel lehet használni akkor beírjátok? Köszi szépen
USB tanulásához ideális példány... Meg még vannak más dolgok is benne, bármilyen feladatra jó lehet. Nekem is van itthon néhány jelen pillanatban felesleges chip, de így nem kell a boltba rohanni rögtön, amikor eszembe jut valami, csak előveszem a legmegfelelőbben a fiókból.
Ez valóban igaz, bocs a félrevezetésért Mzolee! Nem tudom, honnan szedtem ezt az egyszer programozhatóságot
chipcadnél most van óccsért dsPIC-es fejlesztőpanel, ha valaki esetleg beruházott már rá, akkor megosztaná a tapasztalatait vele?
(használhatóság, ár-érték arány, milyen példaprogik vannak stb.) a microchip honlapján semmi dokumentáció nincsen hozzá :-/
Hat meg szerettem volna nezni a Ch***ad honlapjan, hogy mi ez a dsPIC-es cucc amit emlegetsz, de az oldalak nem jelennek meg nalam.
10061 - Connection refused Internet Security and Acceleration Server Nem tudom mi van naluk, ill. hogy masnak megy-e, majd meg otthonrol is megprobalom hatha...
Az lenne a kérdésem, hogy potyo USB-s ICD2-jéhez honnan lehetne előkeríteni az MXXXXX Ic-ket, mert sehol sem találok ilyeneket. Remélem tudtok segíteni.
Sziasztok!
Szeretném elérni a pic18f4520-as procimnak a a teljes memóriáját. Hogyan tudom átrakni extended módba, hogy ténylegesen hozzá is férjek? Már próbáltam, de nem sikerült! MPLAB 7.60-as használok mcc18-val! Tudnátok segíteni? Köszi szépen!
Hellosztok, totál nemértek a PIC-ekhez, de épp csinálnom kell egy PIC-es eszközt, lényegtelen hogy mi
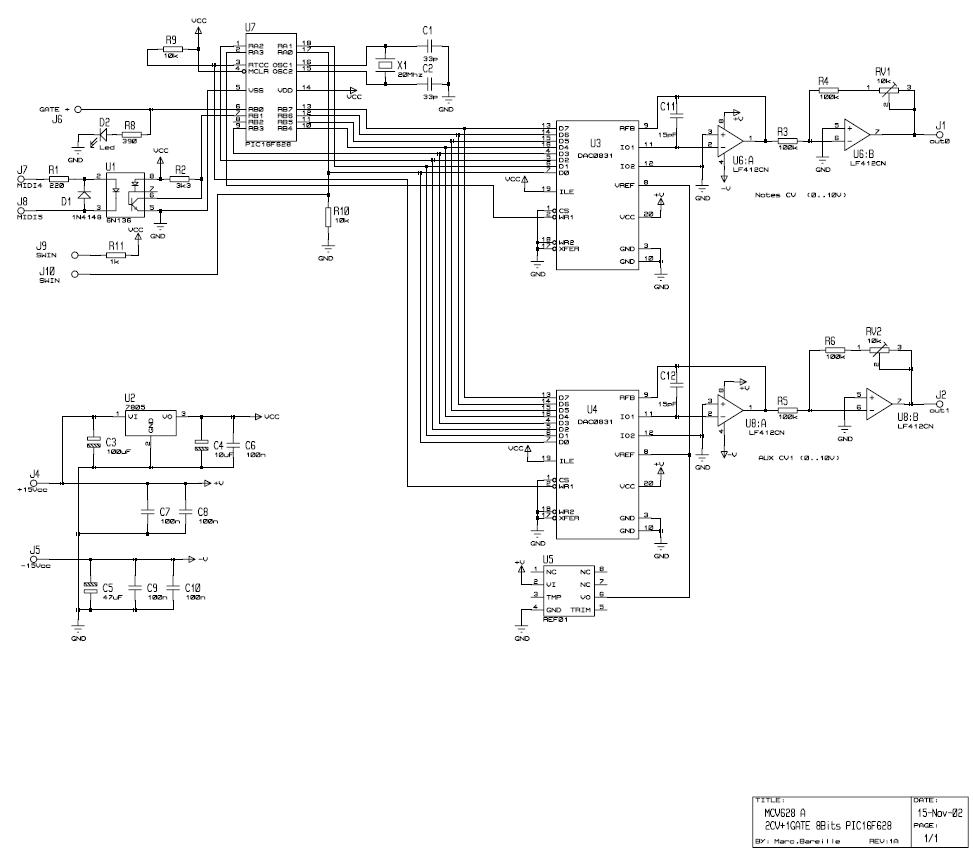
(egyébként egy MIDI-CV átalakító, analóg moduláris szintihez kell kontrollernek), szval megvan a nyákterv, beültetés, alkat.lista, minden, és a mikrovezérlő típusa: PIC16F628. Itt Szegeden a Satellitben PIC16F628A -t árulnak, de a kapcsirajzon "A" nélküli PIC van .Mondjátok, a kettőt fel lehet cserélni? Magyarul, ha veszek egy PIC16F628A -t az "A" nélküli helyett, és beleégetem a programot akkor ugynúgy fog működni? üdv: vb
az egyik egy STEP-UP converter, és szinte mindenhol kapható: Lomex, Elektrokontha, Mikronika stb
A másik egy digitális potméter ha jól emlékszem, ami microchip gyártmányú, így a chipcadnél megtalálod. (de lehet hogy ott is lehet kapni azt a másik IC-t is)
nekem is ezt írja, mind1 végülis, nem sürgős, ha valakinek eszébe jut később, az írjon legyen szíves egy üzenetet.
Köszönöm előre is!
Szia Csaplar,
Nem kell extended modba kapcsolnod, hogy elerd a teljes memoriat, azt legfeljebb azert erdemes bekapcsolni, hogy a kod merete kisebb legyen. --extended-mode parameter a C18 compilernek... Amugy memoria alatt a RAM-ot, vagy ROM-ot erted? Erdemes lenne atolvasgatnod a PDF-eket es CHM file-okat amik a DOC konyvtarban vannak, azok ezeket a dolgokat leirjak. Magas szintu nyelvek, mint pl a C is (ok, Kernigen szerint a C alacsony szintu..., de ASM-hez kepest en mar inkabb magas szintunek sorolnam be), szoval ezekben a nyelvekben nem kell memoria lapozgatasokkal, es amugy a hardver alapjaival foglalkoznod. Olvasgasd at a doksikat, #pragma -knal talalsz infokat ha valami miatt meghatarozott helyre kell helyezned az adatot, ill a static es overlay direktivakat nezd meg miket csinalnak a C18-ban. Remelem valamennyit tudtam segiteni, sok sikert!
Szia!
Átkapcsoltam az MPLAB-textended módba a build options-nál és a linker scriptet is kicseréltem az _e -s változatra. Fordul a projekt, de a következőt írja ki a fordító: the program that was loaded was built using extended CPU instructions, but the Extended CPU Mode configuration bit is not enabled. Therefore your code may not work properly Próbáltam átállítani az extended cpu enabled bitet, de fordításkor mindig vissza is állítódik! ![]() Az a problémám a memóriával, hogy a program memória rohamosan telik, míg az adatmemóriát nem használom ki! A #pragma direktívát mindig használom változó definiálás előtt, mert különben néha megváltozik az értéke... Egyébként miért lesz kisebb a kód mérete extended módban? Előre is köszi a válaszokat! Üdv.: Zoli Idézet: „Próbáltam átállítani az extended cpu enabled bitet, de fordításkor mindig vissza is állítódik!” Hol állítottad át? A kódban is állítsd át az XINST bitet. Vagy nem lehet, hogy lejárt a C18 60 napos próbaideje? Idézet: „Egyébként miért lesz kisebb a kód mérete extended módban?” Van néhány plusz utasítás, amik olyan műveleteket végeznek el, amit egyébként csak két másik utasítás tudna. Keress rá az adatlapban az extended szóra.
Beállítottam a kódban is:
#pragma config XINST = ON De a következő hibaüzenetet kapom: ICD0161: Verify failed (MemType = Program, Address = 0x0, Expected Val = 0xEFE6, Val Read = 0xEF04) ICD0275: Programming failed. Mi lehet a baj?
Egy másik kérdésem is lenne...
Próbálnám feltelepíteni az MPLAB 8-ast, de valamiért nem akarja hagyni magát. Rögtön egy hibát dob, hogy Error -2 Átalakító csomag Próbáltam felrakni az új windows installert, de nem segített. Mi hiányozhat neki? Köszi
Megsérült a régi mplab-om, de nem tudom feltelepíteni az újat, mert még mindig ezt az error -2 -s hibát kapom. Már felraktam a windows installer 3.1 -est, de így sem megy.
Windows-t most nem tudok a munkahelyemen frissíteni, szóval ha valaki tudja mi a bja, akkor létszi írja be! Ui.: XP-t használok Köszönöm! Idézet: „Már felraktam a windows installer 3.1 -est” Ez micsoda ha szabad érdeklődni? Egyébként biztosan az XP az ok, mert eddig több helyre is minden gond nélkül telepedett az MPLAB. Esetleg nincs jogod telepíteni, mivel munkahelyi a gép! Telepíttesd fel az MPLAB-ot, vagy az XP-t újra a gépedre, ha neked nem szabad!
Nincsen jogosultsági probléma! Csak itt bent nem tudom frissíteni a windowst.
Elvileg SP2-s, szóval az sem lehet a gond... Nem tudom mi hiányzik neki, de már nagyon idegesít. Most néztem, hogy a régi mplab sem megy fel, mert annál is ezt a hibát kapom. Valami hiányzik az installshield-nek, ami miatt nem tud csomagolni szerintem. De nem tudom, hogy mi...
Nem úszod meg, hogy ne telepítsd újra az XP-t, mert ez nagyon egyedi probléma. Ez egy asztali gép?
Nos, akkor újra megkérdezem, egy egyszerű "igen", vagy "nem" -re van csak szükségem.
A kérdés a következő: Egy áramkörbe PIC16F628 kell. De itt Szegeden a Szatelitben csak PIC16F628A -t árulnak. Ha megveszem az "A"-sat és beleégetem a programot, ugyanúgy fog működni mint az "A" nélküli? Nyugodtan megvehetem az "A" sat, annak ellenére hogy a kapcsirajzon csak PIC16F628 at írnak? Mégegyszer mondom, nem nagyon értek a PIC ekhez, és jó lenne, ha nem dobnék ki az ablakon feleslegesen több mint 700 FT ot... üdv: vb
Nem lehet egyértelműen azt mondani, hogy igen vagy nem. Nem véletlenül más a jelölésük, vannak eltérések közöttük. Legalább a kapcsolási rajzot látni kell hozzá.
Link
Az A-sok újabb chipek, égethetők alacsony feszültséggel is, jelentős külömbség nincs köztük, úgyhogy szerintem a válasz határozott igen, de ha biztosra akarsz menni A microchip honlapján megtalálod mi a külömbség - bocs hogz nem linkelem be de véletlen bezártam
(a chipcad-nél 330 Ft)
Sziasztok!
Eddig PIC16F84 -re írtam programot. A legutolsó egy 4 szegmenses digitális óra volt. (Csak azért hogy itt tartok.) Át szeretnék térni PIC16F627/8 -ra. Az már megvan hogy ugyanaz a program ami futott az F84 -ben hogyan fut az F628 - ban, viszont a többi funkcióra lennék kiváncsi. Hogyan kell használni a komparátorokat, soros port kommunikációt, hogyan kell ezeket kapcsolgatni(egyszer kimenet utánna pedig kopparátor stb... ) Szóval ha erről tudnátok valami jó magyar anyagot, vagy esetleg kis pélgaprogikat szivesen venném. Ha a progikhoz lenne magyarázat is az maga lenne a kánaán. Előre is köszi.
whalaky!
Nem olvasol mielőtt írsz? Egyrészt nem jó személynek válaszoltál, mert nem potyo volt aki kérdezett, másrészt a válasz határozottan bizonytalan, mert nem egyforma a két PIC, de van olyan alkalmazás, ahol bármelyiket beteheted! Mivel nem tudjuk milyen alkalmazásban szeretné használni a kérdező, ezért a kérdésére NEM LEHET válaszolni! potyo pedig belinkelte, amit Te nem.....
Nos egy MIDI-CV átalakítóba kell, egy analóg moduláris szintihez. A CV (control voltage) egy lineárisan változó egyenfeszültség, minél magasabb hangot ütsz le, annál magasabb a fesz. (1V/oktáv)
Itt a kapcsirajz. Szval az áramkör feladata a soros MIDI adatfolyamból egy párhuzamos adatot csinálni, és egy DAC -on keresztül a CV-t előállítani. Beraktam még a forráskódot is, hátha így már tudtok vmi konkrétat mondani. Előre is köszönöm a válaszokat.
Nekem az a véleményem, hogy mennie kell. Ráadásul mivel megvan az ASM file, ha mégis lenne valami probléma vele, akkor akár korrigálni is lehet a forrást.
Én a migrációs doksi és a forrásba belekukkantás alapján nem látok hirtelen olyan okot, ami miatt ne működne elsőre. |
Bejelentkezés
Hirdetés |




akkor ezt buktam.
úgyhogy az is lesz) de kiderült hogy kicsi a memóriája ezért kerestem valamit a neten, találtam valami OBD2 mérőt, de gondoltam nem akarok felesleges dolgot építeni 
.




