Fórum témák
» Több friss téma |
Fórum » PIC - Miértek, hogyanok haladóknak
Növelem a 100us-ot és kipróbálom, bár eddig még az LCD-vel egyszer sem volt ilyen gond. Az egyik áramkörben VFD van a másikban LCD és mindkettővel ugyanezt produkálta az áramkör. Szerzek pár ledet és azzal is kipróbálom.
Beszúrtam egy clrf TRISB-t, most tesztelem. A ledeket is lehet akár odatenni teszt céljából. Köszi a tippet!
Hali
Probald meg az interruptos kezelest. Az RTC-ben be tudod allitani hogy mennyi idonkent adjon IT-t a PIC-nek. Most allandoan porog a proggid es ha jol tevedek a RTC emiatt fagy. Pl beviszed az IT-t a RB0-ra , engedelyezed a INT-et es a INT cimre (04) athelyezed a jelenlegi olvaso rutinodat. Ugy emlekszem nekem igy javult meg a RTC kezelese. Ha gondold elokeresem az en proggimat. (csak ne most). Udv Vili
Az interrupthoz még elég mazsola vagyok, hogy induljak neki? Azt értem, hogy a megfelelő lábakat kössem össze, de hogy működne ez assemblyben?
Hali Vegul is nem egy nagy dolog. A lenyege az hogy a 04 cimtol kezdodoen elhelyezel egy programreszt. beallitod a kert interrupt engedelyezo bitjet, majd a GIE bitet. Ha tortenik egy bizonyos esemeny amit engedelyeztel akkor a jelenlegi vegrehajtas megall es a PC- be 04 kerul tehat a program futasa atkerul erre a cimre. Az itt elhelyezett programresz fog lefutni amig nem talal egy RETFIE utasitast. Innentol visszater az eredeti programhoz es ott folytatja ahol abba hagyta. Igy a proci lazsalhat . De javaslom probalj ki vmi mintapeldat eloszor ne az oraproggit probald hackelni. Talasz magyar leirast a http://t-es-t.hu/ oldalon. Ajanlom ezt az oldalt minden kezdonek. Ja es nezzel szet a MCHIP oldalan az AN-ek kozott. biztos van mintapelda IT kezelesere. Udv Vili
Összeszedtem a PIC-vezérelt páka legutolsó verziójának a cuccait.
Mivel pár apró módosítást eszközöltem benne (pl. MAX232 beépítése, a környezeti hőmérsékletnél és a mérések pontosságának fokozása érdekében feszültségreferencia használata), most fogok majd egy referenciapéldányt összerakni belőle, a panelját már kinyomtattam. Bővebben: Link
Ahogy írtad, mindent módosítottam. Köszönöm a segítséget, így tényleg áttekinthetőbb és korrektebb. Sajnos 2.5 óra alatt lefagyott. Most van két ellenőrzési pontom, az óraic kiolvasásába fagy bele. Az egyik ellenőrzési pont a start bitek előtt volt, a másik a kiolvasás végén. Másodszorra a második ellenőrzési pontot a második start után helyeztem el, azon túljutott fagyáskor. Most a kiolvasás közepén van a második pont. Mivel egy ledem van így hirtelen, ezért ez ilyen lassan megy
Köszi a linket, lassan emésztgetem a dolgot. PORT B-t kellene gondolom figyelni, így később a nyomógombokat is tehetném ide (az óra beállításához, jelenleg az A porton lenne 2 nyomógomb) Azért ha véletlenül előkerül a kódod, szívesen megnézném
Végignéztem a specifikációt. Azt írja, hogy 2Hz-es (vagy kisebb) intr állítható be. Ez azért nem jó, mert a másodperceket is jelzem. Így gyakran előfordul, hogy a két mintavétel közötti időkiesés+kijelző késleltetés miatt 2 másodpercet léptet a másodperc számláló.
Sziasztok!
Még nagyon kezdő vagyok a PIC-ezésben, és lenne egy kérdésem. A 16F84-et piszkálom, és az adatlapja szerint 4 MHz-es kristály kell hozzá. Nos a kérdésem az, hogy mi történik, ha én egy 4,4MHz-est rakok a kapcsolásba. Így nem fog működni? Vagy rosszul fog? Minden segítséget köszönök!
Vagy elindul vagy nem. Vagy elindul es egy ido utan megall vagy hulyesegeket csinal.
De a legvaloszinubb, hogy elindul, hosszu ideig jol mukodik, aztan a legvaratlanabb idopontban majd jol elromlik egyszer, aztan reset utan tovabbmegy
Nos a tesztelgetések során kiderült, hogy minden alkalommal az óraic olvasásnál áll meg a PIC. A start minden esetben lefut, de a regiszterek kiolvasása során megáll egy ponton (változó, hogy melyiknél). Az érdekes az, hogy ha kiiktatom a kész flag olvasását, csak sima késleltetést teszek bele, akkor is. Tehát valószínüleg nem az van, hogy vár a PIC valamire, hanem befordul.
Köszi a gyors választ!
Ettől a PIC-nek nem lesz maradandó baja ugye? Csak lefagyhat, vagy ilyesmi. És reset után újraindul?
Csinálnék PIChez egy sorosillesztőt ST3232 vel 3 voltra.
Az adatlap 3V ra 0.1 µF kondikat ír. De nekem ilyen csak kerámiában van. Tehetek oda 100nF kerámiát vagy inkább rakjak 1µF elkót (ez a legkisebb ami van itthon elkóban ) ??
Hali
Mondom probald meg IT-vel mert ugy emlekszem ha aszinkron olvasom a RTC-t akkor neha leall a i2c. Ja es a RTC-ben nincs uj dolog ami kijelzendo csak minden mp utan. Masik lehetoseg ha olvasod az INTCONT es figyeled a INT bitet. Ha 1 torlod es olvasod a RTC-t . Igy nem kell kinlodni a IT-vel. Ja es be kell allitani az INT-et a pozitiv elre mert addigra a RTC-ben befejezodtek a muveletek. Ld: 5c372a-e.pdf 17-17 oldal. Az idozitesek nem erdekesek mert 1/2 secbe sok minden belefer. A LCD kezelesebe ne vigyel be extra idoket . Felesleges es mastol veszi el. Valami ilyen lenne az IT kezeles ORG 0004 GOTO INTRPT Ilyen a setup PAGE1 MOVLW b'00000001' MOVWF TRISB ; RB0 bemenet itt van az INT MOVLW b'01000000' ; INT on rising edge MOVWF OPTION ; INT a pozitiv elre PAGE0 MOVLW b'10010000' ;INTE , GIE 1 MOVWF INTCON ; INT es IT eng. es itt a kezeles INTRPT INCF PORTA,F ;vmi muvelet BCF INTCON,1 ; INT flag torlese fontos!!!! RETFIE vissza a futashoz Na mostanra ennyit Ugv Vili
Tudtommal nem. De egy 16f84-ert nem tul nagy kar...
Szerintem ne ezzel kezdj, mert elmegy a kedved a PIC-tol...a 18F-es sorozat sokkal jobb, mondjuk ketszaz forinttal dragabb, viszont sok szivastol kimeled meg magad. Tobbek kozott kvarc sem kell hozza...
Csak egy kis jóhír, amit szeretnék megosztani a nagyérdeművel.
Az USD árfolyam-változása miatt a ChipCAD csökkentette minden olyan termékének az árát, amit amerikai dollár alapon szerez be... ennek köszönhetően a PIC-ek ára is csökkent kicsivel (kb. 8-10%)!
Reméltem, hogy megúszom, de nem
Akkor ma ezzel fogok asszem szívni Köszi a segítséget, amúgy meg boldog névnapot
Mégegy kérdés.
INTRPT INCF PORTA,F ;vmi muvelet Ez szándékosan lett PORT A? Szerk: már rájöttem.
Rakhatsz. Nagyon meglepne, ha nem működne, mert fordítva nem lehet, azaz polaritás nélküli kondi helyére nem lehet elkót tenni, de itt nem ez a helyezt.
A megszakítás kipróbálására tegyél egy LED toggle rutint a timer lekezelésébe!
Szia fnszunyo,
Datasheet szerint DC-tol egeszen 10MHz-ig kepes menni, szoval mukodni fog. Nyilvan a firmware-ednel figyelembe kell venni, hogy nagyobb orajellel jarsz, igy ez befolyasolhatja az idozito rutinukat is (10%-kal kevesebbet var / felgyorsul).
Próbálgatom ezt az interruptot, de ez a sor nem tetszik mpasm-nek: MOVWF OPTION ; INT a pozitiv elre
16F-es proci.
Nézd közben a doksit is, annak a regiszternek a pontos neve OPTION_REG, az MPLAB ilyen néven ismeri.
Hali
Mindig nezd meg a procihoz tartozo p16fxxx.inc filet mert sajnos a reg elnevezesek az evek soran valtoztak. Ezert a kodok nem teljesen egyformak. En ezt a peldat egy regi progibol olloztam es ezert volt mas az elnevezes. Masik fontos pl.a CONFIG bitek elnevezese. szinten van tobb elnevezes azonos funkcioju bitekre a tipustol fuggoen. Ilyen esetekben jonek jol a felteteles forditasi parancsok. De ne bonyolitsuk feleslegesen. A lenyeg a doksi tanulmanyozasa. Ez sok mindent megold. Udv Vili
#207987
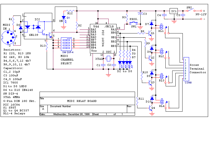
Sziasztok. Zenélek és szeretném ha az elektromos dob midi jelével vezérelve villognának színes reflektoraim. Hasonlóan a diszkófényhez, csak adott dobnál-cinnél adott szín. A Youtubon láttam egy hapsit, aki megcsinálta Bővebben: Link , de leleveleztem vele, hogy az ő vezérlője drága, körülményes és még egy notebookot is közbe kell iktatnia. Erre találtam egy ír srác oldalán egy kapcsolási rajzot PIC16C84-re. Ez talán jó lenne, de ő már nem árulja ezt az interneten, csak közzé teszi csináld magad alapon, és ezt a procit már nem lehet kapni. Azóta érdeklődtem egy-két elektronikai boltban senki nem tudott segíteni. Én annyirra nem értek hozzá, hogy magam megcsináljam vagy áttervezzem-programozzam korszerűbbre, csak használni szeretném. Szerintem ez egy érdekes felhasználási lehetőség, másokat is érdekelhet, és kifizetném ha valaki segítene benne.
Csak jeleznem, hogy ha mikrokontroller van a kapcsolasban akkor a kapcsolas maga nem elegendo a reprodukciora. Kellene a firmware minimum HEX formatumban - de jobb lenne ha forrasban lenne meg es akkor valoszinuleg kunnyu masik, modernebb pic-re atultetni.
Sziasztok!
A következőben lenne szükségem a segítségetekre: PIC soros vonalán küldök ki adatokat a memóriából csak közben rájöttem, hogy nekem arra lenne szükségem, hogy ASCII kódban! Szóval mondjuk ha a memóriában az van, hogy 23h akkor a Hypterminálban ne ezt lássam -> # hanem valóban 23 at lássak. Mi erre a leg1xerűbb megoldás? Ja és nem a terminált akarom át állítani, hanem tényleg azt akarom, hogy azt is küldje!
Jelen pillanatban küldöd el "tényleg" a 23-at! Egyébként meg két bájton tudod elküldeni ASCII kódokkal a 2 és a 3 kódját, azaz 32h-t és 33h-t. Az ASCII kód táblázatot megtalálod a BrayTerminalban, meg még sok helyen a neten is, csak keress rá.
Köszönöm,de ezt eddig mind én is tudtam és nem ez volt a kérdésem...
|
Bejelentkezés
Hirdetés |




Akkor ma ezzel fogok asszem szívni 





