Fórum témák
» Több friss téma |
Fórum » Propeller Clock
Az infra LED-nek 12 óránál kell lennie mert nincs a programban offszet beállítási lehetőség.Ahogy most van nem tudod falra szerelni mert nagyon bután nézne ki.
Egyébként a külső paneleket hova tervezed majd rakni?
Ez a közel 3A is azt sugalja hogy valami szívja a tápodat de nagyon.Mekkora bemenő fesznél mérted ezt az áramot? Nálam az RGB órát egy 12V 1A táp hajtja , ami ugye háromszor annyi LED-etjelent !!
Sziasztok. Két capstan motort szeretnék majd befogni a propeller clockhoz, de még nem tudtam működésre bírni őket. Az egyik vezérlő ic-je KM3502BP a másiké CXA8005AS adatlapot nem találtam egyikről sem. Esetleg valaki nem találkozott már ilyen motorokkal?
Helo,
amikor 3A mértem akkor csak próbálgattam betenni a tekercset és átmenetileg rögzítettem az alu keretre.De most már csak 1,-1,2 A kell neki.Legalábbis a labortáp ezt mutatja.(magasabban van a prim. tekercs alatta azért van ragasztó). .Nem akartam igazából falra tenni,hanem 1 oszlopra pl. Üdv. (de próbálok valahogy fából faragni alapot)
Sziasztok.Még 1 kérdésem lenne .hogy az Lm2675 (a DC-DC konverterhez) helyett jó a LM2675? Csak ez van a Hestoréban .Csak ez 3A tud.(500FT körül van)
Szia
Gondolom az LM2676 ot akartad kérdezni? Szóval a 76 helyett nem jó a 75 mert az csak 1A tud, neked 3A es kell
Nem érdemes a DCDC vel kísérletezned NEM az a baja a tápodnak.
Egy ilyen kapcsolóüzemű IC nem tud úgy elromlani hogy csak egy kicsit megy. Ez vagy működik ,vagy nem. Ha a kimenetén 5V van akkor semmi baja tökéletesen működik.
Azt csak azért csinálnám meg újra mert lehet videó magnó motorral csinálnám meg. és más lenne 1 kicsit a foglalat (meg ennél amikor rácsavaroztam az alapra ill a vinyó motorra túl közel volt a csavar a nyák vonalaihoz és mindig rövidzárt mutatott a labortáp)
Üdvözlök mindenkit Már jó ideje olvasgatom a fórumot mert szeretnék egy jól működő propeller órát ami sokkal többet tud a vicsys által publikált mert azt megépítettem sikeresen. Egész jól működik az irányításával vannak gondjaim de az nem lényegbevágó.
Szóval tudna nekem valaki egy komplett doksit (Kapcsolási rajz, nyák, ültetési segédlet, PIC program (Hex) ) Küldeni ? Amatőr vagyok csak hobbi szinten foglalkozom elektronikával Köszi
Meglepetés ért Reggel nem indult el az órám pedig csak a távirányítóval kapcsoltam le! Mindent megnéztem minden a helyén minden működik csak kijelzés nincs
Addig forgattam míg kiderült a fototranyó sok fényt kap lefestettem fekete lakk filcel csak a hegye egy kis ponton maradt ki így megy rendesen. Felteszek néhány képet az órámról.
Szia!
Melyikre gondoltál? A kly féle rgb ledesre vagy a dsPIC -esre? Azokban nem nagyon tudok segíteni. A többiben tudok...
Nem gondoltam én semmi különlegesre itt van néhány a fórumon 16F886 vagy 16F690 nem tudom melyik a több tudású még csak 1-180 ig olvastam a fórumot de már meg vagyok keveredve rendesen
Videó fej motorral szeretném van egy Toshiba motor rajta a csip TA7736p két kép egy doksit felteszek hozzá
Nem tudom jó helyre teszem fel Találtam és meg is Építettem egy PicKit2 clónt 3-5v-os PIC-et lehet programozni vele ezzel programoztam az órám
Itt ez enyém így néz ki
Szia! Mindegyik programozható csak 5V-os programozóval.. Kell némi gyakorlat SMD beültetéséhez de nem vészes csak türelem kérdése..A 886 óra tudja a leg többet a mieink közül kly órája többet tud tőlük de annak a nyákja nem készíthető el házilag és az az ő órája tehát vele kapcsolatos dolgokban őt keresd. 16f628,16f690,16f886 amit mi terveztünk SMD verzióban. A 16f886 létezik egy dip főalkatrészes verzióban is de az nem tudja a belső kilenc ledet külön vezérelni. A886 smd verzióból sok készült nálam majd két éve megy egyik példánya 24 órában PC venti hajtja.
szia Rá tudnál pillantani a A videó fej motorra amit kinéztem erre a célra ? Nem tudom hogyan kellene elindítani kísérletezni nem nagyon merek vele Van elképzelésem de nem szeretném leégetni
Köszi
Szia! Hát nem vagyok otthon a videómotorok elindításában.. Adj neki GND,VCC-t olyan 9 Voltot és egy 100K ellenállással próbáld VCC-re húzni az FRS lábat.. Talán elindul. Az a control signal láb idegesít nem e kell neki valami más vezérlőjel.. Ha igen akkor nehéz lesz beindítani.
A 13 és a 16 láb össze van kötve a penelen vagyis azon is VCC fesz van
Kipróbáltam amit mondtál a 9 láb GND 13 láb VCC a 16 láb FRS fixen a panelon össze van kötve a VCC lábbal
Próba 9V semmi 12V semmi meg sem mozdul a motor nem meleg semmi mintha nem lenne rajta feszültség
Szia Mi kell ahhoz hogy el tudjak bánni az smd alkatrészekkel Még egyetlen smd alkatrészt sem forrasztottam be soha azt sem tudom mi kell hozzá.
Kicsit kioktatnátok hogy neki merjek látni a 686 smd clock nak. Milyen vegyszerek (for olaj zsír stb) csak pillanat pákám van és nem igazán tudok most beruházni egy hőfokszabályzós pákára. Már szemezgettem egy forrasztó állomás építésével de mindig elakadtam a páka miatt. Nem tudom milyen kell és azt sem mennyibe kerül.
Szerintem inkább a gyakorlat teszi a mestert. Láttam már itt a fórumon aki pillanat pákával forrasztotta be és nagyon szép lett. Azért a hegyes csipesz és a jó forrasztó ón, előnyt jelent.
Szia! Felejtsd el a pillanatpákás forrasztást ez nem az a kategória még ha 1206 alkatrészekel is van szerelve.. Egy jó páka kell,jó minőségű ólmos ón,és gyakorlat..
Itt nem csak a beforrasztás sikeressége a cél hanem ki kell bírni a centufugális erőt is és ha a fólia felég rengeteg gond lesz.. Én nem javasolom a 886 óra pillanatpákás forrasztását.. Valami egyszerűbb kéne gyakorolni mi nem drága.. Valószínű be lehet vele forrasztani de borzasztó ügyességet igényel..Főleg az SMD ledek kényesek..
Szia végig rágtam a fórumot kialakult mit is szeretnék csak nem tudom már mi hol van. Propeller 886-os olyan bázissal ami bluetooth -on kapcsolódik a PC hez. Távirányító van itt egy "vivanco ur89" és egy "invion urc-8I101-peu" uni ha lehet azzal Ha nem megépítem ami kell. Tudásban mi a különbség a 886 smd és a másik 886 között ehhez kérném a segítséget összeszedni kapcsolás nyákterv alkatrész lista
hex és még ami kell
Sziasztok!
Most, hogy negyedszerre fogom megépíteni az órát (igen, eddig egyszer sem ment kielégítően, mindig volt valami hiba) szeretném a tanácsotokat kérni. Az óra PIC16F886-os, azt hiszem 4.43-as verzió, analóg bázissal, és egyoldalas távirányítóval, valamint a legegyszerűbb táppal a rotor alatt, amely egy greatz-ből, két szűrőkondiból és egy zéner-ből áll. Sikerült már egyszer életet lehelni belé, de csak úgy, hogy a műveleti erősítővel és FET-tel megoldott fényerő szabályozást kivettem, ugyanis mindig meghibásodott; egyszerűen átkötöttem a 15V-os részt közvetlenül a ledekre, így maximális fényerővel mentek. Ezen felül valahogy a rotorba tett gombelem is mindig iszonyatosan gyorsan lemerült, pedig labortápot a helyére kötve és az áramot figyelve nem folyt több 1-3mA-nél. Annyit tudtam elérni, hogy az óra kijelzése elindult 12:00-tól, de a külső led folyton villogott, mivel a távirányító jeleit nem vette a rotor, és addig ugye nem az óra IC-ről veszi az infókat. Bosszantó, mert ránéztem az infravevőre, és a kimenetén szépen ott vannak a jelek, a távirányító is villog (telefonkamerával megnéztem). Emellett gyakorlatilag az összeg egységet átnéztem, feszültségeket méregettem (megvan-e a táp, miylen jel van ott stb.) és a már említett fényerőszabályozós részen kívül minden okés volt. Erre mondják, hogy rejtélyes, az én szótáramban pedig hogy esélytelen. Szóval negyedszerre is megépítem a rotort. Ezúttal mindent a lehető legalaposabban végignézek, a legapróbb részletekig és a hibakeresést és feltúrbózom. Eddig az is gond volt, hogy működés közben nem tudtam megvizsgálni a rotort, mert ugye forgott. Szobatársam javasolta, hogy kössek jelgenerátort a HALL kimenetére, vagy tegyek egy propellerre szerelt mágnest a HALL szenzor alá, és a mágnest forgassam. Ezt még a hétvégén ki fogom próbálni. Azért írtam le ezen tapasztalatokat, hogy más is tanulhasson belőle, nem panaszkodásképpen; tisztában vagyok azzal, hogy a konstrukció jó, csak én nem tudom megépíteni. Csak már kissé bosszant, mert azért nem ma kezdtem a szakmát, és már így elég sok pénzembe is került a dolog! A távirányítóra visszatérve pedig készítek majd egy áramkört, amely képes fogadni és dekódolni a távirányító jeleit, így legalább ennek a működése ellenőrizhető. Lehet, hogy a bázisom nem megfelelő. Jelenleg az analóg bázissal rendelkezem, de úgy tudom azóta elég sok új bázis látott napvilágot. Jelen állás szerint melyiket ajánlanátok? Fő szempont a kipróbáltság és megbízhatóság!
Szia!
A sikertelenség egyik oka, hogy nem tudod megállapítani, hogy melyik egységben van a hiba, a "félre konfigurálás"... Többek között emiatt kezden neki a fejlesztésnek... Ajánlataim: - Bázis: Ne a legegyszerűbbet építsd meg, mert ugyan úgy fogsz járni, mint előbb. Azt a bázist építsd meg, ami lehetővé teszi, hogy PC-vel kommunikáljon. Lehet ez a 16F628(A)/16F648A/16F88 -cal vagy a 18F886 -tal felépített verzó. Az utóbbin ne tévesszen meg az USB-B csatlakozó - 16F886 -tal nem fog működni. (A 18F2550 -es bázis még nem készült el.) Egy soros port, egy USB-Soros átalakító kell hozz. Nem kell mindent beültetni, a bázis RTC -je, a relé vezérlése, a DCF77 vevő, a 16F886 verzióról a hőmérő, páramérő, légnyomásmérő, fénymérő lehagyható. Az illesztés csak két tranzisztor, néhány dióda és ellenállás. A bemérés után átalakítható BlueTooth -os kapcsolattá is. - Rotor: Szerintem nem kellene újat építeni, a régi feléleszthatő, ha meg tudod adni a táviányító által küldött parancskódokat és a készülékcímet. Mérni úgy lehet a rotoron, hogy a forgatását kikapcsolaod. Ekkor pl. az index jel érzékelése mérhető, ha kézzel mozgatod a rotort. A fényerő szabályzóba milyen fet-et tettél? NTD2955 -tel jól működik... Az RTC -ek nem szabad csak néhány uA áramot felvennie. Az SMD kivitelű PCF8583 nagyon érzékeny a hőre... - Távirányító: Fel kell térképezni a meglevőt. Az óra elindítható azzal is... Igen sokmindent lehet ezen az órán állítani, ennyi parancsot nem tudnak az univerzális távirányítók. A 3 vagy 4 lapos RC5X 16 készüléknek képes 48 ill 64 különféle parancsot küldeni. Soka sikert...
Kedves Hp41C!
Nem teljesen világos számomra, hogy pontosan hogyan kötöd össze az ajánlott bázisokat a rotorral...Melyik kimenetet hova kötöd? Ha jól értem akkor a bázist megépítem, felprogramozom az abba való kontrollert a Base.asm-ből fordított hex-szel, és a melleékelt .exe programmal pedig parancsokat fogok küldeni a rotornak a PC-ről? Ha nem nagy kérés, akkor a PropBaseAlarm kapcsolási rajzon ki tudnád törölni azokat a részeket, amelyek számomra nem relevánsok az "alap" bázishoz? Az általam használt rotorhoz melyik hexet ajánlanád? A fórumon elég sok van... Idézet: „- Rotor: Szerintem nem kellene újat építeni, a régi feléleszthatő, ha meg tudod adni a táviányító által küldött parancskódokat és a készülékcímet.” Ezt úgy érted, hogy a távirányító által küldeni akart jelet egyszerűen rákötöm a rotor kontrollerének a megfelelő lábára? IRLMS5703-as FET-et használok a fényerő szabályozóhoz. Köszönöm!
Szia!
Sok itt a félreértés... - Bázis: A bázissal tud a PC kommunikálni nem a rotorral. A bázis (Base_alarm) programja lehetővé teszi, hogy a bázis minden paraméretét ki lehessen olvasni, be lehessen állítani a PC -vel. Továbbá a vett infra RC5 csomagok adatait dekódolva elküldi a PC -nek. A PC-n futó program a megszokott Wind0w$ felületen, elrendezve jeleníti meg a paramétereket, állományba is mentheted a beállításokat, stb... A kapcsolási rajzon látható, hogy három egységgel bővült az "eredeti" bázis: RTC, relé vezérlés, kommunikáció. Ha csak a kommunikáció a lényeg, az alábbi egységek elhagyhatól - bár én rátervezném a panelre, hogy később - ha kell majd - egyszerűen beültethessem egy másik panel készítése helyett. Elmaradhat: - RTC: U5, Q2, C5, D8, D9, D10, BAT. Az R42 és R43 maradjon meg. - Relé: Q5, J2, D17, D14, R17, R16, R19 és a relé. -I2C bővítő: J4. A kommunikációhoz kell: Q2, D11, R12, R20 és Q4, R13, R14, R15, D12, D16, J1. C10 elhagyható. Q5 helyettesíthető pl: BC639 vagy hasonló tranzisztorral, de az R16 és R19 ellenállások értékét változtatni kell. Amint látható az egyetlen drága alkatrész, ami kimarad a PCF8583 kb. 780Ft... - Hex: Rengedeg egyedileg állítható paramétere van a programnak: RC5 készülékcím, RC5 parancskódok, motor forgási iránya, stb. Egyszerűbb lenne ezeket a paramétereket összegyűjteni, megadni. A paraméterekhez lehet majd hex -et készíteni... - Az IRLMS5703 tényleg egy kicsit kicsi terhelhetőségű, de a forgó rotoron Patexati évek óta alkalmazza hiba nélkül. Meg kellene mérni a led-ek áramfelvételét. Lehet, hogy valamelyik ágon túl nagy áram szeretne folyni. - A rotor paneltervére egy linket vagy arról egy fényképet tudnál küldeni / feltölteni. - A rotorra is be kell ültetni egy infra vevőt a megfelelő helyre... Szia
Szia!
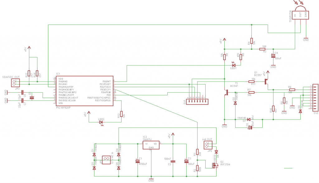
Csak most tudok végre írni, sajnos eddig dolgom volt. Rotor: A lényeg az, hogy a panel tervem a Patexati-féle SMD-s rotor (mellékelve). Én az ehhez tartozó összes alkatrészt tőlem telhető legjobban beültettem és leellenőriztem. Természetesen az infravevőt is beleraktam. Hex: Hexeket assembly kódokból készítitek el, vagy esetleg rendelkezésre áll c kód is? Bázis: Az útmutatásod alapján elkészítettem a számomra releváns részekből a bázist, a biztonság kedvéért felteszem a kapcsolást, hogy mindent jól értettem-e. A nyákot már elkészítettem, be is ültettem az alkatrészeket, de egy valami miatt megtorpantam. Nem egészen világos, hogy a J3 kivezetés mire való (tehát a biztonság kedvéért rátettem a nyákra)...Mert furcsa módon a J1-es soros port kivezetéseit végignézve az nincsen összekötve a kontroller Rx és Tx lábával, de a J3 igen. Szóval hogy is van ez, melyiket mire használom? A másik kérdésem pedig az, hogy a soros portra kell egy max232-es IC-vel implementált átalakítót helyezni (mivel ugye a kontroller nem kaphat 12V-ot, meg nem tud előállítani -12V-ot sem), vagy ez meg van oldva a kapcsoláson és közvetlenül mehet a soros portra a J1/J3? Előre is köszönöm! |
Bejelentkezés
Hirdetés |


















