Fórum témák
» Több friss téma |
Fórum » Propeller Clock
És még a USB - HID eszköz is fut rajtuk (16F1455, 16F1459) rendesen.
A hozzászólás módosítva: Okt 27, 2012
Apróbb hibáktól eltekintve az óra programja is fut a 16F1459 -en. Full speed USB - HID felület brutto 535 Ft ért.
Sziasztok!
Egy új, olcsó, full-speed USB-HID kommunikációjú taggal gyarapodott a bázisok kínálata: Elkészült a 16F1459 -re épülő bázis is. Ehhez az alábbi problémákkal kellett megküzdeni: - A 16F1459 I/P még most sem szerepel a ChipC@d listáján, ennek ellenére behozták a megrendelt darabot. Köszönet érte. Csak a DIP tokkal tudtam felépíteni a kapcsolást BreadBoard -on. - Meg kellett ismerni az új XC8 fordítót és a módosított USB HID eszköz programot. - Bele kellett szorítani a programot a 8k program memóriába. Eleinte még a PRO optimalizálás sem volt elég hozzá. Majdnem az összes műveletet át kellett írnom egyszerűbben fordíthatókra. Most több, mit 1K üres... - Versenyt kellett futnom az idővel, az ingyenes PRO optimalizálási mód csak 60 napig él. - A kontrollernek nincs adat memóriája, egy külső I2C EEPromot használtam fel. Végülis minden belefért, amint a 18F2550 -es nagy testvére tud, csak kivezetés és memória hiányában az soros (uart) kapcsolat maradt ki. A hozzászólás módosítva: Okt 30, 2012
Kimaradt:
- Fel kellett okosítani a PICKit2 -t, hogy programozza a 16F145x családot is.
Egy pöttyet mintha megszállott lennél, a szó jó értelmében...
Szia Hp41C
Felokosítani a PICkit2-t ? Hogyan is tetted azt ? Szoftveresen ? Vagy a hardvert is át kellett variálni ? Nekem is van egy PICkit2 clone őt is lehetne okosítani ? Én ezt a klónt építettem meg tökéletesen jól műkszik A hozzászólás módosítva: Nov 1, 2012
Szia!
Nem kell aggódni, a PICKit2 klón jól működik, de nem tudja a legújabb típusokat programozni, mivel ezek specifikációja már a legújabb Pk2DeviceFile kiadása utáni. A 16F145x -nél pl. azzal lepték meg a nagyérdeműt, hogy a DeviceId 14 bites a 0x8006 címen, a RevisionId is 14 bites a 0x8005 címen. Az eddigi 16F1xxx kontrollereknél a 9 bit DeviceId és az 5 bit RevisionId egy szóban, a 0x8006 címen volt. Ezenkívül LVP módban az USB D+ és D- kivezetéseken keresztül is történhet a programozás, de azokra csak maximum 3.3V adható. Ez a két láb a régebbi 20 lábú 16Fxxx tokoknál a ICSP adat ill. órajel. A 16LF145X tápfeszültsége maximum 3.3V lehet. Létre kellett hoznom egy új családot a Pk2DeviceFileEditor -ral, a magasabb feszültséggel programozható családokat hátrább kellett sorolnom (nehogy a keresés megölje a kontrollert), a családnál 3.0V -ot és 14 bites DeviceId maszkot kellett beállítanom... A többi már csak beállítgatás (config maszkok, törölt config értékek). Az eredmény itt található. Ha a klón képes a Vdd állítására, nem kell kapcsolást módosítani, csak adaptert (ha használsz) kell újat készíteni, illetve a kapcsolás kialakításánál kell figyelni. Az eddigi 20 lábú adapterrel csak a LVP -t lehet használni, max. 3.3 V -tal. Fix 5V Vdd -vel működő klónnal csak a 16F145X programozható az RC0, RC1 lábakkal. Az ilyen klón esetén a LVP mód használata vagy 16LF145X programozásának kíérlete (felismertetése) tönkreteszi a kontrollert. A klónodon a jumperrel be lehet állítani a 3.3V -os Vdd -t, de nagy annak a veszélye, hogy 5V -os állásban marad... Csak saját felelősségre. A régi Pk2DeviceFile.dat állományt jól mentsd el. A hozzászólás módosítva: Nov 1, 2012
Szia!
A jó pap holtig tanul... Remélem más projectben is fel lehet majd használni a tapasztalatokat. (Pl. A 16F1459 -en végtelen hurok, ha az MSSI felprogramozás után STOP (PEN=1) parancsot adok ki, a 18F2550 pedig megcsinálja.) Most jött ki egy-két hiba a kezelő programban is, hogy a gépen egyszerre két USB -s órát lát.
szia
már programoztam 3V-os PIC et és 5 volton maradt autó keresésnél nem találta meg át tettem a jumpert és már is felismerte a típust nem károsodott a PIC nekem nagyon bejött ez a klón
Sziasztok!
El szeretném készíteni a vicsys által feltett propeller clock-ot, de elég kezdő vagyok, sok mindent nem értek a leírásokban... Örülnék neki, ha lenne valaki olyan aki már elkészítette ezt az órát és segítene nekem benne. FONOS lenne!! Nagyon hálás lennék érte, előre is köszönöm.
Szia!
A Vicsys féle cikben szereplő órát jelentősen továbbfejlesztettem. Ha még nincs tapasztalatod az infra vezérléssel, akkor ezt a hozzászólást ajánlom figyelmedbe. A PC -vel kommunikáló bázist ajánlom, a bemérések leegyszerűsítésére - vele egszerűen belelátsz a kontroller állapotába. Ha egyszerűt szeretnél készíteni, a relé, a hangjelzés, az RTC kihagyható - nélkülük is működik a program. A rotorhoz a javított, továbbfejlesztett programoz ajánlom. Ezzel a kereséssel különféle távirányítóhoz valót tölthetsz le. Távirányító is kiegészült, többféle kialakítású, kontrollerre megvalósítottat találhatsz. 16 gomb is kevés a rotor irányításához...
Sziasztok!
Én is elkészíteném az órát, egyszer nagyon az elején már nekiálltam, de sajna félbemaradt. Meg tudnád/tudnátok osztani ennek a továbbfejlesztett verzióhoz szükséges mindent információt? KöszöntemÜdv Zsolt
Sziasztok!
Mit nem talál az ember, ha keres: Bázis 16F628(A), 16F648A, 16F87, 16F88 kontrollerrel: kapcsolás és program, panelterv, képek. Rotor 16F628(A), 16F648A kontrollerrel: kapcsolás, panelterv, program. Távirányító 16F628(A) kontrollerrel: kapcsolás, panelterv és fénykép, program. Ezen kívül csak egy nagy adag kitartás kell még. A fejlettebb verziókról szóló cikkre a cikkírás nehézségei (a honlap tulajdonságai miatt) még várni kell. A hozzászólás módosítva: Nov 8, 2012
Köszi szépen, csak amiatt szerettem volna ilyen módon összegyűjteni/gyűjtetni, mert régebben is leszedtem hozzá mindenféle verziót, teljesen összekavarva, hogy akkor most mi mivel működik, mi minek a továbbfejlesztése, köszi még egyszer, így könnyebb nekifogni
Ezt én is köszönöm.
A "Rotor" kapcsolása jobb minőségben fent van-e az oldalon? Mert ebből nem tudok semmit kisilabizálni. A hozzászólás módosítva: Nov 9, 2012
Köszi.
Most igy visszaolvasva, kicsit lehurrogósra sikerült a hozzászólásom. Ezért elnézést kérek.
Hi everyone,
I'm from Malaysia. I already successfully constructed the Vicsys version of propeller clock, but in the keys.asm file, I saw a lot of functions for the remote control, how to use those functions using only 16 buttons of the remote control? One problem I'm facing was, if I compiled the files myself, my remote control will not work as if I'm using the pre-compiled HEX file. Is the address different? It seems like many development has been going on here. I'm looking on changing the text using remote control if that version exist. Thanks for you kind helps.
Hi everyone,
I'm from Malaysia. I already successfully constructed the Vicsys version of propeller clock, but in the keys.asm file, I saw a lot of functions for the remote control, how to use those functions using only 16 buttons of the remote control? One problem I'm facing was, if I compiled the files myself, my remote control will not work as if I'm using the pre-compiled HEX file. Is the address different? It seems like many development has been going on here. I'm looking on changing the text using remote control if that version exist. Thanks for you kind helps.
Hi,
for the rotor with 16F628(A) you couldn`t find here a version with editing the text using remote control. Sorry. There is a version from Kly using dsPIC30F6015 supporting this.
Szia Hp41C
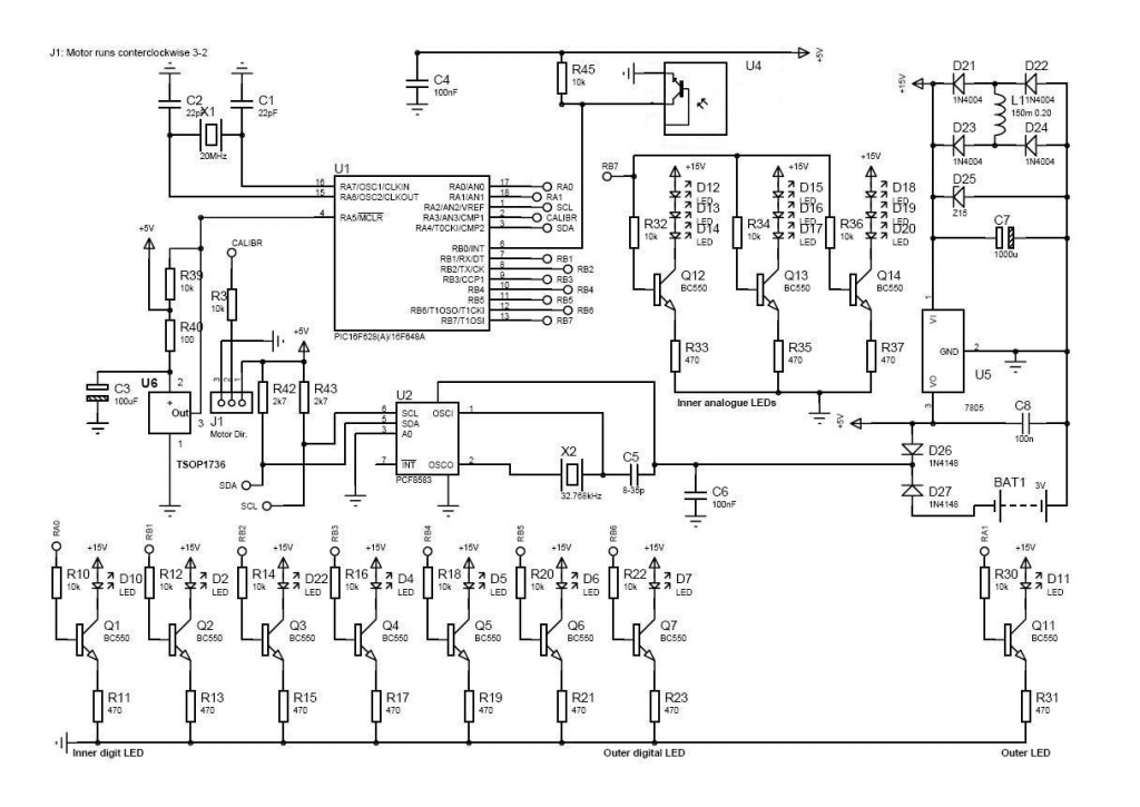
A legújabb fejlesztésed próbálnám a megvalósítani (bázis rotor kommunikáció) A bázissal minden rendben is van csak hát nekem van egy 20/3 rotorom arra kellene ráültetni a pár alkatrészt. Találtam egy nyáktervet amit feltettél 20/5 ezen már szerepel az átalakítás ha jól látom. Ugyan ezt meg kell csinálnom a 20/3 rotoron tennél fel egy képet vagy rajzot ahol be jelölöd a frissen beültetett alkatrészeket? Te mit vettél ki ? Vagylagosan említettél alkatrészeket {LM335 + LM334 vagy MCP9800), páramérő (HIH3610), fénymérő (fotoellenállás, fotodióda vagy fototranzisztor )} ezen felül az RTC, az elem, a trimmer kondenzátor, a 32.768 kHz quartz lehagyható vagy maradhat benne a súly elosztás miatt ?
Szia!
Ugyan azt kell megcsinélni minden 16F886 -os rotoron. Ha nem 16F886 vagy 18F2620 van rajta, akkor persze a felhasznált pic láb változik... A képen bejelöltem a változásokat: - barna ellipszis: Adatátvitel új alkatrészei és az MCP9800 helye. - két ellepszis: A már nem kapható trimmer kondenzátor kiváltása SMD -vel. Nem vettem le a panelről semmit. A mérésekhez is csak az elemet - amúgyis lemerült már. Azért írtam vagylagosan a módosításokról, mert a panel sok variánsohoz lehet közös, a különbséget csak az teszi, hogy mi van beültetve. Ha a bázison van hőmérő, páramérő, fénymérő, az adatokat a kommunikáció átviszi, a saját méréseit nem használja a rotor. Ha nincs meg valamelyik mérés (lábszámgondok miatt a 18 ill. 20 lábú bázisok esetén), a rotor a hiányzó mérést a sajátjával pótolja.
Szia
Lehet hogy rossz a szemem? Vagy új szemüveg kell? KB sejtem mi is van a képen látni már kevésbé ![]()
Szép napot!
Neten találtam videót hogy régi winchesterből csináltak órát Bővebben: Link Bővebben: Link A készítőkre írtam de az egyik nem válaszolt, a másik meg azt mondta, hogy nem adja oda hogy-hogy csinálta. Szeretnék egy ilyen kütyüt, leginkább az első linken láthatót. Forrasztani tudok, de ismeretem kimerül abban, hogy mi az a cin és forrasztópáka (hajszárítóra hasonlító van itthon). Valaki tud segíteni megcsinálni ezt? Valahogy igazán összehozhatnánk A hozzászólás módosítva: Márc 12, 2015
Ezt láttam, de megforrasztani nem tudom
Azért is írtam hátha valaki mondja hogy én x összegért megcsinálom
Szia!
Hát attesza! Azt, hogy: Idézet: itt ne nagyon várd. Ez egy hobbi oldal, itt mindenki maga építget, és elsősorban, nem eladásra.„valaki mondja hogy én x összegért megcsinálom” Néha találsz hirdetést, ahol komplett, kész PropellerClock-okat kínálnak. Annyi befektetett energiába kerül, egy ilyen cucc korrekt elkészítése, hogy vagy nekiállsz és tanulsz és megcsinálod, vagy "megeszed a békát" és amennyiért adják annyiért megveszed. Természetesen, ha valakinek más a véleménye?????? elfogadom. Üdv: Zsolt
És mégegy dolog.
Természetesen, ha az építés mellett döntesz, itt mindenki segíteni fog, de helyetted senki nem fogja megcsinálni. Persze a segítséghez az kell, hogy elkezd, és legyen miről kérdezni. A hozzászólás módosítva: Nov 19, 2012
Pedig ott van minden a szerző oldalán: Bővebben: Link A lap alján megtalálható a kapcsrajz és forráskód(!) is.
|
Bejelentkezés
Hirdetés |






már programoztam 3V-os PIC et és 5 volton maradt autó keresésnél nem találta meg






