Fórum témák
» Több friss téma |
Brutális megoldás. Alkotónak lesz igaza a relével.
Szia!
A felvetésedre egy kis alkatrészismertető: Bővebben: Link
Akkor most diak vagy szupresszor? (a tirisztorban én tévedtem, az valóban triak)
Pontosítok: SBS van a triakra kötve és nem diak. Itt foglalkoznak ezzel a túlfeszvédő áramkörrel: QUAD 405-2 Modifications
Sziasztok!
Megépítettem én is a quadot de az a problémája,hogy nagyon halkan tisztán szó,l de ha egy picit feljebb tekerem a hangerőt akkor nagyon torzít. ![]() Az összes ellenállást és tranyót is átnéztem és mind jó. A tápom 800VA körül van 2×47000ľF puffer után +-43V. +- tápágba beraktam az izzókat. + tápágba 25V-ot mérek a - tápágba pedig -29-et.Már itt nem jó valami. :S A kimeneten pedig 0,4mV-van.Ja és egyik izzó se világít.Szerintetek mi lehet a probléma?
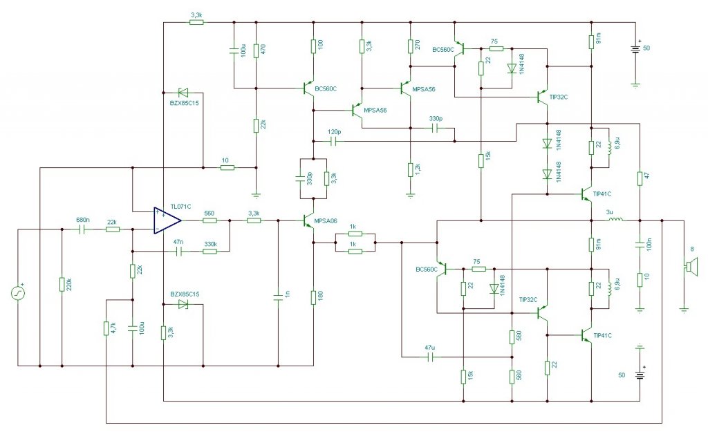
Bocsi itt a rajz ami alapján megcsináltam.
Szedd ki az izzókat tegyél bele biztosítékot és láss csodát !
Az erősítőhöz nem tudok hozzászólni, túl sok féle hiba lehetséges.
Az izzót nem jól választottad meg. Több féle koncepció is létezik erre, de valójában egy a lényeg, mégpedig az áramkorlátozó hatás. Tehát feszültségben is célszerű ügyesen választani, teljesítményben viszont nélkülözhetetlen. Mellékeltem fotókat az én "áramkorlátomról". Persze nem csak ilyen lehet, de ez biztosan bevált megoldás. Mivel az égőket nagyon könnyen lehet sorba és párhuzamosan kapcsolgatni, ezért nagyon univerzális eszköz. Gyakorlatilag 20-70V között használható alapból, és 300mA vagy 600 mA áramkorlátra lehet beállítani, és mindezt kétszer a szimmetrikus erősítőkhöz. Ma már ritkábban használom (akkor se mindig áramkorlátnak, mert labortáp "tesztterhelésének" is tökéletes), de nagyon hasznos kis eszköz. Ebben 24V/10W-os izzók vannak.
Nem tartom jó ötletnek. A 200W quad már működik és izzóval az is hangosabb volt mint ez.Illetve olyan kis hangerőn torzít amin még nem kellene izzóval.
Alkotó: Eddig ezek az izzók megfelelőek voltak más erősítők élesztésénél.Köszönöm a tánácsodat. Ám lassan készen lesz majd a labortápom is szerencsére.
Milyen izzókat használsz (Feszültség? Teljesítmény?). Megmérnéd egy soros árammérővel a két oldal "korlátozott" áramát? Ebből ki lehetne talán indulni.
Cirokl is arra célzott, hogy nem jól választottad meg az áramkorlátozást, ezért javasolta a kihagyást. Ugyanis nagyon kicsi a tápfeszültség, valószínűleg már a műveleti erősítő se kapja meg a +-15V-ját (ezt is mérd meg!). Abban viszont igazad van, hogyha valami nem jó benne, akkor már lehet probléma.
Ezen 174mA folyna, ha 230V-ot kapcsolnál rá. De nem tudni mennyi, ha csak kb. 12V van rajta. Mert ettől a feszültségtől még hideg az izzószál, és ilyenkor másképpen viselkedik.
Mérd meg amiket mondtam. Gondolom az alapvető ellenőrzéseket azért megcsináltad. Ha nincs jobb ötleted, akkor cseréld az izzót 100W-osra, vagy duplázd a 40W-osakat (párhuzamosan). Az a gond, hogy ennek az izzónak 1kohm feletti az ellenállása, neked meg 50ohm körüli érték kellene. Érzed mekkora a különbség, több mint 20-szoros. Esetleg 47ohm/5W -os ellenállás is jó lehet áramkorlátnak.
Szia!
Melyik műveleti erősítőt raktad bele? Csak az LM301 nél kell a 220 ohm-os ellenállás ami a zenert földeli, minden más esetben ott rövidzárat kell alkalmazni. A műveleti erősítő kimenetére kötött 1k8 ohm-os ellenállást pedig csak akkor kell berakni, ha a kimeneti teljesítményt csökkenteni szeretnéd 30-40W-ra. A torzítás forrása pedig a B osztályú tranzisztorok túl kicsi bétája lehet. Üdv Pioneer Valahogy így.
Kösz a többiek nevében is
Jó kis tanulmány. Mikor elöször nálam járt Quad 2 a használhatóvá alakitott védőáramkörüket még titkolták. -----A stenderdbe lévő védelem 5-6Ohm körüli terhelésnél hajlamos átmenni öngyilkosba mert 13kHz környékén elkezd táptől tápig gerjedni. A gyáriak. Sokat probálkoztam annak idején, hogy megcsináljam jóra. Nem jött össze. A 2-esé az jó------ Le volt öntve baromi kemény mügyantával. Szivtam vele, mert az is elromlott. Nem túlfeszvédő, hanem DC védő áramkör. 9-11V körültől billen az SBS-től függően. Természetesen +-ra --ra egyaránt zsibbad
Szia!
Nekem TL071-es IC-m van.Akkor ezek szerint a 220R ellenállást helyére nekem is rövidzár kell illetve az 1,8k nem kell bele. Ezeket nem tudtam. Alkotó Azt kérdezed izzón keresztül mennyi áramot vesz fel az erősítő +- tápágban?
Egy jó módszer végfokok élesztgetéséhez. Csináltam egy egyszerű áteresztős tápot, 0-tól 2x95V-ig szabályozható, 400mA-es áramkorláttal. Ráteszem a három csipeszt a végfokra. Van rajta egy analóg műszer amin látom a beállított feszültséget, majd árammérésre kapcsolok és megnézem mennyit vesz fel. Fél perc az egész.
Párhuzamosan raktam a 40W-al egy 60W izzót még.
Így azért jelentősen jobb mert mind a két tápágba megvan a +-42V.Illetve nem torzít már.Akkor ez volt a probléma illetve amiket Pioneer kolléga mondott. ![]() Köszönöm mindenki segítségét. ![]() Na még 1 panel van. Hozzá is látok.
Sziasztok!
A suliban beadandó feladatnak Quad erősítő építést választottam. Az erősítőt megépítem, de doksi is kell hozzá. Kapcsolái rajz, panelterv, alkatrészlista. Nincs véletlenül valakinek Eagle- ben készített sch fájlja? Egyszerűen képtelen vagyok hibátlanul megrajzolni. Előre is köszi a segítséget. Üdv.: joci
Sprint layoutos miért nem jó, itt abból van már rengeteg.
Próbáltam, de az is csak panelterv. De paneltervem van Eagle alá is, csak a kapcsrajzot nem tudom megcsinálni.
Idézet: „csak a kapcsrajzot nem tudom megcsinálni.” Ezt ugye most nem mondod komolyan?
Ez komoly. Tele van hibákkal, és a tervben megvannak a kapcsolatok az alkatrészek között, de ha paneltervet akarok csinálni, egy csomó vezető hiányzik. Másodszor csinálom nuláról az egészet. Valószínű én nem tudom használni a programot.
Erről beszéltünk az előbb, tele van a fórum használható nyáktervekkel.
Egy lehetséges megoldás, ha nincs Sprint Layout-od.
Köszönöm. Ez így nagyon jó. Kinyomtatom, megcsinálom, és még dokum is van így.
Most akkor mit tettél -? mondtam dobd ki az izzót és máris megjavul . Látom nem mindenkinek hiszel ez rossz dolog bár kételkedőké a világ !
Sziasztok!
A két 560R 2W ellenállásnak mennyire szabad felmelegedni kis hangerőn? Éppen csak szól. Ám most raktam rá nagy hangfalat védelemmel együtt és így,hogy 1db40W+1db60W izzó van berakva a +- tápágba jobban szól de torzít ettől eltekintve. A 200W-os nem torzított kis hangerőn 1-1 40W izzóval sem. Ha természetes,hogy eléggé melegszik e két ellenállás akkor rákötöm izzók nélkül.
Ha zavar az ellenállások melegedése akkor cseréld 5W-os ra, ja egyébként az is fog melegedni mert az az A-oszt hoz tartozik .
Vedd már ki azt az izzókat nem értem ennek mi értelme már ha tudod hogy működik az erősítőd !
Kivettem az izzókat és torzít ugyan úgy.
|
Bejelentkezés
Hirdetés |









Hozzá is látok. 




