Fórum témák
» Több friss téma |
Furcsa volt a P400 elnevezés, de pontosan azokról van szó. Együttesen nagyjából 1,5V eshetne rajtuk. Nem biztos, hogy maguk a diódák rosszak, forrasztás, vezetősáv-szakadás is gátolhatja a a két TIP32-es kollektor és bázis kapcsolatát.
Szia! Megfelelő helyettesítők. A BC180 kissé idegenül hangzik, BC182-re gondoltál?
Mivel tudom helyettesíteni a két diófát mert ilyenek nincsenek itthon?Amúgy tranyót is el lőhetett ez a hiba?Neked ismerős ez a fajta quad mert én ezen kívül még sehol sem találtam,még a neten sem.
A lényeg, hogy "általános" dióda legyen.Milyen diódád van otthon?
A kapcsiban alapból az van és azt kellene helyettesíteni nem?
Sztem menni fog a dolog
Ki kell próbálni.Nem ismerem ezt a típusú diódát..
Bármi lehet a hiba oka, csak egy gyakorit említettem ezek közül. Kimérted a diódát, hogy cserélni akarod?
Á már az agyamra megy már az összes tranyót kicseréltem és semmi ez ha egyszer meg makacsólja magát nehéz eset pedig biztos valami pofon egyszerű dolog lesz.
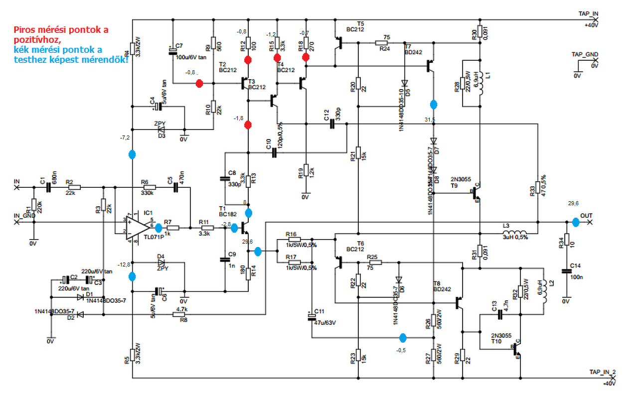
Nem jól fogtál neki. A téma képei között találsz példát, mely feszültségek mérendők az erősítő áttekintéséhez. Ha ennek eredményéről beszámolsz, máris behatároljuk a hibát.
Ha mérésre adod a fejed, íme az eljárás.
OK merre találom a képet? A labor tápom 32 voltot csinál.
A bc 182 es e 8,1
b-2,7 c 29,6 volt testhez képest
Ha az emitter +8V, akkor nem a negatív, hanem a pozitív tápon van a kimeneted.
Tedd fel az ábrára valamennyi feszültséget, ügyelj, mert vannak pozitív táptól mérendők!
Egyben látva lehet képet alkotni a problémáról.
Ezeket sikerült mérnem ugye nem egyforma a két kapcsolási rajz.
Remélem jó lesz. Ja és a két 560ohmosok piszkosul forrók voltak a végére.
Amikor a kimenet a pozitív tápra ül ki, akkor természetes jelenség az 560 ohm-os ellenállások szokatlan melegedése.
A mérés használható, az IC kimeneti feszültségére lettem volna még kíváncsi, de az ráér később is. A mérési ábra szerinti T3 rossz, vagy rosszul beültetett tranzisztor, nézd meg kérlek! Esetedben az R33 (47 ohm) azért pörkölődött meg mert T9 szakadt, vagy nem érintkezik és hangszórót kötöttél a kimenetre.
Köszönöm a segítséget majd holnap fojtatom.
Jó reggelt nézem a T3 ast az a baj ,hogy többféle lábkiosztást találtam róla.
Melyik az igazi?
Akkor jó a beforrasztás,és ha jól látom a 182-es is ugyan az.
Az a bajom nincs itthon analóg multiméterem csak a digitális,azon van tranyóteszter ami csak egyre nem mér semmit (mármint az itthon lévő tranyók közül)hogy tudom így tesztelni őket?
|
Bejelentkezés
Hirdetés |










