Fórum témák
» Több friss téma |
Az nem szobahangerő. Fejhallgatón is kevés.
Igen.
Köszönöm!
És 32v ról is működik? Eljössz, szkóppal beállítom, és hallani fogod hogy nem kevés. Idézet: „de mint High-End erősítő elbukott” Készítettem szimulációt, hát bizony el. A 2k7 / 1 nF aluláteresztőnek kellemetlenül nagy a fázistolása és az A-osztályú fokozatnak is igencsak fel kell kötni a gatyát a nullátmenet közelében, úgy mint eddig.
Én hallottam szólni ezt a DCD mod3-at. Nem volt egy hosszadalmas tesztelgetés, de egészen rendben volt a hangzás.
Sziasztok!
Az OPA 604 tápfeszültségének nem jó egy egy stabilizátor IC? Valamint a -15V nak miért kell a biztosíték elől jönnie? Üdv és köszi!
Szia! Jó a stabilizátor, csak teljesen felesleges. A biztosíték elől jövő -15 V-ra mutass egy példát!
Ahá! Úgy nézem így jött ki kényelmesen a NYÁK-on.
Én Alkotó cuccát gondoltam megépíteni.A biztosítékokat a tápegység panelre szeretném tenni, ezért célszerűbb lenne, ha az R29 lábáról lehetne a -15 volthoz levenni a feszültséget.
A pozíciószámnak akkor lenne értelme, ha belinkelnéd a hivatkozott rajzot.
Minden esetre a műveleti erősítő tápja lehet a biztosíték után is.
Kár duplikálni a képeket a téma mellékletében, elég a "LINK" gomb használatával megadnod az elérési útvonalat hozzájuk így és így.
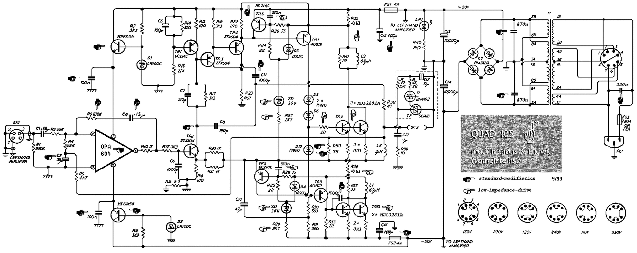
Ludwig módosításai az eredeti panel meghagyásával készültek, ez magyarázza az IC-táp forrásának sajátos bekötését. Alkotó kolléga átrajzolatában ez nem képezte megfontolás tárgyát, hiszen jól működött így is az áramkör.
Próbálkoztam a LINK gombbal, de feljött az ablak, hogy "http://" és itt elakadtam, hogy mit kellene beírni.
A hivatkozás linkjét kell ide beírni, amit a címsorból célszerű bemásolni amikor az adott dokumentum éppen meg van nyitva.
Hozzászólást is tudsz hivatkozni, aminek a linkjét a sor elején lévő (#) jelre kattintva kapod a képernyőre.
Ehhez egy kissé sügér vagyok.
Én általában a gépemen levő képeket tenném be, de azt hiszem, hogy ehhez előbb fel kell valahová töltenem. Vagy rosszul tudom? Sajnos nagyon sokszor találkozom olyannal, hogy a linkre kattintva hibaüzenet jön, hogy a fájl nem található.
Az említett linkek a HE fórum sajátjai, és a hivatkozásukkal megkönnyíted a többiek dolgát, mert azonnal látják mire gondolsz.
Udv! Keith Snook oldalan talalhato egy atalakitas a sima panelrol DCD mod 3-ra. Erdeklodnek erdemes megcsinalni, jobb lesz a hang vagy a parameterei az erositonek? Pl. a tularam vedelmet kidobta egy az egyben, ez miert jo? Koszi.
Csak 2 oldalt olvass vissza, pont erről beszéltünk.
Szia. Egy oldallal van csak visszabb, es azt olvastam is, de amit kerdeztem arra nincs valasz benne. Errol beszelek:
A hozzászólás módosítva: Szept 11, 2017
Ok!
De ha az én C:\ zabpehely.jpg állományt szeretném itt közzétenni, akkor mit kellene beírnom a http:// helyett, vagy után a LINK-be? Üdv és köszi A hozzászólás módosítva: Szept 12, 2017
Amikor uzenetet irsz van az ablak alat F A D betu. az alatt: fajl kivalasztasa.
Összemosol két különböző dolgot.
Eddig arra próbáltam megoldást adni, hogy a már eleve a fórumtémák valamelyikében fent lévő rajzot, hozzászólást, képet, vagy egyéb mellékletet hogyan tudsz meghivatkozni. Amit te mondasz az egy új fájl csatolása a saját gépedről, amire szintén van lehetőség a "Tallózás" gomb használatával.
Méret megkötés temésztesen van, akkor nem sikerül, ha nagyon nagy a csatolmány...
Az alapelv ugyanaz. Attól hogy duplázva vannnak a végtranyók, vagy nem zéneres feszstab van +-15V-hoz, hanem stabkocka, meg hasonló marhaság, maga az alapkapcsolás ugyanaz. Minden 3 oldalon van kapcsolás. Kicserélnek egy ellenállást, és már új verzió, szenzáció. Google, urbános 3 tekercses kapcsolást keress, de ne az ő paneltervükkel, mert az előnytelen vonalvezetésű, de használható az is. Vagy a 200W-os verzió, élből TO3 van benne. Túláramvédelmi feszosztó van variálva, semmi más. Kérdés nélkül építhető. Azt ajánlanám.
A hozzászólás módosítva: Szept 24, 2017
|
Bejelentkezés
Hirdetés |




Eljössz, szkóppal beállítom, és hallani fogod hogy nem kevés.





