Fórum témák
» Több friss téma |
Fórum » Rádió adó építése
Szia!
Mi a gond a kapcsolással? Egy egyszerű C-osztályú végfokozat. Másik változat: Bővebben: Link.
Üdv!
Építenék magamnak egy kis középhullámú adót, részben hogy tanuljak, részben hogy aztán régi limlom rádiókon szólhasson a Kossuthon kívül más is. Tudnátok esetleg valami bevált kapcsolást ajánlani?
Szerintem ez egy tök jó tanulós dolog!
Egy kvarc oszcillátorral indulnék, a kicsatoló tranzisztor(ok) tápját pedig hangfekivel modulálnám!
Esetleg tudsz valami olyan oldalt, könyvet ajánlani, ahol nézegethetek ilyen alapkapcsolásokat?
Szia!
Két hsz-szel feletted Ráx Aladár betett egy linket, ott van AM adó, két tranzisztorral. Lehet kísérletezni.
Megfelelő műszerezettség, és mérővevő, rf.tapasztalatok hiányában, nézegetheted,sokáig.
Kínai kitAz építés helyett kezdésnek inkább vettem egy AM-adó kitet Kínából, szépen összeraktam és tulajdonképpen működőképes is. Viszont a vivő jelalakja nem éppen szinuszos és (gondolom emiatt) az Orionton, amihez használni szeretném, folyamatosan sípol, ha ráhangolom.Valószínűleg én vagyok suta, mert elég sok hangolási lehetőség van az áramkörben és a félig kínai, félig angol leírás némelyik kapcsán nem túl bőbeszédű. Lehet ezen valahogy javítani és ha igen, mit és milyen sorrendben érdemes beállítani, mivel érdemes kísérletezni?
Első ránézésre, tennék R14-R15-L1 közös pontja és a test közé 10-100nF-os hidegítést.
Beforrasztottam 47nF-ot a jelzett helyre, így hosszas tekergetéssel sikerült előállítanom a mellékelt képen látható jelalakot és még moduláció is van rendesen. Csak az a baj, hogy bekapcsolom az adót és ha ráhangolom a rádiót, valami elképesztő 100Hz körüli búgás kezd szólni olyan hangerővel, hogy a zenét még a modulációs mélységet feltekerve is nehezen hallani tőle. Nem a tápegységből jön, mert elemről is ezt csinálja, de ezen a ponton az én tudományom megint megállt
Szia. A 47nF test felöli végére sorosan 100Ohm -t, meg az előbbi hidegítést 10 nF legyen. A 47nF lehet 100n is. Egy fotó is jó lenne a kivitelről.
Ez egy gerjedes itt olvashatsz bővebben: Bővebben: Link
A 10nF elhelyezését nem vagyok benne biztos, hogy jól értem, így gondoltad?
A sajátomról most nincs fotóm, de egy ilyet vettem ebayről, bár én a hűtőbordát a tranzisztor fölé szereltem, most így belegondolva ez lehet nem volt bölcs ötlet... Az olvasnivalót is köszönöm A hozzászólás módosítva: Jan 9, 2025
Nem jó. Úgy kellene, ahogy linkelt írás utolsó képen van a kollektorkörben. Éleszteni meg fokozatonként kellene, osc, hf rész, végfok... Szkóp, vevő készülék, jobb esetben spektrum analízator, helyette kiváló a sdrvevő. Javasolt értékek kísérleti adatok. Ferritgyűrűzèsig is el lehet jutni ha makacskodik a dolog.
Köszi, így már világos. Műszerek terén csak szkóp meg rádióvevő van mondjuk, de hát valahol el kell kezdeni.
C8-at meg akkor megnézem, hogy a panelra is rossz polarítással jelölték-e, vagy csak a rajz van elrontva
Jobban nézegetve a rajzot, fordítva van a C9 , C23 is.
Közben rájöttem, hogy félreérthető voltam, mert a második képen nem a bossszantó zavarjel van, hanem 1kHz-es bemenő jel által modulált. A zavaró búgást szkópon nem látom moduláció formájában a kimenő jelen, ott bemenő jel nélkül stabilnak látszik az amplitúdó. Az eddigi próbálkozásaim alapján mintha a vivőjel alakjában lenne valami, amitől megőrül a rádiókban a demodulátor.
Mellesleg a fordítva jelölt kondik közül csak a C9 volt a panelen is fordítva, minőségi cuccról van szó A hozzászólás módosítva: Jan 10, 2025
Középhullámú miniadó élesztéseSziasztok!Régebb óta tervezem, hogy két régi elektroncsöves rádiómhoz kellene egy házon belüli hatótávolságú "mini adó", amivel időnként korabeli műsort leadva nosztalgiaüzembe lehetne helyezni a készülékeket. Valahol szintén a HE-n találtam már korábban nagyon egyszerűnek tűnő egy tranzisztoros megoldásokat, de próbapanelen / légszerelésben összerakva nem tűnt elégségesnek sem a működésük (persze nem kell, sőt nem is szabad km-es hatótávot csinálni, de azért a 20 cm-t kevésnek tartom - akkor már bekötöm egy utólag kialakított Aux bemenetre a műsort -, és még akkor sem volt tiszta a vétel). Végül tavaly nyár végén találtam ezt a projektet, ahol épp egy hasonló eszköz épült. A picit összetettebb kapcsolást inkább előnynek véltem, mondván itt értelmesen elválasztásra kerülnek a funkciók, talán emiatt stabilabb és kézben tarthatóbb a működés. Állítása szerint házon belül jó a vétel nála. Be is vittem tervezőprogramba, kiegészítve a trafós helyett műveleti erősítős bemeneti illesztéssel, és egy kivezérlésjelző fokozattal. Összeszereléskor külön teszteltem a hf. erősítő részeket, és az oszcillátort, első látásra ezekkel nem is volt semmi baj, úgyhogy bekötöttem az rf. kimenő fokozatot is. Próba egy hordozható kisrádióval: határozottan megtalálható az adás, de nagyon halk, és torzítása is van bőven. (Itt Bp. belvárosában a Kossuth-ot és a Lakihegyről érkező nemzetiségi adást gyakorlatilag kifogástalanul veszi, ezek úgyszólván ordítanak a "saját műsorhoz" képest, szóval a vevőt jónak gondolnám.) Attól nem igazán függött az eredmény, hogy az elsőnek ráforrasztott kb. 40 cm vezeték volt csak az antenna, vagy ezt megtoldottam a linkelt oldalon ajánlott kb. 3 méterre. Visszavittem a munkahelyi laborba méregetni, és ott láttam meg, hogy időközben az oszcillátor jelére valami igen erős zaj rakódott fel (oszc_4; oszc_5 képek). Próbaképp C8 10nF-ot kivéve elválasztottam őket, és kb. helyreállt az első próbás állapot (oszc_2; oszc_3 képek). Viszont alaposabban megnézve még az sem teljesen jó, mert ha jobban ráközelítek, akkor itt is látszik egy kb. 37 MHz-es hullámzás - ugyanaz, mint a terheléses esetben, csak most kisebb az amplitúdója a lengésnek. Ha Q1 gate-jén mérek, akkor viszont szép tiszta szinuszjelet látok (oszc_gate kép). Ettől még lehet, hogy akár egy kommersz AM rádió vígan vehetné is az adást, mert mondjuk a bemenő fokozata kiszűri a két nagyságrenddel nagyobb frekvenciát, szóval valószínű nem csak ezzel lesz a baj, de elsőre úgy gondolom, az oszcillátor jelalakját kéne rendbe tenni, mielőtt tovább lépek. Mivel érdemes e téren próbálkoznom? (Kezdőnek csak ilyen RF dolgok terén mondanám magam, amúgy hardvertervezéssel foglalkozom és pl. audio áramköröket kézileg is építettem már - szóval ha van pl. használható irodalom erről, valószínű tudom értelmezni, de a rádiós tippek-trükkök rész nincs a kezemben.) Kieg.: a mérés során labortápegységről járattam, annak a kimenetén kb. 10 mV-os, 40 kHz-es AC zaj van (ezt kb. reálisnak tartom kapcsolóüzemű eszköznél), tehát a 37 MHz szerintem nem innen származik. A hozzászólás módosítva: Feb 14, 2025
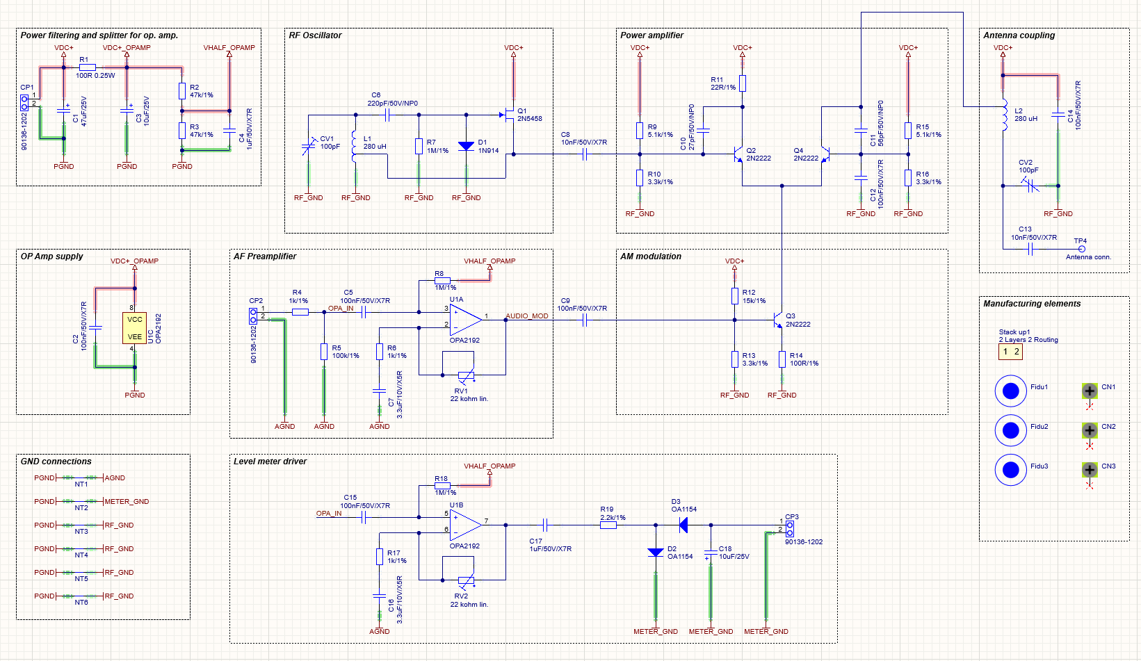
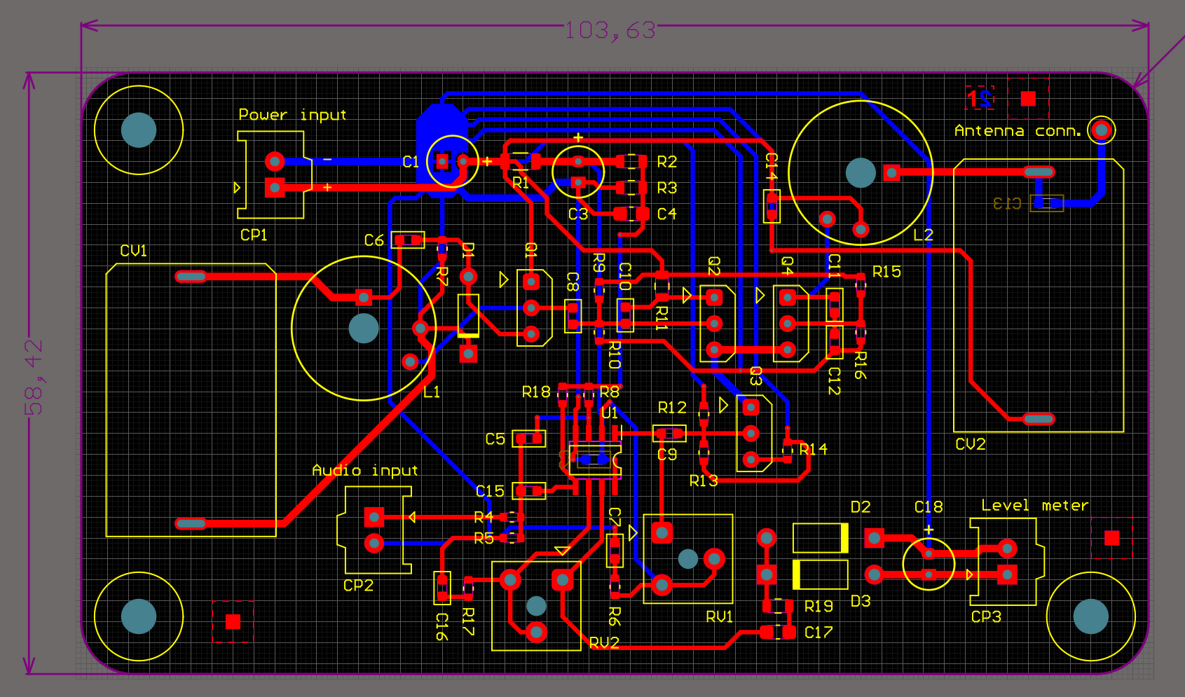
Illetve folytatás még, csatolom a kapcsolási rajzot és a nyáktervet is. Utóbbinál csillagpontos földelést igyekeztem követni, de minimum az egyes fokozatok visszavezetéseit csak az elkónál közösíteni. + egy kép a megépült modulról (csatlakozók még beszerzés alatt.)
Annyival még tovább mentem - illetve a szkóp előtt ezzel kezdtem a mérést -, hogy végignéztem a DC munkapontokat is. A kimenő fokozat környéke nekem gyanús, nem igazán áll be Q2-Q4 esetében a B-E feszültség 0.7V környékére, és nem is szimmetrikus (az azonos bázisosztók ellenére). Ez végül is megmagyarázná, miért nem nagyon van térerősség, mert Q4 ez alapján szimplán lezárva marad.. Többször összenézve az eredeti rajzzal, nem látok olyasmit, amit elrontottam volna már a kapcsolási rajznál. Az egyetlen különbség, amit látok, hogy az eredeti szerző fotóin fémtokos tranzisztorok vannak, én pedig 2N2222-ként sima fekete műanyagházas kivitelűt kaptam. Bár a cikk szerint nem kényes a tranzisztortípusra a kapcsolás.. (Az eredeti FET-et ki is kellett váltanom, mert az eltelt 13 évben kifutott típussá vált, már nem kapható.)
Szia!
Nálam a Q3 lenne a vége, kollektorban kapná az amplitúdó modulációt ( + táp ). Emitterben csak pár ohm ellenállás. A hozzászólás módosítva: Feb 14, 2025
Őszinte leszek: elsőre nem akartam elhinni.
Illetve egy picit még mindig kételkedem, mert ez esetben a Q3-nál (az is ugyanez a típus, ugyanígy beültetve) miért áll be a megfelelőnek tűnő munkapont?Viszont megnézve a linkeden szereplő leírást, az alapján tényleg fordítva van. És általában véve a keresővel "2n2222 pinout" képtalálatokat nézve is a link a helyes. Gondolkodtam, honnan eredhet a tévedés, és meg is találtam: íme, a HQ kínálatából, adatlap szerint P2N2222A néven... Az elég valószínű, hogy innen néztem az adatokat, de hogy végül innen is rendeltem-e őket, arra már nem emlékszem így fél év távlatából. Az biztos, hogy volt, amit itt nem találtam, és cégen keresztül kellett külföldről, de hogy ez épp honnan jött.. Bent hagytam a panelt, így azonnal próbát tenni a fordítással nem tudok, de észben tartom a lehetőséget. (Fenntartva a Q3-al kapcsolatos kérdést.)
Mármint a tápfeszültséget változtatnád a bemenő jellel arányosan?
De amúgy ha nem muszáj, nem tervezném újra az egész szerkezetet, egy nagyobb átalakítás praktikusan új panel gyártatás lenne. (Legalábbis ha nem gányolás a célom.)
Igen... a végfok tápját és látnád a modulációs mélységet is..
Tehát ezt - leegyszerűsítve - úgy kéne elképzelnem, mintha egy audio végfok kimenetéről táplálnám az RF kimenő kört?
Nagyjából igen.. a 12 volt ( ha jól emlékszem) a hangfreki ütemében pl. 9-12 volt között mozogna.
Amit mondasz az az "anód moduláció". Előnye, hogy az oszcillátornak (vivőnek) nem kell színuszosnak lenni, viszont kell szűrő az antenna kimenetre.
A rajon egy szorzóáramkör van ennél színuszosnak kell lennie a vivőnek, különben beláthatatlan mennyiségű zavarjel keletkezik, amit kiszűrni sem lehet.
... vagyis valóban elsőnek az oszcillátorjelet kéne szinuszossá tenni az adott esetben..
Folytatás így egy héttel később (magánéleti okokból lassan haladok csak, de szeretném végre végigcsinálni, mert az első hasonló kapcsolással kb. 3-4 éve akadtam el és raktam félre a jelek szerint örökre..).
Először is: megnéztem a rosszul beültetettnek feltételezett tranzisztorokat: P2N2222A a feliratuk is, továbbá a várt helyen lát diódát a multiméterem is, vagyis a footprint/pinout a jó, és a kapcsoláson kell majd a típust korrigálni. (Ez a legegyszerűbb, mert adatlap alapján mindkettőnek jónak kell lennie ide.) Másrészt: privátban érkezett javaslatra tettem 100nF-os kerámiakondikat mindkét tápszűrő elkó lábaihoz beforrasztva, továbbá még egyet a Q1 drain lába és a legközelebbi földelt pont közé is. Harmadrészt: ezek után semmi nem javult (C8-at még nem kötöttem vissza, de anélkül is megvolt az oszcillátor kimenetén a zavarjel is), viszont valószínű, hogy találtam egy hibát, ami alapján nem az oszcillátor a problémás. A kimenő fokozat gerjed inkább 33 MHz-en, úgy tűnik. Csatolok ismét mérési eredményeket, a múltkori javaslatokat figyelembe véve e kapcsán. Alul most már csak a frekvencia és amplitúdó mérést hagytam kijelezve. A képről nem látható körülmények: - tápfeszültség 12V - kiírt feszültségértékek helyesek (1:10-es a mérőfej, de a szkóp detektálja ezt és automatikusan skáláz) - a mérések AC csatolásban készültek, tehát a 12V-os tápfeszültségen értendők az ingadozások Az első mérés az elkók körül (R1 bal oldalán, nyáktervet lásd az előzményben) történt, itt még alig van ingadozás a tápfeszültségen, míg C14 felső lábán már jól látható közel szinuszos lengés van. (Pedig "csak egy darab párcentis vezetősáv", de gondolom, itt már jelentős az induktív hatás.) Ugyanez a Q4 bázisán jócskán felerősítve látható (a függőleges osztás időközben 100 mV-ról 2V-ra változott, hogy kiférjen a képernyőre a jel), alakja én azt mondanám, elég hasonló. Ezt a gerjedést az L2-es tekercs szépen sugározza is kifelé (az antennavezeték viszont elhanyagolható mértékben). Eleve úgy jöttem rá, hogy azon a környéken mozgatva a mérőfejet, megjelent ez a 33 MHz-es jel. Kipróbáltam úgy, hogy földelem a mérőtüskét a csipesszel: akkor is. Ez alapján még azt sem zárom ki - és ha így van, akkor megszívtam, mert nehéz lesz újragyártás nélkül javítani rajta -, hogy L2 túl közel van Q4 köréhez, és arra rászórva indul meg az oszcilláció.. A hozzászólás módosítva: Feb 21, 2025
A C10, C11 minek, próbára szedd ki. Szerintem felesleges.
Ha leválasztva csak az oszcillátort nézed, ott rendben van a jelalak, Azt is nézd meg, hogy a szűrt tápon mekkora zaj van. Nézd meg külön a szorzóáramkört is, önállóan szabadon, és földre kötött csatolókondival is. Szerintem az oszcillátor kicsatoló kondijának elég lenne 1 nF is. A hozzászólás módosítva: Feb 21, 2025
|
Bejelentkezés
Hirdetés |






















Illetve egy picit még mindig kételkedem, mert ez esetben a Q3-nál (az is ugyanez a típus, ugyanígy beültetve) miért áll be a megfelelőnek tűnő munkapont?







