Fórum témák
» Több friss téma |
Fórum » Rádió adó építése
heló.
Szeretnék építeni egy rádióadót(FM) de nekem csak kis távolságra kell kb:500-600m távolságra. Még kezdő vagyok, kérlek segítsetek valami egyszerűbb kapcsolási rajzzal amit én is meg tudok építeni.
Keress rá itt a fórumon: Fm adó
Az ezzel kapcsolatos topikokat olvasd végig! Sok topik foglalkozik ezzel.
Tök jó dolgokat linkeltetek be! pont találtam egy nekem való adót, pont ami kell!!!!!!!!!
Sztereo!!!!! adó, ic-s és tök egyszerű!!!!! az ic árát megnéztem a tme-weboldalán, 200 forint. Csúcs! sztereó adó
örülök hogy tudtam segiteni,majd ird meg ,hogy jól múködik-e!
Szia!
Ez is egy ic-s fm transmitter a maximtól, hallkan jegyzem meg hogy küldenek ingyen példányt is :vigyor1: http://www.maxim-ic.com/appnotes.cfm/appnote_number/1869
Sziasztok!
Nem tudjátok véletlenül, hogy ha megépítem ezt a poloskát, akkor kell-e még hozzá kötni valami erősítőt, zajszűrőt vagy ilyesmit, hogy jól működjön?
Szerintem ehez elvileg nem kell semmi, tehát ha jól működik akkor be lehet fogni a hangot, amit a mikrofon felvesz. mondjuk ennyire egyszerűsítve még sosem láttam, nem tudom, hogy működőképes e..
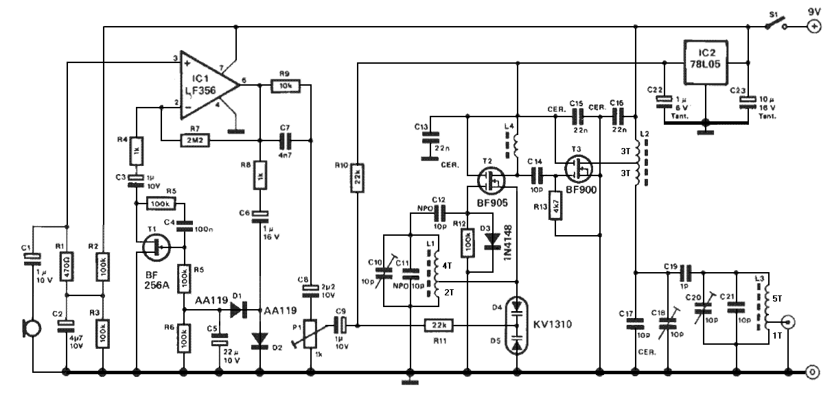
Lehet kísérletezni igen egyszerű megoldásokkal, de azért álljon itt egy - az én szememmel nézve - minimálisan szükséges fokozattal bíró FM adó rajza is.
A mikrofon erősítést dinamika-kompresszoros fokozat látja ell (ez a löket értékét képes "szabványos" értéken tartani). Az oszcillátor - megfelelő kialakítás esetén - MP0-ás kondik, mech.stabil tekercs) - elegendő stabilitású ahhoz, hogy a freki bent maradjon a vevő AFC-behúzási tartományában (műsor közben nem lesz egyszercsak "ssssssss" aztán hangolhatsz utána). A varicapra R10 által adott DC változtathatóra való átalakításával kismértékű potméteres adófrekvencia álításra is van lehetőség. A külön végfok kialakítása tág határt enged a kimenőteljesítménnel való kísérletezéshez, az antenna kicsatolása is viszonylag korrekt, ehhez a teljesítményhez megfelelő.
eleg korektul felepitett ado! biztos jol muködik!
Megepitetted mar? Milyen a hangminösege? pl hangositasra mar megfelelö?
Nem, ezt én nem próbáltam, de a rajz alapján jó véleményem van róla (spanyol Elektorból való)
Én a Veronica fantázianevű - azt hiszem kitt-ként volt forgalomban külhonban - adót építettem meg, de még nincs benne a végtranyó (időhiány, mert örökké itt lopom a napot )Egyszer még lehet, hogy a programozható osztót kiváltom PIC-kel és akkor kijelezné a frekit is. Ez PLL-es, bárhova be lehet hangolni - én az OIRT sáv tetejére gondoltam, mert az ma már tiszta. Mit értesz hangosításon? Drótnélküli gitár, mic, vagy ilyesmi? Az oszcin múlik a dolog, hogy stabil legyen, egyébként igen, alkalmas lehet. A színpadi megoldásoknál (mozgó adó) egyedül a diversity vevő a megoldás, két - bejárással megállapított helyzetű - vevőantennával.
huuu micsoda rajz te jó ég, biztos pöpec lesz ha elkészül...
Mindenféle hangszernek, mikrofonnak, gitárnak a jelének a továbbítására gondoltam, de minnél egyszerűbben és jó minőségben, mert 13 ezerért már gyárit is lehet venni.... Valami frankó univerzális kis cumó lenne jó
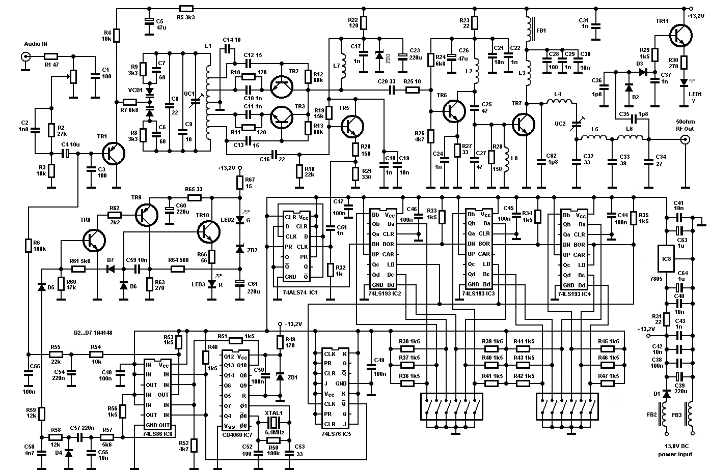
Nekem van 50mW-os sztereó adóm, 1W-os Veronica és 5W-os Veronica adóm. Mellesleg ez valódi cég: Veronica Enyémek közül egyik sem pll-es. Az 5W-os az gyilkos darab, van benne bika.
Érdekel az a rajz amit feltettél. Nyákterv stb is lenne hozzá? Ez a szimmetrikus oszcillátor nekem is bejött, bár a legkisebb (50mW) modellnél szívtam vele eleget. Ha megvan hozzá akár angol doksid is, nyák- meg beültetés cucc, szívesen venném! Sajna koleszban vagyok, de egy kisebb képet mutatok. Tartamla: Bal fent: "kókány fm" - házi tervezésű 50-100mW körüli FM adó, alatta: akkutöltő a fenti zselés akkujához. Bal alul a szögletes az 50mW-os sztereó adóm, mellette a kicsi az egy sztereó kóder, az mellett jobbra egy nagyon maszek kristályvezérelt panelocska, félkészen. A nagy hűtős cucc pedig az 5W-os Veronica. Szeretem!
Szia!
érdekelnének az adóid, rajzod van róluk?
Az 1W-osé bent van az itteni kapcsrajz gyűjteményben. Itten ni. Az 5W-os ugyanez, csak van utána még egy fokozat. A legkisebb sztereó (50mW) is ugyanez, csak az oszcillátora magában. Az ilyen kis kísérletezős darab, de szép hangja van. A maszek kristályos otthon megvan. Ami a képen bal felül volt "kókány fm", nos azé, hmm... lehet vmelyik régi füzetemben. Én terveztem, meg kell lennie. Nem nagy cucc, jobban jársz a Veronica tervével, az tuti megy. Csak ügyelj az alkatrészek szimmetriájára, és javaslom a duál varikapot. Nehézkesebb találni mint a simát, ha nincs jó abból is kettű csak össze kell válogatni. Ha nem jó a szimmetria, sz*r lesz az egész.
Az imént írtam koleszban vagyok itt nincsenek meg a tervek, de az 5W-osé megvan otthon. Az eleje ugyanaz mint ami az itteni gyűjteményben van az tuti.
Ja és mielőtt szólsz hogy nincsenek alkatrészértékek stb, pótolom. Itt van a lap ahonnan nekem is megvolt a cucc. Veronica tervek, 1W és 5W No. Itt van az egy W-os, illetve az átalakítása 5W-osra. Mindkettőhöz panelterv, beültetés, leírás, antenna stb. Aki ez alapján nem tudja utánépíteni, az ne is kezdjen bele semmi elektronikai kütyü építésébe.
Használjátok egészséggel. Nem reklám helye, de hamarosan indítjuk Mo első globális, kalózrádiózással foglalkozó portálját. Szólok ha kész, már nem sok idő! (Ha érdekel valakit üzemben 25W-os illetve 300(!)W-os adó, akkor neki tetszeni fog az oldal) Jav: az MRF237 beszerzése nehézkes, de ez kell bele. (5W) A másik, hogy MINDENKÉPP az ott látható paneltervre építsétek meg! Ezt kiemeli a kitet forgalmazó cég is, és tapasztalataink alapján nem hazudnak. Megtalálható a neten nagyobb felbontásban is. Az én 5W-os példányomhoz cimborám adott két panelt, azt nem én martam (kivételesen).
Itt a PLL-es Veronica doksija:
http://renaud.cerrato.free.fr/download.html#VERONICA
Köszi! (bár én nemhiszem h megépítem)
Majd rendelek egy kész kitet a megfelelő helyről, az kényelmesebb
Szerintetek, ha építenék egy veronika adót, mondjuka z 1 wattosat , vagy kissebbet. Azt lehetne hivatalosan használni? Adnak rá engedélyt? Ilyen kisseb falusi rádiónak....
Viccelsz!? Ne kérj arra hogy jogilag stb oldalakon keresztül megadjam kérdésedre a választ. Röviden: nem.
Nem bunkóságból, ez van. Csak röviden: adott számú frekvencia adható ki, körzetekre osztva (egymásra hatás, átjátszások stb) stb komolyan ki van találva. Frekvenciát lehet igényelni xy célra (helyi rádió akár), de csak akkor ha az alábbi pár dolog teljesül: marha gazdag vagy, jó ismerőseid vannak jó helyen, valóban van igény a környéken rádióra, a berendezéseid gyáriak (bemértek), az embereid szakemberek. Szal... No a lényeg: én dolgozok a mai napig egy helyi rádiónak (nem papíron, csak ezt-azt én csinálok): nem egyszerű dolog ez, nagy pénzek vannak benne. Egy kicsi teszemazt falusi helyi rádiónak tuti nem fognak engedélyt adni "csak úgy". Ezt is majd kitárgyaljuk a fent említett oldalon. Még egy apróság: volt évekkel ezelőtt egy sztori hogy egy falusi bácsi iylet csinált, ment neki megszerették, lekapcsolták, aztán mégis valami nagyon egyedi engedélyt kapott minimális W-al, csak a helyieknek köszönhetően. Na ez neked nem fog menni.
De a Google a barátod, lehet keresgetn pl "kalózrádió" kulcsszóra, lehet sok okosat olvasni, én megtettem. Miattam olvashatja ezt a topicot akárki, mi is csináltuk egy darabig anno. De már jó ideje nem. Ja és mi nem buktunk le, ez talán annak köszönhető hogy nem zavartunk senkit, és nem is vertük nagy dobra mit csinálunk. Nevek nem hangzottak el, nem szidtunk semmit, ezek alap dolgok. De ha lekapcsoltak volna, ez mitsem számítana...
Az említett sztori (a végére rosszul emlékeztem): link
vagy egy cd_m mindenféle jogi dolgokkal lehet felteszem valahova hogy mindenki elerje
igazabol arra lettem volna kivancsi hogy elfogadjak e az otthon keszitett kütyüt vagy sem de most mar tudom hogy nem
Ha meg tudod a zavarszinteknek, stabilitásnak stb magyarul szabványoknak megfelelően építeni, akkor mindenképp be kell méretni, ez alapján elfogadhatják. De mindenképp érdemesebb venne egy kisebb gyárit, amin van (Mo-on is!) érvényes engedély. Vagy összerakod és beméreted. Szerintem erre is van valamilyen úton-módon lehetőség. De ha sikerülne is, nemhiszem hogy legalizálnák a rádiót.
A nyákrajzot filmre tetettem az általam korrigált leközölt nyákterv alapján, úgyhogy lehet gyártatni.
Gitár, mic, meg hasonlók jelének nézőtérről színpadig lőni felesleges ekkorát építeni, arra jó az Elektor-rajz, de mondom: a vétel CSAK diversity vevővel lesz igazán dropout-mentes. A nagyobb teljesítményűekhez úgysem akar senki savas aksit válltáskában hordani
Tény, egy kicsit elkanyarodtam a "dögösebb" adók irányába, de hát ilyen az ember ha szerelmes egy témába vagy nem?
Remélem nincs harag! :no: Rádiós mikrofonnak: egyetértek azzal amit írtál. Maszekban viszont egy kvarcvezérlésű 50mW-os bőven elég lehet akárhova. Otthon megvan a rajza, 9V-ról megy. No majd szkennelek holnap (vagyis ma). Jóéjt!
Sziasztok!
Légyszi segítsen valaki, fontos lenne! A mellékelt kapcsolást szeretném elkészíteni. Már minden megvan hozzá kivéve a 38 Khz-s kristály. Enélkül szerintetek működne? vajon bekapcsolhatom és nem fog tönkremenni? mivel tudom kiváltani ezt a kristályt? rezgőkör vagy ilyesmi.... sajnos már nincs annyi időm, hogy rendeljek és a boltban nem volt. Köszönöm BA 1404-el sztereo fm adó |
Bejelentkezés
Hirdetés |






)
Érdekel az a rajz amit feltettél. Nyákterv stb is lenne hozzá? Ez a szimmetrikus oszcillátor nekem is bejött, bár a legkisebb (50mW) modellnél szívtam vele eleget.
Ha megvan hozzá akár angol doksid is, nyák- meg beültetés cucc, szívesen venném!

Használjátok egészséggel. Nem reklám helye, de hamarosan indítjuk Mo első globális, kalózrádiózással foglalkozó portálját. Szólok ha kész, már nem sok idő! (Ha érdekel valakit üzemben 25W-os illetve 300(!)W-os adó, akkor neki tetszeni fog az oldal)
