Fórum témák
» Több friss téma |
Igazából nekem arra lenne szükségem, hogy csak megfigyelő vevőnek megfeleljen az antenna. 20,30,40 és 80 m sávra. És esetleg légisávra. Tudom nagy igény.
A légi sávra 108 - 137 MHz külön antenna kell. Az RH sávokra jó az LW antenna, én nem bíbelődnék az antenna illesztéssel, ha nincs adásra használva. Ha van elég helyed, a 20 - 30 m re építhetsz dipólt is, két villanypózna, vagy a ház és egy villanypózna közé, tyúklétra tápvonallal levezetve ehhez talán érdemes balunt készíteni, de ez minden.. (rádió amatőr irodalomban találhatsz megoldást)
Akkor marad, ami most van, de ha nem fogok semmit majd, akkor tudom, hogy az antennával van a baj.
Menni fog, ne aggódj. Nem az antennán fog múlni.
Rendes földelésed van? Az is számít.
Írtam ma egy hozzászólást, de úgy tűnik sajnos elveszett
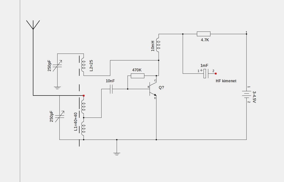
![]() Arról volt benne szó, hogy hosszúdrót antenna és nagy bemeneti ellenállású vevő közzé illeszthetünk sáváteresztő szűrőt 40 m -en de nem lesz hatékony. I kapcsolási rajzok is inkább csak 50 ohm ki, bemenetű szűrőkhöz jók. Mi lenne a megoldás? Illesztenem kéne a hosszúdrót antennát egy erősítővel?
Erősítővel 10MHz alatt inkább ne könnyen túlvezérelheti a keverőt, de illeszteni célszerű.
Ha visszaolvasol, bigrobi hozzászólásában láthatod egy SSB vevő bemenetén a csatolt kétrezgőkörös bemeneti szűrő rajzát.
Bővebben: Link Ott az "illesztést" a bemeneti rezgőkör trafós megoldása adja. Az áttétel határozza meg az "illesztést", azért van idézőjelek között az illesztés szó, mert az illesztés kimerül abban, hogy a rezgőkört ne terhelje túlságosan az antenna impedanciája. (laza illesztés) Egy akármilyen erősítő bemenetére közvetlen antennát kötni minden szűrés nélkül (ahogy ha1drp írja) veszélyes dolog, mert az antennáról jövő bármilyen nagy jel az első fokozatban a túlvezérlés intermodulációt okoz, amit a továbbiakban nem mindíg lehet kiküszöbölni. Legalább egy egyszerű rezgőkörrel kell némi szűrés a bemenetre. A hozzászólás módosítva: Okt 4, 2018
Jó az a rajz tetszik nekem! Amit írsz a laza illesztésről azt hiszem értem.
Azt tapasztalatból tudom rezgőkör kell az erősítő elé
hobbyjani hozzászólása. De tenyleg én is elkezdtem kihagynia dirket antennát, főleg ha nagy, egy csatolótekercsen megy, jobb szeletívitás, halkabb jobb kezelehtőség is. 1m botantennánál jó a dirket csatolás.
Sziasztok. Csekély kérdés csupán már a megépítés fázisában:
Sajnos nem tudok ilyen alacsony anódfeszültséget adni ennek az áramkörnek, ha a tápfeszültségem 220V egyenfesz, akkor jó ha a táp két kondija közti teljesítmény ellenállást megnövelem 1Kohm-ra? A trióda feletti 15K-t pedig 22-re. Sajnos nincs lehetőségem ettől kisebb anódfeszültség előállítására, főleg hogy "adott" táprésszel kell dolgoznom. A tekercsek és minden más is megvan csak az anód miatt aggódok mert az ECL82 rács 2 csak 200V-ig mehet elvileg. Oda meg egy 220ohm 3W-os ellenállást gondoltam beiktatni.
1,63Kohm, vagyis 1.8Kohm-ost teszel és minimum 2.88W. akkor 23ö at leveszi 165V re es 40mA mert 5+35 ahogy a terven nézem a fogyasztást. De számolj utánna. Szoval ha ezen az ellenáláson keresztül menne az egész a többi érrték maradhatna.
A hozzászólás módosítva: Okt 5, 2018
Nem kell annyi, elég egy 1,5kOhm/10W ellenállás a két elkó közé. Ezzel is 160V tápfeszültsége marad, 40mA áram mellett.
Azért bekapcsolás után nem rossz megmérni mennyia feszültség, ne legyen túl nagy.
Igen, utána lehet finomítani. De ennyivel már nagy baja nem lehet egy jó állapotú csőnek.
Na újra itt. Tápfesz stabil az már okés, tekercsek is megvannak, viszont jött is a gond. Ha kb. félig van nyitva a forgó kondenzátor akkor hangos, jönnek az éteri zajok még ki nem tekerem teljesen. Igen ám viszont ha féltől beljebb tekerem akkor hirtelen elkezd csendesedni,majdnem teljesen zárt forgónál már semmit se hallok csak nagyon halványan.
Itt látható a működés, viszont itt látszik hogy meddig van minimum nyitva a kondenzátor. A hozzászólás módosítva: Okt 7, 2018
Ha van vissszacsatolás muszaj azt is szabalzoni. Ezzel a vevúkel nem lehet csa le fel tekergetni a forgót csak egy sávban jó, a te rajzodon a potencióméterrel tudod ezt megtenni. Ep a 3 tranzisztorossal kísérleteztem, ha nincs beállítva semmi nem jön ha bevan jön 3 állomás, majd utánna kell állítani. Nálam meg beleszóla RH zaj.A Tv antenát ki kel húznoma falból különbne csak zúg. Ja reméllem van jó antennád. Nekem botantennával csak nagyon precíz állítással jün be a Kossuth rádió, külsővel más a helzyet, de utánna álítani kell.
Ime a kezelésére példa.Bővebben: Link
Egyszer itt a fórumon egy bölcs ember írta, hogy a legjobb antenna erősítő
a jó antenna. Igaza van, a két most használt antennám közül a hosszabb ami fenn van a padon erősebb jelet ad, kevesebb zavarral, mint ami a szobában van kihúzva L alakban. Mitől jó egy drótantenna ?
Íme egy példa a kezelésre https://www.youtube.com/watch?v=bWwNE484k-c
Az nem gond szabályozom azt is, de mégis azt csinálja hogy a forgót ha kicsit több mint félig összezárom akkor elkezd halkulni majd irdatlan halk lesz a vétel....
Tekercsprobléma, szabályozásprobléma. Feszültségeket lemérted, jók? Amikor teljessen össze van zárva vagy picit nyitva akkor kellene hogy szóljon a Kossuth adó, akkor van jó beállítva.
Na nekem kb a közepén jött be valami magyar adó... akkor nekiállok jobb tekercset gyártani.
A Legnagyobb feszültséget (teljesítményt) egy szabad térben elhelyezett rezonáns antenna szolgáltatja. (a szabad tér azt jelenti, hogy nagyjából 10 hullámhossznyi távolságon bellül ne legyen semmi) Ezt azonban sok esetben elég nehéz teljesíteni, mert közel vannak zavaró tényezők, alapesetben a föld, ház, fák, stb. Sokszor a rezonáns antenna megvalósítása is nehézségbe ütközik. Elég nehéz km -es antennát készíteni, éa a föld felett néhány km magasan elhelyezni.
Ezért van aztán az a nézet, hogy minél hosszabb az antenna annál jobb. Ez a mondás kb. 20 - 25 MHz -ig (12 - 15 m hullámhossz) igaz, ennél nagyobb frekvenciákra mát több kevesebb nehézséggel lehet rezonáns antennát készíteni. Hogy mitől jó egy drót antenna? Antennát mindíg drótból készítünk, csak vannak mechanikai problémák. El kell bírnia a saját súlyát, a feszítő erőt, és a szélterhelést is. Ezért vannak különböző megjelenési formái, de lényegében mégis csak egy darab drót.
Melyik adó az ami bejöt? Kerek időkben szokták bemondani 12h, 13h stb. Azért hogy tudd pontossan mi a baj. a tekercsnek van átmérője ami fontos a menetszám mellet és a forgókondenzátor kapacitása is kérdéses.Először próbáld visszacsatolás nélkül. Ha az nélkül megy akkor kapcsolgasd a visszacsatolást. Földelés kell. Ja ha kicsi az entennád kapcsold rá a forgókondi a 2M ohomos ellenálás és 50pf kondenzátor csatlakozásához. Nemtudom merre laksz én 100km-re soltól. 1x van Pest, akkor Temisvár, akkor Román actualiti halkan, jöna pécsi adó majd actualiti erőssen. Réegen csináltam egy videót Nokiával
Kb semmit nem látsz rajta és a keretantenna nehezen változtatható de átalakítással ma elmegy kb 1500-1600kHz-ig Íme a videóm hátha segít. Nekem ferriten vana teekrcs így könnyen bírom hangolni hogy mi hol legyen. Ez kicsit csalás de na. https://www.youtube.com/watch?v=3GrI6dLVMEQ
És még egy gondolat mert épp ebben pillanatban bajlódok az én rádiómmal van fütty meg trütty de potenciómétert dobd ki és az 500pf helyett 500pf forgókondit tegyél. Azzal tökéletessen megy de potencióméterrel nekem halk meg nemtudom nem jó így, csak nekem trióda heleyy tranzisztor van. Én napelemeskedni akarok
A haver míndig azzal csesztet kézifurót használok az sem fogyasztja az árramot De találtam egy PCL86-ost még lehet én is rádiózok csak lessz kapcsoló akkor hogy erősitőlént is bírjam használni. De ez még a messzi jövő, mag az több áramot húz
Sziasztok! 10.7 MHz-en üzemelő aránydetektor készítéséhez keresek diódát (OA1172 hiányában), a következő típusaim vannak (mindegyik tungsram): OA1150, 1154, 1160, 1161, 1180 és 1182. Ezek közül melyik a legmegfelelőbb? Érdekelne hogy mik a szempontok, pl. recovery time, pn-kapacitás, stb.. A csúcsáram vagy csúcsfeszültség egy alacsony feszültségen üzemelő készülék aránydetektoránál nem gondolom hogy sokat számítana, azonban csak ilyen jellegű adatokat találtam a fenti típusokról. Köszi!
|
Bejelentkezés
Hirdetés |







