Fórum témák
» Több friss téma |
Igen, durván én is pár 1000-szeresre saccolom az össz erősítést. De ez azért nem olyan sok...főleg egy ilyen távoli adó vételéhez viszonyítva.
Tavaly, 18 elején már vettem ezt a jelet, de akkor nem lett ilyen szép.
https://www.hobbielektronika.hu/forum/getfile.php?id=318614 Ezt a Franklin regeneratív kapcsolást használtam(más tekercs és kondenzátor). A hangot két olyan tranzisztoros fokozattal erősítettem, mint most a HF fokozat volt. (egymás után voltak kötve, kondenzátorral csatolva) Lehet hogyha akkor is lenyomom az áramot a lakásban, jobb jelet kapok.
Ezt az oszcilátort URH-n is hanszláják nagyon jónak modnják. Tisztán elvi ekrdes miatt nem alkamazom, pedig lehet az osszes problémam megoldódott volna ha ezt használnám.
Nem klasszikus. tudod van 1 tranzisztor amivel kezdesz valamit vagy régen elektroncső. A hartley egy olyan klasszikus dolog, benne van az ezeréves könyvekben is
Az ic-se használokl hangnak az miatt, de lehet jobb lenne egy ic nehez így, gerjed vagy előerősítő kell stb. Padig van jó rajz, példa
Sziasztok!
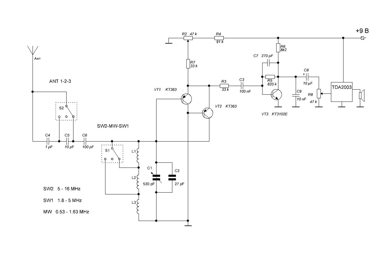
Kérdésem tapasztalat nélkül, a témában kezdőként teszem fel az RT Évkönyv 2019 egyik (47.o) cikke alapján: Visszacsatolt audion antenna - rezgőköri - visszacsatoló tekercsei között mi az összefüggés/arány? BB112-es varikap diódával hangolnék, ami nagyjából 25-470pF között változtatható. Én 12-3.5 MHz között szeretnék hangolni, ehhez 5uH rezgőköri tekercs szükséges. A cikk a három tekercset 50mm átmérőn rendre 17 - 65 - 20 menetszámmal írja. A 65 menettel a rezgőköri induktivitás 247uH körüli. Ha én ezt módosítom 15-20 menetre kisebb átmérőn (5uH-re), úgy hogyan változtassam a másik két tekercset? Ferenc A hozzászólás módosítva: Máj 29, 2019
Szia!
Célszerű lenne egy képet a kapcsolási rajzról, vagy cikkről csatolni, esetleg linket..., mert így kis eséllyel tud bárki is válaszolni a kérdésedre!
Igazad van.
Külföldi fórumon 5 - 20 - 6 arányban írja egy hozzászóló a menetek számát kiindulásnak. Ez közelítőleg megegyezik a cikkben írt 17 - 65 - 20 aránnyal. Egy ilyen vevővel az általam elérni kívánt 3.5 MHz - 12 MHz közötti hangolás nagyon széles tartomány? (5uH és 25-470pF varikap) A hozzászólás módosítva: Máj 29, 2019
A menetszámok aránya első körben szerintem is elégséges kiindulási alap lehet...
Ahhoz, hogy ezt a tartományt át tudd fogni, kb 15x-ös kapacitás változást kell tudnod elérni a rezgőkörön! Inkább 8V hangolófeszültség kellesz ehhez..., de kérdés a cső rácskapacitása mennyivel toldja meg a varikap min kapacitását?!
Köszi a megerősítést. 8V-os Zener-t fogok használni. A kapacitás a rács-anód között 1.5pF, egyébhez viszonyítva 2.5pF (PCF80).
Akkor az elhanyagolható érték...
Viszont, nem tudom, elégséges lesz e a hangoló feszültség szűrése a kapcsolás szerint?! Én adott esetben tennék még egy ellenállást(pár 100 ohmosat) a D14 - C18 közé. Az úgy egyébként is egészségesebb...
Azért a rács - katód kapacitáson kívül van más párhuzamos kapacitás is, ami a kezdő kapacitást növeli. Ilyen a Miller effektusból következő, és a szórt kapacitás is. A rezgőköri tekercsnek is van szórt kapacitása, és a szerelésnek is.
Ebben a kapcsolásban a cső max néhányszorosat kell erősítsen, mielőtt begerjedne. Így az a 1.5pF ezzel együttvéve(felszorozva) is eltörpül még a varikap min kapacitása mellett.
A tekercs szórt kapacitása se lehet valami nagy 20 menet mellett..., így én nem aggódnék ezek miatt!
Meddig lehet elmenni egy visszacsatolt készülékkel, hány MHz-ig.
Nincs elméleti határ! Ameddig az erősítő elemed képes erősíteni, és fedezni vele a rezgőkör veszteségeit...
Nagyobb tartománybancsak jobbnak tűnik a szuperreg, ma még babráltam es még jobb lett. De ugyanazon áramkörön nehezen fogom az RH és KH használni már az 5-6MHz esnél is változtatni kelelt a 15 höz képest. Nem volt elég másik tekercs.
Tud hibátlanul müködni múködni KH-is. De ekkora a különbség. Bizony nagyobb frekvencián sokkal jobb akkor akár antenna nélkül is bejön néha ez az. Ha KH úgy kötöm be mint a 14-15MHz akkor pattog, meg hasonlók.
KH még míndíg bajlódok, de találtam egy ultra audion valamit. Íme a lámpás rajz, én így készítettem el tranzisztorral. Nehéz kezelni, de szeelktív, csak elsuhhan a radíódó ha nem vigyázok, jó is fogja az álmásokat, sajnos megint csak 19-20m en. Mondom hátha egsyzer valakinek segít. Muszaj lessz elszigetelni a forgókondenzátort a sasszitól és azt leföldelni a mínuszhoz mert így érzékeny a kézre. Nagyon rossz de ha jól behagnolom nagyon jó.
A hozzászólás módosítva: Máj 31, 2019
Az a jobb ha a forgó rész van földön avagy hidegebb potenciálon.
Akkor a kézkapacitás se szól annyira bele, avayg szigetelten kivezetni a sasszin keresztül is.
Jelenleg úgy van a kulso megy a bázisra amivel a kézell fogott rész is érintekzik, van rajta szigetelt gomb és a másik rész megy a kolektorra amire az antenna is csatlakozik. Jónak tűnik a konstrukció, nemudom meg e tudom szólaltatni KH vagy alacsonyabb frekvencián.
Ne legyen pangás íme az újjab kisérlet. Egy áramkört akarok minden hullámra ami nem jó. Így közphullámon a nekem annyira tetsző ultra audion patogott, tup, tup, tup egy 5nF uátn mégált, de akkor sem igen volt vétel. Akármit csináltam. Erre leesett az antenna és jéé szól a rádió antenna nélkül csak tekercsen. Igaz csak pest. Aztán ha más módszerrel csatolom az antennát van benen élet sajnos csak pest. De ez is valami. Aztán eszembe jutott mennyit sugározhat ki. Rátettema Kosut rádióra egy hamatabb készített készülékem és ezt nyaggatam de nem ártott be neki. Elméletileg múködik URH-n (FM)is, de egyenlőre ezt nem tudom alátámasztani.
Antenna és a rezgőkör közé is rakjál be egy soros forgót vagy trimmer kondit 10-100pF között.
Azzal is tudsz rontani/javítani a becsatolás állapotán.
Sziasztok!
Összeraktam a visszacsatolt audion kapcsolást, amivel kapcsolatban érdeklődtem pár hsz.-el feljebb. Tapasztalatok: - negatív tapasztalatok: 50 Hz-es búgás folyamatosan (fejhallgatóban). Begerjedéskor nem sípol/fütyül ahogyan sok helyen olvasni lehet, hanem pattog, recseg hangosan. 0.7-es zománcozott huzalból tekertem a tekercseket. A héten lesz már LC mérőm, bontott rádióból újra nekifutok a tekercseknek Litze-huzallal. Rakok bele állíthatót is. Így már nem sötétben tapogatózok, hogy milyen frekvencia-tartományban lehetek vajon. -pozitív tapasztalatok: fogtam már morze távírást, több külföldi adót, a Kínai Nemzeti Rádió (Bp.) adását (15 MHz körül?), 1 sec órajelet és egyéb kódolt CW-t is (időjárás állomás 3855 Khz-en?) Óvatos becslésre alkalmas lehet, ha a web sdr segítségével "kalibrálom" a vevőmet?
Üdv. nem nagyon építgetek mostanában, csupán csak elővettem a poljakovot, hogy ránézzek. Az 50 Hz-es búgásra reagálnék. Tápegységről próbálva egyáltalán nem élvezhető, annyira búg, mindenképp csak teleppel és kapcsoló üzemű táp, féncső nincs a helyiségben, akkor hallgatható. Pedig amiről próbáltam volna, labortáp, és 2x 6800 µF puffer elkó van benne, semmilyen más rádió nem búg, ezeknél az egyszerű vevőknél leginkább ha csak telepről üzemelteted, kerülhető el a búgás.
Szivessen megnézném a rajzot. Nekem KH nagyon jó, antenna nélkül is szól. De nagyobb frekvencián nem igen akar működni. Én elemről használom a rádióimat. 15MHz en a szuperregenerativ kapcsolások tüntek jónak, nálam. Pattogás szuperregnél jelentkezik KH-n azt kondenzátorral szoktam szűrni. Oldalak amiket használok bemérésnél hogy hol járok...rövidhullámokon megadott időben mi fogható webrádió analóg rádiómappa Még valami, nálam 8MHz alatt sok a zavaró tényező, PC-k meg mi egy más ami zavar. Pl. h a KH mást is akarok halagtni pesten kívül, ki kell huznoma tv anetnnát anyám szobájábana DVB-t ből.
Egy LW antennáról lenne szó.
Egy LW antennát mindig valamelyik végéről kell leágaztatni? Arra gondolok, hogy például, van egy kb. 12 m hosszú drótom és 6 m-érnél ágaztatom le a készülék felé. Tehát a két "oldalán" a kötéstől marad 6-6 m. Vagy így ez már nem LW antenna?
A középen leágaztatott antenna a T-antenna.
Az LW antenna az alsó (egyik)végén van megtáplálva, ha rendesen van méretezve, akkor "L" (Zeppelin) antennának hívják. Az elnevezés onnan, hogy a léghajókon, (a repülőgépeken is) ilyen típusú antenna elhelyezésére van lehetőség. (de ha megnézed a régi szovjet mozdonyokat, motorvonatokat, ott is ilyen típusú antennákat használtak, mert az ottani vasút a 2 MHz (halászsáv) körüli frekvenciákat használták, (ják) az irdatlan távolságok miatt.
A középen levezetett "T" antenna a dipólhoz hasonlatos. Azt azért tudni kell, hogy a rádiótechnikában az egy szál drót is (aszimmetrikus) tápvonalnak minősül, és úgy is kell kezelni. |
Bejelentkezés
Hirdetés |




Az ic-se használokl hangnak az miatt, de lehet jobb lenne egy ic nehez így, gerjed vagy előerősítő kell stb. Padig van jó rajz, példa 






