Fórum témák
» Több friss téma |
Jol nez ki. Az en vegfokom meg mindig az asztalon pihen.
3. évig épült
Minden esetre egy mancsot megér! Szép lett.
Elkészült a gyári kivitelű nyák. Holnap postázom Medve-nek. Holnap nekiállok összeszedni a bele való anyagot.
Sajnos föld hiba maradt benne. Ma megyek el a FET-ekért. BF 244 lett a választásom.
A hozzászólás módosítva: Márc 2, 2017
Így néz most ki. Kaptam bele trimmereket is.
A hozzászólás módosítva: Márc 25, 2017
Hello szendi,
Jól fest. Előbb-utóbb életet lehelsz a kis rig-be és megy a QSO ! Én a fentebb említett kis Róka vevővel szórakoztam, de még az sem került dobozba. A jó idők végett kinti antennázást végeztem EWE antennát vételre és egy inverted "L"-t 160m-re. A K9AY vevő antennát is szeretném kipróbálni a kis helyigénye végett . Ha van valakinek itt a fórumban tapasztalata szívesen meghallgatjuk vagyis olvassuk.
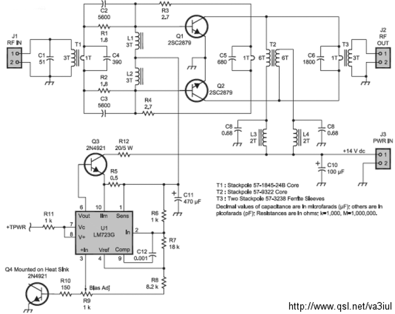
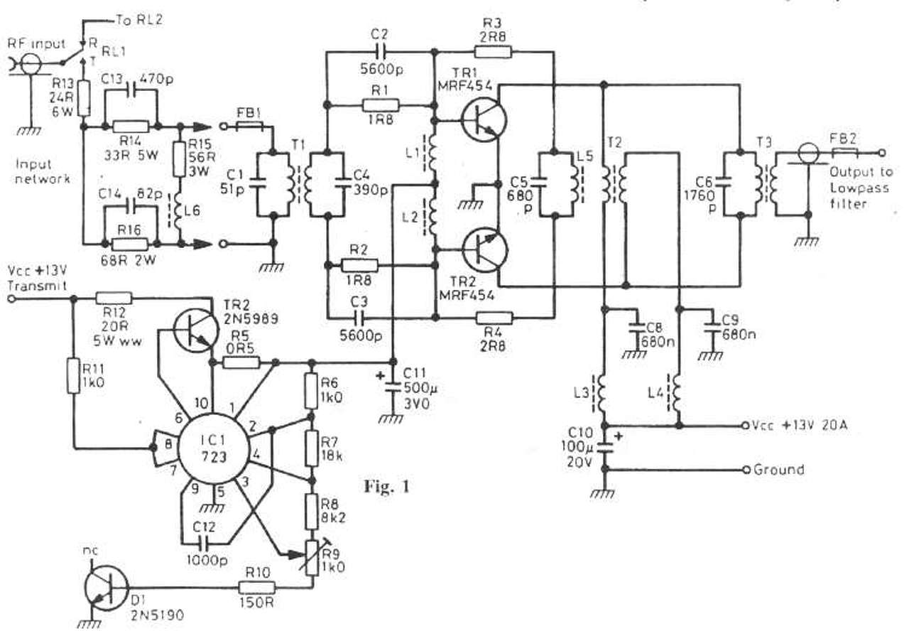
100 watt körüli fetes végfokon jár a fejem. Körbenéztem miket lehet kapni, és többféle tranzisztor is szóba jöhet. A kimenő körbe azonban több standard kapcsolást is láttam. Mi a különbség amikor bifiláris toroidon, kapnak a végtranyók tápfeszt? A másik megoldás amikor a trafó közepe van a tápon.
Ennél meg a trafó közepe kapja a tápfeszt.
Ez a másik kapcsolás C osztályú a lehető leg egyszerűbb megoldás ahol igencsak kell figyelni minden egyes alkatrész minőségére és a mehanikai szimetriákra. Minden végfokban a trafók anyaga és az elkészítése (tekercsek elhelyezése) fontos tényező . Az első kettő azért komplikáltabb mert igyekeztek olyan kapcsolást készíteni amely széles sávú + lineáris (vagyis össz üzemmódú).
Szia Hetope! A C osztályt értem. Itt van azonban pl az FT757 végfoka. Ez is a trafón kapja a tápot. Ezt nem értem, hogy mi dönti el.
Szerintem a piac dönti el de ha jobban megnézed a rajzot akkor látod hogy macerásabb kordában tartani a tranzisztorokat. Viszont ha csak 80 méterre készíted akkor könnyebb a helyzet.
Egyszer már kiveséztük többé-kevésbé ezt a témát itt, ha érdekel keress rá vissza.
Röviden a a bifiláris megoldás nagyobb szimmetriát biztosít, illetve megtekerhető toroidra is, ha azt könnyebb beszerezni. Leginkább a kérdés az mit tudsz beszerezni? Amúgy saját tapasztalatom alapján én már biztos nem építenék 12v-ról végfokot, pláne nem tranzisztorosat. Nagyon könnyen elszállnak ezek a tranzisztorok és nem olcsó pótolni őket.
Úgy látom mostmár megy az adok-kapok oda és vissza QRP vs RT
Ma vettem csak észre, hogy van ilyen topik is. Üdv minden amatőrnek!
Van egy 30A-es Daiwa tápom, annak a bemérésében tudna valamelyikőtök segíteni, Budapesten vagy közelében?
Gáz a honlap. Maga a tartalom egyébként alapokon nyugszik.
Olvasd vissza, en is felvetettem volt a kerdest, es keszitettem egy rajzot, az aramutakrol.
Sziasztok
Most 15-én Debrecenben, ez egy pici találkozó. 8-tól már ott lesznek. Debrecen VOKE Faraktár u. 67. Gyula én is tervezem, hogy megyek. Ha valaki jönne, akkor szívesen látjuk. Ilyenek biztosan lesznek: katonai antenna árbócok, antenna fejek, kikötési pontok, antenna huzalok, huzal antennák, alapműszerek, elektroncsövek...stb.
Sziasztok!
A HGA22 135.6Khz-en üzemelő rádióadó jelét szeretném befogni. Van valakinek tapasztalata ezzel? Esetleg ötletek, hogy hogyan induljak el?
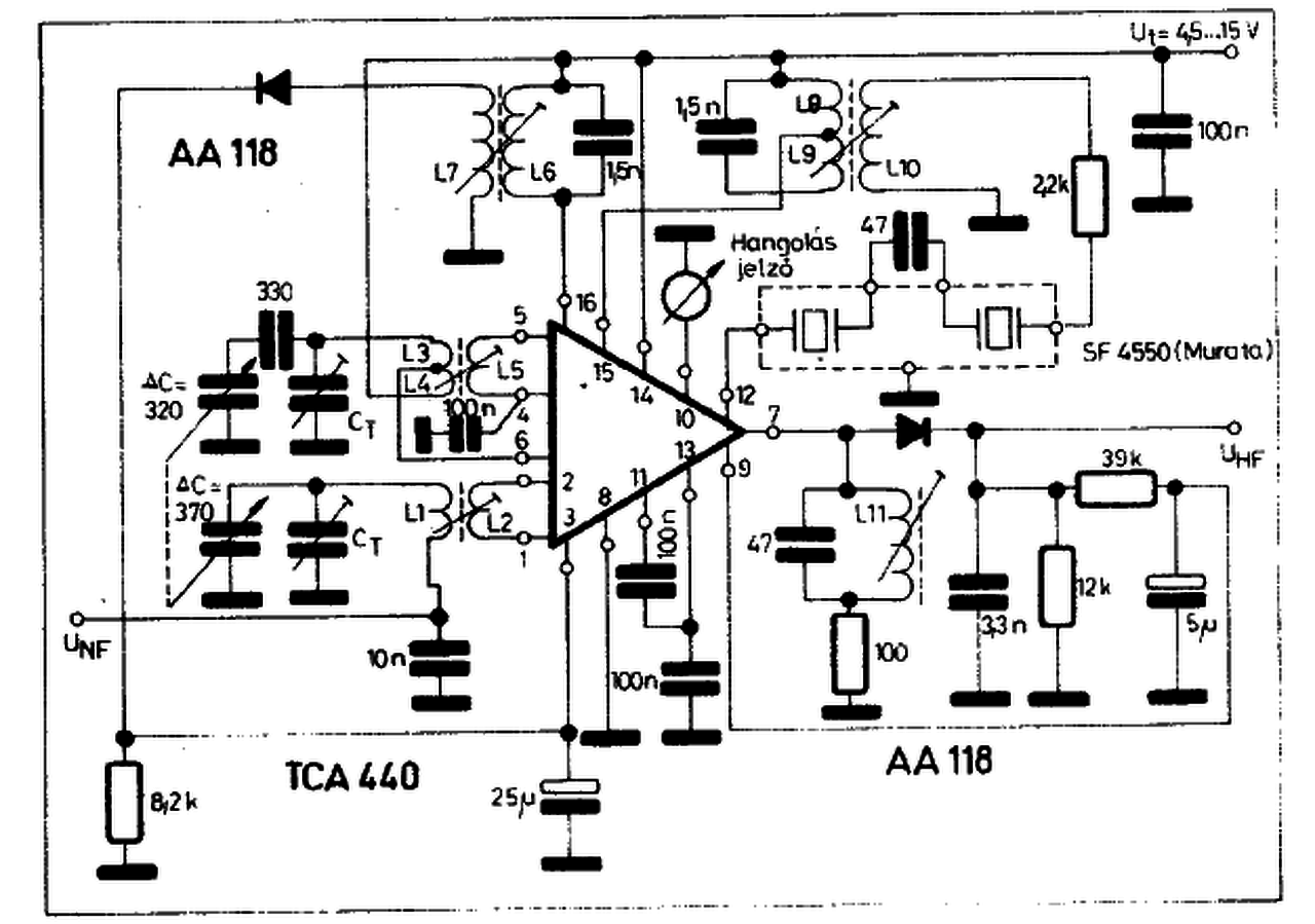
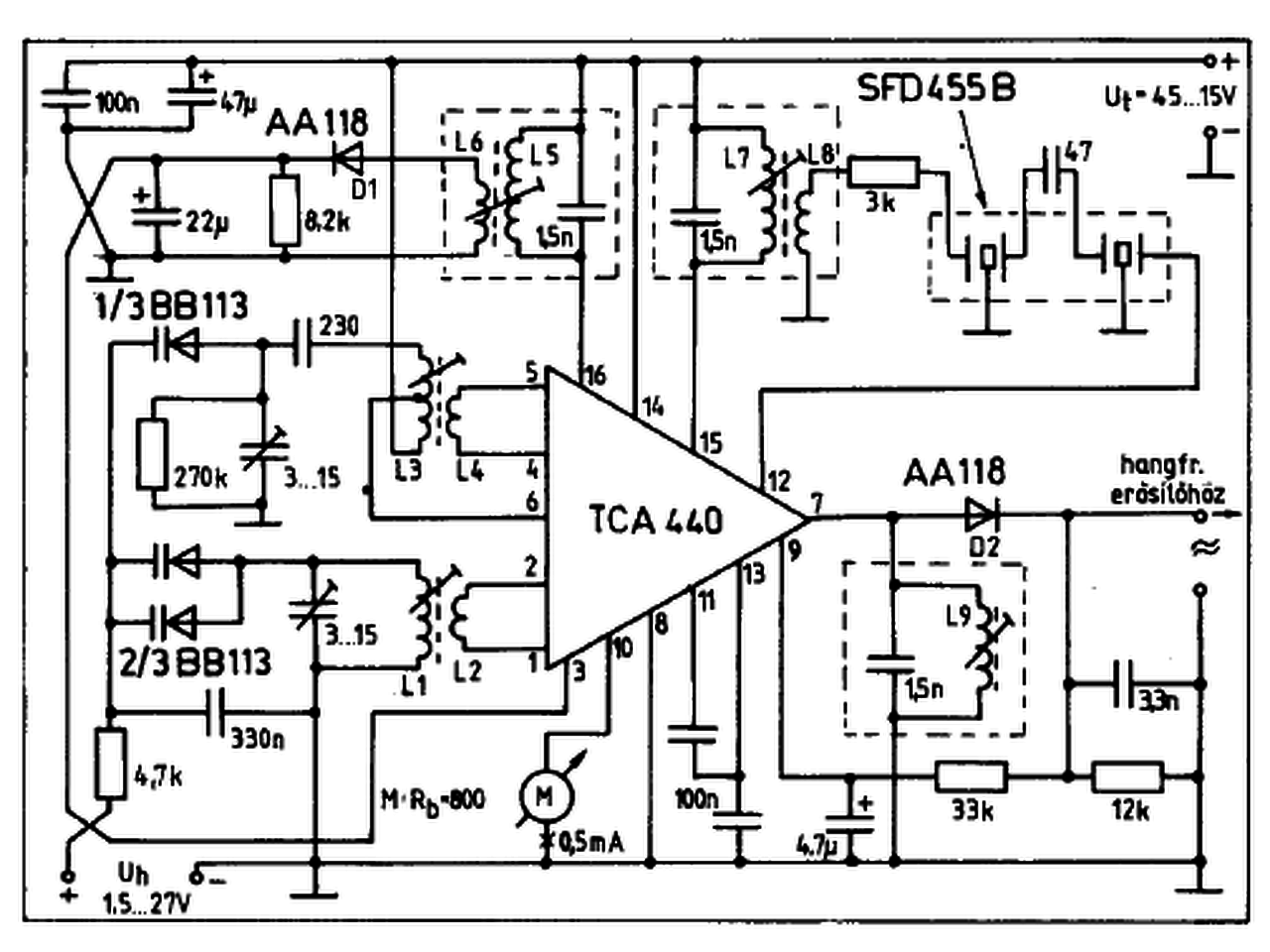
Pl.: TCA440 receiver IC
van 1 2 elvirajz róla. Bármelyik KH / HH zsebrádió hosszú hullámú modulátor és oszcillátor szekcióját párszor 100pF kondenzátorral kiegészítve elérheted 130 KHz sávot. Vagy keressél 2200 méteres amatőr sávú vevő készülék leírásokat. Van kit is : ISDR kit ISDR LF sok féle 136 KHz vevő leírása Tessék válogathatsz ... kb 2 perces google keresés eredménye ...
Köszönöm a linkeket! Ezek szerint én nem tudtam a megfelelő kulcsszavakat, mert nem találtam ilyen leírásokat. A TCA440 vevőt már megépítettem, de nem jutottam vele sokra. Annyira zajos a jel, hogy nem sikerült még vele vennem egy normális jelsorozatot sem. Illetve szeretném megérteni hogyan jönnek ki az alkatrészek értékei, de nem találtam semmi jó leírást erről az IC-ről. Egy jó kf szűrőt még minimum kellene bele tenni, illetve az AGC-t is megcsinálni abban a kapcsolásban.
Szia
megszólítva érzem magam ![]() Sajna, hosszúhullámon annyi a zaj manapság, hogy gyakran lehetetlenné teszi a vételt. Pl. a DCF77 gyári órám régebben folyamatosan ment, most pedig hetek óta nem szinkronizál. A közölt vevővel kb 100 km-ig jól vettem a HGA 22-t, zajszegény környezetben. Egy laptop táp 1m-ről már kinyírta a vételt. Nem tudom, hogy a hangfrekis KF erősítésének növelése, ill. szűrő mennyit segít. Ha van kérdésed, jöjjön!
Szia! Köszönöm előre is, van pár kérdésem, amivel talán jobban megértem a kapcsolásod
100km bőven jó, mert Pesten lakom. Akkor nem csoda, hogy nekem nem megy, 1 méteren belül mindíg van valami táp, vagy laptop amikor bütykölöm.Te milyen tápegységet használsz hozzá? Azt vettem észre, hogy ha aksiról üzemeltetem, sokkal jobb a jel minőségeű8szkóppal nézve), de mivel valahogy a dekódoláshoz el kellene a jelet vezetnem, így ha már a GND-t össze közösítem, a jel újra zajos lesz. Ennek kiküszöbölésére egy opto csatolót gondoltam, ez jó megoldás lehet? Illetve még az érdekelne, hogy hogyan jöttek ki a TCA440-hez az értékek: előfokozatnál az 50uH, 2µF-es kondik az IF-nél. Próbálom megérteni miért pont ilyen értékek kellenek, de olyan szegényes az adatlapja az IC-nek. És sajna rádiótechnikában nem vagyok egy expert
Pesten rád dől a torony ha nem vigyázol
!Rakjál ki egy aktív ferrit antenát külső térbe dobozba. Másik ötlet. Vagy próbáld ki a miniwhip antennát : miniwhip pdf miniwhip masik Igaz ezt is inkább külső térben elhelyezendő. Talán a mágneses komponensekre nem érzékeny annyira, 12KHz körüli ALPHA orosz adókat simán vettem vele hangkártyára dugva miniwhippel A hozzászólás módosítva: Ápr 16, 2017
TCA 440 ről az RádióTechnika ÉvKönyv 1983-86 közötti számaiban lévő egyszerű rádió vevő cikkeiben találsz részletes leírást.Bocsi fejből nem rémlik melyik lesz a tuti ... inkább a későbbiek mert a korábbiakban tranzisztoros egyenes vevők vannak későbbiekben tárgyalják az IC-seket is.
Bővebben 76- 85-ös évkönyvekben.
Egy dugasztápot használtam, klasszikus 7805-tel stabilizálva.
Opto: gondolom, a komparátor kimenetére gondolsz, persze, jó. A 2µF a keverő bázisait csatolásmentesíti, az alacsony KF miatt nagyobb, mint az adatlap szerint. A 50uH - nem az értéke az érdekes,hanem hogy ez a csatolótekercs:a ferritantenna rezonanciaellenállását illeszti az IC bemeneti, 4.5k impedanciájához. Kb. 1/10 menetszám kell a ferritantenna tekercs menetszámához képest. Nem kritikus. A ferritantenna pontosan rá van hangolva az adóra? Mellékelten az adatlap, ebben benne van az IC belső kapcsolása, lehet rajta gondolkodni
Szia!
Köszi a segítséget mindenkinek, olvasgatom az évkönyveket. A csatolt adatlap már jóval részletesebb mint amiket találtam ![]() Optot igen a komparátor kimenetére gondoltam. Rá van hangolva igen, kimértem az antennát előtte rendesen. Még az lenne a kérdésem, hogy a kondenzátorok típusa fólia vagy kerámia kondenzátor kell legyen? Ha jól gondolom akkor a hidegítő kondik kerámia, ahol pedig hangolás van ott fólia kell legyen? |
Bejelentkezés
Hirdetés |
















