Fórum témák
» Több friss téma |
Sziasztok!
Az RX 500-asom egyik oldala ma bekapcsolás után érdekes (mint egy rádió amin keresik a hullámhosszt) hangot adott, majd elhallgatott és azóta világít a sárga "protect" led. Ki-be kapcsolás után sem változik a helyzet. Mi lehet a gond? Köszönöm
Úgy tünik elpukkant az erősítő, és bekapcsolt a védelem. Én kimérném a végtranzisztorokat első körbe, és az azokat meghajtókat is.
Üdvözlet!
volna egy két kérdésem ahoz aki már megépített vagy látott rx500-ast. az egyik kérdésem az ,hogy a védelemnél milyen relét használtatok meg ,hogy hogyan kötöttétek be?(mert nálunk nem lehet már ilyen fajta relét kapni:S )A másik kérdésem az volna ,hogy az erősítő panelon az L1 és L2 induktivitást mivel helyetesítettétek mert természetesen már ezt se lehet kapni erre felénk:S Jah meg még egy ,hogy az erősítő panelon van egy védelem névre hallgató kis jószág ami szerintem egy kapcsoló csak nem tudom ,hogy milyen meg ,hogy oda minek kapcsoló? Segítségeteket előre is köszönöm !
Hii!!!
Kérdesem lenne , hogy ez wattra menyi meg kb menyi pénz ha én csinálom magam a panelt ? meg kb mekora trafo kell neki ?
Hello!
-pénzbe mennyi...hát azt a hestore.hu -n majd összeállitod a listát s megtudod. -elméletileg 2x250W -trafo minimum egy 2x28V 600W (ajánlott 750W)
Ha mindent venni kell hozzá akkor eléggé sok lessz az összeg amire a végére jutsz ! Meg aztán ha nincs elég tapasztalatod az erősítő épitésében akkor az további problémákat , gondokat , bosszúságot vonhat maga után ! Szernintem sokka jobban jársz ha veszel egy használt példányt és esetlegesen azt kipofozod külsőleg , és belsőleg, így olcsóbb a végeredmény . De ha minden félekép ragaszkodsz az építkezés öröméhez akkor , bele kell vágni .
Már van 1-2 cucom pl:trafom kondi meg stb
ijen aproságok csak a végfok panelt kell emg csinálnom elvileg ![]()
Hello!
Nekem lenne 2db befejezetlen reflex rx-500-as panelem (az egyik az teljesen össze van rakva és használva is volt a másikat nem fejeztem be pénzhiány miatt) ha esetleg érdekel megbeszélhetjük. üdv.: Roland
Roland9 ??
Menyibe adod el?? ha gondollod msn en meg tugyuk beszélno. gellendavid99@hotmail.com
helló én megépítettem és elég ólcsón jött ki sajna ide nemírhatok részleteket de ha gondolod leírom imailbe : beda85@vipmail.hu sziasztok
ja és nagyon szuper
Üdv az uraknak!
Tetszik ez az erősítő, meg szeretném építeni, sok jót hallottam róla. Tudnátok nyák tervvel segíteni? ,egköszönném! Kapcs üzemű tápegységgel szeretném hajtani, ez van sok.
sziasztok itt a refinek a fekete fehér nyákterve felteszem mert soknak kell!
Hi !!!
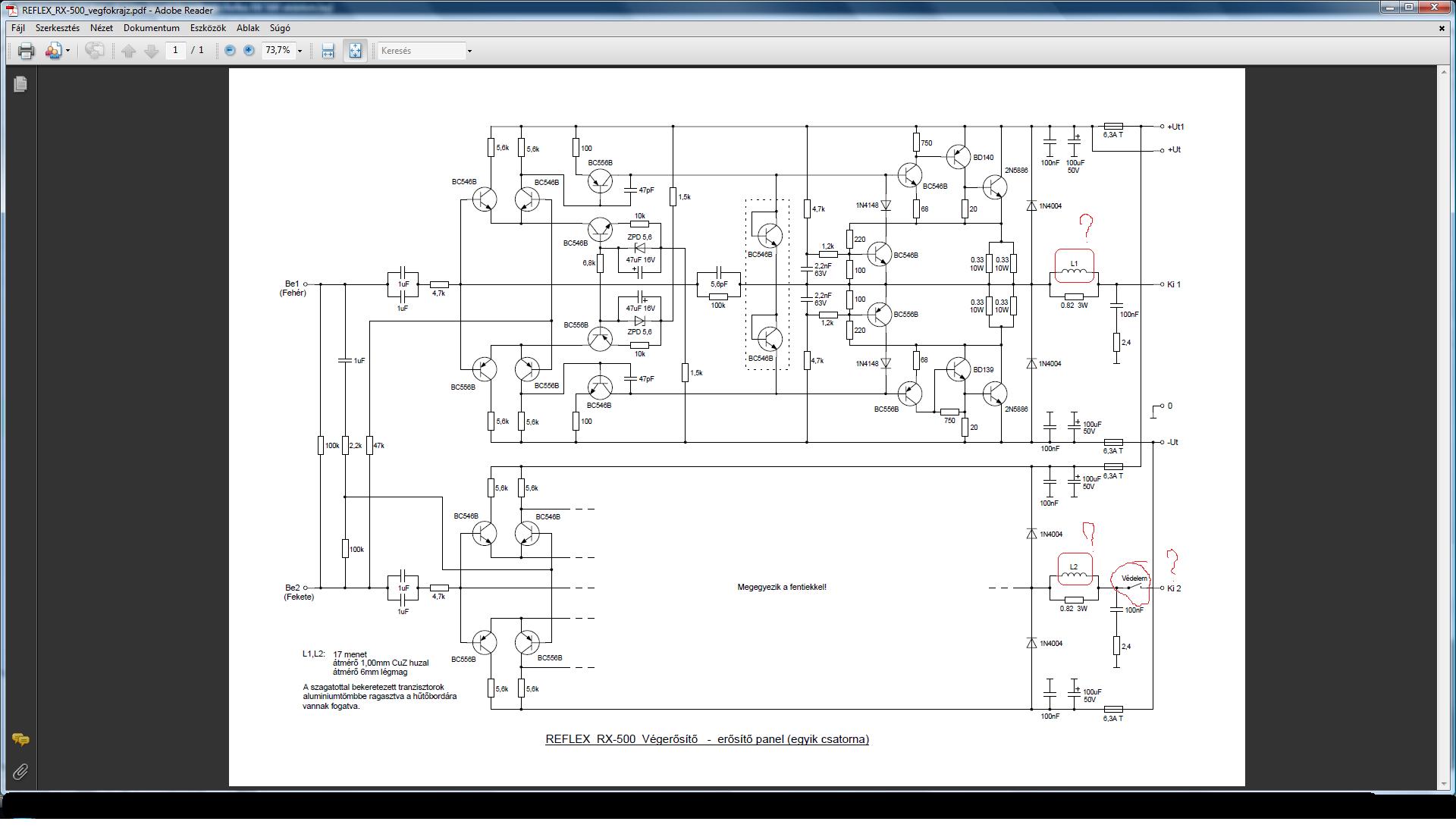
Reflex rx-500 as nak a Tápecség és az öszehuzálozási képet néztem és valamit nem érteb be keretesztem valaki néze meg legyen szives Elöre is köszi
Hello mindenkinek.
Érdeklődnék hogy mijen ventillátort tegyek az RX 500-amba?
szia én megépítettem a leg trógerebb végtranyókból és nagyon nagyot szol! kapcsi tápot felejsd ell
mert ennek ha megépíte hálás erőlködő lessz. sok sikert inkább nézz valami bontott toroidott.vannak ólcsón szuperek.szia
Mi baj a kapcsi táppal?
Köszi már lemondtam róla, de lehet hogy később megépítem ha tudok szerezni hozzá nyák tervet.
A kapcsi tápot csak azért akartam hogy könnyebb legyen az erősítő, mert sokat kellett volna szállítani. Toroiddal nem vagyok gondban, mert én gyártom őket, ill tekercselem, van bőven minden fajta. Azért jó lenne meghallagatni. Egyébként sok erősítőm megy kapcsi táppal, sokan idegenkednek tőle, de ez a jövő!Sőt olcsóbb is!
Szerintem sincs semmi gond ezekel a tápokkal, nagyon is sok helyen alkalmazzák őket, az RX500 viszont nem a minőségről híres, persze van aki el van tőle ájulva, ők majd jól megköveznek mindjárt, de nekem volt gyári RX-em, és elég sok erősítőm is, több épített is, és bártan kijelentem, nem egy audiofil cucc, ütni vágni jó, de minőségi zenehallgatásra nem az igazi. Persze nem leszólom az akkori beszerezhető félvezetőkkel összerakott erősítőt, tudom, hogy a születésekor nem volt még HQ video, de a végeredményen ez most nem segít.
Igen ezek az erősítők zenekari hangosításnak készültek nem hifi zenehallgatásra. Ott megállják a helyüket jó hangszórókkal . Az bizotos hogy a fetesek pl conduktor szebben szólnak.
Helló én is nekikezdtem a végfok megépítésének, de megakadtam ott, hogy beültetési rajz vagy esetleg alkatrész listája van e valakinek? A nyákot már elkészitettem azzal minden rendben de nem ártana tudni mi jön bele
köszi előre is csáó
Sziasztok!
Sikerült szert tennem egy Reflex R500 -as végfokra. Volna-e valakinek részletes dokumentációja hozzá? Szivesen fogadnám megköszönémm. Ha létezik ilyen. A képek között találtam két rajzot, már ez is segítség.
Idézet: Azért az ilyen kijelentéseket és a "kapcsolóüzemű táp nem az amatőr asztalra való", el kellene lassan már felejteni 2010-ben. Az a tény, hogy sok kapcs.tápot direkt úgy terveznek, hogy tönkremenjen, az egy dolog. Sok előnye van egy toroiddal szemben. 78xx stabok is lassan a múzeumban vannak - meg az én fiókomban. (:„...kapcsi tápot felejsd ell...” Bőven jó az RX-500 egy jó kapcsitáppal, bulira nem kell "hájend". |
Bejelentkezés
Hirdetés |








