Fórum témák
» Több friss téma |
Lehet,hogy kicsit zavaros voltam,ezért egyszerűbben:
A feszültség leosztásokat nem rajzoltam be.
igen.
De ha van idö, akkor szerintem mehet az egész egy akkuról, egy PIC + tranzisztor kombóval is, bár ezt át kellene gondolnom. A megoldás hátránya, hogy az időzítés ebben az esetben nem állítható fokozatmentesen széles időtartományban, maximum 256 lépcsőben. Fehér LED pislákoltatása kell?
Sárga led.Bár ez az áramkör kész van és működik is 6V-ról.
Most összedobok egy razot, de az nekem legalább fél óra, akkor felteszem ide.
A 3,6V-os aksi 3db 1,2V-osból van összerakva, ha megbontod, akkor egyből leveheted az 1,2V-ot, amivel direktben hajthatod a motorokat.
Elvi kérdés:Akkor ha van 2 elemem sorba, szedhetek le feszt az egyikről úgy ,hogy hogy közben mindkettőt használom (mert ugye sorba van)?
Igen, csak esetleg ha jobban terheled az egyiket, akkor az hamarabb fog lemerülni és akkor ha ez aksi, akkor külön cellánként érdemes tölteni, mert a cellák nem egyenletesen fognak merülni.
Valani ilyesmire gondoltam.
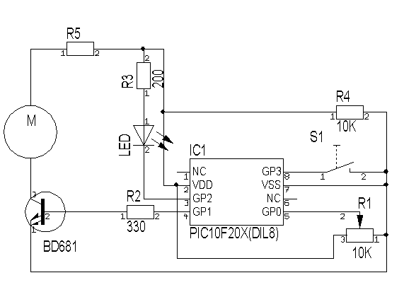
A trimmerrel esetleg lehet állítani az időt, vagy a villogást, a motor 'sebességét', stb. Ez durva vázlat, de mennie kell egy db 3.6V akkuról. Az összes alkatrész nem kerül 300Ft-ba. Most mennem kell, később visszanézek.
Tudsz esetleg méretezni egy zéneres(1ellenállás és 1zéner) stabot 3,6V-ról 1,1V-ra 400mA kellene(a 2 moci)?
Nem szeretném megbontani az aksit.
Hálás köszönet!
Megépítem és meglátjuk. Köszi szépen!!!
Ezt ne építsd meg, mert nem fog menni. Főképp nem program nélkül.
Köszi!Átgondoltam az előző kérdésem:Ha jól tudom 2,7-es a legkisebb zéner .Utána pedig egy osztó.De mekkora ellenállás kell a zénerhez?
Van 1V-os zéner is, de én inkább egy tranzisztor és zéner kombinációval próbálkoznék. 400mA-t zénerrel elfűteni nem egyszerű, ide már nagyobb teljesítményű kell, egyszerűbb egy plusz tranzisztort berakni.
És miért nem fog menni?
(A programot leszámítva.)
Én csak azért írtam, hogy így hiába építi meg, program nélkül nem megy sokra vele. No meg valahogy fel is kell programozni. Egy kezdő meg nem hiszem, hogy be van rendelkezve mindenféle kontroller programozására.
OFF ( A javaslatom tartalmazza a program elkészítését is).
ON
Sziasztok!
Lenne egy ebbe a témába illő kérdésem. Adott egy 24 V-os inpulzus jel, pozitív fele kapcsol (vész villogó). Ezzel a jellel szeretnék meghúzni egy 24V os relét. A relé addíg legyen öntartásba amíg az inpulzus tart. Az impulzus körülbelül 2sec változik. Egy kis működő kapcsolást tud valaki ajánlani? Esetleg a működését leírni? Köszi!
A vészvillogó relét cseréld ki olyanra, aminek több érintlezője van.
Mire kell az öntartás, ha addig legyen behúzva, amig az impulzus tart?
hali! Ez egy kapu vezerlo elektronika, aminek van egy veszvillogo kimenete, mukodes ideje alatt... Ezzel a jellel meg akarok huzni egy relet ami egy vilagitast kacsol. Rosszul fogalmaztam, mert nem addig akarom meghuzva tartani a relet amig az inpulzus tart. Hanem ameddig villog a lampa. Ehhez kellene kapcsolas. Tehat egy folytonos fenyt szeretnek(ugymond automata ki be kapcsolassal, amit a vezerlo elektronika mukodtet) nem diszkot
jah es a vezerlo elektronikaba nem akarok belenyulni, leet nm is rele kapcsolatja a kimenetet.
De a 24V azért igaz?
Egy monostabil kapcsolásra van szükséged. Arra figyelj, hogy az 555 legfeljebb 18 voltot bír ki. Ha tényleg 24V van, akkor még egy tranzisztor kell a kimenetre, ami a jelfogódat kapcsolja.
Hogy a fenébe ne lenne igaz.
Egy stab ict rakok az 555 nek, meg a kimenetét megtranyózom. Köszi a segítséget.
Sziasztok!
Az alábbi kapcsolásban a bc327 kimenetére relé helyet mehet egy astabil kapcsolás?tudja indítani vagy tegyek sorosan egy diódát?Bővebben: Link
Üdv!
Egy olyan egyszerű kapcsolásra lenne szükségem ami: Ha az egyik ágon folyik ill szakaszosan folyik (3-4másodpercenként) folyik 3V akkor annak hatására egy másik ágon átenged 12v-ot (1A). Értelem szerűen, ha a 3V-os ágon mondjuk max 10s-ig nincs semmi akkor a 12V-ot is megszakítja. Köszönöm az ötleteket előre is.
Egy újraindítható (retriggerable) monostabil multivibrátor - 5s billenési idővel - megoldja a feladatot. Erre (is) alkalmas az 555-ös IC, vagy a CD4528 egy kapcsoló tranzisztorral kiegészítve.
Sziasztok!
Az áramkör tápjával szeretnék relét vezérelni, de csak a táp bekacsolását követően impulzus ként. Azaz, ha megjelenik a tápfeszültség, akkor egy pillanatra húzzon be a relé, majd engedjen el.
Egy darab elektrolit kondenzátor a tekerccsel sorban. Vele párhuzamosan egy ellenállás (hogy kisüljön nyugalomban).
A pillanat eléggé tág fogalom. Mennyi ideig kell gehúzva tartani a relét? Egy átlagos relé meghúzás késleltetése kb. 10 ms, ejtési késleltetése pedig kb. 20 ms.
|
Bejelentkezés
Hirdetés |






jah es a vezerlo elektronikaba nem akarok belenyulni, leet nm is rele kapcsolatja a kimenetet. 




