Fórum témák
» Több friss téma |
12V os 50mA-es relét szeretnék vezérelni a következő módon: 20kohm alatt ne huzzon be, 22kohm nál huzzon be és 220ohm ig maradjon is behuzva, de mondjuk 250ohm nál már engedjen ki. Végulis ez egy intervallum 12V 22Kohm-220ohm között huzzon be a relé, ez alatt és felett meg maradjon kiengedett állapotban. Ezt az utobbi értéket egy potméterrrel szeretném beállítani kb 200-300ohm között.
Leginkább nagyon egyszerű tranzisztoros ötletet, kapcsolást szeretnék kapni erre a vezérlésre. Köszönöm minden kedves olvasó ötletét!
Hi, keress rá az "ablakkomparátor" kapcsolásra.
Ha egy kicsit többet mondanál a dologról, lehet hogy többet is tudnánk segíteni. Valami termisztorról van szó? Vagy más érzékelőről?
Szia!
Számomra ez kicsit érthetetlen: Idézet: „12V 22Kohm-220ohm” Vagy feszültséget mérünk, vagy ellenállást! Mi az aminek változok az értéke? mit akarsz így figyelni?
Na akkor leírom részletessen: személygépkocsiban lesz, van egy hőgomba amely hideg állapotban 22Kohm ot lehet rajta mérni, melegen 300ohm-ot. Két kivezetéses, az egyik lába testre megy, a másikat a relé vezérléséhez akarom. A lényeg, hogy az előző leírás szerinti intervallumon huzzon be a relé.
Action2K
a feszültség 12V, mert 12V os a rendszer. A hőgombán úgy mértem ellenállást, hogy mivel a hőgomba egyik lába testre van kötve, így a másik lábát és a +12V ot használtam fel.
Nézz szét itt, hasznos kis oldal:
Link A két csatolt kép is innen van, a kiemelés végett csatolom be külön, egyiken van példa relé vezérlésre, a másik meg ablak komparátor. Ja, a kapcsolás ugyan nem tranzisztorokkal készült, de egyszerű, szerintem felesleges diszkrét elemekből építgetni. Vedd figyelembe azt is, hogy ha a szonda testpontja nem ugyanott lesz mint az áramköré, nem szed-e fel valami zavart a kocsi egyéb áramköreiből.
Nos, megfelel az elképzeléseknek? Nyilván a kapcsolásban szereplő potméter helyére kell a hőgombát kötni.
Kösz a kapcsolást, valószínüleg jó lesz, gondoltam hogy a hőgombát kell a potméter helyére kötni. Ez a kivitelezés megfelel a 22 ohm - 200 ohm közötti intervallumnál kapcsoljon a relé? Másik kérdésem az lenne hogy az LM339-es ic-nek itt a ComparatorSolenoid.GIF képen hogyan van a lábak számozása, hogyan megy sorban? És feltétlen muszáj reed relét használni? Én inkább a normál 12V os 50mA es relét alkalmaznám.
Ha megnézed az IC adatlapját, a bekötéséből kiderül melyik láb melyik. Használhatsz más IC-t is, ha rákeresel a "komparátor" kapcsolásokra a neten milliót találni. A billenési pontot/pontokat célszerű egy trimmerrel beállítani, aztán egy azonos vagy hasonló értékű ellenállásra (esetleg többől össszeállítva) cserélni.
Nézz szét ezen a topikon is! A reed relé nem feltétlenül kell, de ha autóban használod, olyat kell választani ami kellőképpen bírja a rázkódást, és feltétlen zárt legyen a bejutó szennyeződések kiküszöbölése miatt!
Rákerestem az ic-re, beszámoztam a képet. Így jó??
Jó lesz, szerintem rakd össze először próbapanelen a dolgot egy potméterrel a hőgomba helyén, aztán addig állítgatsd amíg a komparátorok a megfelelő helyen billennek.
Jó lesz ez is, az adatlapján van is komparátor kapcsolási rajz példa. Az IC kifejezetten egytápfeszültséges működésre készült.
A rajz szerint PNP-s a tranzisztor.
(Az emitteren lévő nyilacska a bázis felé mutat)
Szinte bármilyen kisjelű, megfelelő struktúrájú tranzisztor megfelel, a lényeg, hogy bírja a relé tekercsének a meghúzó áramát (ez pedig az alkalmazott relé függvénye). Az elővigyázatosság kedvéért azért nem árt kicsit felülméretezni, és mindeképpen kell a rél tekercsével párhuzamosan a védő dióda!
Még egy tanács: vagy kétáramkörös relével, vagy a motorral párhuzamosan kötnék egy visszajelző lámpát vagy LEDet kivezetve a műszerfalra. Esetleg egy plusz kapcsolót, amivel a mért (hőmérséklet) értéktől függetlenül kapcsolható a hűtőventillátor. Nem mintha a kapcsolás nem lenne megbízhatóde mivel "házi design", illetve nem ipari minőségű alkatrészekből, elemkből épül fel, biztos ami biztos alapon nem árthat...
Mindenképpen úgy lesz, mert kétáramkörös a relé, és megy a müszerfalra egy visszajelző. Már gyárilag is úgy van. A két kapcsolási rajz közül a ComparatorSolenoid.GIF-et, vagy a ComparatorWindow.GIF-et kellene inkább választanom??
Ha a ComparatorSolenoid kapcsolást alkalmazom akkor az R1 es ellenállásnak mekkorát válasszak?
Sziasztok!
Segítséget kérnék, hogy az alább csatolt rajznál, mekkora a bázisellenállás értéke, ill. az R jelű ellenállás kell-e? Köszönöm a segítséget!
szasztok
nekem lenne egy kérdésem: szikragépet akarok építeni egy autó gyújtó tekercséból 13,25 v-on nos az adapter és a tekercs megvan csak azt nem tudom hogy hogyan vezéreljem a tekercset? egy egyszrú relés kapcsoláson gondolkodtam amit egy tranzisztor vagy valami nagyon nagyon egyszerű kapcsolással vezérli lehetőleg a relé ki-be kapcsolását lehessen szabályozni? nos? :help: :worship:
Sziasztok!
Egy olyan kapcsolást szeretnék megvalósítani, amivel szintén egy 12V-os 200mA-es relét szeretnék vezérelni méghozzá a következőképpen: nyomógombbot megnyomom 3szor röviden (3*fél másodpercig) akkor a relé behúz kb 20másodpercig, aztán elenged. A nyomógombbal - vezérlést adok. Gyakorlatilag ennyi. Szeretném a legegyszerübben megoldani ezt lehetőleg ugy hogy nyugalmi állapotban nem fogyasszon semmi áramot, csak müködéskor. Lehetőleg tranzisztorokkal szeretném megoldani, vagy valami olcsó ic-vel. a késleltetés még nemis nagy dolog, csak az a része hogy pont 3szor vagy többször kelljen a gombot megnyomnom hogy müködjö, ésha folyamatossan nyomom a gombot akkor nem huzzon be a relé. Kifejtem bővebben hogy mihez kellene: autómhoz szeretnék csomagtartó felnyitómotort építeni, amit tudok vezérelni egy nyomógombról, és a riasztó távirányitó nyomógombjáról. A riasztómon 1 gomb van amit ha megnyomok hosszan (kb 1 másodperc vagy több ideig) akkor zár, mégegyszer hosszan akkor nyit. A mechanikus része már elvan intézve végállások is, csak vezérelni nem tudom még. Bocs hogy hosszura sikerült fogalmaznom, de inkább leírok mindent mint semmit ![]() Bármilyen ötletet elfogadok, és várok kapcsolási rajzokat. :yes: ![]()
Sziasztok!
6 db 24V DC relét szeretnék vezérelni, úgy, hogy mikor a vezérlést elindítom, állítható időtartamig húzza az elsőt, állítható időtartamig szünet, majd az elsővel megegyező már beállított ideig a másodikat, már beállított idejű szünet, és így tovább, mindegyiket behúzza és újrakezdi, amíg le nem állítom. Minél egyszerűbb ötlet kéne. Előre is köszönöm!
Szia! Nem kellett volna, csak egy helyre feltenni a kérdést.
Idézet: Ez a dolog eleve kizárja az egyszerűséget. Nem gondolnám, hogy sima R-C taggal, állítható és pontos vezérlést kapnál a relék számára. De inkább mond meg mit szeretnél megvalósítani és talán tényleg egyszerű megoldás találtatik. „állítható időtartamig”
Szia VIM!
Bocs, jogos. Tehát a helyzet, hogy szeretnék egy tesztert készíteni, ami 6 relét húz és enged el egymás után, körbe-körbe. A relék 24V DC 20A-t képesek kapcsolni, a rajtuk lévő fogyasztók kb 10A-osak. Ebbe a teszterbe lenne szükségem egy olyan vezérlőre, amit 24V DC-vel megtápolok, és kapcsolásra elkezdi a reléket felváltva behúzni, elengedni. A poén az lenne benne, hogy a relén lévő fogyasztókat külön-külön le tudom ellenőrizni egy időben (a vezérlőtől 15 méterre) és nem kell minden egyes fogyasztónál kapcsolni, odamenni leellenőrizni, aztán visszamenni, megint kapcsolni, tehát egy kis időmegtakarító fejlesztést szeretnék megvalósítani egy munkafolymatban. Tulajdonképpen 5 oda-vissza sétát megtakarítanék minden egyes munkadarabnál. A bekötés a fejemben van, de olyan szinten nem értek az elektronikához, hogy a vezérlőt megvalósítsam, pedig ezzel lehetne a legjobban megcsinálni. Aztán bele egy IP69 ABS műanyag dobozba, és üzemi körülmények között is működne a dolog. Remélem érthetően leírtam ![]()
Még konkrétabban kellene megmondani mit tesztelsz 15m-re a helyszíntől és 10A-s nagyságrendben. Valami mezőgazdasági erőgép izzítógyertyáit?
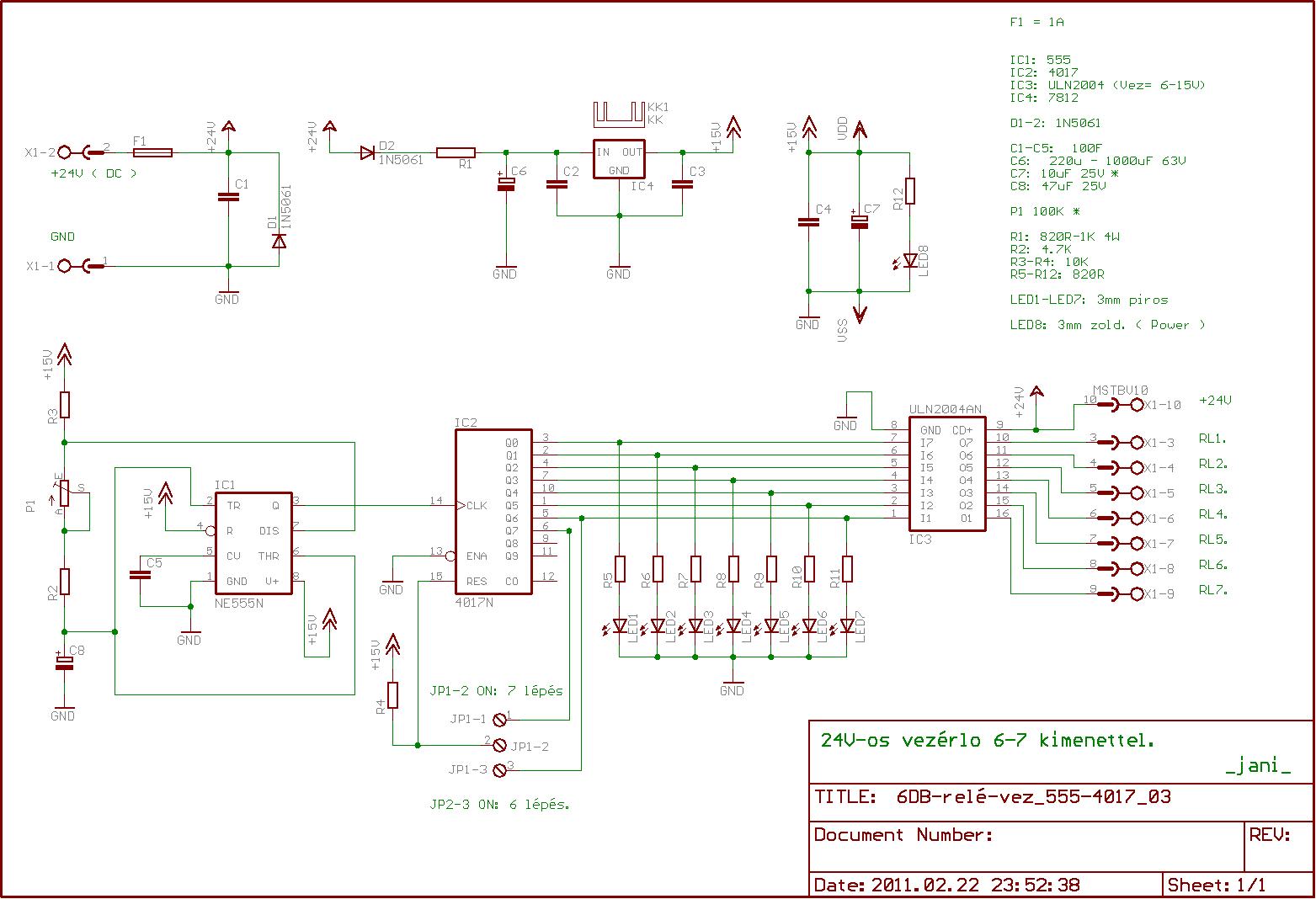
Ha a vezérlővel kapcsolatban nincs nagy követelmény akkor egy 555 - 4017 - FET vagy teljesítménytranzisztor, - 24V DC-s relék az ellenpárhuzamosan kötött védődiódák. Igy 6-7 lépést kényelmesen le lehetne vezérelni elfogadható alkatrészköltséggel. ( S még programozni sem kell. )
Ha kell felteszek egy rajzot az elképzelésemről. A relék tekercseinek az áramfelvétele?
Közben elkészült egy kapcsolás. Lásd mellék. ( Nincs tesztelve! )
Jani!
Látom elkaptad a dolgot. Tetszik a rajz, bizonyos részeit értelmezni sem tudom, de jó. Mit jelent az elfogadható alkatrészköltség? ![]() Látom 7-et is tud? Megnézem a relé tekercsének felvételét! VIM! Félpótkocsik és pótkocsik új összerakásánál illetve szervizelésénél világítás kontrollhoz. Csak a vezérlés okoz gondot, egyébként most egy kapcsolós tesztert használok, amit én csináltam, csak ez komolyabb lenne ![]() Unom, hogy ide-oda kell mászkálni ![]() |
Bejelentkezés
Hirdetés |