Fórum témák
» Több friss téma |
Előfordulhat, hogy simán rossz darabot fogtál ki. Szerencsére elég olcsó, hogy ebből több darabot is lehet venni. Nekem ebből a típusból még mind jó volt. Vettem anno drágábbat is na abból viszont volt selejt. A felhúzó ellenállások cseréje is segíthet. De lehet szoftver probléma is. Az a jobb szoftver, ahol megszakítás vagy timer kezeli az encoder-t. (már amit az alaplapod támogat ...). Rakhatsz rá kondenzátort 10nF-100nF, főleg zajos tápegység esetén segíthet.
Először a fel és a lefutó élre is figyelt a kód, később átírtam, hogy csak a lefutóra figyeljen.
Gyorsítani érdemben nem tudom, mert egy arduino nano (Atmega 328p) a loop ciklusában csak ezt figyelte, és a lefutó és felfutó él után írt ki valamit soros porton. A valós feladatnál ettől azért lenne több dolga is, bár ott interrupt-on lenne majd a figyelés.
Olyan 20 centis kábellel volt összekötve egy irodai asztalon, egy UPS, egy PC és egy notebook van a közelében ami zavarhatná. De ennyire ne legyen már zavarérzékeny.
Na igen, én is remélem, hogy csak egyik volt hibás.
A több darabbal adtál egy jó ötletet Van másik kettő is itthon igaz ezek nem modulok hanem csak "szóló" enkóderek, de eljátszok majd ezekkel.
Kísérleteztem én is ezzel-azzal, de végül letöltöttem hozzá egy könyvtárat, (Link) ami a megszakításkezeléssel bizony megtáltosodott!! Hozzáteszem, jó minőségű optikai enkódert használtam.
A hozzászólás módosítva: Jan 6, 2018
A képen éppen Gray kód van, mindkét csatorna mindkét élét fel lehet használni. Amiről beszélsz, az más, nem Gray kód. A mechanikus enkódereknél általában a két kimenet Clock és Direction néven szerepel és egészen más jelalakot adnak, lásd melléklet.
A linket eltettem, köszi. De az encoder mindenképp cserélve lesz, mert tuti hibás, ha forgatás nélkül ad jelet az nem egészséges. Viszont nem most, mert rendesen elvágtam a kezem egy törött bögrével...
Kicseréltem az encoder-t a modulon, és már elsőre is teljesen más érzés, sokkal komolyabbnak hat. Teszteltem és nem is tapasztaltam hibát, legalábbis egy ideig, ugyanis újra előjött a magától ad jelet jelenség. De ezúttal nem a szememen ültem, ugyanis észrevettem, hogy a kábelek elkezdtek lecsúszni az encoder-modul pinjeiről. Rendesen visszadugva elmúlt ez a parajelenség, szóval szerintem a korábbival is ez volt a probléma.
Üdv. Egy enkoder vezérelt led fényerőszabályzót készítettem.
Pic vezérli az enkódert. A problémám : Lassan tekerve fel-le jól működik. Viszont hirtelen gyorsan tekerve egy irányba, pl fényerőt ráadva , a kimenet össze vissza működik, hol ráad, hol levesz a fényből. Ez program hiba, vagy enkoder? Olvastam itt a prelleg szórol is. Enkoder hiba lenne?..
Nem biztos, hogy enkóder hiba, inkább lekésel a feldolgozással valamelyik élről.
Idézet: „Lassan tekerve fel-le jól működik. Viszont hirtelen gyorsan tekerve egy irányba, pl fényerőt ráadva , a kimenet össze vissza működik, hol ráad, hol levesz a fényből. Ez program hiba, vagy enkoder? Olvastam itt a prelleg szórol is. Enkoder hiba lenne?” Igen, tökéletesen leírtad a tipikus hibákat. Pontosan így van ahogy mondod. ![]() Ha tippelnem kellene, akkor még tanulnod kell a szoftver fejlesztést PIC-re (is) ![]() Olvass: Tavir Tkiraaly Doktor Prell és kollégái BeagleBone Cookbook
Akkor miért csinálja pont ugyanezt az autórádióm enkódere?
(ment a rádió szokásos hangon, de pont telefonálnom kellett, hirtelen megpörgettem lefelé a hangot, hát a fülem majd lerepedt, amikor max hangon recsegtek a hangszórók )
Segítséget kérnék! Inkrementális encordert szeretnék összekötni pc-vel. Villanymotor fordulatszámát szeretném megjeleníteni pc-n köszönöm a segítséget!
Ez egy elég komoly encoder a fordulatszámméréshez képest, mi a célod a kijelzéssel?
Fázis is kell?
"Segítséget kérnék! Inkrementális encordert szeretnék összekötni pc-vel. Villanymotor fordulatszámát szeretném megjeleníteni pc-n köszönöm a segítséget! "
Szia! Minek az incrementális encoder ? Ismerni akarod a villanymotor tengelyének mindenkori pontos pozícióját 1-2 ° -os felbontással ? Biztosan nem. Az adagoló próbapad "modernizálásához" elég a fordulatszám is. Egy olcsó és pontos megoldás: - 1 db 3-5 mm-es mágnes felragasztása valamelyik forgó elemre, - 1 Hall érzékelő (olcsón kapható, nagyon sok típusuk) érzékeli ha előtte elhalad a mágnes, és ezt kimeneti szintváltozással jelzi, - egy mikrovezérlő (PIC/ATMEL/Arduino/stb...) megszakításban érzékeli a Hall szenzor impulzusát, és két egymást követő impulzus távolságából kiszámolja a pillanatnyi fordulatszámot (nagyon-nagyon pontosan, de szerintem elég tized ford/perc felbontás is - az analóg fordszám mérő óránál így is pontosabb lesz-) - a mikrovezérlő továbbítja a fordulatszám értékét a PC-nek (RS232-vel/TTL-USB átalakítóval/Bluetooth-on/WiFi-in/2,4Ghz RF -en/ stb....) Érzékelőként elképzelhető még más módszer is, (optikai, induktív, kapacitív, stb...) de szerintem a Hall a legérzéketlenebb a zajokra, szennyeződésekre.(ezért használják szivesen az autoiparban is...). Adagolóknál maradva a mai common rail rendszerek vizsgálatához inkább elektronikus befecskendező fejek, valamint a nagynyomású szivattyú paramétereit kellene mérni, esetleg tesztkörnyezetet létrehozva tesztelni. (nagynyomású szivattyú vezérlése PWM jellel, befecskendező fejek vezérlése, ...)
encorderem már megvan csak ezért és bárhová tudnék 0 pontot adni látnám az előtöltés szabályzó szögét is .szóval kapcsolási rajzra lenne szükségem
Amit KOKOZO linkelt az miért nem jó?
A kódadód 5...24V-os tápfeszt kér, tehát 5V-ról is járathatod. A kimeneteket kell csak egy felhúzó ellenállással ellátni, mert open-kollektorosak. Kereshetsz más utat is, de nehéz lesz ilyen olcsón egyszerűbbet találnod; Kell egy hardver, ami a kódadó jelét fogadja, és a PC valamilyen perifériáján beküldhető jellé alakítja, vagy a kijelzést egyéb módon oldja meg. Az Arduinonál olcsóbbat nem nagyon fogsz találni, és még minta kódot is találhatsz hozzá. Igaz, nem ipari kivitel, de egy ipari megoldás ára is egészen más nagyságrend. Ez a feladat szerintem csak programozható eszközzel, célszerűen egy mikrokontrollerrel oldható meg korrekten, aminél egy kapcsolási rajz önmagában nem elegendő. Kell hozzá egy kód, egy program, amit a mikrovezérlőbe kell letöltened.
Adagoló beállításnál tized fokok is számítanak...
A MIRKÖZ próbapad a soros adagolókhoz készült, ahol adagolóelemenként kell állítani a szállításkezdetet, a mennyiséget, és az együttfutást is. vagyis a "főtengely" nulla helyzetéhez képest kell detektálni az adagolóelemek szállításkezdetét 45, 60, 90, vagy 120 fokonként, hogy mindegyik pontosan a helyén legyen. Nagyon fontos a pontos beállítás, mert az előtöltésnek minden henger esetén ugyanakkorának kel lennie, de csak együtt állíthatók (szabályozhatók) a gépjárművön. A tűréshez egy adalék: a dízelmotorok magasnyomású csövei azért vannak feltekerbe, hogy egyenlő hosszúságúak legyenek, mert még a nyomáshullám terjedési sebességéből (~2000m/s) adó időeltérés is jelentős hatású.
A legegyszerűbb kapcsolás ami létezik az meg az, ha direktbe LPT portra kötöd az encodert és szoftveresen lekezeled.. Ennél egyszerűbb nincs, és ehhez nem kell semmi csak vezeték és egy csatlakozó.
Csak egy kiegészítés:
Nem tudom milyen enkódered van, és milyen messze akarod elvinni az enkóder jelét, de egy autószerelő műhelyben nagyon sok zavarforrás van. A normál TTL átvitelnek (ipari körülmények között) a "nagy könyv" szerinti határa kb fél méter, minden más esetben vonalmeghajtó kell, és az RS-422 szabvány szerinti kialakítás. (Például csavart érpáras árnyékolt kábel.) Így megvalósul a közös módusú zavarelnyomás, és az indukált feszültségek is jórészt kioltják egymást. Az ipari jeladókba ez van beépítve, ha nem olyanod van, akkor nagyon nehezen dolgozható fel a jel a párhuzamos porton, valószínűleg kell a vonalillesztő.
Sziasztok!
Vásároltam 1 db , forgó jeladót és ezt szeretném illeszteni egy áramkörhöz,ami nyomógomb impulzust vár két bemenetén. (Ez legyen egyszerűség kedvéért X és Y) A két áramkör tápellátása ugyan az,tehát a jeladó kimenetét fel lehetne használni szintillesztés nélkül. Azt szeretném elérni,hogy ha egyik irányba tekerem a jeladót,akkor az X bemenet kapjon impulzussorozatot,ha a másik irányba,akkor pedig az Y. Létezik erre valami átalakító? Mikrokontroller nélkül,hardveres megvalósításra lenne szükség. Köszönöm szépen!
Szia!
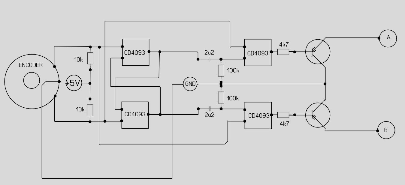
Nekem is ilyen problémám volt, ezt találtam ki hozzá, jól működik.
Nagyszerű,ezek szerint nem csak én küzdök ilyen problémával. Nagyon rövid időn belül 2 lehetséges megoldást is kaptam!
Mindkettőtöknek köszönöm szépen,hálás vagyok! Próbapanel elő és kezdődhet az építés
Nekem bemenetválasztóhoz kellett, program nyomógombokhoz volt kialakítva, segédpanellel megoldottam.
Nagyon tetszetős darab!
Én egy marógép vezérlő elektronikájához szeretném felhasználni az enkódert,az alap panel az előtolás értékéért felel %-os lépcsőkben. Az enkóder az előlapba lesz rögzítve és mellé fogom felszerelni ezt a kis "előtétpanelt". Közben gondolkozva : "A" lehetőség : próbapanelen forrasztom össze a dolgokat és a két áramkör közé teszem be,mintegy illesztőpanelként "B" lehetőség : készíttetek hozzá nyákot,amin - hasonlóan a Te megoldásodhoz - rá van ültetve az enkóder,az eredeti kis paneljáról áttéve. Az utóbbi szimpatikusabb megoldás,köszönöm szépen! Ha dűlőre jutottam a tervvel,megmutatom,hogy milyen lett! |
Bejelentkezés
Hirdetés |




Van másik kettő is itthon igaz ezek nem modulok hanem csak "szóló" enkóderek, de eljátszok majd ezekkel. 





) 






