Fórum témák

» Több friss téma
Fórum » Scart relé vezérlés
 
Témaindító: Laciveszp, idő: Jan 11, 2018
Lapozás: OK   1 / 1
(#) Laciveszp hozzászólása Jan 11, 2018 /
 
Sziasztok! Adott egy tv, aminek van egy scart csatlakozója. Ezzel szeretnék egy relét vezérelni, ami a tv-re kötött 5.1 hangrendszer 230v-ját szakítaná meg. Tulajdonképpen a tv-vel szeretném ki-be kapcsolni a hangrendszert. Tud erre valaki valamilyen kapcsolást? Én a videó kimenettel húznék meg egy relét, tilajdonképpen az onnan kijövő maximum 1v-ot kellene erősíteni. Tudtok segíteni?
(#) HA5AWS válasza Laciveszp hozzászólására (») Jan 11, 2018 /
 
Szia!
Szerintem van kapcsolójel a csatlakozón. A 8. láb a TV/VCR ezzel tudsz kapcsolni. Természetesen egy tranzisztor és táp kell hozzá.
Üdv: Gábor
(#) kiszebra válasza Laciveszp hozzászólására (») Jan 11, 2018 /
 
Szerintem inkább a TV saját tápegységét csapold meg. Biztosan van egy reléhez közeli feszültsége.
(#) Laciveszp hozzászólása Jan 11, 2018 /
 
A nyolcas láb tudtommal feszültséget figyel, ott nem ad ki tápot, ha pl. egy rá dugott dvd lejátszó 12v-ot kapcsol rá, akkor AV üzemmódba kapcsol a tv. A tv-t szétszedni nem akarom.
(#) kaqkk válasza Laciveszp hozzászólására (») Jan 11, 2018 /
 
Vegyél egy ilyet ezen beállítod a tv üzemi áramát akkor standby üzemmódban elenged ha bekapcsolod a tv-t akkor meghúz a figyelő reléje (a tv és a 230v os konnektor közé kötöd be)
Én ilyet használok a légkezelő és a klíma "összehangolására" (ha a légkezelő nem megy a klíma sem indulhat)
A hozzászólás módosítva: Jan 11, 2018
(#) Laciveszp válasza kaqkk hozzászólására (») Jan 11, 2018 /
 
Huh, ez jónak néz ki, de sajnos elég drága. Inkább valami kis elektronikával oldanám meg, ha lehet. PIC-ben is gondolkozok, csak nem tudom, mennyire lenne érzékeny a videójelre.
(#) sirály12 válasza Laciveszp hozzászólására (») Jan 11, 2018 /
 
Valami hasonló?

Master-slave kapcsoló
(#) Bakman válasza Laciveszp hozzászólására (») Jan 11, 2018 /
 
Erősítés kérdése az egész. Mivel itt csak az a lényeg, hoyg van-e vagy nincs jel, még egy egyszerű műveleti erősítő is megfelelhet, nem kell aggódni a torzítás miatt.
(#) rolie válasza Laciveszp hozzászólására (») Jan 11, 2018 /
 
Szia! Itt a második rajz kell neked szerintem. Alatta-felette ott a leírás is.
(#) Inhouse válasza Laciveszp hozzászólására (») Jan 12, 2018 / 1
 
USB nincs rajta?
(#) Laciveszp válasza Inhouse hozzászólására (») Jan 12, 2018 /
 
Basszus, ott a pont Köszi!
(#) Laciveszp válasza Inhouse hozzászólására (») Jan 14, 2018 /
 
Kikapcsolom a tv-t, el is ejt a relé, de sajnos egy perc múlva visszakapcsol. Lehet az valahol programozni? Sony kdl32we610baep a típusa.
(#) Inhouse válasza Laciveszp hozzászólására (») Jan 14, 2018 /
 
Nem tudom, szerintem nem.
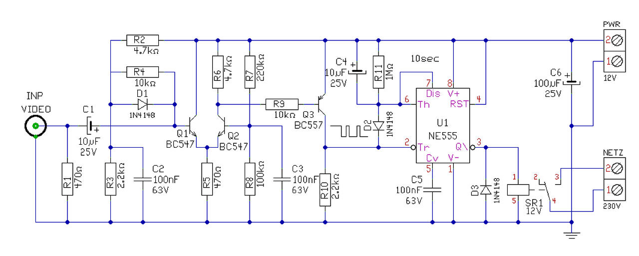
(#) proli007 válasza Laciveszp hozzászólására (») Jan 14, 2018 / 1
 
Hello! Mivel a topik "megmaradt", akkor már ide is felteszem a kapcsolást, amit eredetileg Neked készítettem/küldtem..
(#) Laciveszp válasza proli007 hozzászólására (») Jan 15, 2018 /
 
Köszi, építés alatt van.
(#) Hp41C válasza proli007 hozzászólására (») Jan 15, 2018 /
 
Minimális kúszóút nyákon a 230V és a leválasztott rész között 7.5mm!!
A hozzászólás módosítva: Jan 15, 2018
(#) Inhouse válasza Hp41C hozzászólására (») Jan 15, 2018 /
 
És ha ki van vágva a NYÁK?
(#) Skori válasza Inhouse hozzászólására (») Jan 15, 2018 /
 
A vágás szélessége min. 1mm, és ilyenkor azt az úthosszt kell figyelembe venni, ami a vágás kikerüléséhez kell a nyákon, az pedig adja a vágás hosszát. Ugyanakkor ebben nem érdemes a határokat feszegetni, érdemesebb némi ráhagyással dolgozni.
(#) kiszebra válasza Skori hozzászólására (») Jan 15, 2018 /
 
Bocsi, ezeket a szabályokat honnan lehet elsajátítani?
(#) Skori válasza kiszebra hozzászólására (») Jan 15, 2018 /
 
Pl. innen a fórumból, valamelyik tanárodtól, tankönyvekből, szabványokból, tapasztaltabb szakiktól, kollégáktól, interneten kutakodva, stb...
(#) Inhouse válasza Skori hozzászólására (») Jan 16, 2018 /
 
Köszönöm!
(#) proli007 válasza Hp41C hozzászólására (») Jan 16, 2018 /
 
Hello! Így talán jobban megfelel.
(#) Skori válasza proli007 hozzászólására (») Jan 16, 2018 /
 
A piros vonalak, amiket a rajzra feltettem kb. 7,62mm hosszúak (az IC lábtávolsága alapján)...
Ilyen pontosan persze egy képen nem lehet megnézni, de ez még eléggé határesetnek tűnik.
A hozzászólás módosítva: Jan 16, 2018

Image1.png
    
(#) Inhouse válasza Skori hozzászólására (») Jan 16, 2018 /
 
Kivéve, ha 1mm szélességben végigvágja a két szakasz között a NYÁK-ot. (és közben nem esik le sarka)
(#) Skori válasza Inhouse hozzászólására (») Jan 17, 2018 /
 
Be lehet vágni szakaszosan is, a variációk száma végtelen...

Image1.png
    
(#) Marko Ramiusz hozzászólása Jan 29, 2018 /
 
Szép napot! Épp itt, a cikkek között van egy 230V-os kapcsoló, ami USB-ről kapja a vezérlőjelet, a kapcsolóelem egy szilárdest relé. Ennek analógiájára Én is szerettem volna egy műholdvevővel bekapcsolni egy vinyó tápfeszültségét. Mivel a scart teljesen használatlan, ezért ezen is gondolkodtam, hogy ezt használom. Aztán a tervezet még nem indult be, de nem tettem le róla. Szóval érdemes elolvasni a cikket, már csak gondolatébresztőnek is. Üdv. Joe
Következő: »»   1 / 1
Bejelentkezés

Belépés

Hirdetés
XDT.hu
Az oldalon sütiket használunk a helyes működéshez. Bővebb információt az adatvédelmi szabályzatban olvashatsz. Megértettem