Fórum témák
» Több friss téma |
Sziasztok!
Van egy nagy 4x7 szegmenses LED kijelzős órám, amin egy kapcsolóval lehet levenni a fényerőt, hogy éjjel ne világítsa be a szobát. Lefekvésnél van a gond. Leveszem a fényerőt és utána még olvasok, akkor nem látom az órát. Ha fennhagyom a fényerőt, akkor fel kell kelnem lekapcsolni. ![]() Szóval szeretném automaikusan kapcsolgatni a fényerőt. A 240V AC-t először 8V DC-re konvertálja. Ez után van egy LED vezérlő IC. A fényerőt a LED 2 lábának valamekkora ellenálláson (és egy diódán) keresztüli földre kötésével szabályozzal. Teljes fényerőn 1 Ohm az ellenállás és ekkor kb. 95 mA megy ár rajta. Le"halkítva" kb. 670 Ohm-on 2,5 mA folyik át (a másik lábon kb. 580 Ohm és 3,2 mA). A kapcsoló 2 áramkörös és vagy megszakított állapotban van (ekkor átmegy a 670 Ohmon és 580 Ohm-on), vagy rövidzárral söntöli a két ellenállást és akkor csak az 1-1 Ohm játszik. Arra gondoltam, hogy egy fotoellenállással vezérelnék két tranzisztort, vagy egy 5V-os 2 áramkörös relét (fotoellenállással egy tranzisztort, ami vezérelné a relét ).Szerintetek melyiket csináljam? A második eset viszonylag triviális, de az első eseben hogyan lehetne vezérelni 2 tranisztort egy fotodiódával (kb 2 nagyságrend van a szabályozandó áramban)? Az is fontos lehet, hogy a két földelés nem teljesen szimmetrikusan van terhelve, mert folyamatosan változik, hogy melyik szegmensen világítanak. Szóval kalibrációs lehetőség mindenképpen kellene bele. Köszi!
Én elsőre valami közbelső áramértéket állítnék be fixre inkább, mert 95 és 2mA között csak találni valami optimálisat, ami nappal is látszik, de este sem zavar.
Ha jól látom, akkor ez a relés megoldás. Pusztán tranzisztorokkal nem érdmes próbálkozni?
A te megoldásodban nappal lenne behúzva a relé. Nem lenne jobb a fotoellenállást inkább a bázis és emitter közé tenni? Akkor éjjel lenne behúzva, azaz kb. fele annyi ideig.
Igen ez a relés megoldás.Csakis tranzisztor?Hát nem hiszem.Vagyis akkor hiába kötnéd darlington kapcsolásba a tranzisztort akkor menne a relé ha lenne negatív.De csak akkor van negatív fesz ha világítanak a a fototranzisztorra.Utánna meg nem megy.Ez logikus egyébként.Csináld meg ezt a relést és kész.Múködik is könnyúis elkészíteni ,az alkatrészeket is könnyen belehet szerezni.
Ja hát igen.Kinek mikor kell.Ha neked éjjel kell akkor úgy csináld,ahogy mondtad.Úgy is menni fog ha meggondoljuk.
Szia!
Sajnos nem vagyok eléggé művelt a témában. Megpróbáltam összehozni egy kapcsolást. Ilyesmire gondoltam (l. csatolt kép). Nem tudom, hogy az R3 kell-e. Általában a kacsolások szerint nem kell. A fotoellenállás egy VT32N1 (7.5 kOhm - 300 kOhm). A kapcsolási ellenállása kb. 88 kOhm (ma reggeli mérés ).Ez alapján elkezdtem a méretezést. A relé 5V-os, 165 Ohmos. Tehát az Ic = 30mA. A 8V Vcc miatt ehhez az R1 = 100 Ohm. Ahhoz, hogy a tranzisztor nyitni tudjon 0,7 V kell. Azaz a 88 kOhm esetén kb. 8 nA-fog folyni az LDR-en. Innen nem vagyok eléggé képben. Azzal a feltételezéssel éltem, hogy a 0,7 V nyitófesz nem változik (számottevően). Az Ib-re én 1 mA-t gondoltam. Ekkor az R2 + Rtrim 7,3 kOhm. Az a gondom, hogy ha nagyon sötét van, akkor Rldr = 300kOhm. De a tranzisztor nyitva van, tehát a 0,7 V marad az LOR kapcsai között. Ez igaz? ![]() Ha az előző elgondolásom jó, akkor Ib = 1 mA. hFEmin > 5 x Ic / Ib = 5 x 30mA / 1 mA = 150. A BC109 tranzisztor elvileg megfelel ennek (hFEmin = 200, Icmax = 200mA). Jól méreteztem? Még soha nem csináltam ilyet... ---- Másik kérdésem. A kapcsolások arra építenek, hogy sötét van, vagy világos. Az órám esetében viszont fokozatosan emelkedik, vagy csökken a fényerő. A nyitási ellenállás környékén nem fog elkezdeni prellegni a relé? Én valami hiszterézises kapcsolást tennék be, hogy ezt elkerüljem (a bekapcsolási feszültség más lenne, mint a kikapcsolási). Szerintetek kell ilyen? ---- Arra is gondoltam, hogy egy AT Tiny 13-at tennék be (mintegy 250 Ft), ami mérné az ellenálláson eső feszültséget és a szerint kapcsolna, hogy ki, vagy be kapcsolásról van-e szó. A tápot egy Zener diódával állítanám be mondjuk 5 V-ra. Van belső órája és 128 kHz bőven elég lenne. Nekem úgy tűnik, hogy 30 mA-t el tud nyelni az IC lába, ezért talán még a tranzisztor is kihagyható lenne. Ha a láb 0-ra van kötve, akkor 30 mA-t kell elnyelnie, ha pedig tristate állapotba kapcsolom, akkor nem folyik rajta semmi. Mi a véleményetek?
Hali!
Kis javítás. Nem 8 nA, hanem 8 uA... Tévedtem 3 nagyságrendet... ![]() Másik. A relé helyett nem lehetne 2 sorba kötött optocsatolót használni? Ha világos van, akkor lesöntölné az ellenállásokat, sötétben pedig nem. A kapcsolás majdnem u.a. maradna, csak a relé helyett 2 optocsatolót kötnék be... Mi a véleményetek?
Nézegettem az optocsatolókat és sajna a 100 mA sok.
![]() Azt hiszem, hogy egy ATtiny13 lesz belőle és direktben fogom meghajtani a relét. A +8V-ból egy 78L05-tel fogok 5V-ot varázsolni. Sajnos a HEStore-n nem lehet 78L04-et kapni. A 128 kHz-es belső órát fogom használni. Minek pörögjön többel? Így nagyon egyszerű lesz az egész. A hiszterézist pedig programból fogom megoldani. Mi a véleménetek?
Hali!
Ez mennyiben lenne jobb, egyszerűbb, olcsóbb, hatékonyabb megoldás, mint az ATtiny+relé megoldás? Kösz!
Szerinted a fekete lyuk hogyan működik?
Szia!
Köszi a választ! Ha jól látom, akkor ez a kapcsolás lényegében ugyanaz, mint amit bonchunor tagtárs is javasolt. Ezzel van egy nagyobb gondom. Mivel vagy 2mA-t, vagy 100 mA-t kell átengednem, ezért tranzisztorral nem könnyű mogoldani. Ezért arra jutottunk, hogy egy kétáramkörös relét kell behuztani a tranzisztorral. És ekkor marad a probléma, hogy hajnalban, vagy este amikor kezd a kapcsolási áramnak megfelelő szintre emelkedni/csökkenni a relé tekercsének az árama, akkor bizonytalan lesz a kapcsolás, prellegni kezd. Legalábbis szerintem. Ezt valamilyen hiszterézises kapcsolással lehetne megoldani. Az uC-nak egyszerűen megmondom, hogy ha be van kapcsolva, akkor U1 feszültségnél kapcsoljon ki (hajnal), ha ki van kapcsolva, akkor U2 feszültségnél kapcsoljon be (este). Ha a kettő távolsága elég nagy, akkor nem lesz esélye annak, hogy egy bekapcsolás után ki kelljen kapcsolnia (kivéve, ha felkapcsolom a lámpát ).Kösz a segítséget!
Köszi, hogy segítesz, de én még csak karcolgatom az elektronikát! Ezért is kértem a segítségeteket.
A problémáim: 1. Hogyan oldom meg az 1 tranzisztoros kapcsolással, hogy ha az LDR ellenállása - 100 kOhm fölé nő esik, akkor 2,5 mA-t engedjen át? Hiába nő tovább az ellenállás (valahol a MOhm környékén mértem tök sötétben)? - 70 kOhm alá esik, akkor 100 mA-t engedjen és ne engedjen többet akkor sem, ha pont az LDR-re világítok és kb. 2 kOhm-r esik az ellenálláson? 2. Nem tudom, hogy problémás-e, hogy a relé behúzási pontja körül nagyon lassan nő/csökken az áram. Nem kezdhet el gyorsan ki-be kapcsolni. Szerintem az ATtiny-s megoldás ezekre jól definiálható válaszokat ad. Még egyszer kösz a segítéséget!
Szia! A sötétséget pont úgy lehet kapcsolni, ahogy a világosságot, csak antifotont kibocsátó fényforrás kell hozza!
Sziasztok!
Haladnak a dolgok... 1. Felprogramoztam egy ATtiny13-at. Az fotoellenállás egy 100kOhm-os ellenállással van sorba kötve. A fotoellenállás van a +5V-on. A leosztott feszültséget mérem. Nagyon szépen be lehet lőni, hogy mikor kapcsoljon ki és be. 2. A relé 20 mA-t fogyaszt. A t13-nak van 3 nagyáramú kimenete. Ezek simán meghajtják. 3. Valszeg a relé helyett inkább egy két optocsatolót tartalmazó IC-t teszek bele, ami 1-1 tranzisztort fog meghajtani. Kevesebbet fogyaszt és nem kattog... ![]() 4. A fotoellenállás elől megpróbálom megspórolni a 100 kOhm-os ellenállást. Az ADC2 lábon bekapcsolom a beépített felhúzóellenállást (min. 20 kOhm, max 50 kOhm) és a fotoellenállásal simán a földre kötöm. Ehhez kicsit át kell írnom a programot... Üdv! TT
Sziasztok!
Azt hittem, hogy tönkrevágtam az ATtiny13 uC-t. Beállítottam, hogy 128kHz-el menjen, ne az alap 9,6 MHz-el (ezek persze leosztva 8-cal a CKDIV8 miatt). No innen kezdve nem tudtam felprogramozni. Kerestem a neccen és találtam egy nagyon jó programot. AVRDUDE! Be lehet állítani, hogy az egyes bitek között mennyit várakozzon. A parancssor: Idézet: „avrdude -c stk200 -p t13 -i 1000 -t” "-c stk200" beállítja a párhuzamos port programozót "-p t13" ATtiny13 "-i 1000" 1000 ms a bitek között "-t" terminál módba lép. Terminál módban a hasznos parancsok: "part" (kiírja, hogy miket tud az uC), "dump lfuse" (kiírja a fuse alsó byte-ját. Esetemben hexa 6b-volt (CKDIV8 bekapcsolva, CKSEL 11, azaz 128 kHz, meg talán a CKSUT0), "write lfuse 0000 0x6a" beírása után visszaállt a normál frekire és a PonyProg-gal már tudom progtamozni. Nattyon kirrrájjjj!
Sziasztok!
Nehány elképzelésemmel zsákutcába futottam... Az optocsatolós megolással az a legnagyobb gondom, hogy nem tudom méretezni, mert nem értek hozzá. Az adatlapok böngészése csak a kérdések számát szaporította. A másik probléma, hogy szvsz nem fogyasztana kevesebbet, mint a relés megoldás. A relé csak éjszaka van bekapcsolva (kb. 8-9 óra 20 mA). Az optocsatoló LED-jeinek meghajtására 5 mA-t láttam. Valami kell még a 2 Darlingtonba kötött másik tranzisztor bázisáramának is. Mivel ez nap közben menne (16 órát), ezért max. 10 mA-t fogyaszthatna, amit szvsz nem tudok elérni. A belső beépített felhúzó ellenállás használata nem igazán ment. Működgetett, de alacsony LDR értéknél furcsán viselkedett. Pedig még az input kapacitást is kikapcsoltam (DIDRB regiszter). Szóval most megy a relés megoldás és külső ellenállással. Ez kicsit könnyebb programozható, mert a magasabb ADC érték nagyobb fényt jelent (LDR Vcc-re kötve).
Köszi a választ! Esetleg egy kapcsolást tudnál csatolni? Kösz!
Szisztok!
Végül ez lett a megoldásom. Még csak próbanyákon van, de az órába már bekötöttem. Jól működik is. A uC órajelének állítása 128 kHz-ra közben voltak problémáim a PonyProg-gal. Ezért átálltam az avrdude-ra. Ez sokkal jobban használható. Szépen beállítottam az lfuse értékeket (8-as osztó ki, 128 kHz-re beállítás). Egy kis késleltetéssel teljesen jól írta a flash-t. Kicsit állítgatom még a kapcsolási értéket, és utána felteszem egy nyákra.
Sziasztok!
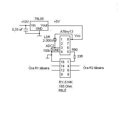
A végleges verzió. Ez a kapcsolási rajz a program nélkül már nem értelmezhető. Az ADC2-t úgy programoztam fel, hogy az input lábon be legyen kapcsolva a felhúzó ellenállás, így a (külső) 99 kOhm helyett egy 19 kOhm-os (belső) ellenállás lett. A relé előtti 33 Ohm csak azért van, hogy kisebb legyen a PB0-n kifolyó áram (25 mA). Ja, a védő diódát kifelejtettem az előző rajzból...
Sikerült megtalálnom az órámban levő óra IC-t a neccen (SL SC8560).
Az én órám kapcsolása a 8. oldalon látható negatív tápos megoldásra hasonlít. A chip váltóáramot használ. Ha jól értem lábspórolásból a LED bizonyos szegmenseit felváltva kapcsolgatja be az egyes félhullámok alatt.
Meg van csinálva!
Annyit változtattam még, hogy az RY-5 WK relé helyett egy reed relét tettem (HE 722 A 0500), mert az halkabb. Sajnos ez nem morze érintkezős, hanem alapban nyitott. Így most nap közben van bekapcsolva. E miatt a relé fix lábát nem a földre kötöttem, hanem +5V-ra. Így egyszerűen negáltam a kimenetet...Beszuszakoltam a 9V-os backup elem helyére és most tökéletesen működget. Hát ennyi... Köszönöm muidenkinek, aki segíteni próbált! |
Bejelentkezés
Hirdetés |
















