Fórum témák

» Több friss téma
Fórum » Sötétség kapcsoló
 
Témaindító: Cöcö, idő: Jún 24, 2009
Témakörök:
Lapozás: OK   1 / 1
(#) Cöcö hozzászólása Jún 24, 2009 /
 
Sziasztok!

Van egy nagy 4x7 szegmenses LED kijelzős órám, amin egy kapcsolóval lehet levenni a fényerőt, hogy éjjel ne világítsa be a szobát. Lefekvésnél van a gond. Leveszem a fényerőt és utána még olvasok, akkor nem látom az órát. Ha fennhagyom a fényerőt, akkor fel kell kelnem lekapcsolni.

Szóval szeretném automaikusan kapcsolgatni a fényerőt.

A 240V AC-t először 8V DC-re konvertálja. Ez után van egy LED vezérlő IC. A fényerőt a LED 2 lábának valamekkora ellenálláson (és egy diódán) keresztüli földre kötésével szabályozzal. Teljes fényerőn 1 Ohm az ellenállás és ekkor kb. 95 mA megy ár rajta. Le"halkítva" kb. 670 Ohm-on 2,5 mA folyik át (a másik lábon kb. 580 Ohm és 3,2 mA). A kapcsoló 2 áramkörös és vagy megszakított állapotban van (ekkor átmegy a 670 Ohmon és 580 Ohm-on), vagy rövidzárral söntöli a két ellenállást és akkor csak az 1-1 Ohm játszik.

Arra gondoltam, hogy egy fotoellenállással vezérelnék két tranzisztort, vagy egy 5V-os 2 áramkörös relét (fotoellenállással egy tranzisztort, ami vezérelné a relét ).

Szerintetek melyiket csináljam? A második eset viszonylag triviális, de az első eseben hogyan lehetne vezérelni 2 tranisztort egy fotodiódával (kb 2 nagyságrend van a szabályozandó áramban)?

Az is fontos lehet, hogy a két földelés nem teljesen szimmetrikusan van terhelve, mert folyamatosan változik, hogy melyik szegmensen világítanak. Szóval kalibrációs lehetőség mindenképpen kellene bele.

Köszi!
(#) lidi válasza Cöcö hozzászólására (») Jún 24, 2009 /
 
Én elsőre valami közbelső áramértéket állítnék be fixre inkább, mert 95 és 2mA között csak találni valami optimálisat, ami nappal is látszik, de este sem zavar.
(#) boczhunor hozzászólása Jún 24, 2009 /
 
Én ezt csinálnám meg.Rávilágítok és kész.

untitled.JPG
    
(#) Cöcö válasza boczhunor hozzászólására (») Jún 24, 2009 /
 
Ha jól látom, akkor ez a relés megoldás. Pusztán tranzisztorokkal nem érdmes próbálkozni?

A te megoldásodban nappal lenne behúzva a relé. Nem lenne jobb a fotoellenállást inkább a bázis és emitter közé tenni? Akkor éjjel lenne behúzva, azaz kb. fele annyi ideig.
(#) boczhunor hozzászólása Jún 24, 2009 /
 
Igen ez a relés megoldás.Csakis tranzisztor?Hát nem hiszem.Vagyis akkor hiába kötnéd darlington kapcsolásba a tranzisztort akkor menne a relé ha lenne negatív.De csak akkor van negatív fesz ha világítanak a a fototranzisztorra.Utánna meg nem megy.Ez logikus egyébként.Csináld meg ezt a relést és kész.Múködik is könnyúis elkészíteni ,az alkatrészeket is könnyen belehet szerezni.
(#) boczhunor hozzászólása Jún 24, 2009 /
 
Ja hát igen.Kinek mikor kell.Ha neked éjjel kell akkor úgy csináld,ahogy mondtad.Úgy is menni fog ha meggondoljuk.
(#) Cöcö válasza boczhunor hozzászólására (») Jún 26, 2009 /
 
Szia!

Sajnos nem vagyok eléggé művelt a témában. Megpróbáltam összehozni egy kapcsolást. Ilyesmire gondoltam (l. csatolt kép). Nem tudom, hogy az R3 kell-e. Általában a kacsolások szerint nem kell. A fotoellenállás egy VT32N1 (7.5 kOhm - 300 kOhm). A kapcsolási ellenállása kb. 88 kOhm (ma reggeli mérés ).

Ez alapján elkezdtem a méretezést. A relé 5V-os, 165 Ohmos. Tehát az Ic = 30mA. A 8V Vcc miatt ehhez az R1 = 100 Ohm.

Ahhoz, hogy a tranzisztor nyitni tudjon 0,7 V kell. Azaz a 88 kOhm esetén kb. 8 nA-fog folyni az LDR-en.

Innen nem vagyok eléggé képben. Azzal a feltételezéssel éltem, hogy a 0,7 V nyitófesz nem változik (számottevően). Az Ib-re én 1 mA-t gondoltam. Ekkor az R2 + Rtrim 7,3 kOhm.

Az a gondom, hogy ha nagyon sötét van, akkor Rldr = 300kOhm. De a tranzisztor nyitva van, tehát a 0,7 V marad az LOR kapcsai között. Ez igaz?

Ha az előző elgondolásom jó, akkor Ib = 1 mA. hFEmin > 5 x Ic / Ib = 5 x 30mA / 1 mA = 150. A BC109 tranzisztor elvileg megfelel ennek (hFEmin = 200, Icmax = 200mA).

Jól méreteztem? Még soha nem csináltam ilyet...

----

Másik kérdésem. A kapcsolások arra építenek, hogy sötét van, vagy világos. Az órám esetében viszont fokozatosan emelkedik, vagy csökken a fényerő. A nyitási ellenállás környékén nem fog elkezdeni prellegni a relé? Én valami hiszterézises kapcsolást tennék be, hogy ezt elkerüljem (a bekapcsolási feszültség más lenne, mint a kikapcsolási). Szerintetek kell ilyen?

----

Arra is gondoltam, hogy egy AT Tiny 13-at tennék be (mintegy 250 Ft), ami mérné az ellenálláson eső feszültséget és a szerint kapcsolna, hogy ki, vagy be kapcsolásról van-e szó. A tápot egy Zener diódával állítanám be mondjuk 5 V-ra. Van belső órája és 128 kHz bőven elég lenne. Nekem úgy tűnik, hogy 30 mA-t el tud nyelni az IC lába, ezért talán még a tranzisztor is kihagyható lenne. Ha a láb 0-ra van kötve, akkor 30 mA-t kell elnyelnie, ha pedig tristate állapotba kapcsolom, akkor nem folyik rajta semmi.

Mi a véleményetek?
(#) Cöcö válasza Cöcö hozzászólására (») Jún 27, 2009 /
 
Hali!

Kis javítás. Nem 8 nA, hanem 8 uA... Tévedtem 3 nagyságrendet...

Másik. A relé helyett nem lehetne 2 sorba kötött optocsatolót használni? Ha világos van, akkor lesöntölné az ellenállásokat, sötétben pedig nem. A kapcsolás majdnem u.a. maradna, csak a relé helyett 2 optocsatolót kötnék be...

Mi a véleményetek?
(#) Cöcö válasza Cöcö hozzászólására (») Jún 29, 2009 /
 
Nézegettem az optocsatolókat és sajna a 100 mA sok.

Azt hiszem, hogy egy ATtiny13 lesz belőle és direktben fogom meghajtani a relét. A +8V-ból egy 78L05-tel fogok 5V-ot varázsolni. Sajnos a HEStore-n nem lehet 78L04-et kapni. A 128 kHz-es belső órát fogom használni. Minek pörögjön többel? Így nagyon egyszerű lesz az egész. A hiszterézist pedig programból fogom megoldani.

Mi a véleménetek?
(#) Cöcö válasza (Felhasználó 15355) hozzászólására (») Jún 30, 2009 /
 
Hali!

Ez mennyiben lenne jobb, egyszerűbb, olcsóbb, hatékonyabb megoldás, mint az ATtiny+relé megoldás?

Kösz!
(#) titi válasza (Felhasználó 13571) hozzászólására (») Jún 30, 2009 /
 
Szerinted a fekete lyuk hogyan működik?
(#) Cöcö válasza (Felhasználó 15355) hozzászólására (») Júl 1, 2009 /
 
Szia!

Köszi a választ! Ha jól látom, akkor ez a kapcsolás lényegében ugyanaz, mint amit bonchunor tagtárs is javasolt. Ezzel van egy nagyobb gondom. Mivel vagy 2mA-t, vagy 100 mA-t kell átengednem, ezért tranzisztorral nem könnyű mogoldani. Ezért arra jutottunk, hogy egy kétáramkörös relét kell behuztani a tranzisztorral. És ekkor marad a probléma, hogy hajnalban, vagy este amikor kezd a kapcsolási áramnak megfelelő szintre emelkedni/csökkenni a relé tekercsének az árama, akkor bizonytalan lesz a kapcsolás, prellegni kezd. Legalábbis szerintem. Ezt valamilyen hiszterézises kapcsolással lehetne megoldani. Az uC-nak egyszerűen megmondom, hogy ha be van kapcsolva, akkor U1 feszültségnél kapcsoljon ki (hajnal), ha ki van kapcsolva, akkor U2 feszültségnél kapcsoljon be (este). Ha a kettő távolsága elég nagy, akkor nem lesz esélye annak, hogy egy bekapcsolás után ki kelljen kapcsolnia (kivéve, ha felkapcsolom a lámpát ).

Kösz a segítséget!
(#) Cöcö válasza (Felhasználó 15355) hozzászólására (») Júl 1, 2009 /
 
Köszi, hogy segítesz, de én még csak karcolgatom az elektronikát! Ezért is kértem a segítségeteket.

A problémáim:
1. Hogyan oldom meg az 1 tranzisztoros kapcsolással, hogy ha az LDR ellenállása
- 100 kOhm fölé nő esik, akkor 2,5 mA-t engedjen át? Hiába nő tovább az ellenállás (valahol a MOhm környékén mértem tök sötétben)?
- 70 kOhm alá esik, akkor 100 mA-t engedjen és ne engedjen többet akkor sem, ha pont az LDR-re világítok és kb. 2 kOhm-r esik az ellenálláson?

2. Nem tudom, hogy problémás-e, hogy a relé behúzási pontja körül nagyon lassan nő/csökken az áram. Nem kezdhet el gyorsan ki-be kapcsolni.

Szerintem az ATtiny-s megoldás ezekre jól definiálható válaszokat ad.

Még egyszer kösz a segítéséget!
(#) Cöcö válasza (Felhasználó 13571) hozzászólására (») Júl 1, 2009 /
 
Szia! A sötétséget pont úgy lehet kapcsolni, ahogy a világosságot, csak antifotont kibocsátó fényforrás kell hozza!
(#) Cöcö válasza Cöcö hozzászólására (») Júl 14, 2009 /
 
Sziasztok!

Haladnak a dolgok...

1. Felprogramoztam egy ATtiny13-at. Az fotoellenállás egy 100kOhm-os ellenállással van sorba kötve. A fotoellenállás van a +5V-on. A leosztott feszültséget mérem. Nagyon szépen be lehet lőni, hogy mikor kapcsoljon ki és be.

2. A relé 20 mA-t fogyaszt. A t13-nak van 3 nagyáramú kimenete. Ezek simán meghajtják.

3. Valszeg a relé helyett inkább egy két optocsatolót tartalmazó IC-t teszek bele, ami 1-1 tranzisztort fog meghajtani. Kevesebbet fogyaszt és nem kattog...

4. A fotoellenállás elől megpróbálom megspórolni a 100 kOhm-os ellenállást. Az ADC2 lábon bekapcsolom a beépített felhúzóellenállást (min. 20 kOhm, max 50 kOhm) és a fotoellenállásal simán a földre kötöm. Ehhez kicsit át kell írnom a programot...

Üdv! TT
(#) Cöcö válasza Cöcö hozzászólására (») Júl 14, 2009 /
 
Sziasztok!

Azt hittem, hogy tönkrevágtam az ATtiny13 uC-t. Beállítottam, hogy 128kHz-el menjen, ne az alap 9,6 MHz-el (ezek persze leosztva 8-cal a CKDIV8 miatt). No innen kezdve nem tudtam felprogramozni. Kerestem a neccen és találtam egy nagyon jó programot. AVRDUDE! Be lehet állítani, hogy az egyes bitek között mennyit várakozzon. A parancssor:
Idézet:
„avrdude -c stk200 -p t13 -i 1000 -t”

"-c stk200" beállítja a párhuzamos port programozót
"-p t13" ATtiny13
"-i 1000" 1000 ms a bitek között
"-t" terminál módba lép.

Terminál módban a hasznos parancsok: "part" (kiírja, hogy miket tud az uC), "dump lfuse" (kiírja a fuse alsó byte-ját. Esetemben hexa 6b-volt (CKDIV8 bekapcsolva, CKSEL 11, azaz 128 kHz, meg talán a CKSUT0), "write lfuse 0000 0x6a" beírása után visszaállt a normál frekire és a PonyProg-gal már tudom progtamozni.

Nattyon kirrrájjjj!
(#) Cöcö válasza Cöcö hozzászólására (») Júl 15, 2009 /
 
Sziasztok!

Nehány elképzelésemmel zsákutcába futottam...

Az optocsatolós megolással az a legnagyobb gondom, hogy nem tudom méretezni, mert nem értek hozzá. Az adatlapok böngészése csak a kérdések számát szaporította.

A másik probléma, hogy szvsz nem fogyasztana kevesebbet, mint a relés megoldás. A relé csak éjszaka van bekapcsolva (kb. 8-9 óra 20 mA). Az optocsatoló LED-jeinek meghajtására 5 mA-t láttam. Valami kell még a 2 Darlingtonba kötött másik tranzisztor bázisáramának is. Mivel ez nap közben menne (16 órát), ezért max. 10 mA-t fogyaszthatna, amit szvsz nem tudok elérni.

A belső beépített felhúzó ellenállás használata nem igazán ment. Működgetett, de alacsony LDR értéknél furcsán viselkedett. Pedig még az input kapacitást is kikapcsoltam (DIDRB regiszter).

Szóval most megy a relés megoldás és külső ellenállással. Ez kicsit könnyebb programozható, mert a magasabb ADC érték nagyobb fényt jelent (LDR Vcc-re kötve).
(#) Cöcö válasza (Felhasználó 15355) hozzászólására (») Júl 15, 2009 /
 
Köszi a választ! Esetleg egy kapcsolást tudnál csatolni? Kösz!
(#) Cöcö válasza Cöcö hozzászólására (») Júl 25, 2009 /
 
Szisztok!

Végül ez lett a megoldásom. Még csak próbanyákon van, de az órába már bekötöttem. Jól működik is.

A uC órajelének állítása 128 kHz-ra közben voltak problémáim a PonyProg-gal. Ezért átálltam az avrdude-ra. Ez sokkal jobban használható. Szépen beállítottam az lfuse értékeket (8-as osztó ki, 128 kHz-re beállítás). Egy kis késleltetéssel teljesen jól írta a flash-t.

Kicsit állítgatom még a kapcsolási értéket, és utána felteszem egy nyákra.
(#) Cöcö válasza Cöcö hozzászólására (») Júl 26, 2009 /
 
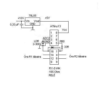
Sziasztok!

A végleges verzió. Ez a kapcsolási rajz a program nélkül már nem értelmezhető. Az ADC2-t úgy programoztam fel, hogy az input lábon be legyen kapcsolva a felhúzó ellenállás, így a (külső) 99 kOhm helyett egy 19 kOhm-os (belső) ellenállás lett.

A relé előtti 33 Ohm csak azért van, hogy kisebb legyen a PB0-n kifolyó áram (25 mA).

Ja, a védő diódát kifelejtettem az előző rajzból...
(#) Cöcö válasza Cöcö hozzászólására (») Júl 28, 2009 /
 
Sikerült megtalálnom az órámban levő óra IC-t a neccen (SL SC8560).

Az én órám kapcsolása a 8. oldalon látható negatív tápos megoldásra hasonlít. A chip váltóáramot használ. Ha jól értem lábspórolásból a LED bizonyos szegmenseit felváltva kapcsolgatja be az egyes félhullámok alatt.
(#) Cöcö válasza Cöcö hozzászólására (») Aug 20, 2009 /
 
Meg van csinálva! Annyit változtattam még, hogy az RY-5 WK relé helyett egy reed relét tettem (HE 722 A 0500), mert az halkabb. Sajnos ez nem morze érintkezős, hanem alapban nyitott. Így most nap közben van bekapcsolva. E miatt a relé fix lábát nem a földre kötöttem, hanem +5V-ra. Így egyszerűen negáltam a kimenetet...

Beszuszakoltam a 9V-os backup elem helyére és most tökéletesen működget.

Hát ennyi... Köszönöm muidenkinek, aki segíteni próbált!
Következő: »»   1 / 1
Bejelentkezés

Belépés

Hirdetés
XDT.hu
Az oldalon sütiket használunk a helyes működéshez. Bővebb információt az adatvédelmi szabályzatban olvashatsz. Megértettem