Fórum témák
» Több friss téma |
Mielőtt kérdezel, a következő két dolgot ellenőrizd!
I. A helyes tápfeszültségek megléte.
II. A kimeneten van-e egyenfeszültség.
Sziasztok!
Lenne egy régi, elvileg német "MP A401" erősítőm, STK463 hajtja. A probléma az lenne vele, hogy a hangerő szabályzó potija szerintem hibás. Billeg is egy kicsit a tengelye, meg néha az egyik, néha a másik csatorna teljesen behalkul, ahogy tekerem a hangerőt. Ez főleg az első felére jellemző a potméter útjának, és néha apró moccantásra megjavul. Egy 100KOhmos, "M100KOhmB" jelzésű poti van benne, alatta 1D, és a márkajelzés, egy nagy F, és egy A betű bekarikázva. Ez egy kétszer négy lábas poti. Tudom, hogy ki lehet váltani háromlábas sztereóval, de hasonlót szeretnék bele. eBayen láttam csak hasonló négylábú alkatrészeket, van amin B jelzés van, a többi logaritmikus. A kérdésem az lenne, hogy ez a B akkor itt a Lineárist jelenti nekem? Illetve van ezen az erősítőn bemenetválasztó is, Equalizer, Aux, Tape, Phono,Tuner bemenetekkel. Mintha kicsit különböző lenne a hangja a bemeneteknek. Van ennek értelme? És ha igen, röviden el tudnátok mondani, melyiket célszerű használni? Nagyon köszi!
Szia!
Igen több mint valószínű a poti haldoklik (esetleg ideig óráig kontakt sprével érdemes próbálkozni) de a vége csere lesz úgy is. (A negyedik láb nem a poti házát földeli le?) "M100KOhmB" a tipus végén a B logaritmikus, de mint mindenhol itt is vannak kivételek... Bővebben: Link AUX CD Tape Tuner?! ezek egy jelszintűek szoktak lenni a Phono pedig nagyon érzékeny pár miliVolt és kiakasztod (túlvezérelheted) az erősítődet vele (ezt régen lemezjátszó bemenetnek használták). A Tape lehet be illetve kimenet is tehát tovább tudod fűzni a bemenetedet, ha éppen több erősítőd van persze ezt erősítő típusa válogatja(és rá is szokott írva lenni, hogy In vagy OUT). Érdemes azért megvárnod tőlem szakibb véleményt is, nekem ezek csak tapasztalatok, de lehet én sem tudom 100%-ig biztosan. Minden jót A hozzászólás módosítva: Jan 23, 2019
Idézet: „A negyedik láb nem a poti házát földeli le?” Nem, loudnes kivezetés.
Köszönöm a felvilágosítást ma is tanultam valamit (nem is találkoztam még ilyennel).
Sziasztok
Bele vágnék egy stk4050 projektbe. Van itt olyan kolléga aki épített ilyen ic vel? Esetleg egy bomba biztos nyák,s beültetési rajzot tudna fel tenni? Előre is köszi.
Szia!
Olvastam a problémát ,nekem pontosan ugyanez a gondom, megkérdezhetem hogy mi is volt a megoldás? Előre is köszönöm!
Urak lenne egy kérdésem.
Azoknál az STK ic-knél amik dupla tápról mennek. Mi van abban az esetben ha csak az egyik táp biztosíték megy ki. Fél táp esetén tönkre mehet-e az ic?
A gyakorlatban nem a féltáp teszi tönkre az STK-t, hanem a hibás STK miatt olvad ki a biztosíték.
Ez tiszta .
De ha még is egyéb nem az IC és az alkatrészek hibája miatt van fél táp az okozhat-e IC bajt? Pl kihagytam az egyik olvadót és úgy indítom az erősítőt......
Nem gond a féltáp hiánya.
Sziasztok.
Tudja-e valaki, hogy mi a különbség az STK 4231 és a 4231 II között. Ez utóbbit betehetem-e az előbbi helyett ? Köszi. A hozzászólás módosítva: Ápr 2, 2019
Igen, beteheted. A II-es verzió valamivel jobb minőségű, kisebb a torzítása.
Célszerű a csere előtt minden egyéb alkatrészt ellenőrizni és ha gyanús, akkor kicserélni, mert a drága STK hamar tönkremehet, ha hibás alkatrészek vannak körülötte. Üdv!
Köszi a választ.
Tiszteletem.
Egy újabb kérdésem lenne. Van egy mono STK 4030-as végfokom amit egy sub ládába építenék be. (már jól elhúzódva.....) Illetve van egy kapcsoló üzemű tápból bontott hűtőbordám amin szintén valamilyen STK IC volt. Teljesen megegyező a tokozás csak más-más célra voltak gyártva. Szerintetek egy ilyen hangfrekvenciás végfok IC-nek (STK 4030) elég lehet-e ez a bontott hűtőborda vagy nézek nagyobbat? Pár kép az alkatrészekről...... A hozzászólás módosítva: Ápr 28, 2019
Szia! Nézz nagyobbat! A hűtőborda a láda belsejében lesz, jól értelek?
Pontosan akkora ablakot vágok neki mint a borda.
Igy a hőt letudja majd adni a szobának, kifele szellőzik majd. A hozzászólás módosítva: Ápr 29, 2019
Így már megnyugtató. A kérdésedben szereplő borda legfeljebb egy 15-20 W-os erősítőt szolgál ki.
Köszi a segítséget.
Jut eszembe szerinted egy olyan 40-50 wattnyi teljesítményt letud adni szoba hőmérsékleten nyitottan?
Vagy tényleg nézek inkább nagyobb bordát biztos ami biztos alapon?
Mekkora a tápfeszültség és hány Ohm-os a hangszóró? Ezek határozzák meg a szükséges borda méretét.
2×25 voltos a toroid AC oldalon.
8 ohm-os a mély amit hajtana.
A legnagyobb disszipáció 32 W. A dinamika átlagolása miatt ebből 8 W-ot veszünk figyelembe.
Ha nem szeretnénk, hogy a borda 50°C-nál melegebb legyen, tehát 30°C-kal a környezeti hőmérséklet fölött, akkor legalább 30/8=3,75 K/W-os hűtőfelület kell hozzá. Példa.
Hűtőbordát soha nem számítottam.
Ez nekem kínai de akkor nagyobbat teszek a doboz oldalára..... Köszönet. A hozzászólás módosítva: Ápr 29, 2019
Az egészből a példa lényeg, azon látod nagyságrendileg mekkora bordát kell keresned.
Sziasztok!
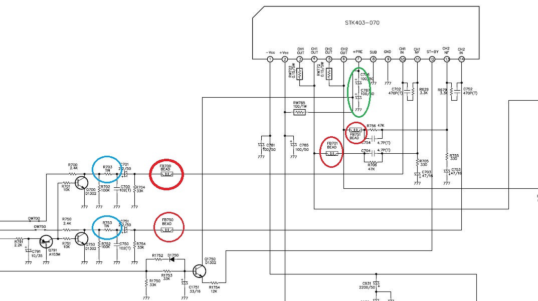
Egy fórumtársunktól kaptam egy STK403-070 IC-t. Szeretném életre kelteni, de sajnos nem nagyon találok hozzá semmit, azon az egy kapcsoláson kívül, amit mellékeltem is. A rajzzal kapcsolatosan volna néhány kérdésem: - Milyen tápfeszültség igénye van a kapcsolásnak (IC-nek)? - A piros karikával jelzett alkatrészek micsodák? Gyanítom kis ferritgyűrűs átkötések. Ezeket egyszerű rövidzárral helyettesíthetem, igaz? - A zöld karikával jelzett ponton 2 db 100µF / 50V-os kondi van sorosan. Ezt a kialakítást mi indokolja? - A kék karikás alkatrészek micsodák? Nem jöttem rá, bár lehet nem is gond, mert a bemenetet C701 (C751) kondik pozitív kapcsa lesz (C700-at és C750-et is kihagyom). Ha valakinek van ettől a rajztól valami bővebb adatlapja erről az IC-ről azt szívesen fogadnám.
A kékkel karikázott egyszerű összeforrasztás, vagy átkötés.
A piros karikások "Ferrite Bead", azaz, kis ferritmagos fojtó, ez lehet SMD-kivitelű, vagy egy kis csőszerű vason átvezetett átkötés, vagy toroid-szerű kiképzésű. Nagyfrekvenciás zavarokat szűri ki, gerjedés-csökkentő a hatása. A két ELKO-soros kapcsolása érdekes, de nincs jelentősége, lehet egy darab - értelemszerűen fele kapacitású, de dupla feszültségtűrésű. (A szivárgó-áram csökkentése talán az indok, hogy miért van a két kondenzátor sorosan kötve.) Üdv!
Köszönöm a válaszod!
Elgondolkodtató az a két sorba kötött kondi. Valamiféle segédtápfeszültség lehet a 7-es lábon és azt pufferelik a kondik. De minek soros, 2x50V feszültségtűrésű, mikor a tápfesz mindössze 40V? SZS által feltöltött PDF-ben ezzel az IC-vel felépített végfok rajza található a 38. oldalon. Ott 100µF/50V van ebben a pozicióban. |
Bejelentkezés
Hirdetés |









