Fórum témák
» Több friss téma |
Fórum » Stroboszkóp gyújtáshoz
Ha van ellenállásmérésre is alkalmas műszered akkor egyszerű a közös és a gyújtó között kissebb értéket lehet mérni mint a közös és a KV között.
Üdv. mindenkinek.
Ma építettem meg a ledes gyújtás ellenőrzőt és elsőre működött szépen ahogy kell..."persze nem ez volt az első áramköröm amit építettem" a led fényerejéről annyit, hogy én egy 12 ledes lámpát használtam fel hozzá aminek saját áramforrása van. 3db 1,2V-os AAA akkuval. És egy nagyobb tranzisztort használtam 1,5A-est találtam de elég lett volna sokkal kisebb is. Lényeg, hogy a negítív ágát közösítettem és azt kapcsolgatja. Köszi a kapcsolást watt. Ja és a poti arra kell, hogy ne kenődjön el a jel a tárcsán. Ha túl sokáig tart a villanás akkor egy csíkot húz.
Van egy problémám.A led-nek a fénye elég gyenge,viszont van olyan pillanat,hogy felerősödik.
Egyik pillanatról a másikra.Sajna nem marad úgy. főleg akkor,ha a két 4148-as lábai környékén tapogatózom.de akkor sem stabilan világít erősen.csak egy percig talán. Aztán ismét gyenge.Majd ha ezt megismétlem újból uyanez. Mi lehet a hiba vagy hogyan lehet orvosolni?
Hali
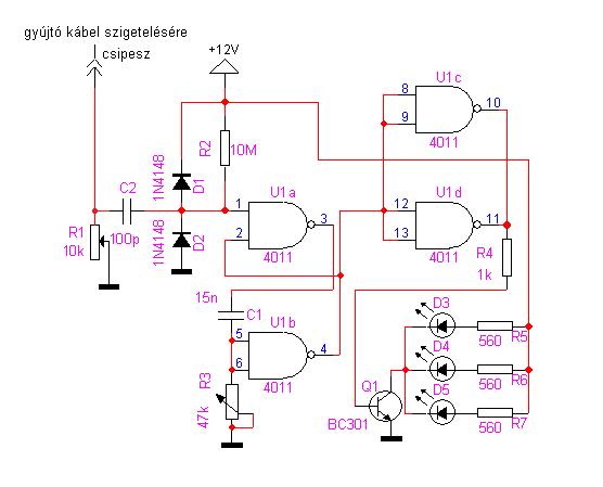
Megépítettem ezt a gyújtás beállítót a LED-eset. Működik, teszt kapcsolás is rendbe ment. Utána próba az autóba is, ott is jó. Nekem nem az a bajom hogy nem működik épp ellenkezőleg, túlságosan is jól működik . Túl érzékeny lett. Még oda se érintem a kábelhez már villog is , kb. 3 cm-re a gyújtókábeltől. Ez ellen lehet valamit tenni? Mármint hogy csak akkor villogjon hogyha ténylegesen hozzáér a kábelhez. Egyébként egy 9v-os elemről megy és eléggé erős fénye van (100ohm előtét ellenállással).
Egyszerű: a bemeneti 1kohm értékű ellenállást cseréld kisebb értékűre,vagy tegyél helyette potit,és igy kényelmesen beállithatod a neked tetsző jelszintet.
Hali
Ez jó , most akkor csökkentsem, vagy növeljem? Mert köbzoli szerint növeljem, te szerinted meg csökkentsem.
Szerintem köbzoli nem azt a rajzot látta...
Egyébként csökkentsd,mert alacsonyabb ellenállásérték jobban terheli a jelet-ergo kisebb lesz a jelszint. Ha potit kötsz az ellenállás helyére akkor a csúszkát a 100pF-re csatlakoztatva egy feszültségosztót kapsz,és igy megintcsak leosztod a jel nagyságát.
Hali
Ami kéznél van trimmer, az 10K-os, és az egyik lába(szélső), levan törve. Ezt felehetne használni? Csatolom a rajzot hogy hogyan képzeltem el a bekötést.
Igen igy is jó lehet. De nagyobb állitási lehetőséget biztosit az általam feltett verzió.
Akkor jó, csak jövőhéten jutok be a városba, most abból gazdálkodok ami kéznél van, köszi
Sziasztok!
A watt által felvetett (majd mex által 2008 júl. 31-én továbbgondolt) strobival kapcsolatban két kérdésem lenne: ad1: a tápfeszültséget milyen tartományban tudom variálni? (Látom, eredetileg 12V van megadva, de PiperR 9V-al használja) ad2: a vásárolt led milyen kívánalmaknak kell, hogy megfeleljen? Kösz! Benedek
Hali
9v-tal biztos hogy működik, szerintem még 5 voltal is. Nézd meg az IC adatlapját, ott biztos benne van hogy mennyi a legkisebb feszültség amivel még működőképes. 3 volt alatt biztos nem működik, mert az már a LED-ek nyitófeszültsége alatt van. A lehető legfényesebb legnagyobb Candelás ledet vedd meg!
Kösz a gyors választ!
A feszültség amiatt volt érdekes, hogy meg tudom-e oldani, hogy ne elemről (végszükségben persze ez is jó), hanem a motor akkksijáról/világítástekercséről kapjam az tápfeszt (6V-szerűség ). Így csak azt kell megoldanom (ha jól sejtem), hogy stabil, állandó feszültséget kapjon a rendszer (gondolom azt azé' nem szereti a 4011, ha - fordulattól függően - néha 5,5, néha 7V-ot kap). Azt írják az adatlapján, min. 5V, max. 20V.Ledből valami 140.000mcd-st néztem ki, az már elég kell, hogy legyen.
Helló
Van egy strobim:16 wattos cső van benne.Kiment a gyújtótrafója és nem tudom honnan lehetne szerezni,vagy hogyan csináljak egyet.Ha tud valaki segítsen már mert nem akarom elcseszni!!!
Sziasztok!
Egyik haveromnak kellene stroboszkóp gyújtás beállításhoz( babettához). Azt mondta, hogy egy ledsort szeretne eképpen működtetni. azt, mondta, hogy egy kondit rakna bele, amit a gyújtókábelre csiptetett csipeszről érkező jel sütne ki. Lehetséges ez valami ilyesmi formában? Ő azt kérdezte, hogy esetleg babetta tirisztorral ezt meg lehetne valahogy oldani, mivel ehhez hasonló a felépítése( mellékeltem). Köszi a segítséget a nevében is! Üdv.
Javaslom a watt-féle ledes strobit. Itt van ebben a topicban,azelején keresgélj.
Mégjobb ha a képek közt keresel,mert összesen 9db van,ezek közül könnyű megtalálni.
sziasztok
Egy nyák rajzot nem tudnátok feltenni? Ültetsi rajzot? Köszönöm.
Sziasztok!
Megépitettem a watt féle stroboszkópot fehér LEd-el. Tápegységre kötve nem csinál semmit, csak akkor ha kézzel megfogom az IC 1-es lábát(akkor villog, és állitható a trimmerrel), Viszon akksira kötve ha megfogom akkor nem csinál semmit, ha a vezérlő bemenetet fogom meg, akkor néha felvillan. Az állítandó motorra kötve nem villan egyszer sem, csipesszel van a gyújtókábelen(jó erős csipesz). Mi lehet a gond? Alkatrészek megfelelők. Köszönöm!
próbáld ki hogy mit csinál, ha a gyújtókábelre nem csak rácsipeszeled hanem rátekersz 3-4 menetet.
(kapacitív csatolást kell létrehozni)
És ez a kapcsolás a megszakítóról is működik?
Ha nem a gyújtóbábelre rakom.
én nem kötném rá, de elméletileg működhet..
ha erről a rajszról van szó...
Hali Srácok!
Én tök láma vagyok ehhez a témához, de élvezettel olvasgatom a hozzászólásaitokat mindig. Létezik olyan program, amivel lehet modellezni 1 kapcs. rajz működését? Nagyon hasznos lenne, kísérletezésnél nem kéne forrasztgatni, újabb nyákokat gyártani, hanem csak virtuálisan összerakni-modellezni a cuccot. Vagy ez marhaság?
Hali!
Bár a kérdésedre nem tudok válaszolni, azért kötekszem. ![]() Miért kéne neked dízelhes strobi? Köztudott, hogy strobival nem lehet pontos előtöltést állítani dízelen. Oda indikátor-óra való, azzal kell belőni az adagolót.
valami ijesmi kelene,amugy szomszedomnak kel...
|
Bejelentkezés
Hirdetés |




. Túl érzékeny lett. Még oda se érintem a kábelhez már villog is
, kb. 3 cm-re a gyújtókábeltől. Ez ellen lehet valamit tenni? Mármint hogy csak akkor villogjon hogyha ténylegesen hozzáér a kábelhez. Egyébként egy 9v-os elemről megy és eléggé erős fénye van (100ohm előtét ellenállással).
, most akkor csökkentsem, vagy növeljem? Mert köbzoli szerint növeljem, te szerinted meg csökkentsem. 


