Fórum témák
» Több friss téma |
Szia
A kondenzátor relatív gyorsan 3-400 Voltra töltődik (általában max egy másodperc alatt). Ezt kellene mérned a csövön. Utána a tárolt töltésmennyiség kisül a villanásnál, ez adja a villanás energiáját. Azután a kondenzátor megint fel kell töltődjön. Ha nincs villanás, akkor a 3-400 voltot folyamatosan mérned kellene tudni. Arról meg sajnos nincs tapasztalatom, hogy egy villanócsőről hogyan lehet eldönteni, hogy rossz, de szerintem ránézésre nem megy.
A kisütés éppen azért kisütés, mert a kisütés ideje alatt nincs feszültség (vagy csak nagyon kicsi).
A témádhoz kapcsolódó kísérletezésre alkalmas lehet egy olcsó, hagyományos ("analog") vakus fényképezőgép vaku-elektronikája. Ez komplett töltő áramkört, kondenzátort, villanócsövet tartalmaz, igen kis méretben. (Általában 1,5-3V-ról - 1vagy 2db AA elem- működik)
Lomisoknál rendszeresen látni kidobott gépeket, 1-200 forintért hozzá lehet jutni. (A kondenzátor nélkül átpakolva az elektronikát - felhasználva az eredeti kondenzátort- talán életre kelthető is a berendezésed. ) A nagyfeszültségű áramütés veszélye itt is fennáll, óvatosan kell bánni vele!
Azt a saját strobómról vezettem vissza és az idők folyamán változhatott a belső elektronika.
Pl. a régi AF(tehát nem az későbbi AS) teljesen más belül. De ha érzed,akkor készits neki az általam visszavezetett rajz alapján egy nyákot neki.A drágább alkatrészek már kéznél vannak amúgyis.(nagyfesz kondi ,jack aljzat előtét ellenállás stb) AS-500
Hali!
Vissza térve a témához, a képen, a jobb alsó sarokban látható D2 kis kék alkatész/dióda, kiszerelés után mind két irányban teljesen nulla. Ez van rá írva: DB3 X748. Mivel lehetne ezt helyettesíteni, és mi a helyes beszerelési irány, mert a panelen a dióda jelölési vonal, a szimbólum közepén van.?
Meg van a bűnös! A BC639 es tranzisztor volt a hibás. Össze mértem az újjal, minden érték egyforma volt, ezért nem feltételeztem hogy ez a hibás. Köszönöm a segítséget!
Szia nem tudnál egy nyák rajzot késziteni ahol oda van irva minden érték mert már ösze kavarotam köszi
Sajnos nem.
Sziasztok!
Az alábbi problémába ütköztem, egy FLASH (Dody) POWER STROBE és egy Dody Strobe Controller párosításában! A Strobi maga remekül üzemel a rajta lévő fényerő és sebesség szabályzókkal, azonban a Controllerre csatlakoztatva semmi változás nem történik, ugyan úgy teszi a dolgát a rajta beállított paraméterekkel, mint vezérlő nélkül! ![]() A vezérlőt nem ezzel a strobival vettem, hanem külön, s eddig nem volt módom és lehetőségem kipróbálni, mert nem volt ilyen vezérelhető strobi a környezetemben! A vezérlő egyébként reagál a hangvezérlésre, a manuális fix sebességre is (picit kontaktos ugyan a potmétere, de ettől még szabályozható), valamint a kézzel történő vezérlésre is (nyomógomb!), mely életjelet a készüléken elhelyezett LED mutatja, kontroll lámpaként! A kábel, amivel összekötöttem, az egy új, saját készítésű kábel, meleg pont a "végeiken", negatív a GND-n! Műszerrel mérve rendben van! A vezérlőt szét szedtem még anno, amikor megvettem, s azt tapasztaltam, hogy a benne lévő 2db stab lábai lötyögnek, nem tartanak a forrasztások, valamint a puffer elko is rendesen lötyögős (gyanús) volt, így ezeket újakra cserélve megjavítottam, ez után lett a fentebb írtak szerint teljesen üzemképes, minden módozatban! (Ezt a cserét és javítást megelőzően a manuális fix sebességbeállításra nem reagált, csak folyamatosan a hangvezérlésre, még a nyomógombos vezérlésre sem!) Na már most ez "rendben van", viszont továbbra sem működteti, azaz nem vezérli a strobit! ![]() Csatolok néhány fotót a vezérlőről illetve a strobiról, hogy segítsen konkrétan beazonosítani a típusokat! Várom ötleteiteket a hiba feltárására, valamint a megoldásra! Előre is hálás köszönet!!
További képek a Strobiról!
Jut eszembe, néhány hete volt itt a fórumon, a Diszkófény készítése részben egy kis zavar és kavar, s a régi, már jól megszokott címen sajnos már nem elérhető a téma, azonban nem veszett el, csak a címe, azaz az elérhetősége lett más, mely a következő:
KLIKK -> Diszkófény készítése! Akit érdekel a téma, az mostantól ezen a linken érheti el! A hozzászólás módosítva: Ápr 22, 2015
Sziasztok egz 300-400db ledes sztroboszkoppot szeretnek kesziteni amit automata es zenere is villog. Lehetoleg 12voltos tapal ha lehetseges
Elore is kosz a segitseget
Én meg egy kb150 lovas jószágot akarok csinálni az 1,4es Sunny-ból..
Van valami konkrét probléma amin elakadtál, vagy csináljuk meg helyetted, és adjuk fel neked postán?
nem kell postan csak gondoltam hogy van egy jol mukodo kapcsolasi rajz amit mar valaki probalt es mukodik is
Nagyon szepen koszonom, a segitseget
ez a rajz nagyon sokat segit
Köszönöm a sok segítséget. A probléma megoldódott. Lenne még egy kérdésem. Nem tudom valaki tudja hogyan tudnám villogásra bírni egy NFK2000 vagy valami ilyen van ráírva. Egy mezőgazdasági repülőgép villanó fénye. Stroboszkóp nem bírja. Nem abba kellene.
Van egy sanda gyanúm, hogy az egy IFK2000-es 2000Ws-os (ruszki?) cső. Itt sok kapcsolás van, páran építettek is vele strobit, ők szerintem írni fognak.
![]() pjg megelőzött A hozzászólás módosítva: Okt 22, 2015
Sziasztok!
Tudnátok-e olyan kapcsolást mutatni, amelyik annyit csinál, hogy ha tápot adunk neki, akkor feltölt egy kondenzátort, majd kisüti azt egy villanó cső segítségével? Köszi a segítséget.
esetleg ez segít? Bővebben: Link
igen, ezt néztem, de ez azért nem jó mert bonyolult, úgyértem nem fér el ki helyen bár lehet hogy a villanó csövet le kellene cserélni led-re ?
Amelyik néha kattan, abban kicseréltem a glimmlámpát, de nem világít. Tudna valaki segíteni?
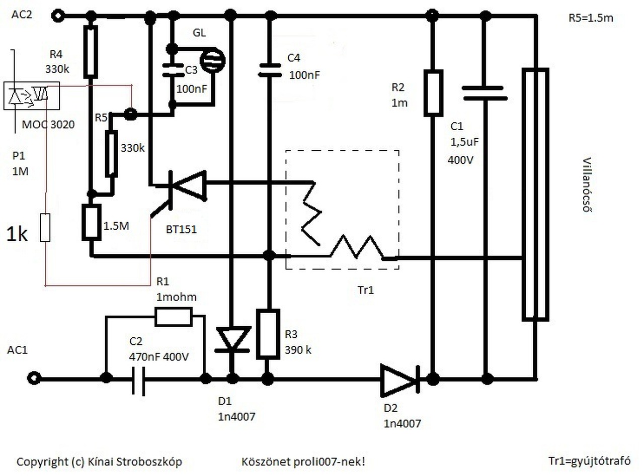
Minden ellenállást átnézem, legutóbbi állapotban mikor működött a belső potméter ki volt cserélve ellenállásra, csatolom a rajzot, az egyenirányított feszültség megvan, AC2-és a MOC 4-es lába között kb 7V feszültség volt, a MOC másik lába megyen az 1K-ra, 1K előtt nincs feszültség.
Sziasztok! Nemrég vásároltam egy nagy strobit, mellékelem a képet. Szeretném külsőleg vezérelni, ennek a típusnak a belső dimmerje addig működik, míg nincs beduva semmi a jack aljzatba. A jack aljzatról 1K ellenálláson keresztül egy 4N35 optokapu van kötve. Próbáltam 555 dimmer kapcsolásról, de csak addig villant fel egyszer amíg ráadtam a tápot. Illetve ha felkapcsolom a neont a helységben akkor míg a starter dolgozik addig a strobi is villog vele.
Valamit nem jól kötöttél! Van rajta fényerőszabályzás?
Van rajta fényerőszabályzás, ezt az 555-ös áramkört használtam már stroboszkóphoz, csak a kimenetén lévő ellenállást (470ohm) vettem ki, mert az előző kicsi stroboszkópba nem volt beépítve ellenállás a bemeneten sorba. Elnézést a kép elmaradt az előző hsz-ben.
A hozzászólás módosítva: Nov 16, 2015
|
Bejelentkezés
Hirdetés |

































