Fórum témák
» Több friss téma |
Fórum » Sztereó DAC
Témaindító: meszattila, idő: Ápr 10, 2007
Témakörök:
ha már ott van és le is tudod szedni, akkor érdemes lehet építeni belőle valamit, főleg, ha időd is van rá.
Sziasztok!
Próbára összedobtam: Bővebben: Link ezt a konvertert. Csak a baloldali kimenet működik, az R oldali kimenete nem. Elkötés nincs, konfigurálási problémát sejtek, de megoldásra még nem jöttem rá.. A hozzászólás módosítva: Nov 8, 2014
Szia! Ezzel a DAC-al Én is zsákutcába futottam. Valamiért nem akart működni, pedig többször is átnéztem. Lábbeállításokat is kipróbálgattam. Kíváncsian várom az eredményeidet, hátha Neked több szerencséd lesz!
Gondolom mono-ra van álítva a DAC. A doksiban elég világosan le van írva, hogy hogy kell sztereóra álítani, de mellékeltem a doksi ezen részét. A legelső variációt javaslom, vagyis mind a 4 lábat fölre kell kötni, akkor lesz sztereó, I2S adatformátum (az a legjobb, mértem) és meredek digitális filter. Az SPDIF dekódert is I2S-re kell álítani.
A hozzászólás módosítva: Nov 8, 2014
Nálad is hasonló probléma volt?
Már mindent próbáltam, de nem jön össze..
Csak rendesen be kell konfigurálni, azt is leírtam hogyan és menni fog!
Köszönöm, ezt próbáltam elsőre, nem hozott megoldást.
Sejtem, de ezeket már próbáltam, JUMPER ott van a nyákon, de nem működött..
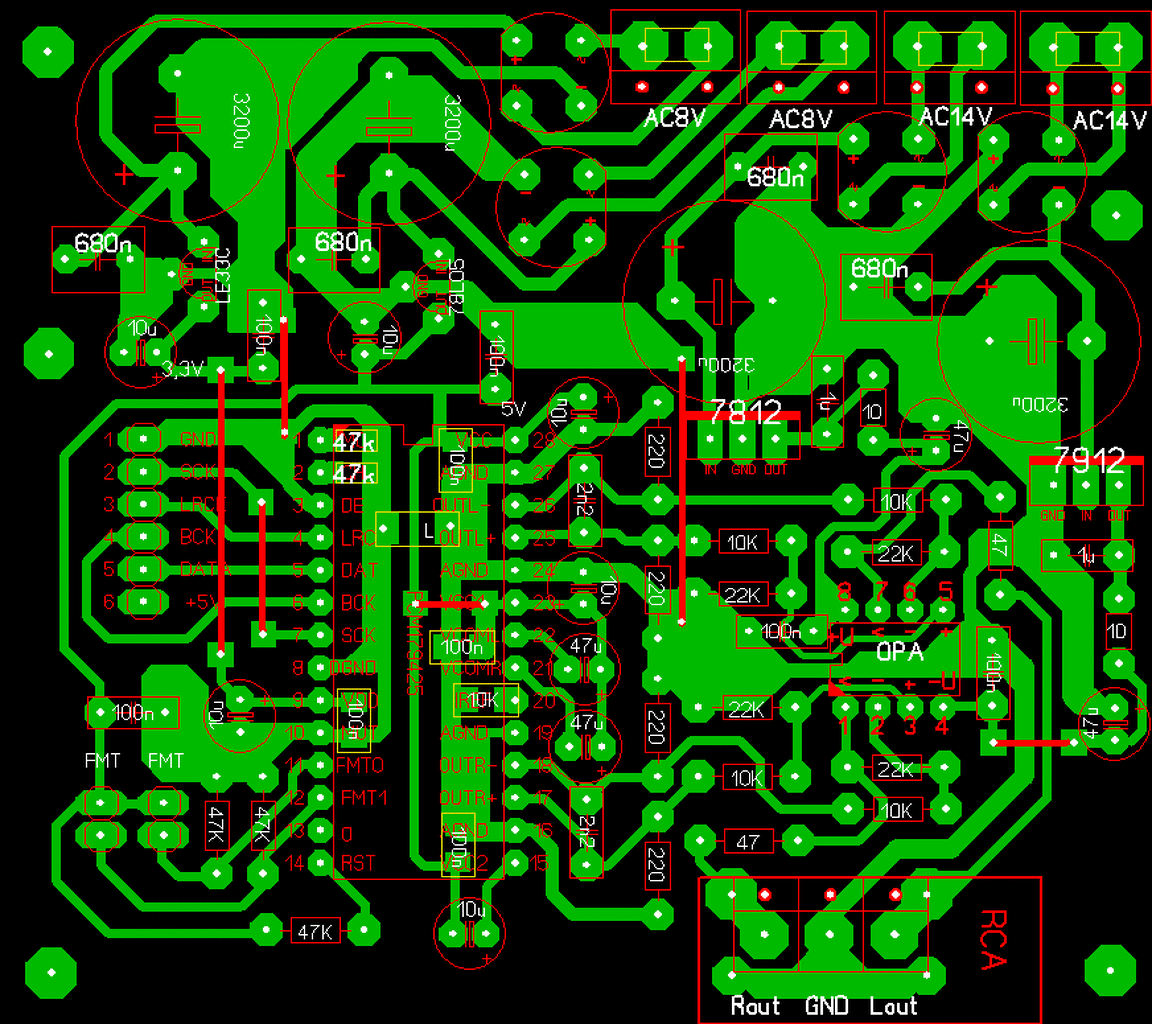
Akkor valami rosszul van kötve, vagy szakadt az átalakító panel. Az ilyesmit javasolt elkerülni, vagy legalább a panelre kerüljön fel az IC lábaihoz a lehető legközelebb 100nF kondenzátor a tápokra, nem meglepő, ha így meg van hűlyülve a DAC. Mérd meg szkóppal a digitális tápokat az IC lábánál, nem lepődnék meg, ha a 3.3V-on 1V-os ripple lenne..
És ellenőrizd, hogy a lábak tényleg jól vannak-e kötve, konrktéan a MONO, a CHSEL és az FMT0-1 lábaknak földön kell lenniük! A hozzászólás módosítva: Nov 8, 2014
Köszönöm, megnézem...
Neked van működő példányod, próbáltad? A hozzászólás módosítva: Nov 8, 2014
Idézet: „A legelső variációt javaslom, vagyis mind a 4 lábat fölre kell kötni, akkor lesz sztereó, I2S adatformátum” Az első három érthető, de a negyedik, nem...
Világos és hogy ne csak a szám járjon mutatom. A mellékelt RMAA-s mérésen az intermodulációs torzítást látod, minden ugyanaz, csak a formátum más. Láthatod, hogy PCM formátum mellett jitteres elég rendesen, míg I2S mellett nem mérhető a jitter.
Nem ezzel van a problémám.
Egyik oldala néma, nem működik...!
Értem én, de, ha már be van konfigurálva a DAC, akkor érdemes úgy, hogy az jó legyen. Ennek semmi más oka nincs, csak az, hogy rosszul van beállítva a DAC. mivel látom még mindíg nem érted a problemát segtíek. A PCM 1-2-11-12-es lába legyen földön, akkor lesz sztereóra konfigurálva, most azért nem szól, mert monora van álítva! Nincs időm most átnézni a nyáktervet, de azt látom, hogy a kimenete is elégé ***ul van megcsinálva, plusz nyákos átalakító jó hosszú vezetősávokkal, tehát ez a terv egy szar, nem meglepő, ha el van rontva.
A hozzászólás módosítva: Márc 9, 2015
Köszönöm, de már ezen túl vagyok, ezeket próbáltam (jumper).
Kimeneti OPA rész vezetősávjait kár ide hozni, semmit nem változtat. DAC kimenetén műveleti erősítő nélkül is meg kéne jelenni a kimeneti jelnek. Áramgenerátoros kimenet, 220R ellenállásokon is mérhető jelszintnek kéne lenni, mind két oldalon.
Én csak két db jumpert látok az FMT lábakhoz, amivel a formátumot lehet álítani, de a mono és chsel lábakkal mi a helyzet, azok milyen szinten vannak? Ugyanis azok miatt szól csak az egyik oldal, fogj már egy multimétert és mérd meg menet közben, hogy az 1-2 láb milyen szinten van, azoknak földön kel lenniük és akkor dolgozik sztereóban a DAC! Ha ezt nem vagy képes felfogni, akkor nem tudok mit tenni, annyira egyszerű szerekezet az egész a doksiban is minden villágosan, egyértelmáen le van írva!
Szakítsd meg a vezetősávokat a kis panelen (1, 2-es láb) forraszd össze őket és kösd a földre! A hozzászólás módosítva: Nov 8, 2014
Ott nincs jumper, igazad van, rajz szerint 47k ellenállás van, de földre kötöttem és nem ok...
Ezeket már régen kipróbáltam.. A hozzászólás módosítva: Nov 8, 2014
Nagyon szép igényes munka!
Földeltem már nem ok mégsem.
Köszönöm, hogy segíteni próbálsz. Te már próbáltad PCM1794 IC-t? Elméletben nekem is működőképes, de a gyakorlat cáfolja, azt is tudom hogy működnie kell, de még nem sikerült megoldanom, és nem a nyák hibája.....
Esetleg nem próbáltál egy másik DAC IC-t beültetni? Hátha elszállt? A kimeneti I/V filter és a műveleti erősítők jók? A DAC azon kimenetén, amely nem szól, nem lehet zárlat?
A hozzászólás módosítva: Nov 8, 2014
Nem, 1792-t csináltam, nekem kellett a digitális hangerőszabályzás, de fogok csinálni 1794-et is, csak jutnék már el odáig. Mindkettőt földre kötötted?
Mind a négyet..1/2, 11/12 és több IC vel is próbáltam.
95, 96 -os is működik benne, csak kisebb kimeneti szint vehető ki, ez érthető is.
Próbáltam, mind ezt produkálja. Konfigurációs probléma, tudom, de nem jöttem rá a hibára...
PCM1793 amit előtte próbáltam , az tökéletesen működik, de ez nem azonos..
A dekóder panelt nézted esetleg, hogy jó jelet ad-e át? Lehet hogy már ott mono a jel, vagy csak egy csatorna jelét engedi ki.
Értem, ha lesz időm átnézem azt a tervet.
Köszönöm, akkor lesz szép ha jól működik, de bízom benne, hogy teljesül ez is..
A hozzászólás módosítva: Nov 8, 2014
Azt is nézd meg ezek után, hogy nincs-e elálítva a balance a PC-n, vagy bármin, ami a jelforrás..
|
Bejelentkezés
Hirdetés |









