Fórum témák
» Több friss téma |
Fórum » Sztereó DAC
Témaindító: meszattila, idő: Ápr 10, 2007
Témakörök:
Sziasztok!
Segítségeteket kérném egy sztereó dac építésében.Nagyon sok kapcsolás van a neten de sajnos mind szinte beszerezhetetlen ic-kel.Én egy cs8416 és egy tda1541re gondoltam ,ezeket be lehet ugyanis szerezni.Ha van valakinek tapasztalata ilyen téren kérem segítsen hogy lehetne e zt kivitelezni mert én még nem építettem ilyet.
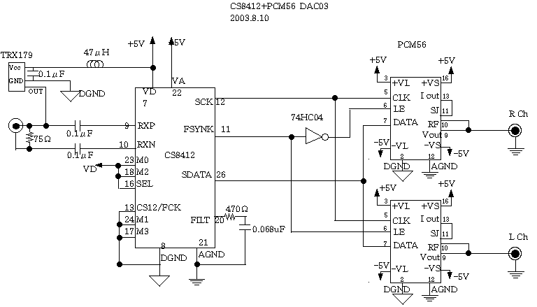
Üdv! Esetleg ez megfelel?
Van itt mégegy:http://www.ezdiyaudio.com/
Nézz szét a linken, ott van egy dac, ez egy magasabb szintű dolog, sokkal jobb minőségű! Csak annyi hogy két oldalas nyákra van tervezve. Meg van rajta pár SMD-elem. De ez egy fanatizált építőnek egyáltalán nem akadály :yes: Én lehet meg is építem egyszer...
Köszönöm a linkeket! Ezekkel az a baj hogy cs8412-t nem tudom egyáltalán be lehet e szerezni földi halandóknak
.Ezért gondoltam a cs8416-ra esetleg.
De ahhoz nem tudok kapcsolási rajzot
Elnézést most vettem csak észre hogy az nem is cs8412,bocsánat a tévedésért.
Semmi gond! Csak félig tévedtél! Az első tényleg CS8412-t használ...
De találtam neked egy CS8412 beszerzési forrást! Íme:
Gothard Elektronikai & Kereskedelmi Kft. 1026 Budapest Volkmann u. 5 tel : 200-1712 tel/fax : 274-2591
Üdv!
A http://www.chipcad.hu/-n van egy rakat Cirrus Logic IC.... Ha S/PDIF vevőt akarsz csinálni, akkor itt egy jó kapcsolás http://sound.westhost.com/project85.htm ezek az ic-k mind beszerezhetők.
Köszönöm a linkeket!
Azt szeretném megkérdezni hogy az utóbbi kapcsolásnál hogy lehetne beállítani a mintavételezést 44,1 khz-re,nem szeretnék túl mintavételezettséget.?
Sziasztok!
Adott egy speciális DAC IC, típusa: CS4398 24 bites konverziót tud, 192 kHz mintavételezéssel...elméletileg nagyon nagyon jó minőséget el lehet vele érni... A problémám a következő: nem egészen látom át, hogyan lehetne a differenciális (azaz, ha jól tudom, földfüggetlen) kimenetét - amit első csatolmányként felraktam - műveleti erősítőhöz kapcsolni...mivel még életemben nem dolgoztam eddig (tudatosan) ilyen típusú kimenettel... A kérdésem: a második csatolmányban lévő kép alapján meg lehet oldani a földfüggő kimenet létrehozását? Ha igen, mikre kell leginkább figyelnem, hogy ne tegyem tönkre semmiképp sem a DAC kimenetét?
Nekem van MAX5556-os DAC-om érdemes vele foglalkozni? Csatoltam az adatlapját.
Persze!
Szerintem nagyon jó minőségű. Kicsit kisebb a dinamikatartománya, mint a CS4334-nek, de ettől még jól muzsikál. használtam ezt is, és a CS4334-et is, utóbbi azért egy pöttyet jobb, gondolom itt jön a 96dB-es dinamikatartomány (a Maxim azt hiszem csak 87dB körül teljesít) Ja és a Cirrus csipje 96kHz fs-el is tud dolgozni, a MAX felső határa fs < 50kHz. Mindenképp próbáld ki!
Nem akarlak félrevezetni, de valami olyasmi rémlik hogy ezeken egy X áramot kell áthajtani. Majd utánanézek... Ezekből nagyon jó kis DAC építhető... mennyi most a csipcsapnál?
meszattila: A CS8414 automatikusan detektálja a mintavételi frekit, ha van külső referencia, akkor ki is jelzi . A túlmintavételezés a DAC dolga, CS4334-nél nem lehetséges befolyásolni.
Akkor egy kis segíséget szeretnék kérni, hogy hova is kellene kötnöm a DAC ic-t, mert fogalmam sincs róla. Megpróbáltam jó képeket csinálni.
Sajnos nem találok ezekről az ickről semmit, foggalmam sincs, hogy hova kellene kötni a DAC ic-t, ha tudtok lécci segítsetek.
Hali!
Lehet, hogy lemaradtam valamiről, de ez meg mi a szösz?
Legalább azt árulnád el, hogy mi a célod ezzel az IC-vel........................és mi az a NYÁK, amiről tettél fel képet???
Azt egyébként tudod, mire való és hogy szokták használni? Információk hiányában még a Mikulás se tud neked segíteni, nem hogy MI...
Igen tudom hogy mi az, az előző oldalon van hogy mit akarok csinálni, ezegy régi cd lejátszóból van, minden megvan hozzá, működik rendesen, de nagyon szarul szól, ezért gondoltam, hogy a gyári DAC-ot kihagyom és beleteszek egy másikat. Csak nem tudom, hogy hova kell kötni. Az álltalam használni kívánt ic adatlapja is az előző oldalon van. A gyári cd kettő milló lábszámú ic-jének sikerült megtalálnom az adatlapját, csak nekem az kínaiul van.
És bocs a félreértések miatt! Idézet: „az előző oldalon van hogy mit akarok csinálni” Az előző oldalon én csak egy adatlap csatolást láttam, amit elkövettél Egyébként szerintem ilyen egyszerűen nem lehet csak úgy lecserélni azt az IC-t...egyébként a második csatolmányban látható a számodra most fontos áramkör, ami a digitális-analóg átalakítást IS végzi...tehát az a jelenleg benne lévő IC nem kizárólag ezt a feladatot látja el... Egyébként az, hogy szarul szól, feltétlenül a megnevezett áramkör hibájának tudható be???
Mi más szólhat benne szarul, az csinálja az analóg jelet szóval szerintem az a ludas.
Pl. a helyreállító szűrő... presze általában az is a tokban van. Tokon kívűl többnyire van még egy szipla aluláteresztő szűrő is, érdemes ezt is megnézni.
Az, h sz@rul szól konkrétan mit takar? Amúgy az S5L986F01 végzi a D/A átalakítást, és a túlmintavételezést is. Ez egy 16bites DAC. Az iterpolátorról van egy közvetlen digitális kimenete ez az IC 7-es lába. Ezzel lehetne kezdeni valamit, már csak a használt interfész kérdéses. Majd még nézegetem.
Nem úgy szól szarul, mintha rossz lenne hanem például nincs benne szinte semmi dinamika a stereo tere sem valami jó.
Na van egyszerűbb is, mint a soros SPDIF kimenet. Ugyancsak az interpolátorról van kivezetve, az LRCHO, ADATAO, BCKO és a PLL-től le kell venni a MASTER órajelet. Erre már lehet kötni egy sima L/R, 16-24bites soros bemenetű DAC csipet. A MAX az I2S és a bal csatorna ott a szókiválasztó alacsony szintjénél van, itt a fordítottja vagyis magas szint... szóval ez nem I2S. Kell keresni egy olyan soros DAC csipet, ami képes L/R módban működni, minimum 16 bites, és szolgaként dolgozik.
Nézz szét, ha találtál valamit szólj és megnézem, aztán ha jó, akkor folytatjuk tovább OK? HALI!
Bocs ez magas nekem amit ide írtál de lényegében annyi, hogy ez az ic nem jó ide, mert akkor hagyom a fenébe az egészet mert nem ér az egész cd annyit, hogy drága ic-t vegyek hozzá.
Átalakítóval igen, szerintem közvetlenül nem tud SPDIF adatokat fogadni...
|
Bejelentkezés
Hirdetés |




zt kivitelezni mert én még nem építettem ilyet. 
.Ezért gondoltam a cs8416-ra esetleg.













