Fórum témák
» Több friss téma |
Fórum » Sztereó DAC
Témaindító: meszattila, idő: Ápr 10, 2007
Témakörök:
Igazából az USB testjét lenne jó elkülöníteni a többitől, de ( ahogy én tudom ) sajnos össze kell kötni a kimeneten lévővel, max csak a táp csillagpontban közösítem.
Igen, ott nem nagyon van más megoldás, ezért (is) jobb az SPDIF, azt trafóval le lehet választani, mint látod.
Ez direkt USB-s dac lesz
, max a kimenetére tudnék leválasztó trafót rakni, hogy biztos földhurok mentes maradjon az egész készülék. Már csináltam dac-ot ezzel az IC vel, csak műveleti nélkül. Alaplapi hangkártyánál ennek is jobb hangja van.
Önmagában nem lesz földhurkos valami, attól, hogy főd van rá kötve, csak akkor, ha ez több irányból történik. A kimeneti leválasztó trafó nem túl jó ötlet, elveszne benne a DAC hangja az biztos.
Ebben igazad van. Majd meglátom hogy sikerül, most rendeltem meg a csőfoglalatokat, ha azok megérkeznek, akkor mehet az építés
A második példány is dobozba került , az előzővel meg egyező csak ebben CS8412 van .
A kettő majdnem 100% -ban megegyezik !
Csupán a CS8414 és a CS8412 ami különböző illetve a csőfoglalatok meg a doboz hátán lévő RCA aljzatok száma ami eltérő ...
Szia! Nagyon szép, letisztult. Egy kérdés már felmerült bennem a múltkor is. A csöveknek nem okoz gondot a fektetett beépítés? Nem csökken az élettartamuk? Pusztán arra a megfigyelésemre alapozom a dolgot, hogy a gravitáció érdekes dolgokat produkál. Egy izzó is üvegbúrával lefelé nagyobb élettartamot produkál és kisebb a zárlat veszélye. Ha ugyanezt az izzót foglalattal lefelé, vízszintesen, vagy ferdén helyezem el - máris romlik az élettartam. Persze ehhez hosszú üzemidő kell, hogy kiderüljön.
Ebben a felállásban szerintem semmit nem okoz a csövek elfektetése , nincs nagy áram és az anód feszültség is csupán 120Volt ez egy ARC fokozat ha jól mondom .
A csövek sok óra járatás után is nyugodtan fogdoshatóak csupán alig kéz meleg állapotban vannak , ezért úgy vélem örök élet vár rájuk . Ja és még valami , igaz itt nem látható rendesen de a csövek alatt perforált /furatok / vannak . illetve a doboz fedlapja is úgy van furatosan perforálva hogy a kéményhatás érvényesüljön , így természetesen át tudja járni a levegő és az némi hűtést eredményez . A hozzászólás módosítva: Jún 5, 2014
Bővebben: Link
Egy hivatkozást szeretnék csak ide ...
Igen! Ezt már hiányoltam mi van véle! Ezek szerint, működőképes.
Igen müködik bár még komolyan nem tudtam meghallgatni mert a mühelyben nincs gép a lakásban meg nincs erősítő így csupán fülessel tudtam csak tesztelni .
Hu tudod milyen régen lett ez elkezdve , még anno te segitettél az SMD forrasztásában .
Sziasztok és külön tiszteletem CIROKL úrnak!
![]() Kérdésem a következő lenne: fellelhető-e valami megépítésre méltó és érdemes DAC ami optikai bemenetettel rendelkezik (PC)és többet tud egy fiio dk03-tól illetve alkatrészköltségben mondjuk a 15k-t nem lépi túl? Amennyiben található ilyen DAC az itteni fórumkeretek között és esetleg tapasztalattal is rendelkeztek hozzá, akkor kérhetnék egy kapcsrajzot hozzá? Ha nem vagyok túl arcátlan, esetleg még paneltervet is? Előre is ezer köszönet érte!!! A hozzászólás módosítva: Júl 20, 2014
Nekem van egy koncepcióm panelterveim is, de nicns kapcsolási rajz.
Annyi baj legyen, talán az adatlapon megtalálom majd
![]() Megköszönöm a segítséget
Sziasztok Zenerajongók!
A TDA1543-as sztereó DAC IC-t szeretném nem zenei alkalmazásban használni. Konkrétan referencia feszültséget állítanék elő vele. Ha jól vettem ki az adatlapból, akkor ha a Word select láb állapotot vált (jobb vagy bal kimenet választó), akkor az onnantól érkező 16 bit-et tárolja el, és ezután ki is rakja a kimenetre? Ha ezek után nem vált a Word select láb állapotot, akkor ha van is valami a Data in lábon, az ignorálva lesz, és a kimenő feszültség nem változik? Köszönöm!
Üdv!
Jól értelmezed. A WS állapotváltozása írja a belső regisztereket, ill. marad a kimenet ha nincs változás. Csak hát ez az ic nem referenciaforrásra van optimalizálva, nem biztos, hogy kellően stabil lesz időben.
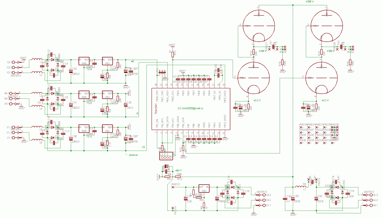
Sziasztok!
A képen látható DAC-ot szeretném megcsinálni, kérdésem hogy a 0,1µF-os kondik helyére jó-e az 1µF-os?
Szia! Pontosan melyik 0,1µF-osra gondolsz? Mert több helyen is van. A tápegységekben lévőt ne változtasd meg. A DAC IC 7-13 és 18-24 lábain lévőre tehetsz 1µF-ost. Viszont a 15,16 -os lábra nem tudom miért raktak 2X470pF-od, oda csak 1db 470pF-os kell. A 15,26,28,-as láb és a GND közé is tennék 0,1µF-od, közvetlen a lábakra forrasztva a nyák oldalon.
A hozzászólás módosítva: Okt 2, 2014
Sziasztok! Szert tettem egy lapra szerelt asahi kasei Ak4318 dac-chipre. Érdemes lenne vele foglalkozni? Ez egy scsi-merevlemez mentős külső studio felvevő szerkezet lenne, nulla szoftveres támogatással. Köszönöm!
Szia !
Szerintem megér egy próbát. Annak idején nagy hitvita bontakozott ki a "bitstream" kontra "multibit" eljárások miatt. Nekem egy Micromega S4-em van, abban is egy ilyen átalakító van, csak hát az Philips, és meg kell mondjam, nincs rossz hangja.
Szia.Én nem foglalkoznék vele biztos.Sz@rér-h@gyér lehet már kapni újabb WM,PCM,CS, chipeket,kiteket stb...pláne,hogy a készeket meg hamarabb,jobban lehet illeszteni egy adott rendszerhez,szerintem.
|
Bejelentkezés
Hirdetés |












