Fórum témák
» Több friss téma |
Fórum » Tápegység készítése
Sziasztok,
5V-ból 3,7V-ot hogyan lehet létrehozni? Max áramerősség 20mA. Nem találtam ilyen kis léptékű step down konvertert. Egy repülőgépmodell kis kameráját táplálnám meg a szervó egy csatornájáról. A kamera beépített akksija 100-150 mAh-es lehet. A gond az, hogy nem működik megbízhatóan, hiába töltöm sokáig. Kezdjek el ellenállásokkal kísérletezni? Előre is köszönöm a segítséget!
Üdv! Erre az áramerősségre én egy teljesítmény zénerrel próbálkoznék elsőre a ZPD, ZPY sorozatból.Pl ez a típus?
A hozzászólás módosítva: Szept 29, 2013
Nem mert a kamera 3,7V-ot igényel pontosan. Próbáltam 3,8V táppal, de az meg túl sok volt neki és be sem kapcsolt.
Ez jó ötlet, köszönöm! Sajnos nem tudom, hogy mekkora áram folyik. Az akksi kapacitása 200mAh. Megnéztem pontosan. Mert ha nem tudom az áramot, akkor elég széles dióda spektrumot kellene kipróbálnom. Ha mondjuk 40 perc működési időt ad meg a kamera gyártója teljes töltés után, akkor mennyi lehet az áramfelvétel?
LD1117 megfejelve egy ellenállásosztóval, így megnövelheted a kimenő feszültséget az adatlap 23. oldala szerint.
Köszönöm nedudgi nekem ez is megfelelne, de sok a homályos pont:
Látom, hogy kellenének hozzá még kondenzátorok (a 23. oldalon látható rajzon a kapacitás értékek megfelelnének a kisebb bemenő és kimenő fesz-hez is?), meg valamilyen változtatható ellenállás is (de milyen?).
Nekem is elég homályos a dolog. Gondolom, abban a kamerában egy lítium akkumulátor van - ezek feszültségtartománya 3-4.2V . Hogyhogy nem működött a 3.8V tápfeszültségről? Ott valamit rosszul csináltál.
A 1117 adatlapjában említik a gerjedésgátló kondenzátorokat - értéke az adatlap szerint 10 uF, függetlenül a terheléstől. Az ellenállás nagysága attól is függ, milyen feszültségű IC-t használsz. A legegyszerűbb, ha egy trimmert teszel be, és beállítás után egy fix ellenállással kiváltod. Ha a kamera 40 percig működik egy 200mAh akkumulátorról, akkor valamivel 300mA alatt van az áramfelvétele.
Üdv! 20mA adtál meg korábban, ezért ajánlottam a teljesítmény zénert. Esetleg meg lehetne toldani egy teljesítmény tranyóval. pl:Bővebben: Link
A hozzászólás módosítva: Szept 30, 2013
Nem tudom, tényleg nem kapcsolt be.
Bocsánat, de ha már egy fix ellenállásról beszélünk, akkor nem lenne egyszerűbb IC nélkül csak egy trimmert sorba kötni az 5V betáp és a kamera közé? Amikor az ellenállás megfelelő (működik a kamera, akkor rögzíteném az ellenállás értékét és utána kiváltanám egy fixre). Működhet az elgondolásom, vagy egy egyszerű ellenállással túl nagyok lennének a veszteségek, és az IC-s áramkörrel meg kevesebb? Mert ha az áramfelvétel valahol 250-300 mA között van, akkor valahol egy 5.2-4.3 ohm-os ellenálláson lenne 1.3V feszültségesés. Jól számoltam? Gépészként nehezen igazodok el az elektronikában és lehet sok olyan dolog, amit nem veszek figyelembe...
Hello! Fix ellenállást Nedugi a szabályzóhoz írta. Ellenállással feszültséget csökkenteni, csak akkor lehet, ha a terhelés állandó. De ez itt nem biztosított.. üdv!
Bocsánat, "nedudgi" korrigálta a várható áramfelvételt. Félek, hogy nem tudnék összerakni egy sok elemből álló áramkört. Még ha ki is izzadnám valahogy akkor sem biztos hogy működne. Próbálkoztam már 1N4001-1N4007 zener diódákkal (majd megkeresem a kipróbált kapcsolásokat), de nem jártam sikerrel. Jó lenne valami egyszerű megoldás.
Értem köszönöm. Valóban nem állandó a terhelés sajnos... Na ilyenekre gondoltam, amikor azt írtam, hogy sok dologra nem gondolok, amikor megoldást keresek...
Légy szíves, legyél egy kicsit precízebb! A sok elem nálad mit jelent?
Itt, ezen az oldalon 5 darab alkatrész összeépítése nem számít soknak. Az a 3.8V tápegység biztosan akkora feszültséget adott (megmérted), vagy csak rá volt írva?
Különböző kapcsolási formákban próbálgattam az 1N4007-es diódákat. Lerajzoltam a variációkat, meg mértem is. Volt egy eset, amikor az 5V-ból pontosan 3.6V lett (meg sem nyikkant a kamera), meg egyszer 3.8V-ra is kijött, amivel szintén nem indult el. Megkeresem a rajzot, remélem megtalálom holnap estére.
Sziasztok!
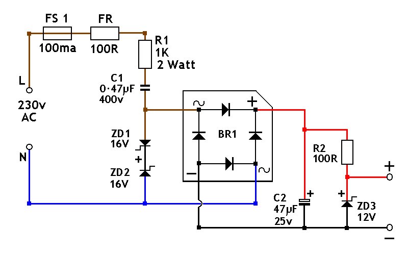
Megépitettem ezt a kapcsolást, az a gondom vele, hogy a hid után szépen kiadja a 16V-ot, viszont valami probléma van mivel a 12V-ot már nem hajlandó kiadni?Valami ötlet, hogy mit kezdjek vele, mit tegyek be, mit vegyek ki?
Szia!
A 12volt helyett mit ad ki? A hozzászólás módosítva: Okt 3, 2013
Szia! Mi a célod? Mekkora a Zeneren átfolyó áram? így önmagában a zenerdiódát nem igazán szoktuk használni direkt 12V előállítátása, mert túlságosan nagyáramú kellene belőle. Milyen típusú a zener diódád? Egy földelt bázisú áteresztő tranzisztoros megoldásban kevesebb áramot kell áthajtani a zener diódán, mert a tényleges áram már a tranzisztoron folyik. Vagy éppen csak példafeladat ? Ha nem lenne benne a zener és valóban 16V-ot mértél, akkor 16mA lenne a teljes kör árama. Nem mindegy mekkora teljesítményű a zenered, mert van ami meg sem szólal ilyen kis áramon, van aminek meg már sok. ZPD 12 -nek ha jól rémlik 30mA körül kellene kapnia. Az sem mindegy hogyan kötötted be e zenert, mert bár dióda - de ebben a kapcsolástechnikában fordítva kell kötni mint egy diódát. Azaz a katódnak (csíkos) kell a + on lennie. Ellenkező esetben a kimeneten, csak 0,5V körüli nyitófeszültséget fogsz mérni és melegedni fog az ellenállásod. Sok kérdésem lenne - de csak puhatolódzom....
Annyi lenne a célom, hogy egy led szalagot tápláljon....a diódát jól kötöttem be, a csikos van a + felől....viszont a nagy ellenállás melegszik rendesen és a diódán 0,3V-ot mértem.....forditsam meg a diódát?Amúgy a dióda tipusa PH C12.
Hello! Én még földelt bázisú áteresztő tranzisztoros kapcsolást még nem láttam. Földelt kollektorost (vagy is "közös kollektoros" vagy emitterkövető) kapcsolást viszont többet is.. üdv!
A hozzászólás módosítva: Okt 3, 2013
Esetleg ha tudna valaki ajánlani hasonló kapcsolást amiben nincs transzformátor és működik jól , azt is megköszönném...
Ezt a Zeneres dolgot felejtsd el és használj normális LED-tápegységet, amiben van trafó!
Köszönöm a tanácsodat, de én még próbálkozom vele, ebből is tanulok, aztán remélem ki tudok sütni valami jót hozzá.A trafós megoldás azért nem jó mivel nem fér bele a dobozba a trafó, máskülönben már meg is lenne oldva a problémám.
Hello! Mondjuk nem válaszoltál, István kérdésére. De ezt sem mondtad, hogy mit vársz ettől a kapcsolástól, hol mit mértél. Mert kb. 30mA-el lehetne ezt terhelni. De ha nem tudod ebben a hibát felderíteni kapásból, akkor veszélyben van az életed. Vagy is még is ésszerűbb a trafó.. üdv!
Elnézését, hogy csak most válaszolok....12 helyet 0,3-0,4-et ad ki.
Akkor elég gyanús, hogy a zenered fordítva van bekötve....
Szia.Kapásból nem tudom a hibát felderiteni, még csak most tanuljuk az analóg elektronikát egyetemen, pár kapcsolást már építettem de ilyet még soha.
Egyszerű. Egy sima csipogós műszerrel kimérhető a diódád nyitóiránya.Én úgy jegyeztem meg a pólusokat, hogy a dióda ábrájára képzelem az anód, vagy a katód betűjeleit. Azaz amerre mutat a dióda nyila, az tulajdonképpen kis képzelőerővel pont egy "K" betű elfektetve - azaz katód. Ezt szokták csíkkal jelölni. Esetedben ennek kellene a graetz + pontján lennie. Persze láttam én is fordítva jelölt diódát, zenert, led-et. ezért javasoltam a műszert. Ha csipogós, akkor a piros vezetéknek kell a katódon (csíkos) lennie, a feketének az anódon. A dióda nyitóirányát ki kell tudnod mérni a műszerrel. Ha apolaritás rendben, akkor az árammal lesz gondod. Mellesleg, ha a zener nem törne le és ez lenne a bibi, akkor a 16V-ot kellene mérned, nem ilyen alacsony feszültséget. Ezért tippeltem a fordított polaritásra.
|
Bejelentkezés
Hirdetés |










