Fórum témák

» Több friss téma
Fórum » Tápegység LM317T-vel
Lapozás: OK   47 / 51
(#) Kovidivi válasza elektroncso hozzászólására (») Dec 19, 2016 / 1
 
Túláram túlterhelés és hővédelem. Én úgy oldanám meg, hogy a relé behúzásakor módosítsa a komparátor bemenetén levő feszültségeket is, így öntartásba kapcsolna a relé. Semmi extra.
(#) elektroncso válasza Kovidivi hozzászólására (») Dec 19, 2016 /
 
Akkor hasonlóra gondoltunk. Mindjárt rajzolom az ötletemet.
(#) elektroncso válasza elektroncso hozzászólására (») Dec 19, 2016 /
 
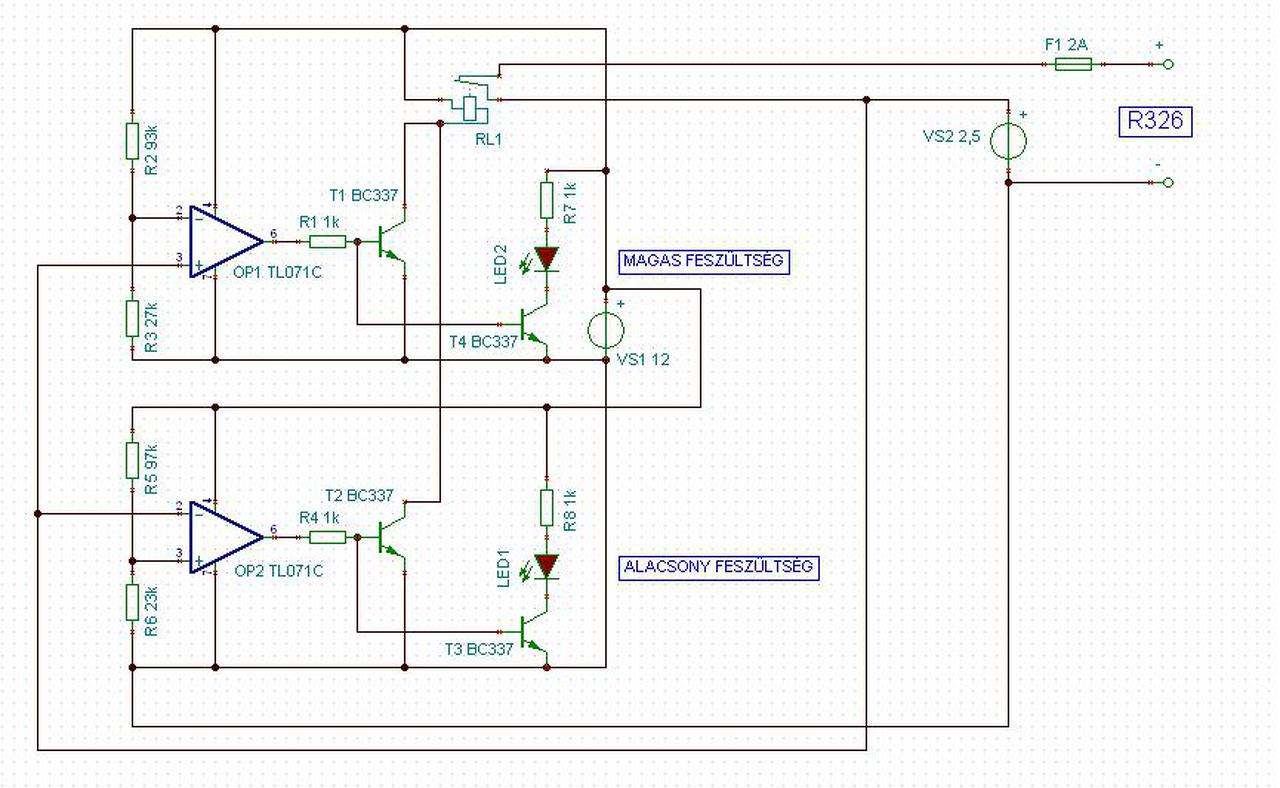
"Papírra vettem a gondolataimat."
Mellékelem a komparátor rajzát, ami 2,3V alatt és 2,7V felett lekapcsolja a kimenetet. Erről LED-es visszajelzést biztosít. A VS1 a komparátor áramkört ellátó 12V-os stabilizált tápegysége, a VS2 a 2,5V-os nagy áramú táp. A relés öntartó rész nincs a rajzon, azt meg tudom oldani. A relé ha meghúz öntartóba teszi saját magát és utána csak kikapcsolás után lehet újrakapcsolni.
A szimulációban az áramkör jól működött, holnap összeszerelem bent a suliban.
(#) proli007 válasza elektroncso hozzászólására (») Dec 19, 2016 /
 
Hello! Egy "biztonsági berendezésnél" nem lehet arra hagyatkozni, hogy egy relé majd meghúz, ha hiba van. Ellenkezőleg, akkor ejtsen el..m Hiszen mi van, ha a 12V "kimarad"?
(#) elektroncso válasza proli007 hozzászólására (») Dec 19, 2016 /
 
Köszönöm. Mindjárt átgondolom a megoldást.
(#) proli007 válasza elektroncso hozzászólására (») Dec 19, 2016 /
 
Egyébként most nézem a rajzot.. A TL071 nem a legjobb választás. Mert ugyan a bementi feltételei megvannak, de a kimenete nem igazán megy le 1V alá. Tehát nyitná a tranyót. Másrészt a két bázis közvetlen párhuzamos kötése műszakilag nem korrekt, mert a két párhuzamos bázis-emitter dióda között nincs biztosítva a korrekt áramelosztás. Valamint némi hiszterézis sem ártana, mert a komparálási küszöbfeszültséghez közeledve, kerreghetne a relé. De a reléről is hiányzik a védődióda..
(#) elektroncso válasza proli007 hozzászólására (») Dec 19, 2016 /
 
És ha +-12V-ról működtetném? Gondolom akkor le tudná zárni a tranzisztort. Ha a LED-eket kapcsoló tranzisztor bázisával sorba kötnék egy 1k-s ellenállást és úgy kötném a komparátor kimenetére akkor a második hibát is kiküszöbölném, gondolom. A hiszterézist pozitív visszacsatolással lehet beállítani ha jól tudom, be kéne kötnöm egy ellenállást a kimenet és a neminvertáló bement közé, de ennek az értékét nem tudom kiszámítani.
U.i.: A védődióda természetesen a végleges áramkörben benne lesz, csak most lefelejtettem a rajzról.
A hozzászólás módosítva: Dec 19, 2016
(#) proli007 válasza elektroncso hozzászólására (») Dec 19, 2016 /
 
Egy LM358-al (vagy LM393 komparátorral) nem lenne gond. De ha a Led-et az OPA kimenetére kötöd, akkor az biztosíthat a nyitófeszültségének megfelelő feszültségszint eltolást. De figyelembe kell venni, hogy egy kis BC bázisába általában 5mA-nál nagyobb áram nem egészséges. Valamint illik akkor is a bázis-emitter közé ellenállást tenni a szivárgó áramok söntölésére. Nyilván ekkor is kell a Led-ehz soros ellenállás is, ami a bázis-emitter ellenállással feszültségosztót is alkot. Osztóval viszont Led nélkül is működne a dolog. +- táp ilyen egyszerű áramkörben felesleges.
Egy pozitív visszacsatolás hatása akkora, mint amilyen arányban módosítja a feszültséget a bemeneten. Tehát számolható. De egy OPA bemenetére közvetlen kapcsolni feszültséget (ami mögött teljesítmény is van) nem célszerű. Illik valami áramkorlátozó ellenállást is bekötni, hiba esetére. Főleg, hogy két külön tápfeszről jár a rendszer. Ha kimarad a 12V, akkor a bemeneten keresztül "egyenes az út" a kisebb tápfesz felé.
Általánosságban: Ha két teljesítménypont között, félvezető átmeneteken keresztül el tudunk jutni, annak halála előre megjósolható. Tehát ezt, ha lehet kerülni kell..
(#) elektroncso válasza proli007 hozzászólására (») Dec 19, 2016 /
 
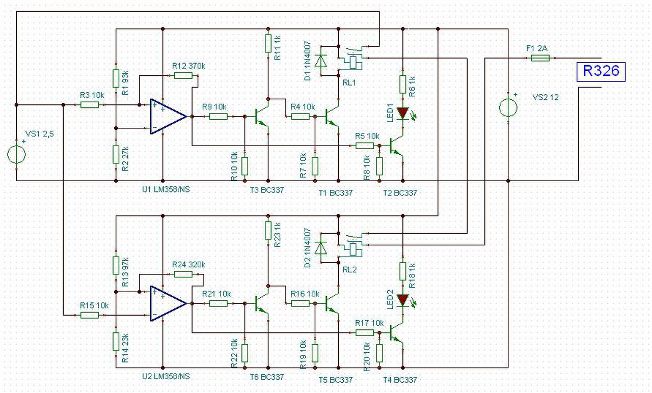
Az általad leírtakat szem előtt tartva átterveztem az áramkört. Melléklem az eredményt.
U.i.: A hiszterézis beállításnak még komolyabban utána kell olvasnom, mert ebben most kísérletezéssel lett beállítva.
A hozzászólás módosítva: Dec 19, 2016
(#) elektroncso válasza elektroncso hozzászólására (») Dec 19, 2016 /
 
Na, látszik, hogy este van, sikerült a rajzot félrerajzolnom. Mellékelem a ténylegesen javított verziót.
Még jó, hogy paneltervezés közben feltűnt.
(#) proli007 válasza elektroncso hozzászólására (») Dec 19, 2016 /
 
Lehet még néhány dolgot egyszerűsíteni..
- Az R4 és R7-re nincs szükség. A T1 bázisa mehet a T3 kollektorába közvetlen. Ekkor az R11 lehet 10k.
- Vagy az Led1 mehet az R11 és T3 kollektora közé. És akkor marad minden így, csak Nem kell az R5-R6-R8 és T2.
- Vagy mivel két soros inverter nem fordít fázist, az OPA kimenete és a relé közé elég egy PNPN emitterkövető kapcsolás. Az sem fordít fázist. Ekkor a Led meghajtó maradhat. Ki szépséghiba, hogy az OPA kimenete nem megy fel a tápra, de ebből még hiányozni fog a PNP B-E feszültsége, tehát a relé azért még el fog engedni.
- De lehet egy relé is, ha az első változatot használod, és a T6 és a T3 is a T1 bázisát húzza le. (Huzalozott VAGY kapu.)
A hozzászólás módosítva: Dec 19, 2016
(#) elektroncso válasza proli007 hozzászólására (») Dec 20, 2016 /
 
Köszönöm szépen. Átrajzolom még egyszer a rajzot, a leírtak alapján, csak most kénytelen vagyok anyum laptopjáról dolgozni, mert eddig kétszer volt áramkiesésünk, nem szeretném ha az asztali PC-m tönkre menne. Amint lehet, jelentkezem a rajzzal.
Ebből is sokat tanultam.
(#) istu99 hozzászólása Márc 5, 2017 2 /
 
Egy 0-12 voltos táp szabályozása potenciaméter segitségével.
Megépitése

Volt szabályzó (regulátor) téma áthelyezése, zárásaként. (mod)
A hozzászólás módosítva: Márc 5, 2017
(#) INOX 4 EVER hozzászólása Ápr 12, 2018 /
 
Sziasztok!
Olyan kérdésem lenne, hogy ha az LM317T -nek a bemeneti oldalàn 4,2V van amit egy akkupakk biztosít, és 3- 3,2V-ot szeretnék kinyerni belőle, akkor hogyan viselkedik, ha az akku lemerül mondjuk 2,8V-ra?
Tovàbbadja azt a 2,8-at, vagy szimplàn lekapcsol?
(#) ferci válasza INOX 4 EVER hozzászólására (») Ápr 12, 2018 /
 
Szia!
Az egésznek nincs így értelme, mert 4.2 voltból nem fog kiadni 3-3.2 voltot a dropout fesz nagysága miatt.
(#) proli007 válasza INOX 4 EVER hozzászólására (») Ápr 12, 2018 /
 
Hello! Bizony így van, oda maximum egy LDO stabilizátort lehet alkalmazni. Az LM317-nek a kimenti feszültségénél kb. 2V-al magasabb bementi feszültségre van szüksége. De az LDO-nak is általában 300..500mV-ra szüksége van a stabilizáláshoz. ÉS ha csökken a bemeneti feszültség, követni fogja a kimenet a feszültség csökkenést.
(#) INOX 4 EVER válasza proli007 hozzászólására (») Ápr 12, 2018 /
 
Nagyon köszönöm a gyors vàlaszokat.
Az igazsàg az, hogy nem tudom mi az az LDO stabilizàtor.
3,6V-os LiPo akkuknàl kb 4,2V a teljes töltés, és a mélykisülés elleni védelem letilt 2,4V-nàl. 3,6V-ot elviselne az eszközöm, de 4V fölött vészleàllàs van enyhe melegedés mellett.Lehet, hogy egy 3W-os előtétellenàllàssal jobban jàrok, vagy ha LM 317-et hasznàlok akkor jobb ha egy fùrógép akksit hasznàlok ami 14,4V ugye?
(#) ferci válasza INOX 4 EVER hozzászólására (») Ápr 12, 2018 /
 
Ha nincs jobb megoldásod és muszáj valamit csinálnod, használd a 14 voltos akkut, de arra számítsál, hogy az IC-t nagy bordával kell hűtened.
( 14-3.2) volt * kivett áram - ekkora watt fog rajta disszipálódni - ezt már te tudod.
Előtétellenállásban ne gondolkozz, mert akkor a kimenő feszültség teljes mértékben a kivett áram függvénye lesz.
(#) proli007 válasza INOX 4 EVER hozzászólására (») Ápr 12, 2018 /
 
Az LDO a "Low Dropout" avagy kis maradék feszültség rövidítése. Ezt az adatlapon feltüntetik, de meg is nézheted a sorokban mennyi is az annyi. Pld.. De mondjuk azt sem írtad, mihez kell, vagy mekkora terhelésről beszélsz.
Ellenállással csökkenteni feszültséget, csak akkor lehet, ha a terhelőáram állandó és a tápfeszültség is. Mivel az aksi feszültsége eleve változik szóba sem jöhet, ha nem szeretnél feszültség változást. De ha nem tudható mire használod, hogyan lehetne bármi tanácsot adni?
(#) INOX 4 EVER válasza proli007 hozzászólására (») Ápr 12, 2018 /
 
Persze kezdhettem volna ezzel is, bocsi. Nem gondoltam, hogy lényeges.
Kaptam kölcsön egy mozgàsra aktivàlódó kameràt, hogy kiderítsem ki vàgja tele a kukànkat, meg az udvart mindenfélével. Az eredeti akkuval kb 2 óra standby érhető el. Mivel jövő hét szerdàig lehet nàlam, tönkrevàgni meg nem akarom, gondoltam összerögtönzök valamit. Mielőtt megkérdezitek hàlózati tàplàlàs közben nem működnek a funkciók, mert töltő üzemmódba lép.
(#) INOX 4 EVER válasza INOX 4 EVER hozzászólására (») Ápr 12, 2018 /
 
Àcsi. Most jut eszembe. Van itthon egy kazal bontott pc tàpom annak van 3,3V-os kicsatolàsa. Azt ràköthetem az akku helyett?
(#) proli007 válasza INOX 4 EVER hozzászólására (») Ápr 13, 2018 / 1
 
Természtesen.
(#) INOX 4 EVER válasza proli007 hozzászólására (») Ápr 13, 2018 /
 
Köszi, kipróbàltam,és jó. A standby idő azért lehetett rövid, mert arra is bekapcsolt ha fùjt a szél és lengette a fàt, vagy előre jött a kutya. Munkàból hazaérve meg csak 2 órànyi tavaszi szellőt néztem végig. Ma màr azt is tudom ki hergeli a kutyàt, és ki dobàl be romlott kajàt neki.
A hozzászólás módosítva: Ápr 13, 2018
(#) proli007 válasza INOX 4 EVER hozzászólására (») Ápr 13, 2018 / 1
 
Rossz szomszédság, török átok.. Javaslom, próbáld meg a fordítottját. Barátkozz meg azzal akit látsz, ne áruld el neki, hogy tudod. Hívd meg egy stampedlire és másképp fog rád tekinteni. Mert akinek saját intelligenciája nincs meg ahhoz, hogy "emberként viselkedjen", azzal hiába huzakodsz. A helyzet csak elmérgeződik..
(#) Alkotó hozzászólása Feb 4, 2019 /
 
Ma javították nálunk a riasztórendszert, aminek egyik külső vezérlőjében tápegységet cseréltek. A kiszerelt nálam van, és futólag rápillantottam. Egyértelműen látszik rajta hogy 2db LM317 van benne, amiknek mind a három lába párhuzamosan van kötve. Ez a megoldás szokatlan a szememnek, ezért kérdezem mennyire racionális a megoldás? Így duplázódik a terhelhetőség?
(#) Triger válasza Alkotó hozzászólására (») Feb 4, 2019 /
 
Igen. Keress rá: paralel lm317.
(#) Alkotó válasza Triger hozzászólására (») Feb 4, 2019 /
 
Megnéztem. Találtam pontosan 1 db rajzot, ahol így voltak összekötve, és sokkal-sokkal többet, ahol volt néhány tized ohmos soros ellenállás minden egyes stabilizátor kimenetén, és csak ezek után voltak közösítve.
Adódik a kérdés, indokolt a soros ellenállás vagy nem?
A hozzászólás módosítva: Feb 4, 2019
(#) qvasz2 válasza Alkotó hozzászólására (») Feb 5, 2019 /
 
Akkor nézz még meg bármennyi adatlapot, hogy a gyártó mit ajánl?!
Segítek: nem fogsz találni egyet sem, ahol simán összekötik.
(#) Triger válasza Alkotó hozzászólására (») Feb 5, 2019 /
 
Igen, duplázódik a terhelhetőség. Racionális? Jelen esetben nem hiszem, hogy a riasztó táppanen a 317-ek romlottak el. Ha igen, akkor megvan a válasz. Ha nem, akkor racionális? Általàban semmilyen ilyen dolgot nem kötnek párhuzamosan, szokás szerint.
Elfogytak otthon a fura fejű csavarok?
(#) Alkotó válasza Triger hozzászólására (») Feb 5, 2019 /
 
Jajj....
Most ha jól értem próbálsz engem rávezetni a megoldásra, újabb kérdések feltevésével?
A csavaros kérdést sem értem. Ha lényeges, akkor pontosítsd mire várod a választ.
Következő: »»   47 / 51
Bejelentkezés

Belépés

Hirdetés
XDT.hu
Az oldalon sütiket használunk a helyes működéshez. Bővebb információt az adatvédelmi szabályzatban olvashatsz. Megértettem