Fórum témák
» Több friss téma |
Fórum » TDA1524 előerősítő
Köszönöm a válaszokat.
Tudom nem ebbe a topicba tartozik de helyette mit ajánlanátok? Ami egyszerűen megépíthető és jó minőségű sub előfok.
Pl "reloop" kollégáé is jó lehet:
Köszönöm.
Lenne még egy kérdésem.
Ha DC 15 voltról ment az ic véletlenül az tönkre tehette?
Adatlap szerint 20 V-ot is elvisel. A 15 V csak fordított polaritás esetén okoz kárt.
Értem, köszi.
Polaritás oké volt de csak gerjedés volt hallható. A potik közzül a hangerő az működött. De semmi hallható hang nem jött át rajta. Nem tudom mi lehet a baja..... Bár ez az ic egy haszált erősítőből lett bontva. De ott működött.
A zaja és a torzítása miatt elavult IC-nek számít, ne sajnáld!
Őszintén megmondom olyan előfok kellene ami egy autós felegység sub kimenetét erősítene.
Aminek a jelszintjét potival tudnám állítani és esetleg lenne benne mély frekik állítási lehetőség is. Szóval már adott a mono sub jel ami kicsit gyengécske azt kellen erősíteni. A hozzászólás módosítva: Máj 26, 2020
Ennek a kitárgyalására, majd keresünk egy alkalmasabb témát, mert a megoldás nem a TDA1524.
A fejegységből kijövő szub jel a csatornák összegzése, vagy már szűrve is van a mélysugárzó számára?
Összegzett mono jel.
Amit 30-125Hz közt tudom állítani. Előző téma, 1524-re visszatérve. Volt még egy kész beültetett nyákom. Na mondom csak nem hagy nyugodni a dolog. Az nem lehet, hogy a szekrényben áltában két előfokom is megdöglött........ Addig amíg egy közös graetz hídról ment a tda meg a autórádió gerjedt mint a veszedelem. De ahogy a tda kapott külön 12 voltot dc dugasztápról minden bajunk megszünt. Ha nem is egy sub filter de még mindig használható, alap elöfoknak épp jó.
Nekem is van egy új építésű.
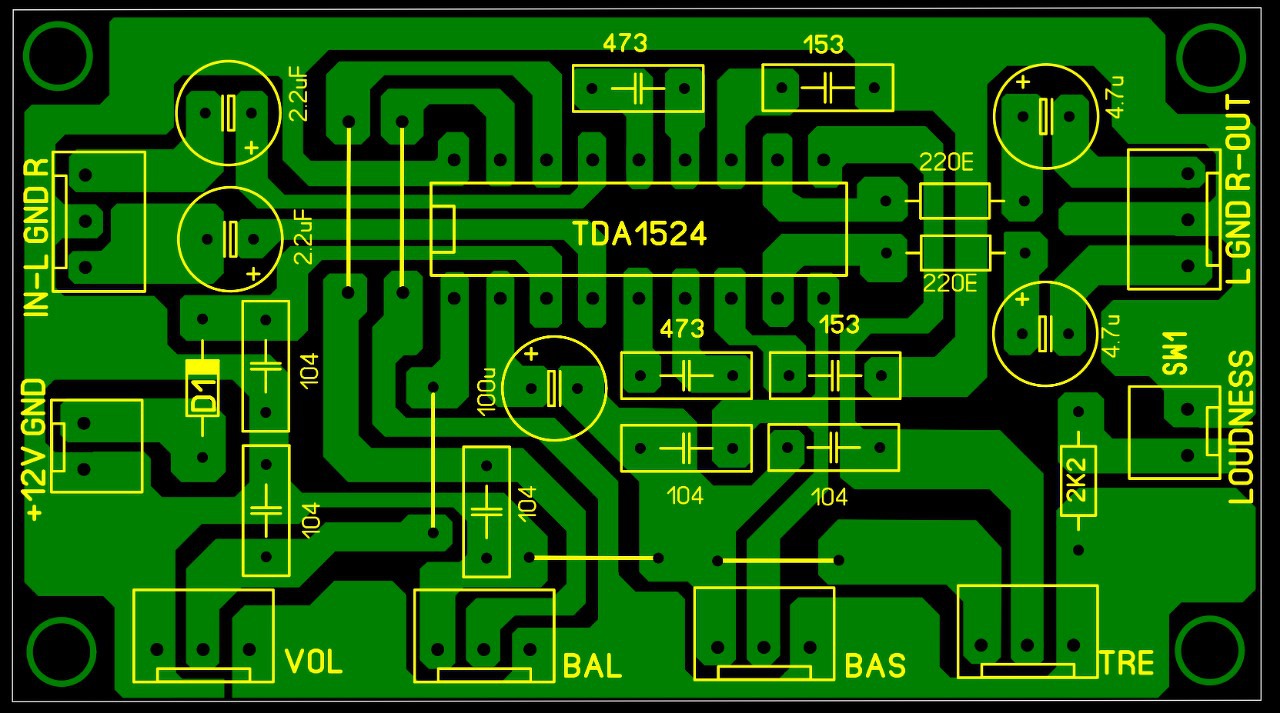
Szép a nyák és minden rendesen beforrasztva. Gondom a következő. Melegszik az IC és semmi hang. Rá mértem és minden rendben. Csatolom kövi én a képet.
Kérdés a következő.
Remélem ti is látjátok a hibát vagy csak én vagyok túl jó villanyszerelő. Táp mióta van földelve!!! Nem csinál véletlenül zárlatot, esetleg fűstgépet a TDA1524A ic-ből. Mi a meglátásotok, kérem jelezzétek. Ez innen származik. Amúgy nem rossz kivitelezés. Majd letesztelem. Reblade A hozzászólás módosítva: Júl 20, 2020
Én annyi problémát látok hogy fordítva van ráírva a táp. A D1-es diódához megy a pozitív, a másik nyilván a GND.
Mi célt szóltál a dióda? Egyenírányít.. Nekem pl. Kettős stabilizált tápom van jelszűrővel. Feleslegesnek tartom.
Fordított táp elleni védelem...ami a figyelmetleneknek nem árt.
Így igaz!
Több autórádiót (és rádiós magnót) javítottam (még a '90-es évek nagy bécsi "olcsó-jánosos" behozatalának idején), amelyeknek csupán MIND az volt a bajuk - megvették őket valami piacon bagóért, oszt egyből-rögtön fordítva kötötték rá a tápra (+12V). Persze benne a dióda az rögtön elfüstölt és utána nem működött semmi. Holott - ha jól volt bekötve - MÉG MŰKÖDÖTT IS! Valahol a pincémben még van ilyen javított, a 2x10W-os képességével és kazettás magnójával.
Csak ott párhuzamosan van kötve záróirányban. Ellensége a patkolt biztosíték.
Sziasztok!
Egy haverom ma kunyerált el tőlem egy Urbán féle előerősítőt. Valaki meg tudná mondani, hogy eredetileg melyik RT számban van az építési leírás, mert beültetési rajz nélkül a büdös éltben se fogja tudni bekötni!!! Én meg egyenlőre csak a HE 1997/8 számban találtam hasonlót, de az alapján nem fogja bekötni, az tuti! Aztán majd elcseszi és hozza hozzám a kütyüjét hogy javítsam meg. (Volt már példa ilyenre. Quad 405 végfokot megküldött 58V-tal + és test között.)
A 1992 évkönyvben van, ha azt keresed.
|
Bejelentkezés
Hirdetés |












