Fórum témák
» Több friss téma |
na, úgy gondoltam ennek az icének már mind1
ezért még egy utolsót kísérletezgettem, és arra jutottam, hogy az r3-mas helyére csak 24 Ohmosat találtam, és azt kivágtam onnan, betettem az ujjamat, és kezdett megszűnni a recsegés, torzítás és a szokatlanul nagy áramfelvétel! ha megmondanátok, h ez volt-e az oka, akkor holnap vennék egy 36 Ohmos ellenállást. Egyébként meg szomorúan tapasztaltam, h kikapcsolt állapotban az ic össze lábán megtalálható az input jel ![]() és bocs h sietősen írtam remélem nem kapok figyelmeztetést
Szia!
Bocs, hogy beleszólok, de a hozzászólásokat elolvasva úgy gondolom, az alapoknál kellene kezdened. Legelőször a tápot nézném meg. Ezeket az IC-ket autórádiókhoz tervezték ami ólom akkumulátorral működik, ezeknek a váltakozóáramú ellenállása kicsi. Ha gyengécske a táp, az IC alacsonyfrekvenciás gerjedéssel válaszol. Megoldás, jó nagy áramú trafó és nagyon sok pufferkondi. Egy másik konsrtukciós hiba, a földvezeték nem megfelelő helyre való kötése szintén az általad leírt hibát produkálja. Mivel nem sok tapasztalatod lehet, mindenképpen a gyári panelrajzot kellene megépíteni, pontosan. Most jut eszembe, nem került véletlenül egy földhurok a paneledre? Mindenesetre ne add fel, ezzel a hibával többet tanulsz, mint a suliban egy fél év alatt. Üdv!
Szia! Semmi gond, örömmel veszem ha valaki biztat. Telefon, illetve ólomakkumulátorral próbálgatom, mivel trafóm, az nincsen. Csak PC tápom, de azt meg nem "pazarlom" el egy ilyen kicsi erősítőre, inkább egy 500 wattos végfokot hajtok vele, amitől már sajnos összetört lent egy üveg késtartó
![]() Nagyon érdekel az elektronika! ![]() ![]() ![]() Ugyan anyukám nem szeretné, de szerintem valami olyan iskolába fogok majd menni, ahol az ilyesmit tanítják! De sajnos foggalmam sincsen hogy mi az a földhurok, meg az induktivitás, meg az ilyesmik. Na de az IC-re visszatérve: 2mpnél több ideig nem mertem neki 12V-ot adni, 2 illetve 3 voltról próbálgatok, kísérletezgetek. Tudom, hogy ez kevés neki, de talán így nem tudom megölni. Ha elérek egy olyan állapotot, ahol szól, akkor egy pillanatra megadom neki a 12 voltot, de az esetek 80%-ában a védelem lekapcsolja az egészet, és mikor elveszem tőle a tápot, akkor durran egyet. Remélem még sok ilyen előrevezető, segítő hozzászólást kapok, úgy néz ki ezen az oldalon jó a társaság =)
Szia. Ha csak 3V-on próbálod, nem igen fog beindulni a panel. az még ahoz is kevés hogy megszólaljon. Én javaslom az előzőleg említett megoldást -egy 20W-os 12V-os izzó sorbakötése a táppal - én i ezt használom. ha zárlat van vagy gerjedés akkor az izzó világít, a panelre meg max 20W terhelés jut, amit elvisel. Viszont elég ahoz, hogy ha műxik a panel akkor nem világít és meghajtja egy bizonyos terhelésig rendesen. Legalábbis nyuglmi állapotot simán felveszi vele.
Remélem segítetem.
Akkor ezentúl nem 3.2 wattot fogok vele sorba kötni, hanem 20-at.
Amúgy már nem nagyon foglalkozok vele, mivel a 36 Ohmos ellenállat betételével azt elértem, hogy kisfeszültségen recsegősen szól, 12V-on, azonban csak pár pillanatig, utána a védelem lekapcsolja az egészet ![]() Nemrég csináltam egy vadiúj TDA8560Q IC-ből erősítőt, és első bekapcsolástól fogva működik ![]() Szóval már inkább azt hallgatom, az sztereó, és 2 Ohmon tud 2x40 wattot, és az már elég nekem. Igaz, hogy suliba azt már nem tudom vinni a mérete miatt, de megjavítottam az LM386-os IC-vel készült erősítőmet, aminek "csak" az volt a baja, hogy megszakadt a visszacsatoló kondi fóliacsíkja, és ezért gerjedt
Sziasztok!
Lehetséges, hogy utoljára írok állapotjelentést ebbe a témába, de elvittem a Lacihoz az egészet, és ő megcsinálta. De persze nem úgy, ahogyan a rajzon van, hanem kiszedett egy csomó kondenzátort, meg az ellenállásokat is kicserélte stb... Így szól, de erősen torzít (csak mp4-ről, telefonról egész elfogadható a hangja). Egy olyan kis zöld alkatrészt (sajnos nem tom hogy hívják) beraktam az IC első lába és a föld közé, és így kb háromnegyed hangerővel jól szól, csak kicsit torzít, azonban ha egy csöppöt is feljebb rakom a hangot, akkor ismét megjelenik az egyenfeszültség a hangszórókimeneten, és csak az újraindítás segít. Háromnegyed hangerőn kb úgy szól mint telefonon max. hangerőn, és 320 mA-t eszik 12 voltról. Elég halk, 20 Watt kimenő teljesítménytől többet vártam. Az LM386-os IC-nél is van olyan lehetőség, hogyha egy 1.2 kOhmos ellenállást rövidre zárok, akkor sokkal hangosabb lesz, meg hogyha az ellenállás helyére beteszek egy 100nF-os kondit, akkor több lesz a magas meg szal vannak ilyen "rejtett" lehetőségek. Ennél az IC-nél nincs ilyesmi? És bocsi hogyha értelmetlenül írtam..
na, úgylátszik ide már senki sem ír csak én...
amúgy egyszer még gondoltam h előveszem az erősítőt, két telóakksiról beindítottam, ment szépen, hangos is volt stb, rámértem a két akksira, 8 voltot kapott, ez volt 10 percig (dübörgés), aztán egyszercsak az egyik akksi felforrósodott, és az erősítő is elkezdett recsegni a mélyhangoknál, rámértem az akksikra, és 5 voltot kapott gondoltam h ez a baj, de elbírna 12 volt feszültséget is... ekkor elő a motorakksit, ráadtam a 12 voltot, kb 2 másodpercig szólt, és eldurrant az ic
Így látatlanba ne is várj sok segítséget...
..."és eldurrant az ic"... Egyébként ez egy beépített speciális funkciója az IC-nek arra az esetre, ha valaki nem jól csinál vele valamit.
jajj köszi szépen a választ
![]() amúgy ha nem látjátok, akkor akkor megkeresem a telómat, és lefotózom
na, ittvan a kép
![]() kivételesen nem a földön fényképeztem, hanem az íróasztalomon.
Hát ebből nem sok minden látszik...
Biztos, hogy minden az adatlap szerint van? Mintha kevesebb alkatrészt látnék.. A borda nem ér hozzá a nyákhoz? Mindenesetre, ha eldurrant az IC, akkor másik járja, de lehet nem ártana a nyákot is újratervezni, de úgy hogy az IC a megfelelő oldalra kerüljön.
bocsy h csak így megkésve írok, de sajnos jobb fényképet nem tudok készíteni. A hűtőborda _biztos_ h nem ért hozzá a nyákhoz, és még el is van tőle hűtőzsírral szigetelve az ic. A nyák biztosan jó, és nem az adatlap szerint van a kapcsolás, hanem elvittem a Lacihoz, és ő megcsinálta nekem ingyen. Nála elvileg működött, nálam már nem. de a kapcsrajzot sajnos nem adta oda. úgyhogy nemtom h most hogyan van megcsinálva.
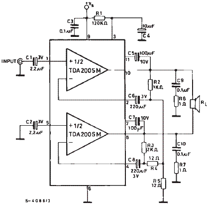
Szia Bálint. Sztem ne foglalkozz ezzel a rajzal. Inkább csináld meg a gyárit. Itt szerepel a hidalt és a sima sztereor rajz is az összes paraméterrel együtt.
Innen tölheted le: http://kitsrus.com/pdf/tda2005.pdf Ha nem sikerül letölteni akkor itt a PDF is. Üdv. TNS
Szia!
Arról a helyről töltöttem le amit írtál, meg is csináltam ,és az sem lett jó. És én már egyszer feltöltöttem az adatlapját... Azt hittem ennél egy kicsivel nagyobb segítséget kapok.
na, úgylátszik már nem nagyon van ötletetek...
Szerintem már elég sok ötletet kaptál!
Azonban úgy néz ki, hogy "a hiba az ön készülékében van". Ha már több kapcsolást is kipróbáltál, de egyik se lett jó, akkor talán nem is a kapcsolásokkal van a gond, hanem a te kivitelezéseddel. Ez részben látszik abból is, hogy azon a gyenge minőségű képen, amit mutattál, nem tükrözve készült el a nyák, ezért a forrasztási oldalról kellett beraknod az IC-t. Ebből az alapvető hibából kiindulva az is lehet, hogy más egyéb hibát is elkövettél a nyák tervezésekor. Viszont azt ilyen gyenge minőségű képről senki nem fogja tudni megállapítani...
Na sziasztok!
Azért írok ismét ebbe a fórumba, mert egyszer több mint 8000 ft értékben vásároltam IC-ket az alkatrészboltban, és kaptam ajándékba egy vadiúj TDA2005-öst! ![]() Gondoltam, úgyis van itthon egy üres nyákom, és nagyjából mellékalkatrészeket is találtam. Hát megépítettem! Sajnos R6 az nem volt itthon, ezért ezt ki kellett hagynom. Első bekapcsolásra (homemade táp, 1 watt égő sorbakötve vele) egy másodpercig szólt, utána 1 másodpercig csend. Az égő szólás közben kb negyedfénnyel világított, csönd közben teljes fénnyel. Az említett ellenállást helyettesítettem egy ugyanolyan égővel, és akkor már egyfolytában félfénnyel világított az égő, a zene meg szólt. Adtam neki egy kis hangot, ekkor elkezdett a zene ritmusára villogni az égő, és a túl kevés áram miatt lekapcsolt az erősítő. Hát nyomkodtam neki az égőket még, és úgy már ki tudtam belőle csikarni egy kis hangot. De ugyebár én még nem voltam megelégedve -> még kétszer annyi égő -> dupla hang. Hát ekkor már a mélyhangok torzítottak. Megfogtam az IC-t, meleg volt (majdnem elégettem a kezem), és lekapcsolt. Rá akartam rakni egy hűtő bordát, és sajnos a rögzítő csavarja beleesett a nyákba, és galibát okozott . Nagy szikrázás stb. Gyors leáramtalanítottam, és megnéztem. Egy elkót kilökött a hűtőborda. Ezt visszaforrasztottam, és ment újra. A hűtőbordát meg rá tudtam szorítani. Így már nem lett meleg, viszont a recsegés nem szűnt meg a mélyhangoknál. Gondoltam, hogy az elkók ki vannak száradva, ezért kicseréltem az összeset. Hát még rosszabb lett a helyzet (kb az mint az "első" IC-nél).Visszarakosgattam a régi alkatrészeket, és betettem egy drótot az ellenállás helyére (égő helyett). Azért mertem ezt megcsinálni, mert az égőnek 6 Ohm az ellenállása, a drótnak meg 0.5 Ohm. A datasheetben nem ír arról, hogy mi történik akkor, hogyha kisebb értékűre cserélem azt az ellenállást, és azért a drót közelebb van az 1 Ohmhoz, mint az égő. Na, így katasztrófa lett a hangja... Közben találtam itthon egy 4.7 Ohmos ellenállást, amit aztán beraktam a drótdarab helyére. Hát így sem lett megnyugtató az eredmény. Gondoltam, hogy én képtelen vagyok ezt megcsinálni, meg már ugyis kinyírtam ezt az IC-t is stb. Na, de ma elővettem, kitörtem az ellenállást, és újra beraktam az égőt. Újra minden a régi. Tehát az IC még él ezekszerint. Viszont kipróbáltam telóakksiról is, és arról is ugyanúgy szól, mint 12V-os akksiról. Mire megírtam ezt a hozzászólást, le is merült az akksi. Szerintetek mit lehetne tenni? Ha nagyon fontos elkérem a szüleimtől a fényképezőgépet, és készítek egy jó minőségű fotót, amit csak a tárhelyemre tudok majd felpakolni.
hello!
Végigolvasva az egész topikot, hát elég érdekes kis tortenet . 1-et mondhatok , a Tda-k ,mint pl: 2003, 2005, 2030 - nagyon érzeknyek a tápfeszultségre !(sok gerjedés okozoja a szuretlen táp )Javasolnám hogy a +táp és a gnd kozé tegyél be 1-1 100n és 100u(mikro) kondikat,,, még ha akksirol is táplálod ! Talán segítenek......... :yes: üdv. Sanyi.
Sziasztok!
Hosszú szünet után ismét itt vagyok a fórumon, és azért írtam ide, mert kb 2 órája marattam saját magam egy nyákot, mely az adatlapon volt. Minden alkatrész, amit beépítettem vadonat új volt, csak sajnos a 2 kOhmos (fejből meg nem mondom hányadik) ellenállás helyére csak 2.2 kOhmost tudtam berakni, mert csak az volt a boltban. Hát a teljesítménye az nem valami dübörögtető, legalábbis 8 Ohmos hangfallal. Annyi hibája van, hogyha nincs lezárva a bemenete (tehát nem rakok rá semmit jelforrásként) akkor hogyha megérintem az ujjammal a bemenetet, egyből elkezd gerjedni. Ha a földre kötöm, akkor kattog. Viszont hogyha az mp3 lejátszót rárakom, akkor körülbelül 60 mA lesz a nyugalmi áramfelvétele, és rendesen szól is. Viszonylag nagy méretű hűtőbordát raktam rá, de alig lesz langyos. 20 Hz szinusszal vezérelve 1A-t vesz föl, tehát 12W-nál több teljesítmény biztosan nem jön ki belőle. A kérdésem: hogyan lehetne azon segíteni, hogy ne gerjedjen lezáratlan bemenetnél az erősítő?
Üdv! A bemenetre (IC 1. láb és a test közé) tegyél egy 22 ... 100kOhmos ellenállást, valószínű megoldja a problémát.
Ez eszembe sem jutott volna
Amúgy azzal nem csökken majd a hangereje? és biztosan megoldja a problémát? Megmérem az mp3 bemenetének az ellenállását, és olyan értékűt rakok be... Az akkor jó lesz? Csak félek, nehogy túlterheljem az mp3 lejátszót ![]() Amúgy most rákötöttem a 2 Ohmos ládikámat, ezzel már dübörög rendesen, csak egy kicsit recseg. Csak zenével merem hajtani, nehogy leégjen. Csúcsokban 1.2 A-t vesz fel. A deszkamodellről készítettem egy videót, hamarosan felteszem.
A 22k ohmos ellenállás nem fogja megterhelni, így a hangerő sem csökken. Gondolj bele: a legtöbb fülhallgató kevesebb mint 200 ohmos, ami nagyságrendekkel nagyobb terhelést ad, mint a 22kOhmos ellenállás. A problémát valószínűleg megoldja, mert így ha nincs rádugva semmi, olyan mintha a bemeneten pl. egy 0 hangerőre állított mp3 lejátszó lenne.
20k Ohmos van itthon, gondolom akkor az is jó lesz. Viszont megfogtam a szerkezetet a hűtőbordánál, és az IC magával húzta a nyomtatott huzalt. Úgyhogy ma csinálok új nyákot, és vastagabban rajzolom rá az áramkört. Remélem úgy jó lesz majd. Mindenesetre köszi a segítséget, annyit még had kérdezzek hogy mi a különbség a TDA2005 és a TDA2005R között? Mert az utóbbihoz nem találtam datasheetet. És az IC-re az van írva. Fele annyiba került mint a "rendes" IC, és szól is, csak nem tudom h mennyiben különbözik. Mind a kettőt az ST gyártja. Remélem nem fele annyi az élettartama vagy a kimenő teljesítménye. 2 Ohmmal rendesen fűt. 8 Ohmmal egyáltalán nem. Csak azért csinálom h tanuljak! Ja és még az a kérdésem lenne, hogy a bootstrap (önbeindító áramkör) nélküli kapcsolás kimenő teljesítménye mennyiben tér el az alapkapcsolásétól???
Csatolom mind a kettőt. A bootstrap nélkülit sokkal könnyebb megépíteni. Csak kíváncsi vagyok h a rendes mennyivel szól jobban. Ha több mint 1-2 watt eltérés van, akkor azt is meg fogom építeni. Meg gondolom "biztonságosabb" is. Véleményeket várok!
TDA2005 és a TDA2005R közötti különbségre nincs ötletem.
A bootstrapra viszont az adatlapban van a válasz az "APPLICATION SUGGESTION" táblázatban: ha az a kondenzátor kisebb (jelen esetben nincs), akkor a torzítása megnő az alacsonyabb frekvenciákon, teljesítményre nincs hatása. 2 ohm hangszóróval már a gyári határon kívül vagy egy kicsivel, valószínű azért fűt annyira. És egy vélemény: 1-2W, de 5W miatt sem éri meg újat építeni. A teljesítmény kétszeresével 3dB hangnyomás-növekedést lehet elérni (ha nem jól tudom, javítsatok ) amit már a füllel épp lehet érzékelni. Szóval ha 20W helyett lesz 25W, az nem lesz igazán érezhető változás.
Köszi a választ. Azonban ez az ellenállás az IC első lába és a föld közé ez nem jött be. Nagy volt a szám, csak 10k Ohmos volt itthon, úgyhogy azt kellett használnom. Marattam új nyákot a fenti ok miatt, ezen mindent vastag filccel rajzoltam, úgyhogy most olyan stabilan bentvan az az IC, hogy nem lehet kifeszíteni!
Sajnos az egyik 100 nanós tantálkondi elolvadt, ezért 220 nanós kerámiát tettem be helyette. És még egy 1000 mikrós pufferkondit is beraktam. Szépen összeraktam mindent, próba: minden ok, csak hát ha nincs rajta semmi, akkor "megőrül". Beraktam a 10k Ohmos ellenállást az IC első lába és a test közé, ééés: egyenfeszültség a kimeneten! Tehát csak mély brummogás és egyenfeszültség! Nem reagál a bemenő jelre, csinálhatok vele akármit... Idegességemben kitéptem belőle azt az ellenállást, de nem sokat változott már a helyzet :S Az IC-nek kampó Vagyis annyi változott hogy szépen halkan elkezdett szólni a bemenő jel, de az egyenfesz ugyanúgy megmaradt, megfogtam az IC-t és ottmaradt az ujjamon a nyoma Tehát annyira fűtött. Lehet még valamit kezdeni az áramkörrel vagy ezért vettem 1000 forintért nyákot?
Ezt az ellenállásos megoldást sok helyen láttam már azért javasoltam, hogy bele kéne rakni, az én erősítőmbe
is úgy van. Szerintem nem 10k a probléma. Ha az IC-nek kampó, akkor csak új IC lehet a megoldás Ha szerencséd volt, akkor a hővédelem lekapcsolta az IC-t, és nem lett baja, kihűl és utána mennie kéne. Attól hogy egyenáram lett a kimeneten, pedig nem kéne tönkremenni az IC-nek. Sajna jártam már én is így fejlesztés közben, a tranzisztor szigetelőcsavarja is megolvadt, amivel a bordától el volt szigetelve a csavar, de nem lett baja, kihűlt, és ment.Amúgy a 2ohmos hangszóró volt rajta?
Szia!
Szóval az én véleményem az, hogy evvel az icvel nem szabad foglalkozni! Sajnos ezt Te is benézted... A kapcsolás alapvető hibája, hogy az ic rendkívűl gerjedékeny, példánytól függően. Minden létező kapcsolásban és beállításban megépítettem, nem sok jelentősége van. Origin új ic-k sem nem indultak el, (gerjedtek) az optimális tervezett (csillagpontos) nyákkokal. Műdödőképes autómagnókba berakott új ick sem üzemeltek. A legjobb eredményt (legkesésbé gerjedt) a tda2004-el értem el. Van még 4b nyákom, ha kell oda adom kisérletezni, de semmi jót nem szabad várni a kapcsolástól.
Sziasztok!
Én megpróbálkoztam a "megépítésével" nyák nélkül. Annyit csináltam az IC-vel:ráraktam egy méretes bordára, a +Vs-re és a GND-re +18V-ot kötöttem,az OUTPUT1-re és GND-re kötöttem a hangszórót,az INPUT-(1)-re kötöttem a bemenetet,alig erősít valamit,mondhatni semmit. Hovategyem az elenállásokat,kondikat? A legegyszerübb végfok kell nekem
Nekem evvel az ic vel eddíg csak két helyen volt dolgom,de nekem egy sem gerjedt,vagy ment tönkre.Egy autórádióban cseréltem 2 darabot,mert amik benne voltak,azok egyszerűen meghaltak.Meg néhány régi grafikus eq-ban is lehet velük találkozni.Elfogadhatóan szól,csak az a baj a régi példányokkal,hogy max 15kHz-et visznek a magas tartományban.Nem tudom azóta változott e a helyzet.
Hangra olyan mosott darab,régi rádió hangulata van a magasak hiánya miatt.De azért ha lesz egy kis szabadidőm,akkor én is összedobok egy sztereo végfokot belőle,csak úgy poénból.
Hali!
Én is autórádióbol szedtem ki ![]() Azt mondjuk megnem tudom mostmár mondani hogy stereo vagy mono. |
Bejelentkezés
Hirdetés |






:yes: 

Ha szerencséd volt, akkor a hővédelem lekapcsolta az IC-t, és nem lett baja, kihűl és utána mennie kéne. Attól hogy egyenáram lett a kimeneten, pedig nem kéne tönkremenni az IC-nek. Sajna jártam már én is így fejlesztés közben, a tranzisztor szigetelőcsavarja is megolvadt, amivel a bordától el volt szigetelve a csavar, de nem lett baja, kihűlt, és ment.






