Fórum témák
» Több friss téma |
Szia!
Annyi különbség lesz ,hogy egy kicsit magasabb lesz a hangja mint 2.2-esel.
Értem,köszi.
Akkor belerakom az 1µF-osat.
Nekem a 7294-esben egy 10uf-os elektrolit kondi van nem muszáj fólia.
"magasabb lesz a hangja" - hát ez így kicsit sántít...
Akkor azt mondod,hogy lehet elektrolit is?
Mert abból van 2,2uF. Szerintetek melyiket rakjam bele? Az elektrolitot vagy a fóliát?
Meg nem lesz benne annyi bassus.Én ígytudom.
Én rákerestem néhány kapcsolásra, és leírom, hogy milyen becsatolókondis kapcsolásokat találtam:
>> 220nF utána 22kohm földre >> (1uf sorosan 150ohm ) utána 10kohm és 2n7 földre >> 560nF utána 22kohm földre >> 470nF utána 22kohm földre >> 1µF utána 22kohm földre >> 4.7µF utána 22kohm földre Igazából ki lehet számolni, hogy mi lesz az alsó és felső határfrekvencia, de 1µF-dal biztosan jónak kell lennie, és szerintem nem lesz mélycsökkenés, és magasnövekedés!
Legalább ennyivel is okosabb lettem.Amúgy én nem nagyon szoktam használni becsatolókondit.
Sziasztok!
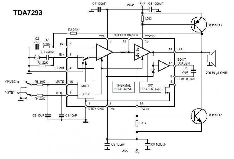
Itt mindent úgy kössek mint a képen? A kimenet negatívját is a panelról vegyem ne a csillagpontról? A bemenet GND-je gondolom mehet a panelra ugye? A bordát csillagpontra kössem és szigetlejem el az IC-t a bordától ugye? Ha a tápfeszem +-45V akkor a clip ledhez mekkora ellenállás kell? Nekem is jó a 3,5 k ohmos?
Üdv!
Még egy kérdés lemaradt. 4 ohmra hány A biztosíték kell bele?
Szia. Csak egy észrevétel:
Ha 4 OHM-os ládát szeretnél rákötni,akkor nem fogja a 45V-ot bírni. Ahhoz a párhuzamos kapcsolást kell megépíteni.
Szia!
Párhuzamos kapcsolás? Megmutatnád nekem azt a kapcsolást?
Most már értem mire gondoltál.
De ha csak 150W a torroid és kettő TDA lesz rajta akkor se fogja bírni ezt a feszültséget? Csak mert már megépítettem.
Szia,rendben.
A két TDA-t mint két külön mono végfok blokkot érted vagy a párhuzamost kapcsolást?. Mert attól,hogy két mono blokkal leterheled a feszt mondjuk 35-40V környékére,attól még egy csendesebb részben ugyanúgy meglesz a 44-45V,amitől elpattanhat...vagy torz lesz a hangja. Ezt IC típusa válogatja. Megépítés előtt jó lett volna az adatlapját áttekintened
Üdv!
Akkor sem fogja bírni. Persze nem fog egyből elszállni, de ha jobban odacsavarod neki , mint ahogy szabad, akkor bizony belépsz a "forbidden area"-ba, és a disszipált teljesítmény könnyen 50W fölé ugrik. Ezt az IC már nem fogja bírni. Hosszabb távon biztosan nem! +-45V -ról 4Ohmon a biztonságosan kivehető teljesítmény az alatt az érték alatt lesz, amit 4 ohmon ki tudnál venni a javasolt : +-29V tápfeszültségről, mert a "fölöslegesen nagy" a tápfesz (a terhelőimpedanciához képest), rontja a hatásfokot. Ha megnézed az adatlapot, akkor láthatod az egyik diagramon, hogy legalább ~4.4Ohm nak kell lennie a terhelésnek, ha +-45V-os tápfeszültséget szeretnél használni. (pirossal karikáztam) 4Ohm terhelés mellett pedig -ha levetíted (zöld szaggatott) a görbéről, akkor az jön ki kb, hogy- max +-43V a megengedett maximum. Játszani lehet vele (pl "extra" hűtés mellett), de 1800Ft -os IC -t nem jó pengeélen táncoltatni. Persze jogosan vetődhet fel benned az is, hogy "45V alig több, mint 43V". És igen. Ennyi még TALÁN beleférne,de a hangszóró impedanciája frekvencia függő! Szóval ha megméred multiméterrel, akkor jóval 4 ohm alatt fogsz mérni. (tipp:3.4Ohm) Az nem számít, hogy csak 150W a trafód, mert ki van pufferelve, és pontosan ezért -habár csak egy-egy pillanatra, de- jóval nagyobb teljesítményt is képes leadni a táp. A 2.2µF kondi helyett ha 1µF -t használsz, akkor ami utánna van ellenállás (és megy a földre) annak az értékét duplázd meg, mert külömben az alsó határfrekvencia jelentősen elmozdulHAT felfelé--> Nem lesz olyan telt a basszus. Jó hír: Ha el tudnád cserélni a hangfalakat 8Ohmosra, akkor lenne egy nagyon passzentos konstrukciód. (vagy szerezz be még 2db 4 ohmost, és köss össze kettőt-kettőt sorba.) Sok sikert!
Hát szomorú vagyok de ez van.
![]() Köszi a felvilágosítást. Torroid trafót nehéz átalakítani,hogy kisebb feszültségű legyen?
Szia!
Találtam egy másik trafót ez pufferelve +-38,5V. Ez már jó lesz akkor nem?
Hello!
Igen, jónak tűnik. Mekkora a teljesítménye?
Igen, az jó. Ha szimmetrikus a szekundere, akkor pedig tökéletes.
4 kivezetés van a szekunder oldalon.Két tekercs egy egy vezetéke összekötve és az a középkivezetés(0).
Sziasztok!
Csináltam még jó régen egy TDA7293-as panelt magamnak, és végre rászántam magam, hogy megírjam a leírást is hozzá. Tudom, ilyenből van elég a neten, de szkóppal kimértem a kimeneti jelszint és a Clip lábon közötti összefüggést is és azt is beletettem a leírásba. Ha érdekel nézzétek meg a Bővebben: Link oldalon a TDA7293-as leírást! Sziasztok! PIDSBC
Szia!
Nagyon jó kis leírás. Köszönjük,hogy megosztottad velünk.
Utana olvasgattam es lattam hogy +-45V-ot ad az egyik trafod.Az jo 4 ohm-on csak lokj hozza meg 2tranyot meg 4 elenalast.Nem fogod megbani legalabb is en ugytetem mert nekem is 4 ohm-on kell.Ezt a kapcsolast Gore88 tete fel egypar oldalal ezelot.Sok sikert
Szia!
Köszi a rajzot.Én a képen látható rajzot építettem meg. Melyik az a 4 ellenállás ami kell bele? A két db 1ohm-os a 13 és 15 lábon gondolom.
Igen az kell bele 2ellenalas 1ohm csak en 2x033ohm+2x047ohm-ot sorban kotve raktam mert az volt ithon ugy jott ki az a 4 ellenalas maskulonben 2.De kell vigyazni a tranzistorok bekotesenel meg a hamis tranzistorokra.En vettem mj15004-15003 es hamisak voltak(jo mondjuk az ara sem volt sok)na a lenyeg hogy mikor megengettem +-55v-al 4ohm-on kiszalt az egyik tranyo de az icnek nem lett baja.Szejel szedtem es egy 2x2mm lapka van benne ami helyet 2 darabb lapka kelene hogy legyen mivel 250W-os.Nemtudom de nekem jobban tetcik a hangja ha van bipolaris tranyo hozza.Kiprobalom majd fetekel is pont van iyhon 2db irf540 meg 2db irf9540 persze kissebb tapfeszen.13 es 15 labon az 1ohm.Jol gondoltad :yes:
Köszönöm a segítségedet.Akkor megpróbálom én tip tranyókkal.Még egy kérdés,hogy ezeknek az ellenállásoknak mekkora teljesítményűeknek kell,hogy legyenek?
Ht azt nem tudom pontosan de en nekem 5W-osak voltak az ellenalasok es nem nagyon melegettek.Szerintem 5W eleg
Rendben köszönöm a segítséged.Egyébként a tip tranyókkal hány V-ig lehet biztonságosan üzemeltetni?
|
Bejelentkezés
Hirdetés |











