Fórum témák
» Több friss téma |
Üdv!
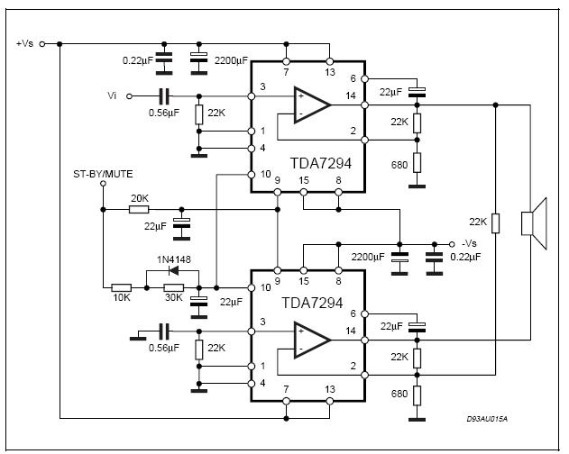
Van valakinek olyan nyák terve ehhez, amin a MUTE és a STAND-BY funkciók is szerepelnek? Előre is kösz!
31V*1.41-1.2V=42.5V, ez sajnos sok. Talán CRC szűrést tudok ajánlani, az ellenálláson esnie kell feszültségnek, ha jól vagyok informálva.
Ezzel a tápfeszültséggel az IC több hő leadására kényszeríthető, mint amit az adatlap megenged.
Magam is kipróbáltam. A 16ohm-nak jobban örül mint a 8-nak, de kétségtelenül működik vele. Ha 8ohm-mal terheled nem tudod rendesen hűteni szigetelő lapkán keresztül, hűtőtönköt kell alá rakni. Az adatlap +/-25V-ot ajánl a 8 ohm-os hídhoz. Tapasztalatom szerint is itt érzi igazán jól magát az IC.
Megtekintve. Kondiban nincs hiány
Várom milyennek ítéled a hangját.
Én is a magas tápfesz miatt használok tda7293at. az elbírja! És sokba nem külömbözik ettől.
Igazából, csak 2 db van pluszban. A bemeneti 470nF helyet egy 2 és egy 1µF-os van párhuzamosan és a visszacsatolás 20µF-ja helyett 2 db 470µF antiparallel. Így az kiad 235uv-ot polarizálatlanul. Elvileg 2Hz tájékán van a 3dB-es pont.
Heló. 2db hídnak itthoni zenehallgatás melett a 165mA a 220as oldalon mennyire számít soknak/kevésnek?
Szia! A szorzást elvégezve 36VA az eredmény
Kb. 2x10W-ot hallgatsz. Mérj jel nélküli áramfelvételt is.
Jel nélkül 140mA
Persze a zenei függ a mélyektől de 200 fölé nem megy mert ott már a fejem is szétmegy a mélyektől![]() Igaz abemenő jel is eléggé meg van kurtítva A gépen kb 15%-on van a hang...
Az áramfelvétel méréssel akkor nem megyünk sokra. A multiméter valószínűleg csak szinusznál mutat reálisan. A pufferes táp áramfelvétele pedig tüskékből áll.
Nembaj ezt csak sacc per kábéra akartam tudni , mert muter cseszegetett hogy biztos ez fogyaszt sokat. Így csináltam egy kis eszközt egy lengőkábelből egy hoszabbítóból meg két sorkapocsból
A hűtő 150W-ja azértr mégis több
Ráadásul a trafónak is van egy alap áramfelvétele.
Hali Reloop.
Elkészült a ládikóm. Bővebben: Link Nagyon jó mélyet ad, és hihetetlen de megszünt a kattogás. Számit, hogy tettem egy aluminium tömböt az IC alá még pluszba?
Mármint a dióda hidon ami van? Ha arra gondolsz akkor igen. Ekkora volt a gyári helyén is ami egy Philips FR966 tipusú házimozi erősitő volt. Azt irja az adatlapja, hogy bordával együtt 6 ampert bir. Tesztelés alatt nem melegedett. Kicsinyled? PC tápban volt a borda. Elég vastag.
Szia! Pompás
Az alu tömb akkor lett volna kulcsfontosságú, ha szigeteled a bordától. Így is segít a hő elosztásában. A borda végeinél sikerült a rést befoltozni?
Igen sikerült. Beragasztottam. Jobb ötletem nemvolt.
A trafónak a dvd kapcsitápnak ami 3 ventit hajt meg a hangszín trafójának... Ez a trafó nyugalomba piszok keveset vesz fel.
De a 30VA szerintem a 2 hídnak nyugalminak a 2 ventinek és párjának és a hangszínnek nemsok...
Üdv.
Azt akarom kérdezni hogy tda hídnál milyen csatlakozót használhatok? És mivel építettem egy dc védelmet a relének elég vékony a kivezetése, az baj? És a védelem ha figyeli a hidak + kivezetéseit és véletlenül ha a és gnd között jön létre egyenáramakkor is lekapcsol?
Szia! Ezt a híd kapcsolást a "-" kimenetén figyelem egyenfeszültség szempontjából. Ha a bemenő jelet kapó IC hibásodik meg akkor a fázisfordító - ellentétes polaritással - kiadja az egyenfeszt.
Egy végfokhoz be, ki, táp csatlakozik, melyikre gondolsz?
Nah szóval a jelet kapó IC kimenete az nekem a + merthát a hangszoró + jára megy. Tegyük fel hogyha csak 1 IC szál el a hídból és a védelem csak az egyik IC kimenetét figyeli akkor bármelyik is legyen rossz lekapcsol?
Ha a "+"-ra kötöd a védelmet, akkor nem látja, ha másik IC kimenetére kiül a táp. Ha a "-" figyeled mindkettő egyedi, és együttes hibájára is leold.
OK köszi és milyen csatlakozót használhatok a hangszórónak?
Szia! Hű de eltévedtél. Talán itt.
Bővebben: Link
Ha ezt a hódosítást a híddal megteszem akkor csak C5 ésC1 változik, de sajnos nemtudomértelmezni a linken szereplő értékeket, mi kerül oda?
Ha a linken megadott grafikont és szöveget értelmezem,
Idézet: „Recommended capacitances for the input capacitor C1 include Wima MKS-2 2,2ľF 50V DC (metallized polyester foil) and for the feedback DC decoupling C2 and the bootstrapping C5 Panasonic FC 100ľF/35V (aluminium electrolytic capacitor, low esr, 105°C).” C1 kondi ami a jelbemenet 2,2µF értéket ajánl. C5 kondi ami a Bootstrapben van 100µF (alu, LowESR, 105C kondi). Javitsatok ki ha roszul mondtam valamit.
Csak azért nem volt érthető mert olyan furcsán volt jelölve a mikrofarad s gondoltam hogy inkább megkérdem.
|
Bejelentkezés
Hirdetés |




Van valakinek olyan nyák terve ehhez, amin a MUTE és a STAND-BY funkciók is szerepelnek? Előre is kösz! 






