Fórum témák
» Több friss téma |
Szia.
Két ellenállás és két kondi kell, ez a biztos megoldás, mégha lehetne is összekötni, nem ajánlot. Kb 30Ft plusz költség. A ki-bekapcsolási tranziensekre pedig használj relés áramkört, és inkább nem kísérletezz. Igazad van, megfogadom a tanácsod! Köszönöm a válaszod!
Esetleg nincs véletlenül valami jó nyákterved,
sprinta layout progival megnyitható?
Hello.
A kérdésedre a válasz: a teljesítmény kb. megduplázódik (ha eltekintünk a nagyobb veszteségtől). Viszont a torzitásod az egekbe szökik, és a kimenő áram már közel lesz a kipeléshez. Nem értem, már ha ilyen nagy power-ra van szükséged miért nem raksz össze egy csatornába 4 db 7293-as ic-t. Kettő kettő párhuzamba és a kettő együtt hídba. Ahogyan láttam ezt az ic-t kb. 600Ft-ból megveszed és nem kell mással görcsölni. Az alább csatolt képen az én félkész erősítőm láthatod , valami ilyenre gondoltam. A ventilátornak LM2575-adj vagy L4960-as step-down regulátort használhatsz, ez még épp elmegy 35Volton.
Nem tudom milyen nyáktervre gondolsz, mihez?
Jah, és mi az a "sprinta layout"
A Sprint Layout egy jó kis nyáktervező program.
gb197 szóval arra gondolsz ami a gyári adatlapon van hogy a mester + a szolga kapcsolást megcsinálom! igy lesz egy tda 7293 hidam + megcsinálom mégegyszer ugyan ezt a kapcsolást és a kimenő tljesítményt összekötöm!!erre gondoltál?
Olyan , mint az autó márkák közül a Kia vagy a Hundaj. Nagyon kemény!
Azt hiszem sejted a lényeget csak nem jól fogalmaztad meg. Tehát még1X : két ic mesterszolga üzemben megy, a másik két ic is ugyan így, de a kettő kettő viszonya egymáshoz képest hídüzem.
Ha teljesen kesz lesz a nyakterved, megosztod majd velunk is?
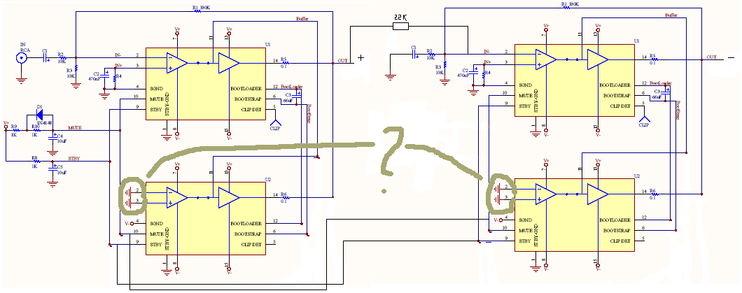
már értem!ha minden igaz akkor erről van itt szó!a kép mellégelve!
na és ehez mit szólsz? szerinted megszólalna? nem hangzik rosszul ez a 6db-ic!hmm? lehet osszerakom!azért ez már megmozgatna valamit!
t.h.d 1% 29+- 4 ohm 80w! és ez 6szor!szóval ha jól számolok 1% t.h.d mellett 29+-v-ról 4 ohm-ra 480W!!!!!! akkor ha kihasználva az icket 40+-v hajtva kb olyan 780w-ot kilehetne csalni! de ez csak elmélet lehet nem is működne de egy bisztos ki fogom próbálni!meg fogom építeni!
ha összerakod akkor várom a véleményt
a végén még ez is lehetséges.... valaki esetleg nyákrajzot a 6oshoz
Persze, megosztom. Igazából nem is magamnak kezdtem tervezni, hanem egy ifju titánnak a forumon, de én is összerakok magamnak egy sztero változatot.
Gyártatok hozzá 70 mikronos nyákot 8-10db-ot nem kér enni.
Bingo!
Szóval a teljesítmény leképzés így történik, de az a kapcsolás amihez most tervezem a nyákot , nem így állítja elő az ellenfázisú jelet. Az okot korábban már leírtam, "az egyik erősítő a másik kimeneteléről él" hogy ismételjem magam. Egyébként a 6-ic erősítő is életképes lenne, csak nem tudsz hozzá optimális nyákot tervezni 2 rétegen sem.
értem!de amit én most lerajzoltam az így jo?az így működne ha ezt megcyinálnám?
csak nem értem, én nem igy csinálnám sztem nemjó... ha jó akkor nekem ez a kérdés? a kérdőjel miért test??
Mikor építed? Kíváncsi vagyok rá, hogy milyen lesz mert szerintem így nem jó.
mert ez meser szolga uzemódban működik!a szolga ic 11-es lába a mester ic 11-es lábával van összekötve szóval a ''mester adja a jelet a szolgának''!de amugy a szolga ic 2 és 3-as lábára nemártana kötni egy 470nF kondit! szerintem!
"Hogy tudnám megcsinálni hogy a a táp +-34 voltból egy kulon ágba +-12v-ot kapjak?"
Részemről ehhez LM317T-t használok, pofon egyszerű.
Hali!
A HQVideo-s 7294-esekről tudtok valamit? Bővebben: Link Csak hogy vett-e már itt valaki, aki eseleg ráengedett +-42-43V-ot.
Mire vagy kiváncsi? Talán hogy nem hamis e? Csak nem. 43V-ot bírnia kell, mert ha nem bírja, akkor az mástól is tönkremenne.
Ha már itt tartunk én innét akarok rendelni kb 12 db-ot és 600-as toroidot. Van valakinek tapasztalata a boltról?
Otisz!
Most vettem észre, hogy egy kis hiba mégiscsak van a rajzodon. Nézd meg figyelmesen 93-as híd aplikácíóját, s javítsd ki, mert az első mester ic nem inertáló üzemben megy.
Sziasztok! Tudna nekem adni valaki egy kapcsolási rajzot (+nyákrajz) ezzel a tda7294el? Szeretnék csinálni valami jófajata erősitőt kb 80 100wattos-t egy mélyládára! Van egyébként egy 12/+-30 voltos tápom! A rajzokat köszönöm elöre is! Bassmesterrel már beszéltem régebben szoval ő lehet emlékszik rám de ha nem az sem gond
Egyébként az elektronikai boltban lehet kapni kit-ben 3300ft körül tda erősítőt a boltos srác ajánlta merthiogy van benne hűvédelem meg még nem tudom.
Csináld meg a hidat
Ha visszalapozgatsz mindent megtalálsz hozzá. A hővédelem alapból benne van az ícében, és a hidalt verziót kb 3000 Ft-ból cakli-pakli meg lehet csinálni, ha jó helyről rendeled az alkatrészt.
Bassmester tudsz nekem adni egy linket ameiket szerinted csináljam ezt a hidasat? Mert megmondo m őszintén keresgetnék én is de amit csináltam erősitőt azt egy srác ajánlta nekem hogy mennyire jo asziszem kd mester álitotta össze azt az erősitőt de nekem nem vált be, gerjedt is meg nem a legjobb, azt nem mondom a mélyládát szépen hajtotta de 1 nap alatt leégette a tápomat:S Szoval mostmár olyanban bizom akinek már bevált ez a tda szal ha lessz egy kis idöd létszi majd linkelj már kapcs. meg nyák rajzot! Köszi
Én ezt csináltam , nálam jól működik +/-40V-ról, 8 Ohm -ra. 300-as trafó, 2x 65.800 µF puffer
Nagyon jól szól, szinte falat bont! Én is szubot hajtok vele. |
Bejelentkezés
Hirdetés |






t.h.d 1% 29+- 4 ohm 80w! és ez 6szor!szóval ha jól számolok 1% t.h.d mellett 29+-v-ról 4 ohm-ra 480W!!!!!! akkor ha kihasználva az icket 40+-v hajtva kb olyan 780w-ot kilehetne csalni! de ez csak elmélet lehet nem is működne de egy bisztos ki fogom próbálni!meg fogom építeni! 

Egyébként az elektronikai boltban lehet kapni kit-ben 3300ft körül tda erősítőt a boltos srác ajánlta merthiogy van benne hűvédelem meg még nem tudom. 




