Fórum témák
» Több friss téma |
Fórum » Telefonkártyázás
Láttál egyszer is olyan kereskedőt amelyik nem a Te pénzedre ácsingózott??
Akkor az nem is az!!:yes: (Nem válaszoltál!)
Ha már itt tartunk (bocs az offért) tudsz numerikusmentes PS2-es kis billentyűt PC-hez?
!!!!
Nekem is pont olyan billentyüzet kéne! De sajna nem kapni sehol. Sok helyen megkérdeztem már és elküldtek a p**ba, hogy olyan nincs is. De USB-s az van. Csak sajna USB-t nem tok kezelni (egyenlőre) piccel.
Nekem az se rossz (PC-hez kell XP/ME alá), hol lehet kapni olyat?
Microsoftnak van egy ilyen billentyűzete. Itt egy link rála, bár nem hinném hogy az ára barátságos lenne, ez inkább ilyen hiper szuper nézdmimvan kütyü.
Nem-nem. Megnéztem, de nem a csilli-villi kell.
Nem kell semmi media-buziság, egyszerűen olyan kell, mintha le lenne vágva egy egyszerű bill az F12, bacspace, enter, shift, control vonalánál.
Fogsz egy olyan bill.-t ami már nem kell. Szétkapod és csinálsz neki egy dobozt házilag.
Fiúk! Egy picit eltértetek a telefonkártya-témától!
(Kitört belőlem a modi... )
Szerintem is elkanyarodott a téma, de hogy hol kapott gellert, ....
Szó esett itt a mobilok SIM kártyáiról is. Szerintem ez is megérne egy misét.
csak a tisztánlátás kedvéért:
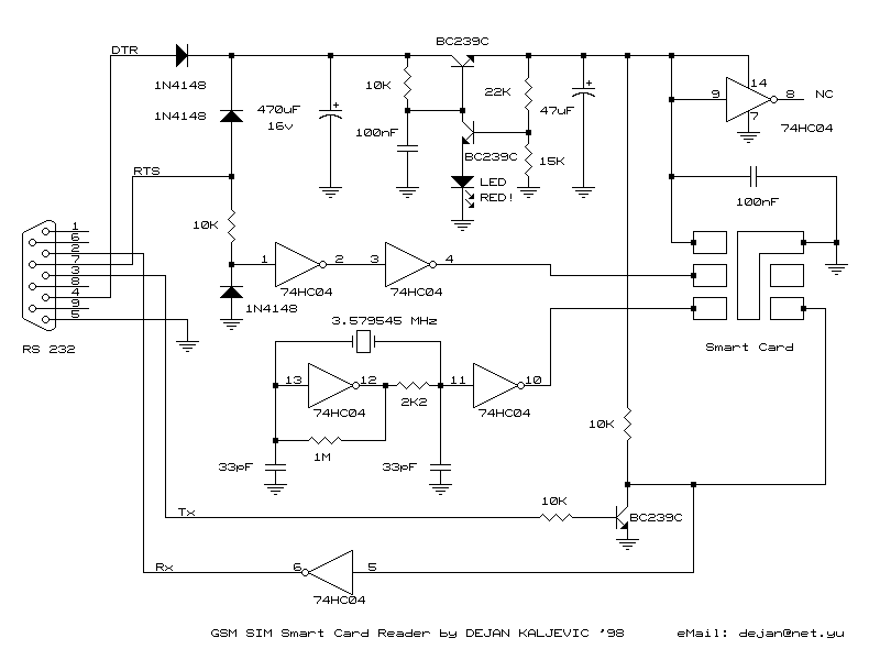
http://chipcardreader.uw.hu/alapok/alapokFrameset.htm van ott két rajz is az általatok keresett telefonkártyával működő beléptetőhöz is. a mai telefonkártyák pedig sle4436-os kártyák... :yes: bocsi hogy bele kotty.
Nincs miért bocsánatot kérned, sőt!
Ez az Idézet: mit jelent a gyakorlatban? „sle4436-os”
Szisztok!
Végülis ami a telefonkártyában van sim az ugyanaz mint a mobilban lévő sim? Mert nekem lenne egy kapcsrajzom sim kártya olvasó az biztos de nem tom hogy lehet-e vele írni. sorosan kapcsolódik a dépre.? Mit szoltok ehez?
Az csak SIM kártyához jó. a telefon kártyához nem biztos de meg kell próbálni.
Itt van a kapcsrajz.Ha valamit kinéztél belöle akkor írj.amúgy a "láb kiosztása" a simnek jó.
Elvileg jó! De meg kéne építeni és kipróbálni. Még én sem építettem ilyet csak akarok, hogy a U*C kártyát be tudjam olvastatni.......
Az a digitális műhód szolgáltató U*C Direct.......
Nem egy topicot csuktak be azért, mert a hárombetűset emlegették. Ne kísértsd magad ellen a sorsot. Olvasgass csendben. www.sat.hu
Nem is akarom úgy hogy kussba maradok.....
Meg azt nem hondtam hogy hogyan és mivel akarom kiolvasni. úgyhogy ezért csak nem lőnek le.....
Nah most már elég! Se pénzt nem akarok vele keresni se semmi egyebet, csak is saját használatra.......
Kéretik törölni az összes U*C-s hozzászólást ha ennyire törvénysértő ha kiakarom okvasni abból a tetves lártyából az adatokat! És felejtsük el az egészet de nagyon.......
Hé-hé! Nem kell azért felkapni a vizet! Csak azt kértem, hogy ne nyíltan "szervezkedjetek az államhatalom megdöntésére".
(Felőlem egyébként annyit tunningolsz a kártyán, amennyit akarsz, ha gáz lesz, nem én leszek a hunyó...)
Azér az nagyon messze van az államhatalom -hoz.
Egyszerü multi....nagy hatalommal..a te pénzeden |
Bejelentkezés
Hirdetés |




)
Szó esett itt a mobilok SIM kártyáiról is. Szerintem ez is megérne egy misét.






