Fórum témák
» Több friss téma |
Sziasztok!
Talán sok embernek érdekes lehet az ötletem, amit tavaszig meg szeretnék valósítani. Tavaji projektem a családi autóként használt Honda Civic klímájának beszerelése volt, ami kisebb nagyobb zökkenőkkel megvalósult. A hosszú forró nyár viszont bebizonyította, hogy nem egészen tökéletes ez a dolog, mert mikor az az igazi nagy forróság van, akkor kimondottan nagy nyomás alakul ki a rendszerben és a klímakompresszor olyan szinten visszafogja a motort, hogy minden kereszteződésnél leáll a motor. Ilyenkor kénytelen az ember kikapcsolni a klímát, ami ahhoz vezet, hogy elfelejtjük visszakapcsolni. Hadd ne mondjam tovább, hogy a víz kiver, a gyerek nem tudja miért nyűgös, az asszony ordít velük, én velük, igazi családi perpatvar tud kialakulni fél perc alatt, a közlekedés fárasztó, mindez a klíma miatt. Jó, volt ebben egy kis irónia is amit leírtam, de kellemetlen ilyen klímával együtt élni. Próbáltam egyébként állítgatni az alapjáratot, játszottunk a klíma gáz menyiségével, bekötöttem egy digitális hőfokszabályozót a kompresszor kapcsolgatására a befúvott levegő hőmérsékletének függvényében, hogy minél többet pihenhessen a kompresszor, vele együtt a rendszer. Ahogy észreveszem, minden csak részleges sikerhez vezetett. Az igazi probléma csak az igazi hőség megszűnésével oldódott meg. Ilyenkor ugyanis alig kell a kompresszornak működnie és nem emelkedik fel annyira a rendszernyomás. Mint említettem, tavaszig szeretnék kisegítő megoldást létrehozni az alapjárati rendszerre. Ennek lényege az lesz, hogy a klíma bekapcsolásával együttesen be kell kapcsolódjon egy áramkör, ami a kocsin már meglévő alapjárati rendszerrel párhuzamosan fog működni. Már sikeresen beszerzésre került egy Honda alapjárati szelep részemről, épp kidolgozás alatt van a felhasználásának mechanikai megoldása, ami mechanikus szakember létemre az egyszerű dolgok egyike. A probléma inkább a szabályozása lenne, amivel kapcsolatban tőletek szeretnék segítséget kérni. Vannak itt komoly emberek, talán segítenek. Talán, mert új a probléma, talán mert kicsit kihívás is lehet egy új területen, stb. A párhuzamos működtetése a második kisegítő alapjárati szelepnek, a következő lenne. Első ránézésre talán elég lenne egy "Y" kábel, hogy ugyanúgy működhessen a második szelep, mint az első gyári. Viszont szerintem nem ilyen egyszerű a dolog. A Honda fix 6 Voltot küld ki az alapjárati szelepre és azt szaggatja jel-szünet arányban. A kitöltési tényező folyamatosan változtatva van a vezérlőegység által. A szelep tűje minden jelre nyitni akar, de a 80HZ-es szaggatás miatt sosem tud teljesen, mert a tehetetlenség miatt nem képes rá. Az eredmény az, hogy a szelep a kitöltési tényező függvényében részlegesen nyit, tehát ennek megfelelően változik a szelep helyzete. Az "Y"-os bekötés pedig a vezérlésnek dupla terhelést jelentene és biztosan kidobná hibának a szelep áramkörét. Nos, ezt a jelet szeretném valahogy megbízhatóan felhasználni a második szelep működtetésére úgy, hogy közben egy potméterrel is szeretném befolyásolni. Erre azért lenne szükség, mert az időjárás függvényében van igény a rásegítésre. Ha nagyon meleg van, akkor lehet hogy ez a szelep fullon kell hogy működjön, de ha nincs annyira meleg, akkor elég a kisebb szelepállás is. Ehhez az ötletemhez szeretnék tőletek ötleteket kérni. Remélem tud valaki segíteni, mert én valójában nem tudom azt sem, hogy milyen tranzisztort kellene használni, hogy kéne kivitelezni az áramkört, stb. Kisebb áramköröket készítettem már, legjobban az LM 350 áramköröket alkalmaztam erre-arra, de készítettem már Lambda monitort, stb. Szóval ha ötletet kapok, meg tudom csinálni bizonyos határokon belül. Főleg a saját határaimról beszélek. Köszönettel: Honda130
Szia
esetleg a meglévő alapjárati motor jelét lehetne inkább befolyásolni, hogy emelje a fordulatszámot, mikor bekapcsolod a klímát, és onnan szabályozzon.
Hello!
Ha jól értem, a szelep impulzus szélesség modulációs jelet kap és Te azt szeretnéd, hogy a másodszelep is ennek arányosan kapjon jelet, csak lehessen befolyásolni hogy többet van kevesebbet. (Vagy a meredekségi szorzót változtatni, vagy hozzáadni-levonni egy állandó értéket.) Ha így van, esetleg megoldás lehet, hogy a PWM értéket integrálva megkapjuk annak átlagértékét, ami a szelep nyitásával arányos (szelep is ezt teszi a tehetetlenségével). Ehhez az analóg értékhez hozzá lehet adni, vagy elvenni belőle, majd ismét a kapott jellel arányos PWM jelet készíteni. Ezt vezetni a másodszelepre. Az alacsony frekvencia integrálása miatt, kicsit késni fog a beavatkozás, de ezen az úton pld. megoldható a dolog. üdv! proli007 A hozzászólás módosítva: Szept 18, 2012
Szia!
Ez a funkció már eleve megvan a motorvezérlésben. Ha bekapcsolom a klímát, alapból rányit az alapjárati szelep. Sőt! A Hondát még tanítani is lehet úgy, hogy meleg motornál ECU resetet csinálunk, beindítjuk a motort, és bekapcsolt klímával engedjük kb. fél óráig alapjáraton gyakorolni. Ez alatt az idő alatt szépen megtanulja a vezérlő egység, hogy mekkorát kell klímánál rányitnia minden egyes bekapcsolásnál. A gond az, hogy ez a rányitás kevés, mert csak bizonyos határokon belül lehetséges. A másik gond pedig a forróságban létrejövő túlzott terhelés, ami akkora pluszt igényelne, hogy direktbe kötve a szelepre 12 voltot teljes nyitást produkálva nem elég. Tehát hiába befolyásolgatom, ha kevés a keresztmetszet. Egy másik szelep viszont megoldaná a problémát, de annak mindig meg kell adnom az adott terhelési viszonyokhoz illeszkedő alap beállítást, amiről te írtál. Ugyan ez a szelep is szabályozgat majd, mert ez acél, de sajnos a karakterisztikája nem biztos hogy pontosan ugyanolyan kell hogy legyen mint a gyárinak, mert nem konkrétan a levegő megkétszerezése a cél, hanem a megközelítőleg igény szerinti rásegítés.
Igen, tökéletesen erre gondoltam. Jól megértetted a dolgot. Annyit tennék hozzá,hogy a szelepet megpróbáltam labortápról és gyakorlatilag el lehet mondani, hogy egyszerű egyenáramról is nagyon stabilan működik. Ez azért lenne lényeges,mert akár le is egyszerűsítheti a dolgot. A gyári 80HZ-es jel szerintem a rezgéses működés miatt van. Célja hogysemmilyen körülmények között neakadjon a szelep. Rezgés közben a legkisebb elmozdulást is leköveti a szelep.
Hello!
A PWM lehet azért is, mert az ECU digitális kimenetű, és így disszipációs veszteség sincs. Azt kellene tisztázni, hogy mekkora a szelepen az átlagérték vezérlésekor, és mekkora értékkel szeretnéd módosítani. Valamint, hogy a görbe meredekségét, vagy eltolását szeretnéd változtatni (vagy mind kettőt) és mennyivel. Ja, és hogy mekkora a szelep áramfelvétele 12V-ról. (Átlagértéket egy analóg műszerrel, integráló taggal, vagy egy "tohonya" multiméterrel is meg lehet mérni.) üdv!proli007 A hozzászólás módosítva: Szept 18, 2012
12 Voltról nem biztos hogy kellene beszélnünk, mert tudtommal 6 Volt megy ki a szelepre és ezt szaggatja. Látom hogy tökre tudod miről írsz nekem. Jó Neked! Amúgy nincs probléma, csak a furfangos szavaknál lepődök kicsit meg.
Nos, a kérdések egyértelműek, amiket feltettél, mert mielőtt olvastam ezt a hozzászólásod, pont erre gondoltam, hogy az alapbeállítást el is kellene tolni az adott viszonyok változása miatt, és hogy a szabályozás hatásos is legyen, a görbét is jó lenne változtatni. Természetesen minél jobban. Áramfelvételt, átlag feszültséget természetesen tudok mérni, sőt! Ha nem is pontosan, de Kitöltési tényezőt is, mert vettem egy nem túl drága multimétert, ami erre alkalmas. Mértem már a másik Hondámon ugyanezt az értéket, mert azon meg alapból rossz az alapjárat és akartam tudni hogy van-e normális szabályozása.
Proli007! Bocs hogy nem vártam meg a válaszod, lehet hogy ma már nem is válaszolsz, mert késő van. Ez természetesen rendben van.
Csak azt szeretném megírni, hogy az alap elképzelésem az lett volna erről a szabályozásról, hogy mondjuk a fordulatszám jeladó jelét felhasználva egy külön szabályozásként akartam használni a plusz szelepet. A problémám ebben az esetben, hogy a fordulatszám leesésével a jel gyengül én pedig pont akkor szeretném a szelepet nagyobb nyitásra bírni. Tehát gyengülő jelből erősödő kimeneti feszültség kellene. Ha ezt meg lehetne oldani könnyen, akkor kihagyhatnánk a motorvezérlést a dologból. Nem tudom melyik lenne egyszerűbb és jobb.
Hello!
A "gyengülő-erősődő jel" csupán egy invertáló erősítőt igényel. Nem egy nagy kaland, csak azt kell tudni, milyen bemenőjelre, milyen kimenő jelé szükséges, ha a jel analóg. üdv! proli007 A hozzászólás módosítva: Szept 18, 2012
Egy kb. 28 szegmenses induktív jeladóról van szó, ami 0-xVoltig ad ki jelet. Ezt megint csak meg kellene mérni. Ezen is meg lehetne csinálni az eltolást és a görbe változtatást? Persze a görbére nem tudom lenne-e szükség, csak kérdem.
Közben gondolkodom, hogy melyik lenne jobb? Valószínű, hogy ezt csak felszerelve tudjuk meg. Lehet hogy az egyszerűségre lenne érdemes menni, hogy ne tartson sokáig míg elkészül.
Most ha nem gond én elköszönök, mert reggel dolgozni kell menjek!
Köszönöm a válaszokat, a többit holnap, vagy amikor te is ráérsz. Jó éjszakát!
Hello!
Természetesen meg lehet, csak ismerni kell a jelet, jelalakot.. Jó éjt! üdv! proli007 A hozzászólás módosítva: Szept 18, 2012
Szia proli007!
Az a baj, hogy a jel alakját nem tudom miképp tudnám megállapítani. Kellene olyan műszer, ami kirajzolja, de nem feltétlenül lennék biztos benne, hogy ilyet én tudok szerezni. Ugyan a gyárban ahol dolgozom van egy ilyen készülék, de elég necces dolog elkérni egy kb.600000 forintos készüléket. Egyáltalán nem is vagyok biztos benne, hogy odaadnák. Tudom hogy a "szerintemre" nem igazán lehet adni, de szerintem az indultív jeladó színuszhoz hasonló jelet kell hogy adjon. Meglehet, hogy ezt te nálam jobban tudod. Egy biztos, hogy a fordulatszám függvényében emelkedik maga a feszültség is. Ennek az eredőjét házilag is meg tudom mérni ha kell. A szelepre kijövő jel az ugyancsak "szerintem" négyszögjel lehet, mert az jel-szünet arányos. Ezt meg tudom mérni ha kell. Ha lehet adni a 12000 forintos multiméterem mérési adataira, akkor kitöltési tényezőt is tudok mondani az alapjárati tartományra. Akár arra is, mikor kinlódik és rászabályoz a szelepre.
Hello!
Elsőként el kell dönteni, honnan veszed a bemenőjelet. Fordulat adóról, vagy a szelepről. De egy vacak szkóp is elegendő a méréshez, nem kell 600eFt-os gép. A jelalakot és nagyságát azért kell tudni, hogy illeszthető legyen az áramkör bemenetéhez. Szelepnél nem gond, az kb. tudható, és a freki sem érdekes, csak a kitöltés. Fordulat jeladónál, a frekvencia számít, de el kell intézni, hogy a jelalak és bementi feszültség ne számítson mellette. Ott nem lehet átlagot mérni. (Amúgy a szinuszhullám átlagértéke, nulla.) Arra gondoltál, hogy ha a motorüzembe beavatkozol, az ECU ellene fog dolgozni? Én nem értek a motorokhoz és az ECU-k világához, csak logikusan ez következik be. üdv! proli007 A hozzászólás módosítva: Szept 19, 2012
Ha az utolsó hozzászólásom utolsó mondatára gondolsz, akkor nem erre gondoltam. A mérésekre gondoltam, mikor a motor le akar állni mert hiába szabályoz rá teljesen az ECU, túl nagy neki a terhelés. Arra gondoltam az utolsó mondatommal, hogy akár ezen az üzemmódon is megmérhetem a kijövő jelet.
Nos arra pedig, hogy az ECU ellen dolgozik a másodszelepnek? Igen. Ezzel kicsit bajban vagyok, mert elképzelhetőaz alapjárat alternálása abban az esetben, ha túlzásba esek a plusz levegővel. Ezért kellene azt a két dolgot állíthatóra készíteni, ha nem túl bonyolult, hogy nagyjából eltalálhassuk a karakterisztikát, amire szükség van. Elképzelésemszerint, ha ugyanazt csináljuk a másodszeleppel, amit az ECU amúgy is szeretne, csak nem tudja elérni, akkor lehene jó a rendszer.
Szia! Ha mondanál egy motorkódot, talán többet tudnék mondani az elképzelésedhez. Nem is biztos, hogy megoldható a dolog, mert a hajtásláncban fellépő tömegerők és az ezekből adódó terhelések egy másodlagos alapjárati szeleppel nem biztos, hogy megoldható, de ha találok valami hasznos infót, szólok. Amit leírtál problémát az bizony nálunk is érvényes, mert előzések alkalmával a klímát ki kell nyomni, hogy a művelet sikerüljön.
Szia!
Ha nem próbálta ki senki, akkor nehéz megmondani, hogy sikerülhet-e az elképzelés. z előzéses erőtlenség persze nálam is él, de én csakis az alapjárat megsegítését tűztem ki célul. Motorkód: D16Z6. Tehát, 1.6-os SOHC V-tech motor. Köszönöm a hasznos infókat!
.....hát én nem tudom, de PGM-Fi a gyújtásrendszere a kocsidnak.
Idézet: Még mindig bele akarsz nyúlni a levegős részbe? Vannak infók az alapjárati részről és a többi, a motort vezérlő érzékelőkről is. Ez a típus még a régi villogó kódos kódkiolvasóval van ellátva. Szerintem valamelyik periféria érték lehet hibás, ami az AC terhelésnél nem ad megfelelő értéket a vezérlőnek és lefullad tőle a motor. No és persze a maga 20 éve és megtett kilométere az autónak. „A Honda műszava kifejtve Programmed Fuel Injection, ami annyit tesz, hogy a befecskendezett üzemanyag-mennyiség nem esetleges, hanem a központi számítógép többváltozós függvények alapján ad benzint a hengereknek. Az agy a gázkar mindenkori állásához, a hűtővíz és motorolaj hőmérsékletéhez, az épp használt sebességfokozathoz, a levegő hőmérsékletéhez és nyomásához kilesi a hozzárendelt értéket egy többdimenziós táblázatból: ennyi benzin, ennyi levegő kell. A Honda elsőként az 1987-es Civic személyautóban alkalmazta a PGM-FI-rendszert, az első pégéemefis Honda motor az 1998-as VFR800 volt.”
Az nem lehetséges, hogy túl gyenge az a motor a klímához? Azért olyan nem lehetséges, hogy egy gyárilag kitalált dolog nem akar rendesen működni. Akkor ott vagy valami rosszul van megcsinálva, vagy a klímás változat jó pár dologban eltér a nem klímás változattól. Azt egyébként nehezen tudom elképzelni, hogy normális lenne olyan mértékű nyomás emelkedés, amitől már a motor is leáll. Valamekkora ingadozás persze van, de akkora túlnyomásnak nem szabadna lennie, amitől a motor leáll. Akkor vagy tényleg a motor a gyenge, vagy a klímába épített magasnyomású kapcsoló van behalva, és túlnyomás esetén nem kapcsolja ki a kompresszort.
Nekem Vectránál volt olyan, hogy valamit elszúrtak a klímások és a kompresszor hihetetlen hangos lett és majdnem leállásig lefogta a motort. Ha elkezdte, akkor vissza hülésig csinálta. Ha elébe mentem a dolognak, akkor a klíma bekapcsolása után azonnal - egy kicsi kapcsolóval a műszerfalon - bekapcsoltam az egyik hűtőventilátort a maximum fokozatra. Ilyenkor a klíma jól működött és a kompresszor sem kezdett el zajongani és a motort sem fogta vissza. Vectra B klíma videóm, ahol hallani a kompresszort A hozzászólás módosítva: Szept 20, 2012
Igen, bele akarok nyúlni! Meg szeretném segíteni az alapjáratot. Milyen idézet ez amit betettél? Már a 84-es évjáratú Honda Civic-ben és az első CRX-ekben is PGM-FI volt. Ma is van belőlük. Ott még a gyújtás nem volt integrálva, és a hibakódokat 4db piros led világította ki. Nem villogtak, hanem folyamatosan világított ha volt hibakód. A következő generáció 1db ledet villogott, a mostani ESI-m pedig a műszerfalon villogja ki a kódot, ha összezárom a diagnosztikai csatlakozó két pólusát. A sebesség fokozatokat nem figyeli egyik sem, max az automaták. A sebességet viszont igen. A beszívott levegőnek a hőmérsékletét és az abszolút nyomását is figyeli, valamint a benzinnyomást a szívócsőben uralkodó mindenkori nyomáshoz képest tartja 2,5 bar-on. Ezeket én is tudom. Tudom azt is, hogy mi fán terem az injektor. Nem akarom elmesélni az egészet, mert nem ezért nyitottam ezt a témát. Tudom az igazi problémáját a kocsimnak és nem feltétlenül tudok rajta változtatni záros határidőn belül. 250000km van benne és alapjáraton nem bír el a kompresszorral. Ennyi. Ha nincs döglesztő hőség, akkor szépen működik minden. Már a klíma bekapcsolásakor is hallhatóan rányitja az alapjárati szelepet. Hidd el, tudja a vezérlés amit tudnia kell. És sajnos városi közlekedéskor a klímahűtő elér olyan üzemmódot is, aminél már kikapcsolja a kompresszort is. Ezen a részén szintén dolgozom.Az egyik dolog az lesz, hogy tavaszig veszek bele egy új klíma hűtőt, szerzek egy sokkal erősebb ventilátort elé és beszerelem. Viszont érzésem szerint elképzelhető, hogy ez nem mindig lesz elég. Ezért szeretnék egy rásegítést az alapjárathoz. Sajnos a motort nem hiszem hogy lesz alkalmam szétszedni és felújítani, mert max. gyűrűzésig lennék hajlandó elmenni, de nem tudom az elég lehet-e 250000km után. Egyébként sem hittem soha a motor felújításokban. Jobban mondva nem a motorfelújítással van bajom, mert egy szép munka. Inkább azzal van problémám, hogy az eredeti Honda alkatrész az ára miatt nem jöhet szóba, az utángyártott dolgok meg idegesítően márkásnak vannak néha bekomponálva a piacra, közben örülhet az ember, ha a beszerelhetőség határát alulról súrolja drága pénzért. Szóval, megkérlek, hogy amennyiben tudsz bármilyen módon segíteni az eredeti tervem megvalósításában akár ötlettel, akár szakmai információval, akkor kedved szerint tedd meg, ha pedig nem tudsz, akkor légyszi ne ellen lovasként vegyél részt a párbeszédekben, hanem megfigyelőként. Nincs egyébként semmi probléma, csak nyitottam egy topikot, ami kezdett elég pozitívan alakulni, erre most itt vagyunk és a Hondákról beszélgetünk, meg hogy mit miért akarok. A Honda fórumon is szokás néha, hogy az ember minden szakmai dolgot végig mazsolázva feladva a reményt kérdez egy komolyabbat és olyan tanácsokat kezdenek adni, hogy nézzed meg a gyertyákat, biztos beköpte mind a négy. Most ezt picit kihegyeztem, de hidd el az ilyeneken túl vagyok már.
Szia!
Amit a Vectrádról írtál, az ugyanolyan probléma, mint az enyém, csak nekem lehet hogy nem olyan komoly az alapjárati rendszer a kocsimon, mint a Vectrán. A Honda alapjárata mindig is gyenge volt. A Nissan Sunny 1.4LX autómmal a fater előre lejtős udvaráról gond nélkül kitolattam gáz nélkül, csak a kuplungot felengedve, a Hondáimmal ezt nem tudtam megtenni soha. Egyszerűen nincs annyi tartaléka, hogy ilyen öreg korban is elég legyen. nyilván nem gyári az állapota ennyi km után. A kompresszor a túlnyomás miatt volt nálad is hangos. Ha előre meghűtötted a klímahűtőt, akkor nem forrósodott túl és nem emelkedett annyira fel a nyomás a rendszeredben. Az enyém is ad néha hangot, de én betudtam annak, hogy lapátos kompresszor és egyszerűen zörögnek benne a lapátok. Valójában a klímahűtő ad le kevés hőt a szabadba. Ezt azzal tudom bizonyítani, hogy mikor nincs borzasztó meleg, akkor halk és könnyű járású a klíma. kb. 6mp alatt lehűti azt a 4-5 fokot és kikapcsol a digitális szabályozó, amit betettem. Ez azért van mert nem kell sok hőt kivinnie a klímahűtőre. A kocsim olyan, hogy mechanikusan be kellett szerelni a klímát, feltölteni, és a kültéri vezetékkorbácsot kivéve minden elő van benne készítve. A belső párologtató vezetékeit csak fel kellett dugni, a fűtéskonzolt ki akartam cserélni, hogy olyat tegyek be, amiben nem vakdugó van a kapcsoló helyett, hanem kapcsoló. Végül lepattintottam a vakdugót és ott volt alatta a kapcsoló, csak a nyomógombot kellett áttenni. Nem hiszem hogy sokkal másabb lenne a klímás változat. Ebben a tipusban még pollenszűrő sincs. Esetleg annyi, hogy a klíma egy 1.5-ös központi injektoros Honda Civic-ből származik, ez meg 1.6-os hengerenkénti V-tech motor. De szerintem te is érzed, hogy itt kilóg a lóláb. Megnéztem a videód. Te csináltad? Nagyon tetszik. Jól megcsináltad.
Hello!
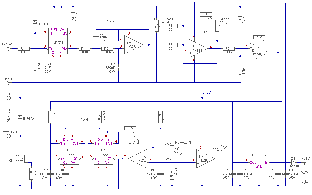
Kiindulási alapnak lerajzoltam valamit. - A PWM-in a "Master" szelepről kapja a PWM jelet. (Nem beszéltük eddig, de gondolom a szelep a GND és az ECU közé van kötve. Mert az 555 invertál. Vagy is maximális kitöltés esetén, a PWM-In bementen GND jel van. Ha mégse, vissza kell invertálni a jelet.) - U1 uniformizálja a jelet, 0/6V-os négyszögjellé. Kitöltése az eredeti marad. - U2a a PWM jelet átlagolja, vagy is U2a kimenetén a PWM kitöltésével arányos analóg jel van. - U3 egy összegző fokozat, ahol a bemenő jel szintje fel van tolva 3V-ra. Így a P1 potival módosítható az analóg jel eltolása. P2 potival az egyenes meredeksége állítható. Feszültség erősítés, kb. 0,5..10-ig állítható. Vagy is a vezérlő jel hatása csökkenthető, vagy növelhető. U2b csak visszafordítja a jelet, mert az összegző erősítő egyben invertál is. (0..6V-ra 6..0V a válasza.) U2b kimenete a módisított analóg vezérlőjel. - U5 és U6 egy PWM jelgenerátor. U4B összehasonlítja a PWM integrált (átlagolt) jelét, a vezető 0..6V jellel. Úgy szabályozza a PWM generátort, hogy a PWM jel kitöltése arányos legyen a 0..6V jellel. (0..6V=0..100%) - U4a fokozat, limitálja a PWM generátor vezető jelét. Ez P3-al beállítható, 0-20%..0-100% között. Vagy is, határolható a kimeneti PWM jel kitöltése, hogy a segédszelep mennyire tudjon beavatkozni maximálisan. (Ha igaz..) - A segédszelepet, nem a GND és kimenet közé, hanem az U+ és Kimenet közé kell kötni. Ha ez nem lehetséges, mert a szelep tekercse fixen a GND-re (testre) van kötve, akkor P-csatornás Fet-et kell alkalmazni, és invertálni kell a PWM és végfokozat között. üdv! proli007 Juj! Ki fogja ezt megcsinálni? Ahogy elnézem a rajzot nem mondom, hogy nem kivitelezhető itthon, de ugye tudod hogy nyákrajz nélkül nagyon el fogok rajta havazni? Nem mondom, nekiálltam én már Willem PCB3-as eprom író készítésének is, de végül azért stabilan kiderült, hogy nem kellett volna. Fele annyiból rendeltem Kínából és az még működött is. Egyébként jól kitaláltad. Legalábbis a rajzot nézegetve, mert amit nekem írtál, hazudnék ha azt állítanám, hogy maradéktalanul értem. Mondjuk rá hogy foltokban. A szelep bekötése nem tudom, hogy GND-re megy-e megmérem. Az biztos, hogy nem kell leválasztani testről, mert a tekercsének mindkét vége a csatlakozón van, tehát ha GND-n is van, valahol útközben van rákötve, vagy az ECU-ban. Tehát ez a része nem kíván plusz munkát. Közben én is méregettem. Sajnos csak kiindulásnak tudom mondani az információt, mert nem a Civic-en, hanem a CRX-emen tudtam tegnap méréseket végezni. Álló motornál bekapcsolt gyújtásnál kb.60% Alapjáraton terhelés nélkül: Játszik 40-70% között. Ha lámpát kapcsolok és megmozdítom hozzá a kormányt is, akkor felugrik 99,9%-ra, tehát teljes kitöltés. Furcsa, mert átkapcsolva a műszert feszültségmérésre, akkor max kitöltésnél sem mérek sokkal többet 3 Voltnál. Majd megmérem a Civicet is, csak most ez a kocsi volt kéznél és ezen már el van helyezve egy olyan vezeték az alapjárati szelepre, amin könnyen hozzáférhető módon tudok mérni. A Civic még kicsit nehézkes ilyen szempontból, mert oda is kellene férni a műszerrel. De majd megoldom azt is jövő héten. Most éjszakás vagyok és hétvégén is 12 órában éjjelezek. Egyébként kicsit elgondolkodtató, hogy a CRX-en alapból 40-70%-on megy a szelep alapjáraton, ezenkívül mikor max kitöltésen van, akkor sem megy sokkal feljebb 3 Voltnál a mért eredő. Annál a kocsinál már a megvásárolása óta szenvedek az alapjárattal és ott klíma sincs. Lehet hogy az ECU kiküldi a kitöltési tényezőt, de valamiért nincs meg a 6 Volt? Így viszont elképzelhető, hogy rá kell számolnia az ECU-nak az alapértékre és azért szenved alapjáraton a kocsim. A Honda ugyanis először rátesz a szelep jelére és ha még szükséges, akkor dúsítja is a keveréket. Ez megmagyarázná a benzinszagot alapjáraton és a nem túl szép járást. Az a baj, nehéz megmondani, hogy ténylegesen elveszik-e valahol a feszültség? Megpróbálok utána nézni. Az lenne a jó, ha Egyik oldalról feszültséget kapna, másik oldalról meg az ECU kapcsolgatná a testet. Akkor kipróbálhatnám direkt 6 volttal. Bár ez a Civic projektünknek nem biztos hogy jó lenne, mert lehet hogy újra kellene gondolni az áramkör terveket. Mondjuk kizárt hogy úgy legyen, mert akkor honnan jönne a 6 Volt. Ezt is megmérem majd. Bocsánat, kicsit elkalandoztam a másik Hondám dolgaira. Valójában a CRX az enyém, a Civic-et a gyerekek miatt vettem pár éve a feleségemnek. Nagyon köszönöm, hogy ilyen mélyen belegondoltál a feladatba!
Hello!
- Nem kell egyből nyákra tenni egy kísérleti áramkört. Egy univerzális nyákra el lehet követni. Így ha módosítani kell valamit (ami szinte 100%) akkor könnyebb. - Honnan lenne ott a 12V-ból 6V? Miért? Minek? Ha csak valami ellenállás nincs sorba a szeleppel. Akkor a szelep sarkain, a testhez képest külön-külön mérve, esetleg kiderülhet a dolog. üdv! proli007
Egészen egyszerű lenne a dolog ha nem a motort akarnád "átverni" hanem a fordulatszám
csökkenésekor leállítanád a klímát , két három perc klíma nélkül .....
Igen. De a klímának mennie kell!
Nem szeretnék udvariatlan lenni, de eddig csakis proli007 értette meg a feladatot. És ezt nem azért írom, mert elfogulttá váltam a segítőkészsége miatt, hanem azért, mert ez az érzésem. Nem akarom semmiképp becsapni a motort és semmi olyan dolgot nem akarok csinálni, mint ahogy azt a motor amúgy is szeretné csinálni. Nem azért szerettnék emelni az alapjáraton, mert nekem így jobban tetszik, hanem azért, mert a motor vezérlése is emelni szeretné, de kevés levegőt tud adni az alapjárati szelep. Ha esetleg tényleg sikerülne egy áramkört elkészíteni és olyan lesz amit elképzeltünk, akkor a szelep ugyanúgy fog szabályozni a motoron, ahogy az eredeti szelep azért lesz elvileg állítható, hogy csakis annyit segítsen be, amennyire pontosan szükség van.
Azért beszélek folyamatosan 6 Voltról, mert olvastam, hogy 6 Voltot kapcsolgat az ECU 80Hz-el.
Most picit álmos vagyok 12 óra éjjelezés után, úgyhogy kellemes vasárnapot mindenkinek!
Hello!
Nincs ebben semmi. Általában a segítők a teljes felmerült problémára próbálnak megoldást találni, én meg csak kizárólag arra ami villamosan felmerül. Vagy is nem szokásom "eltéríteni" a kérdezőt az általa választott iránytól, hanem azon az úton próbálok segíteni, melyen elindult. Aztán hogy ez helyes, vagy tévút, az már legyen a kérdező gondja. Csak abban az esetben szoktam "egyéb" eltérítő tanácsot adni, ha teljesen tévút, vagy a kiválasztott út villamos felkészületlenségből adódik. Ennyi ez, és nem több. Ez nem érdem, nem több, nem kevesebb, csak egy ideológiai megközelítési különbség.. üdv! proli07
Szia! Egy lehetséges nyákterv alfa verziója.
Hello!
Elismerésem! Gyors vagy és pontos mint a villám.. Mind össze annyit kellene változtatni, hogy a 470µF-ot közel vinni a Fet-hez, mert ott folynak a nagyáramok a PWM kimeneten. Valamint a 100nF-os kondik a tápon a 7806 gerjedés gátlására vannak, annak helye a legközelebb lenne a stabihoz. üdv! proli007 |
Bejelentkezés
Hirdetés |







Juj! Ki fogja ezt megcsinálni? Ahogy elnézem a rajzot nem mondom, hogy nem kivitelezhető itthon, de ugye tudod hogy nyákrajz nélkül nagyon el fogok rajta havazni? Nem mondom, nekiálltam én már Willem PCB3-as eprom író készítésének is, de végül azért stabilan kiderült, hogy nem kellett volna. Fele annyiból rendeltem Kínából és az még működött is. 
