Fórum témák
» Több friss téma |
de azért lessz egy jo kapcsolás valamikor igaz? Mert én már kezde türelmetlenkedni.
türeemetlen ember hamar megörexik
most megint egy sor problémát kell megoldani ami után sokat kell olvasgatnom a könyveket... a vezérlés elválasztására 2 megoldás van trafós meg optocsatis (és még nincs benne FET vezérlő ic PL IR2011 stb és úgy vettem észre hogy a TL képes egymásra nyitni a 2 tranyót) most nem tom melyik lenne a jobb... ocs-nek elég kaki az átviteli karakterisztikája a trafósét meg nem tom pówerpityu meg olyan trafós elválasztást csinált ai önmagát indítja meg mittomén mi mit csinál na szal könyvek... 5dik verzió jó lesz kb az árammérést meg én a ferrittrafó elött akarom ... csak még nem tom hogyan ??? megint ocs?? trafó??? csáá
Hello
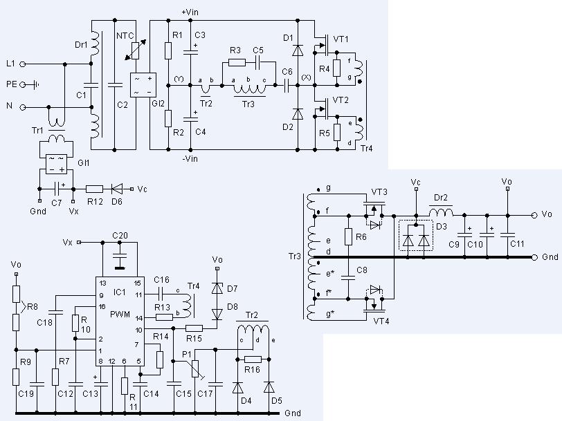
Találtam egy jó kapcsolást amin csak a szekunder tekercs menetszámán kell változtatni és nem is olyan bonyolult de viszont van néhány dolog amit nem értek rajta alőször is a Tr2-t és a körülötte levő 2 dioda R16 C17 P1 C15, valamint a V0 pontra csatlakozó D7 D8 R15. Én nem hinném hogy szükség van rájuk. Úgy tudom hogy az SG3524 10-es lába az amire ha 250mV nál nagyobb feszt rakunk akkor leállítja a négyszögjelgenerátort azaz nem transzformál. Akkor lehet hogy az valami áramvédelem?? Nemtudom. Segítsetek!!!
Hali! akit érdekel, hogy hogyan lehet egyszerű megbízható kapcsi tépot építeni az nézze meg ezt!
Ha már ismeritek vagy fenn volt ez a link akkor bocsánat! http://www.freeweb.hu/bss/index.php?id=265
ha tudsz szerezni bele ic-t akkor rajta....
nah javítottam az elválasztást.. viszont nem lesz sem optos, sem trafós a vezérlés elválasztása ---> a cumón belül még lesz fázis a testen túl sok a kapcsolási idő ... trafónál meg fennáll hogy nem lesz zsíír PWM jah és még mindíg nincs benne FET vezérlő ic..pedig kell mert ha egymásra nyit a 2 szerencsétlen fet akkor lesz füst, fény és durranás és jelentős anyagi kár a feteket lehetne nagyobb Uds feszűre cserélni ez most 600V asszem BUZ90 éppenhogy belefér egy ötletem lenne az életvédelemre: mérni kellene a 2 bemenő vezetéken ( R, N ) az áramot és ha egyiken kicsit több úgy kb 150 200mA --- (ha bemegy és nem a másikon jön ki akkor csak a földön keresztül mehet..azaz rajtad) --- el akkor egy relével le kellene választani a hálózatról és kész :yes: DE az majd csak a 2,0 ba lesz valszeg.... csá
Sziasztok!
Gulyi88: nem tudom mekkora előképzettséged van az elektronikában, de elég favágó dolgok vannak a rajzon, amit írtál, az meg ... hagyjuk! Legyen elég annyi, hogy tévúton jársz! Úgy tűnhet, hogy csak osztom az észt, közben meg semmit nem csinálok, de könyörgöm: ha már valaki veszi a fáradtságot, hogy ingyenesen közzétegyen egy kapcsolást a köz javára az legyen akkor jó! A körítő szövegnek meg legalább legyen valamicske köze a rajzhoz!!! LÉGYSZIVES olvass mielőtt írsz! Van egynéhány szakkönyv ami erről a témáról szól, olvass légyszives utána a dolgoknak, mert ez így olyan mint egy pontvadászat, ami nem másról szól, mint közölni egy kapcsolási rajzot mindenáron! A fő probléma még mindig az, hogy a kimeneti GND még mindig ugyanaz, mint a bementnél! A többit meg nem is említem, röviden annyi, hogy nézd át a TL494-es adatlapot mielőtt bármit is írnál!!! Sziasztok!
hát én nem tom te hol látod hogy kimeneti GND ugyan az mint a bemeneti????
a kimenetnek semi köze a többi cucchoz....az V1,1 ben lehet hogy a másikat nézted.... sztem meg monnd meg hogy mi a xar !!! TL494 el mi a baj? nem értelek??? eleget tanulmányoztam a TL494 et és én nem értem mit látsz hibának... egyébként egy szóval nem montam hogy a véglegeset teszem ki gondoltam hogy segítetek a fejlesztésben ahelyett hogy OFF na mindeggy csá... most annyi hibát láttam emg hogy a optocsatit fordítva kötöttem be
gulyi88:
Az hogy a bemeneti GND és a kimeneti GND nincs egy vonallal összekötve az még nem jeletni azt, hogy azok értelmezése különböző lenne, hiszen mind a kettő GND-nek van feltüntetve, tehát ugyanazt jelentik, függetlenül attól, hogy milyen szimbólummal vannak ábrázolva! A TL494-et meg azért írtam, mert "jah és még mindíg nincs benne FET vezérlő ic..pedig kell mert ha egymásra nyit a 2 szerencsétlen fet akkor lesz füst, fény és durranás és jelentős anyagi kár". A TL494-ben a gyártó garantálja, hogy a maximális kitöltési tényező 45%, tehát az "egymásranyitás" nem lehetséges! A másik, hogy a FET-nek nem "éppenhogy belefér" a 600V Uds-nek, hanem kevés a 230V-os üzemhez!!! Ezért nem szoktak ellenütemű konvertert használni "kisebb" teljesítményekhez. A "hagyományos" kisebb transzformátort meg azonnal felejtse el mindenki aki kapcsolóüzemú tápegységről beszél, mert a jelenleg technikaában nincs olyan, hogy egy kapcsolóüzemű tápegységben 50Hz-es transzformátor is helyet foglal Hid el le tudnám írni, hogy mit és miért hibáztál, csak nem hiszem, hogy nekem kéne az időmet erre pazarolni, amikor inkább a szakirodalmat kéne átnézned (kezdve a villamosságtannal és a villamos szakrajzzal), mielőtt bármibe belekezdesz! Szép dolog az érdeklődés, csak... Azt akartam ezzel az egésszel mondani, hogy téves dolgokat ne közölj ország-világ előtt, mintha nagyon is értenél hozzá, mert van elég hozzáértő olvasója a fórumoknak, hogy azonnal kibukik, ha valami nem jó, csak én vettem is a fáradtságot, hogy közöljem veled! A többiektől bocsánat az OFF-ért, de ez így ahogy van nem OK, és még a PFC áramkörről nem is szóltam, de az már eltörpülne a fenti hibák mellett. Sziasztok!
oks..
egy észrevételem azért van.. csináltam egy CDI-t annak volt az invertere a TL494 ugyan úgy ellenütemben ment a cucc.. és ha a DTC lábat testeltem azaz elméletileg 45% volt a kitöltés (a komparátorok ki voltak billentve...) a fetek akkor iszonyat forrók voltak!!!!!! Fetet meg boltba max 600 voltosat árulnak ahol szoktam venni cuccokat (mert ugye csak olyat tok berakni amilyen van)... legalább 230*gök2 *2 kellene és igen az 650V szal lehet h az első indításnál megpusztulnának... azt meg nemtom mé nem lehet benne segédtáp... ha nincs akkor a tápnak saját magának kell előállítani a tápját nem???én meg anyira bonyolultat nem akarok hogy magától induljon meg stb... ezt már mondtam... (Power Factor Controller)PFC jeeee most hova x@rjak gondolom te már vén csóka vagy a témába... én meg nem ..... azt látom hogy tőled semmit nem fogok/FOGUNK megtudni .... ![]() a jelölésekbe is belekötsz .... nekem az tetszett, és azt raktam be, és kész ennyi..... jah és NEM PC táp minőség a cél!! és nem az hogy olyat rakjak fel ami 100%os mégegyszer mondom h én fejlesztés céljábol bátorkodtam felrakni --magyarul segítség miatt-- ennyi... de azért kössz csá
gulyi-gulyi, ejnye-bejnye!
Igazad van! Legjobb védekezés a támadás! Nézd meg ezt és meglátod, hogyan kell pl külső segédtáp nélkül indítani! A vitát ezennel lezártnak tekintem a részemről, mert nincs értelme! Csináld úgy ahogy szeretnéd, legyél okos! Sziasztok!
Kicsit offolom a témát a problémámmal:
szeretnék építeni 1 szimetrikus labortápot 0-35 V 6 A max állítható áramhatárral, persze kapcsolóüzis táppal. Lehetőleg a 0-35 voltot átváltás nélkül fogja át(vagy automatikus átváltással) Milyen elven működjön ? Egy szimetrikus PWM-es táp kimeneti feszültségét menyire lehet változtatni a kitöltési tényezővel?? (pl: a kimeneti fesz 60 V ) Idézet: „A vitát ezennel lezártnak tekintem a részemről, mert nincs értelme!” A vitának valóban nincs értelme...de ettől még ÉN SPECIEL inkább olvasom a te OFF-jaidat > ami nem is annyira off < , mint gulyi bénázásait... Hogy miért írtam ki lazán a bénázást? MERTHOGY EZ EGY TÁPEGYSÉG, ami KURVÁRA nem játékszer...itt emberéletekről van szó, nem egy másfél Voltos elemmel működő gagyi gyerekjátékról, AHOL MEGENGEDHETŐ ez a FLEGMA STÍLUS!!!!!!! Ehhez tartsd magad gulyi88! Ha jól emlékszem, nem először lettél figyelmeztetve az írásaiddal/tévhiteiddel kapcsolatban! Mindenekelőtt legyen baromi értelmes (ha már a vesszőt meg pontot nem tanultad meg a suliban), különben törlés lesz a sorsa!!! Nem kimondottan ellened irányult ez a dolog, de BÁRKIT!!! leoltok később is, ha EMBERÉLETEKKEL játszik, sitty-sutty módon! Fel kéne fognod, hogy ez nem az a téma, hogy ha bárki kipróbálja közülünk mondjuk az egyik kapcsolást ÉLŐBEN, és megb*ssza az áram...erre nem mondhatod majd KURVA VIDÁMAN, hogy bocsika, tesztverzió volt Szal figyelj, hogy ilyen komoly táp-kérdésekben csak olyat közölj, amiben 500ezer %-ig biztos vagy! Mindenkinek szép napot!
Waaaah
Most miért kell ezt a szegény gulyi-t szekálni. Végre valaki, aki csinál is valamit, nem csak a nagy szöveg van. Szép dolog várni a világmegváltó kapcsolóüzemű táp rajzokat, csak az a helyzet, hogy akinek fogalma sincs alapjaiban, hogy egyáltalán mit jelent egy tranzisztor kapcsolóüzeme, az ne akarjon túl hevesen belenyúlni a témába! Gulyi-n legalább látszik, hogy van valami apró lövse a témához, és nem ész nélkül tervezget mindenféle szart. Ha meg odaírja, hogy tesztverzió, akkor ne akarja már senki megépíteni könyörgöm. Nyilván azért teszi közzé, hogy ha valakinek van valami észrevétele vagy javaslata, akkor azt közölje vele, és így tovább tudjon lépni a fejlesztésben. Igazán jól működő nagyteljesítményű (kW) kapcsitápot úgysem lehet megfelelő műszerezettség nélkül feléleszteni!! Aki pedig erre van felműszerezve, az valószínűleg ért is hozzá. De légyszi ne törjétek már le a fiatalok lelkesedését ilyen butaságokkal, hogy így életveszélyes meg úgy életveszélyes. Aki hülye, az egy ilyen táp teszt verziójának megépítése nélkül is meghalhat...
kössz BpBoy
eddig csak te egyedül veted észre azt hogy nem ezétr raktam be mert azt jó és műxik.... hanem hogy ahogy te is moontad "tovább tudjak lépni" off heléyett pl egy kapcsolás esetleg talán többet segítene... nem PC, az már van dögivel... most iszonyat kevés időm marad az elektronkára éretségi ... irodalom kötelezőt kellene olvasnom a kapcsitápos könyv helyett.... de az irodalom kicsit hidegen hagy ... (senkise vegye magára nem OFF) .... aki meg nem vesz a fáradságot hogy végigolvassa a ""fejlesztés"" menetét arra nem tok mit mondani.ennyi csá
Sziasztok!
BpBoy: valamit félreértesz! Nem csak a nagy szöveg van, szívesen segítek én is, meg gondolom más is, de nem mindegy milyen horderejű az ügy! A fenti eset a rosszabbik. Adott egy lelekes egyén, akinek (valljuk be) nincs meg a szükséges tudása a feladat véghezviteléhez. Ha mondjuk kész lenne a tápegység, működne jól, beleértve az EMI szűrést, PFC-t és érintésvédelmet, mindössze annyi lenne a probléma, hogy pl. a beállított feszültségnél mindig 1V-al alacsonyabb a kimeneti érték, akkor lenne elég javító hozzászólás. Azonban a jelenlegi helyzet az, hogy gulyi88 szeretné ha kijavítanánk a hibáit lépésről lépésre, ami az alapoktól indul. Ez pedig már nem elhanyagolható idő és energiaráfordítás, ráadásul mindezt ingyen, csak azért mert "fejlesztünk". Ennyi erővel lehetne egy tanfolyamot tartani, csakhát az nem egy fórum dolga! Ennyi a lényeg szerintem! És ez globálisan értendő! Sziasztok!
Leírnád nekem, hogy hogy kell kiszámolni, hogy mennyi legyen a menetszám, és hogy milyen vastag legyen a tekercs, ha egy számítógép trafóját szeretném áttekercselni?
jó lenne valami használható rajz, mert szeretnék építeni a készülő erősítőmbe egy kapcsolóüzemü tápot.:yes:
Üdv! nézd meg ezt, még nem építettem meg, de biztos, hogy megfogom
itt zalálod a rajzot megnéztem azt az alkatrészt(top249) a tme katalógusában és lehet kapni mindössze 1500ft-ért... hát ez nem igaz. Nekem meg jó lenne ha valaki megoldaná az életem összes problémáját! Waaah Abdul: szerintem meg nem azt szeretné, hogy mi oldjuk meg helyette a felmerülő gondokat. Persze ahhoz, hogy egy ilyen készülék teljesen korrekten működjön, és ne csak a szerencse miatt, ahhoz nyilván kell valamilyen felsőfokú végzettség legalább a témában...
kössz a rajzot huhuu,
de az az igazság hogy én inkább tl494-el szeretném és nem 12v-ra:yes:.
cső
abdul nem akárnál inkább nekem segíteni a dimmer forumban mert ot kéne némi okosság ez mindenkinek szól akit érdekell esetleg
Nem akarlak elkesirteni de
Idézet: szeritem az erösotöt zavarná „Nagyon ügyelni kell az áramkör árnyékolására, lehetőleg fém dobozban helyezzük el, mert ha nem, akkor biztosak lehetünk benne, hogy 3 méteres körzetben nem tudunk rádiót hallgatni, olyan nagy zavart bocsáthat ki, főleg helytelen nyáktervezés esetén. A zavarkibocsátás mértéke némileg csökkenthető, ha az IC-t nem 132kHz-en, hanem 66kHz-en üzemeltetjük (F láb nem földön hanem C lábhoz kötve), de akkor nagyobb trafót és menetszámokat kell használnunk”
Héj emberek senk sem szándékozik moszfetes pwm-et csinálni??
akkor úgytűnik nem kapcsolóüzemü táp lesz az erősítőmbe
neked is annyiba van, hogy fogsz pár könyvet ami ezzel foglalkozik áttanulmányozod aztán hajrá...
üdv
ha érdekel a téma, akkor mindenekekött ajánlom figyelmedbe ezt a jó kis oldalt THX a készítőjének
először a "teljesítmény mosfetek és alkalmazásaik" C. könyvet olvasd végig.... sok kérdésre és még fel nem merült kérdésre találsz benne választ (egyenlőre még csak ezt olvastam el ... a témát halasztom jövő hétre ... ) kimondottan kapcsitápos könyvet viszont nem találtam de vannak tápos könyvek amibe van róla szó.... na csak ennyit akartam ... csá
ismerem az oldalt, a könyv is megvan csak még nem olvastam el
akkor zsííír..
közben mégiscsak van egy könyv ami nagyon közel áll a kapcsitápokhoz : " Félvezetős feszültségátalakítók " címmel most már ráérek, szal ezt nyálazom csumi
Fel tudnád tenni annak a kapcsitápnak a rajzát, amit csináltál? És az is kéne, hogy milyen vasmagot tettél bele, és arra milyen átmérőjű tekercseket tekertél, és az is, hogy hány voltot ad le.
|
Bejelentkezés
Hirdetés |






gondoltam hogy segítetek a fejlesztésben ahelyett hogy OFF

.... nekem az tetszett, és azt raktam be, és kész ennyi.....
arra nem tok mit mondani.





