Fórum témák

» Több friss téma
Fórum » CNC vezérlő elektronika és progi
Lapozás: OK   23 / 115
(#) Barty válasza Peppe hozzászólására (») Dec 6, 2009 /
 
Szia!
Nekem csak az a kérdésem mennyibe kerül és hol lehet SLA7062-t venni?Köszi előre is!
Üdv.:Barty
(#) mutatvanyos válasza Peppe hozzászólására (») Dec 6, 2009 /
 
Szia!

Én is próbálkoztam a TB6560AHQ-val, de sajnos nem volt tartós sikerem, szép lassan /gyorsan/ elhalálozott mindhárom ic-m, valószínűleg vagy a kapcsolás volt a hibás, vagy a motornak volt nagy az induktivitása. Kíváncsi vagyok a tapasztalataidra, és a kapcsolási rajzodra!
Üdv. mutatványos
(#) Peppe válasza Barty hozzászólására (») Dec 6, 2009 /
 
Szia!

SLA7062-t az www.FDH.hu-ról tudsz rendelni. Az ára nem vészes 2000-3500Huf.
(#) Peppe válasza mutatvanyos hozzászólására (») Dec 6, 2009 /
 
Szia!

A kimenetekre tettél diódákat? Visszarúgnak időnként a motorok és akkor a FET-eknek annyi.
Küldöm a kapcsolásom. Esetleg te is elküldhetnéd.
Megnézném. Olvastam, hogy érzékeny egy IC a zavarokra.
Hobbycnc.hu-n van készen vezérlő ha érdekel. Abból lehet lesni dolgokat.

Ha működik a panelom, akkor azt is megosztom szívesen.
Holnap estére tudok pontosabbat mondani.

Peppe
(#) mutatvanyos válasza Peppe hozzászólására (») Dec 6, 2009 /
 
Hát ez volna..
(#) Peppe válasza mutatvanyos hozzászólására (») Dec 6, 2009 /
 
A funkció lábakat nem kell külön lehúzni földre mert be van építve a (pull down resistor). De ez csak kötözködés
A TQ lábat nem kéne úgy használni lehet az a baj nem?
Minden lépésre fel rántod a kimeneti áramot. Lehet nem bírják. Nem próbáltad nélküle? Az áram ellenállások mekkorák voltak? Én 0.15Ohm/5W rakok bele.
(#) bladika válasza Peppe hozzászólására (») Dec 7, 2009 /
 
Sziasztok! A védő diódák nyugodtan elhagyhatóak! Tartalmazza az IC!
Valószínűleg nektek (mint mindenki másnak) azért füstölnek az IC-k, mert a digitális rész zavart szed össze. Én is rengeteget szenvedtem vele.

Remélem tudok ezzel segíteni:
1. Az a panel tuti nem fog menni, ha rám hallgatsz meg sem építed (jó szándékkal mondom)

2. Amíg nem vagy 100%-ig meggyőződve róla, hogy működőképes a panel, ne is kapcsold közvetlen tápra, csak is áramkorlátos tápra, vagy köss a táppal sorba egy izzót (megköszöni a pénztárcád)

3. Nagyon határozottan legyen egymástól elszeparálva a kis és nagy áramú rész! Az általad linkelt panelon, minden megy mindenhova.

4. A kis áramú föld és a nagy áramú föld legyen külön választva. Egyetlen egy ponton találkozzanak. Ez a pont legyen valamelyik pufferkondenzátor lába.

5. A föld kialakítása legyen csillagpontos. Vezesd külön mind két motor földet és szintén egy pontban találkozzanak, egy puffer lábán.

6. Használj teli földet, ami betakarja az egész panelt, ez legyen a kis áramú föld.

7. Eleinte próbálj meg külön motortápot és külön digitális tápot alkalmazni (természetesen a föld ahogy fentebb írtam egy pontban találkozzon). A mostani megoldás, hogy a motortápból veszed a digitális tápot működőképes, de nem ebben a formában. A motortápról átjutnak a tüskék a digitális tápra. (én közös tápot használok, de alaposan meg van szűrve pi szűrőkkel)

8. Ne spórolj a kondenzátorokkal. Maga a táp kapjon jó nagy elkókat. A panelon minkét motortáphoz legyen még elkó + 100nF kerámia, ezek minél közelebb az IC lábához. A Vdd szintén kapjon elkó+100nF kerámiát minnél közelebb a lábhoz. Ahol lehet használj LOWESR kondenzátorokat. (sokszor nem is drágább, vagy csak minimálisan, mint a sima)

9. A motoráramok minél vastagabb vezetővel legyenek vezetve, akár utólagos beónozással. 35 mikronosnál vékonyabb panelt ne is használj


És, hogy konkrétan miért füstölnek az IC-k? Maga az IC elég nagy áramokat kapcsolgat (Imax:3.5A) nagy frekvenciával. (400kHz? erre már nem emlékszem) Ezek olyan "nagy energiával sugároznak", hogy "áthallatszanak" a hozzájuk közel és/vagy velük párhuzamosan futó vezetőkbe. Továbbá abban az esetben, ha a digitális tápot a motortápból vesszük, a lökésszerű áramfelvételek (ha az ellen nem védekezünk) végigterjedve az áramkörön belejut a vezérlő IC be. Mindezek hatására, mivel mindenféle zavarok (tüskék) jelennek meg az áramméréshez használt referencián képtelen lesz az IC a pontos árammérésre és nagyobb áramokat "enged meg" mint amit képes lenne elviselni. Amúgy ezek miatt képes teljesen összezavarodni az IC és teljesen leáll az áramszabályozás, az oszcillátor minden. Ez elégjól megfigyelhető egy szkóppal. (feltéve, hogy áramkorlátos tápról üzemel, mert ilyenkor az megfékezi a folyamatot az elfüstölés előtt, így kiválóan megfigyelhető, hogy minden leállt az IC-n belül)

Remélem tudtam ezzel segíteni és bocs a hosszú szövegért.

ui.: Esetleg nézzétek meg a videóimat, ott elég jól látható, hogy mit értek a nagy és kis áramú részek elszeparálása és a teli föld használata alatt.

Videók
(#) Peppe válasza bladika hozzászólására (») Dec 7, 2009 /
 
Szia!

Mutatványosnak irod ezeket nem de???
Én nem a motor tápból hajtom a digitális részt.
Elsőre úgy akartam de jobbnak láttam, ha külön van.
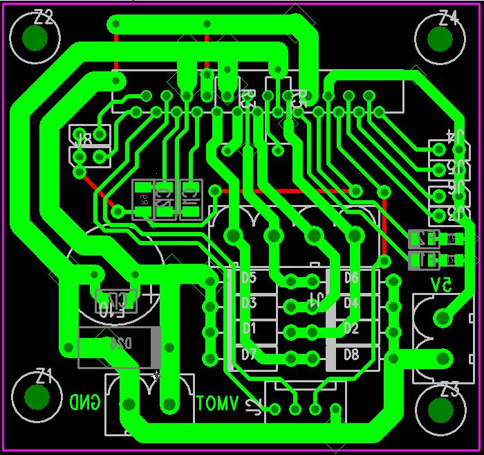
Csatolom az én panelom tervét.Ma épitem össze.




TB6560.JPG
    
(#) Peppe válasza Peppe hozzászólására (») Dec 7, 2009 /
 
Meg vannak az első tesztek.

Sajna nem megy a dolog.Le áll az ic (Protect).

Nem tudom miért.A motort tartja de nem reagál semmire.
hiába léptetném csak ciripel a motor.


Peppe
(#) Peppe válasza Peppe hozzászólására (») Dec 7, 2009 /
 
Örök vadász mezőkre tettem 2 Ic-t.
Hiába áramkorlátos táp. Egyszer csak megugrott a motor és utána egekbe szökött az áram felvétele.

Nem tudom mi lehet a baj.
Bladika esetleg nem árulsz nyákot. Vennék tőled 4 db-t.
Nem próbálkozom többet.
(#) mutatvanyos válasza Peppe hozzászólására (») Dec 7, 2009 /
 
Őszinte részvétem.. Én 3-at küldtem a másvilágra ugyanígy, áramkorlátos tápról, hasonló körülmények között.
(#) pipi hozzászólása Dec 8, 2009 /
 
Sziasztok!
Készülődik a gépem, elakadtam a marógép rögzitésnél az y tengelyre. Ilyesmi fúróm van: Bővebben: Link, ahol szerintem be lehetne fogni 46.5mm a műanyagház. Kellene valami bilincset fabrikálni, ti hogy oldjátok meg?
Köszi
(#) Medve válasza pipi hozzászólására (») Dec 8, 2009 /
 
Hello, ha a tokmánynál lévő fekete anyát(?) letekered, azon a meneten lehet rögzíteni. Plusz a szénkefe táján a házat megtámasztani. Én nem ajánlom, hogy a házat a nagyobb átmérőnél megszorítsd, gyenge lesz ott.
(#) pipi válasza Medve hozzászólására (») Dec 8, 2009 /
 
a hobbycnc-n láttam ilyen alsó rögzítést, de ez alul nagyon gyenge, ócska menet van rajta. itt találtam egy megoldást: Bővebben: Link , a gazdája válaszolt is, esztergáltatta
Mosfilmnek: megnézném azt a dremel befogót, tudsz esetleg boltot BP-n?
Köszi
(#) Peppe válasza mutatvanyos hozzászólására (») Dec 9, 2009 /
 
Nem hagyott nyugodni a dolog. Csináltam egy másik nyákot a TB6560-as hoz.
Holnap próba.
(#) Peppe válasza Peppe hozzászólására (») Dec 9, 2009 /
 
Itt az új panel terv.
(#) pipi válasza Massawa hozzászólására (») Dec 9, 2009 /
 
Szia!
A gépedről van fenn fotó valahol a neten?
Köszi
(#) mutatvanyos válasza Peppe hozzászólására (») Dec 10, 2009 /
 
Szia!
Látom áttervezted Bladika irányelvei szerint, Remélem sikerrel jársz!! Kíváncsian várom a fejleményeket! Én egyenlőre L297-298 Ic vel felépített motorvezérlőt használok, amely jóval kissebb tudású, de strapabíró.
(#) Peppe válasza mutatvanyos hozzászólására (») Dec 10, 2009 /
 
Szia!!!

Működik végre!!Tökéletes azt tudja amit kell.Csak a clk lábat le kell húzni föld felé mert ha nincs rajta semmi lebeg a láb.És meg hülyül.
Ha kell a terv elküldöm.Microstep csudi jó
(#) Peppe válasza bladika hozzászólására (») Dec 10, 2009 /
 
Hogy sikerült megoldanod a csendes tartást?
Nekem zizeg mindig. Megosztod?
(#) mutatvanyos válasza Peppe hozzászólására (») Dec 10, 2009 /
 
Gratulálok, remélem jól megnyúztad az áramkört.Nagyon szépen köszönöm előre is, hogy megosztod velem a terveket.
Hogy állsz a mechanikával? Kész géped van, vagy most kezded építeni?
(#) pipi válasza mutatvanyos hozzászólására (») Dec 10, 2009 /
 
én a L298 helyzett L6203-at terveztem be, ez fetes kimenetű
(#) Peppe válasza mutatvanyos hozzászólására (») Dec 10, 2009 /
 
A mechanika már 80% ban kész.
X Y már működik. A Z-t kell még kigondolnom hogy lesz tuti. Microstep 16 ban elég finom lesz a mozgása.
L297-L298 nekem nem jött be.Nagyon durva volt fél lépésben is. Meg elég régi cucc.
Eléggé megnyúztam a TB6560-ast. Csak a csendes tartás kell még meg oldanom. És akkor már elégedett leszek.
Akkor legyártatom a paneleket. Januárban lesz időm a mechanikára. Most a tápot csinálom meg a kábelezést.
(#) prst14 hozzászólása Dec 15, 2009 /
 
Hali...
ULN2003 x3db + nyomtatóport csatlakozó...
Itt találtam.

Szerintetek ez működik?
Áramkör...

Ilyen motorjaim vannak ,kis házi CNChez szerintem elég lenne...
motor1motor2

Legyetek szívesek aki jártasabb a témában világosítson már fel egyszer s mindenkorra
(#) Antauri válasza prst14 hozzászólására (») Dec 15, 2009 / 1
 
Bztosan működik, nagyon egyszerű tervezés, nincs is mit elrontani rajta. Ami a hátulütője hogy egyrészt nem step-dir vezérlésű, tehát olyan szoftverből kell hajtani ami tud fázisvezérlést (pl. azt hiszem a TurboCnc tudja), másrészt ebben az áramkörben nincs lehetőséged szinte semmire, nincs pwm, nincs tartóáram, nincs tekercsáram figyelés. Ezek pedig fontosak lennének ha ilyen kicsi motorokkal meg akarod mozdítani a mechanikádat.
(#) quite válasza prst14 hozzászólására (») Dec 15, 2009 / 1
 
Antauri-nak tökéletesen igaza van!

Sokkal jobban járnál step-dir vezérléssel.

Ma már az LPT port elég hanyatlóban van, tehát egyre kevesebb hardver és szoftver épül rá, arról nem is beszélve, hogy Win alatt (XP-től felfelé) már nem is olyan egyszerű elérni az LPT portot, sokszor még külön IO.dll könyvtáron keresztül sem!

A motorok valószínűleg nem lesznek jók, túl kicsik, és ráadásul unipoláris motorok.

Az bipoláris motorok "erősebbek", tehát érdemes olyanokkal kísérletezni, és egy step-dir vezérlővel, ami soros portról van vezérelve.

Persze ez mikrokontrolleres, de éppen ezért sokkal stabilabb, egyenletesebb járású rendszert építhetsz, mert az LPT port egyébként is hajlamos elég durva megállásokra, ami a gép működésénél nem mindíg lehet elfogadható.

Ez azért van, mert ugye az LPT portos motorvezérlés órajele az folyamatosan kéne hogy menjen, de mivel a Windows az egy multitask (többfeladatos) rendszer, ennél fogva természetes, hogy az LPT portot is csak megosztva használja, vagyis az órajelkben ott lehetnek "kihagyások".

DOS alatt nincs ilyen probléma, de ha szétnézel akkor látni fogod, hogy szinte az összes valamirevaló CNC program, ami LPT porton dolgozik, az mind DOS alatt fut.

Persze vannak komoly LPT-s CNC programok Win és Linux alá is, de ezek szinte mindgyike tud RS-232-n is dolgozni.
(#) prst14 hozzászólása Dec 15, 2009 /
 
Nagyon szépen köszönöm mindkettőtök válaszát...
Am 1 dolgot nem értek.
A motorokkal kapcsolatos.
Úgy tudom hogy egy léptető motorban több tekercs van.
Van itthon 6 db a képen is látható motor ,egyet feláldoztam a cél érdekében hogy szemügyre vehessem a belsejét.(előszedtem a kisgyökszit és feltártam)
Meglepődtem.Ugyan is itt egyetlenegy tekercs van ,4 kivezetéssel ,körben elhelyezve.
A látható 8 kivezetés felosztva: 4 a felső tekercshez ,4 az alsóhoz ,tehát két tök egyforma tekercs van egymás alatt...Ennek mi értelme?Az alsó felső tekercsek nincsenek kapcsolatban egymással.
Akkor ezek nem is léptető motorok lennének?
Pedig úgy tudom hogy a GAMMA az azokat gyártott...

itt egy kép a szétszedett alsó részről ,az egyben hagyott felső rés...orról.
(#) quite válasza prst14 hozzászólására (») Dec 15, 2009 /
 
De, ezek sima léptetőmotorok!

Ez a fajta tekercselésű motor ferritmágnes forgórészt tartalmaz, az állórész kialakítása pedig egymástól elforgatott, általában műanyagba öntött "fűrészfogas" kialakítású préselt lemez tányérok. Ezeken vannak a tekercsek.

A másik tipusú motoroknál lágyvas mágnes forgórész van, és az állórész tekercselése a tengellyel párhuzamos.

Mindkét kivitelből van bipoláris és unipoláris is.

Pl. a régebbi Epson tintasugaras nyomtatókban az utóbbiból található, míg az újabbakban már a Gammához hasonlító motorokból található.

A két motor között talán a méretcsökkentés lehet a különbség, mert ez a fajta, mint a Gamma is, mindig lapos kivitelűek, míg a másik tipusú, az tengelyirányban hosszabb.

Nekem is volt hasonló unipoláris Gamma motorom, meg vannak más tipusúak is, mindkét tekercselésű fajtából, bipoláris is meg unipoláris is.

Ez a Gamma azért még meg volt csinálva, mert magára a bordázott tengelyre volt öntve a mágnes forgórész.
Strapabíró.

De ugyanez a kivitel pl. az Epsonnál már olyan volt, hogy maga a forgórész mágnes olyan volt mint egy ferritgyűrű, és volt benne a két végén olyan 10filléres nagyságú műanyag korong, ebben volt a tengely.
Na ezek rendre szépen szétolvadtak a folyamatos nyomtatáskor, vagyis a motor tönkrement.

Ezért voltak jók a régi Epson tintasugarasok, azokban még normális motorok voltak, lányvas forgórésszel.
(#) prst14 válasza quite hozzászólására (») Dec 15, 2009 /
 
Így van ,fogas ,préselt lemez darab.Ez azt hiszem látszik is a képen.
Tehát akkor ezekhez a motorokhoz egy unipoláris motorokhoz való step/dir rendszerű vezérlőt kell keresnem?Ez az első google találat ami unipoláris motorokkal foglalkozik.
Köszönöm előre is!

Igazából lenne pénzem egy komoly beruházásra ,de egyik ismerősöm 700.000 Ft ot költött a CNC-jére.
Vizsgamunkának készült ,és tényleg mondhatni róla hogy prof kivitelezésű volt!

Én ennek ellenkezőjét szeretném bebizonyítani.Elképzeléseim szerint olcsón is kilehet hozni egy fél prof kis gépet ,majdnem hogy otthon megtalálható alkatrészekből.Erre példákat már találtam is a neten ,nem is keveset ,csak nagy részük a H*bbyCNC által forgalmazott vezérlőt használják ,én meg ugye az építés nagy híve vagyok...
(#) quite válasza prst14 hozzászólására (») Dec 15, 2009 /
 
Igen, ezekhez unipoláris vezérlő kell.

Pontosan milyen CNC gépet szeretnél? Olyan általános célút, tehát anyagmegmunkálás, 3D marás, stb. feladatra, vagy inkább elsőkörben a 2D marás és a CNC nyákfúrás?

Mert ezutóbbihoz van egy nagyon korrekt kis project, és teljes forráskóddal (mikrovezérlő, PC szoftver), tehát erősen fejleszthető a cucc.

Ez bipoláris motorokkal dolgozik.

Maximus CNC PCB Drill


Cnc nyákfúrásra ez a legkorrektebb project, nem is nagyon találni mást.

Volt még egy másik jó is, ez a Maximus hivatkozik is rá, ez a Srecko Lavric féle project volt.

Sajnos ennek csak demo verziója építhető meg ingyen, és beszéltem a sráccal anno, és 6000.- HUF + járulékos költségekbe került volna egy felprogramozott fullos AT80C2051.

Srecko Lavric - Easy NC Drill

A két project nagyon hasonló, csak ugye a török az tök ingyenes, ezért jól fejleszthető.
Következő: »»   23 / 115
Bejelentkezés

Belépés

Hirdetés
XDT.hu
Az oldalon sütiket használunk a helyes működéshez. Bővebb információt az adatvédelmi szabályzatban olvashatsz. Megértettem