Fórum témák
» Több friss téma |
Fórum » Erősítőhöz való hangsugárzó védelem (koppanásgátló)
Témaindító: Thom, idő: Márc 14, 2006
Témakörök:
Igen
Nézegettem a relék adatlapját, és az volt az érdekes, hogy az arannyal futtatott érintkezőjű, ezüst alapanyagú relék érintkezők közt mérhető belső ellenállás 100mOhm. A kadmiumozott ezüst érintkezősek jobbak. Azok csak 50mOhm-osak. De én valamiért a kadmium ellen vagyok, mert az nem olyan jó vezető. Tudod a csavarok, amiket lehet kapni, azok is mind kadmiumozottak, mégis oxidálódnak. Na meg sokkal olcsóbbak. Voltak érveim, pro, és kontra. Végül az adatok láttán nem tudtam dönteni. Ezért kérdeztem rá. A hangra bizony nagyon nagy hatással vannak ezek a dolgok. Nem akartam vele annyit szórakozni, hogy ki válasszak egy jó relét, kísérletezzek vele sokat. Lehet nem úszom meg.
Hihetetlennek tűnik, de ígaz.
Csináltunk a cimborámmal CD írás vaktesztet is. Ha nem untatlak, le írom mi volt. Készült 3 másolat fekete Maxell cd lemezre. A használt mű: Roger Waters Ezt a lemezt világszerte ismert hifis körökben tisztelik. Bár stúdió munkával készült, de hihetetlen a tér képzése, ezért nagyon jó. A másolat lemezeken csak egy-egy szám volt, hogy meg lehessen különböztetni, hogy melyik melyik. (1,2,3) Senki nem tudta, hogy melyik milyen módszerrel készült. Csak meg hallgat, véleményt mond, a legvégén pedig egy minőségi sorrendet kell mondani. 6 ember hallgatta meg a saját rendszerén. +1 aki készítette a másolatokat, de direkt nem mondott semmit. A véleményét meg tartotta a végéig. Azért mindenki a saját rendszerén, és nem egy etalonon, mert annak minden rezdülését jobban ismeri, mint valaki más rendszerét. 6 ember mondta egyértelműen, hogy az 1-es lemez a legrosszabb. 3 ember sorolta a 2-es lemezt a legjobbnak, és 3 ember meg a 3-as lemezt hallotta a legjobbnak. Ez ellent mondásnak tűnik. De nem az. Ez már szerintem ízlés dolga volt, mert nem volt abszolút nagy különbség a produkcióban. Azért is mondom, hogy ízlés, mert nekem szamély szerint a 2-es lemez tetszett jobban, és azt kicsit mintha muzikálisabbnak hallottam volna mint a 3-ast, viszont a 3-as mintha kicsit pontosabb lett volna. Tényleg pici különbségre kell gondolni. Itt viszont tükröződött is az, hogy ki mit tart fontosnak a zene hallgatásnál. Vannak olyan cimboráim, akik a szuper pontos színpadot kedvelik, még ha az kezd egy kicsit sterillé válni akkor is. És vannak akik mint én is, nem fintorgunk, ha egy icipicit hibázik a rendszer, ha olyan szépen muzsikál, hogy el varázsol, liba bőrössé tesz, olyan jól el adja nekem a kamut mint egy bűvész a trükkjét. (Mindenki tudja, hogy ámítás, de csodálattal figyeli.) Mindig találni hibát. Sajnos sok ember sose tud boldog lenni, ha valami hibát hall. Ez egyfelől jó, mert előrébb visz. Viszont rossz is, mert az egész varázsát tudja el veszíteni, ha nincs élvezet. Na vissza kanyarodva a cd tesztre. Remélem mindenki föl lett csigázva hogy készültek a cd-k. CD írásra egy gép lett össze rakva. Semmi más nem volt rajta, csak az op rendszer, és a cd író progi. (Nero) LG cd író. Ez az író ezeket a lemezeket mindig jó minőségben írta. Bár az író régi, a lemezek meg újabb kiadásúak, és a cd íróhoz nem lett frissítve a firmware (a gyártók alapanyagaihoz való optimalizált írás mód ). Nem is mertünk hozzá nyúlni, nehogy oda legyen a lényeg. Különben most már egy Plextor került teszt alá. Az volt még irányelv, hogy amilyen körülménnyel írunk, olyannal is olvassuk be a lemezt, hogy nehogy egy hibás módszer áldozatai legyünk. Tehát ugyanazzao olvassuk, ugyanazzal írjuk. 4X-es (gép által fölkínált leglassabb írás) írással, és 4X-es olvasással. Szóval az 1-es cd : A gépházban az író IDE kábellel, és a tápját is a gépből kapta. Ez jól hallható volt. Tele volt káros rezonanciákkal, rengeteg részlet veszett, kicsit kezdett agresszív lenni a hangja. Olyan rezgős, grízes lett a magas tartomány. 2-es cd : A cd író kikerült a gépből az asztalra. Egy stabil asztal, rajta egy 30X40centis 5 centi vastag fenyő fa lap, ezen egy 4 centi vastag vatelin, (Olyan mint a kabát bélés, hangfalakban használják csillapításra.) Na és erre a vatelinre került a cd író, majd egy ugyan olyan fa lap került az író tetejére is. Ezt a cimborám nem a kisujjából szopta ki hanem olvasta egy újságban. Az író tápellátását külső táppal oldotta meg. Sajna kapcsoló üzeművel. analóg táppal biztos jobb is lehetett volna. Na ez volt szerintem a legmuzikálisabb. hajszálnyi hibákkal, de sokkal több lélekkel. 3-as cd : Ugyan az mint a 2-es módszer, csak itt nem vatelint használt, hanem tönkölybúza párnát. Abból is a BIO változat volt. Nem ám gizdaságból ám. Olyat lehetett kapni.Így már gondolom érthető, hogy miért volt olyan kicsi a 2 módszer között a különbség. A tönkölybúza párnát is szokták hifisták használni erre arra. Végeredményképpen azt kell, hogy mondjam, hogy az eredeti lemezt semelyik lemez nem közelítette meg! Ha 100% az eredeti lemez, akkor 95%, és 96% a 3-as és a 2-es lemez produkciója, és az 1-es módszer meg csak 90%. Tehát érdemes ki telepíteni a cd írót a gépből ahol rengeteg a ventilátorok által keltett rezgés, ami mozgatja a futóművet, és a tápot meg összevissza rángatja az alaplap...stb. Ha lenne egy relé teszt, ott se nagy különbségeket kellene keresni, hanem apróságokat. Ábrázolás torzulásokat, apróbb hiányokat, vagy hangszer méret változást. Mondjuk az már durva. Hát ennyivel untattalak titeket mára. Tehát továbbra is kerestetik a jó relé.
Én az Omron relét tudom javasolni, eddig olyant használtam e célra.
Érdekes dolgokat írtál. Erősítő és hangfal közötti kábel csareberélgetős "tesztet" már éltem át. Ott is csak apró különbségek voltak, amik egyébként hétköznapi használat során teljesen lényegtelenek. Aki viszont törekszik arra hogy valami nagyon tökéleteset csináljon, az kísérletezgessen. Viszont figyeljünk arra, hogy valaki kifejezetten elítél ilyen dolgokat, azokkal legyünk megértőek, és ne próbáljuk bizonygatni az igazunkat, mert elképzelhető, hogy két igazság van.
Az igazság odaát van...
![]() Hővédelemmel kiegészített hangszóróvédelembe milyen ptk -t javasoltok?
Kizárólag a saját példányomon mért adatok alapján!
Méltánytalanul nagy érdeklődést kap a "MAJKI" féle védelem itt a fórumon. Ennek valószínűleg az lehet az oka, hogy van benne CLIP jelzés (illetve csináltam hozzá szép paneltervet). Az most más kérdés, van-e ennek bármiféle értelme, de ha ez kell, akkor azt simán meg lehet építeni bármelyik másik védelemhez is (mellékeltem). A védelem elsősorban védelem, és abból elsősorban DC védelem. Na éppen ebben nem rúg ladbába az említett kapcsolás. Sajnos "+" irányban 5V körül;"-" irányban pedig 25V körül kezd el csak érzékelni. Ez nagyon rossz érték, alkalmatlan a feladat elvégzésére. Kizárólag totális tápfesz kijutás esetén megbízható! Én nem javaslom senkinek, a témában lévő egyéb védelmek bármelyike jobb lehet nála.
A ős Reflex végfokokban nem ez a védelem volt?
De! :yes: Csak mint írta Alkotó, szeretik a LED-es villogó miatt. Én ettől sokkal egyszerűbb kis áramkört használok.
Ebben a fájlban található a REFLEX_RX-500_vedelem.pdf
Ez az a védelem, ami "Majki-féle" néven híresült el. És az eredetiben is 1 db. 47µF van csak. A clip funkció engem is vonz, mert valami mégis "mocorog" az erősítő elején, de tény, hogy bármelyikhez hozzácsapható. Egyébként ebben a topicban (tegnap elejétől végéig átolvastam) van olyan hivatkozás, ahol REFLEX néven említik a nevezett kapcsolást.
Valaki valamikor valamit elírt. Az általam hivatkozott pdf Mikó Imre (Majki) honlapján is megtalálható, mint az erősítő része.
Mostanság már a "clip LED-et" magában nem használok, a végfok bemenetére rakok egy LED-es kivezérlésjelzőt, ami kb -7..+ 5dB-ig skálázok az adott végnek megfelelően (látványosabb mint az egy szem "ribizli"
)
Üdv!
Kellene nekem egy egyszerű koppanásgátló, van esetleg valakinek valami jólbevált kapcsolása? Előre is köszönöm!
Jól értelmezem, hogy "sima" 44/16 -os CD-vel teszteltetek?
Bocs most nézem, hogy nem jól írtam a felhasznált cd-k gyártóját.
Memorex Black Itt egy kép: Bővebben: Link Nem tudom miért csípődött be a maxell
Sziasztok!
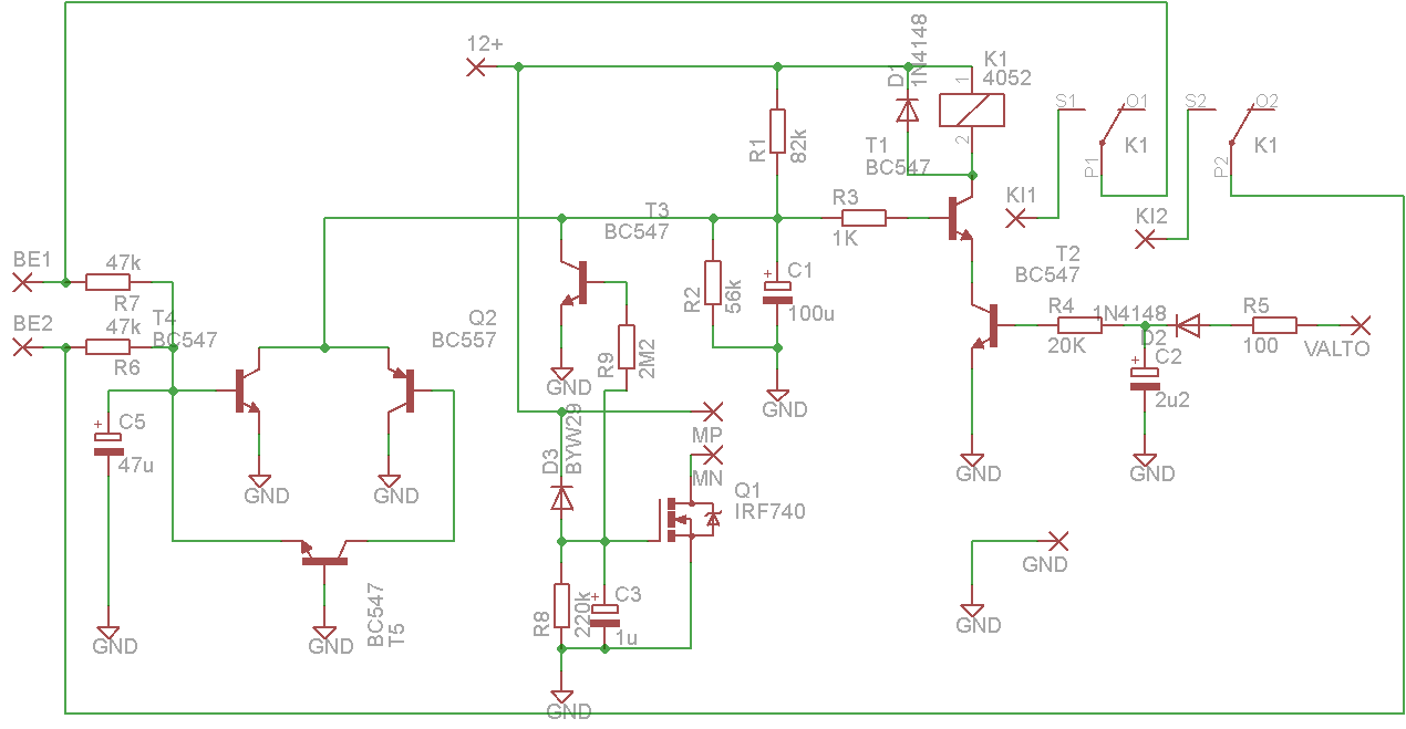
Megépítettem a csatolt kapcsolást. Minden működik rajta, csak az értékek beállításában kérnék segítséget. Az egyenfeszültség figyelő rész jelen értékekkel, 1,5V-os elemről tesztelve kb 1,5 másodperc után kapcsol. Ez normális, vagy pedig csökkentsem tovább a 47u kondenzátor értékét? A késleltetés ezekkel az értékekkel 3-4 másodperc, azonban ha kikapcsolás után rögtön visszakapcsolom szinte nincs is késleltetés. Ez természetes, hisz a kondenzátor még nem sült ki. Elvileg a kondival párhuzamba kapcsolt 56K ellenálláson kéne kisüljön, de nagyon lassan megy neki, viszont az ellenállást nem tudom meddig csökkenthetem, hogy ne kelljen fél wattnál nagyobbat használni. Mind a pioneer, mind az ágota erősítőmnél a gyors ki-be kapcsolások alkalmával is ugyanannyi a bekapcsolási késleltetés. Ezt hogy tudom megoldani? Előre is köszönöm a segítségeteket!
Nem jó ötlet csökkenteni a kondi értékét, mert akkor erősebb basszusoknál az egyenszint elbillenhet, és vakriasztást okoz, lekapcsol a védelmed.
Az 1,5V pedig nem ugyanaz, mintha egy végfoknál a tápfesz kerülne ki a hangszórókra. Az 1,5 V nem tesz kárt 1,5 sec alatt a hangszóróban. Minél nagyobb a feszültség, annál nagyobb a kondit töltő áram, vagyis hamarabb fog lekapcsolni a védelmed. Próbáld ki úgy, hogy tápfeszre kötöd a védelem bemenetét. Jóval hamarabb fog kapcsolni. A ki-be kapcsolás esetén jelentkező probléma amiatt van, amit írtál is, nem sül ki elég gyorsan a C1 -es pufferkondi. Próbáld meg azt, hogy teszel egy diódát (1N4148) az R1 -gyel párhuzamosan, ugyanúgy, ahogy a relénél van, záróirányba. Akkor a tápfesz csökkenésével az elkó a tápfesz felé kisül. Ha viszont ez sem segít, akkor tenni kell még egy tranzisztort a kapcsolásba, ami a váltó megszűnésekor kisüti a C1 -et. Emiatt jobb az a kapcsolás, aminél a váltót figyelő tranzisztor alapból a pufferkondi kisütésével tiltja le a relét. Annál nincs ilyen probléma. Ez a kapcsolás több tekintetben is rosszabb. Pl. a váltót figyelő rész is viszonylag nagy időállandójú, a váltó megszűnésére sem azonnal kapcsol le a relé.
Köszönöm a választ!
Tudom, hogy a végfokoknál nem csak 1,5V egyen fog kikerülni, és azt is tudom, hogy nagyobb feszültségen hamarabb tölt fel a kondi, csak azért voltam ezzel bajban, mert eddig kétféle hangfalvédőt építettem, de azoknál már a 1,5V-ra is azonnal, határozottan kapcsolt a védelem. Akkor ez a rész tisztázva, így hagyom, ahogy van. A diódás megoldást kipróbálom a késleltető résznél. Remélem elég lesz a plusz 1 dióda! A váltófesz figyelésnél akkor ha jól értem, akkor az lenne az igazi, ha maga a figyelő tranzisztor zárná rövidre a kondid. Ez eddig rendben is van, de a tranyó pont akkor van nyitva, mikor van váltófesz, nem pedig akkor mikor nincs. Igazából én nem vettem észre hogy akármennyit is késne a váltófigyelés, amint megszűnik a váltó abban a pillanatban kapcsol a relé. Persze lehet, hogy ettől még késik pár tized másodpercet.
Aha... Azt hiszem már értem. A váltófigyelésnél az a kondi, ami nálam 1u, az biztosítaná a tranzisztornak, hogy még egy pillanatig kikapcsolás után nyitva maradjon, és ezzel kisüsse a kondit. És bekapcsolásnál hogy marad meg a késleltetés, ha gyakorlatilag a késleltető tranzisztor bázisát azonnal a földre húzza a váltófigyelő tranyó? Bocs a hülye kérdésekért, csak nem egészen értem...
Nem. Ebben a kapcsolásban a váltót figyelő tranzisztor kapcsolja le GND -re a relét meghúzó tranzisztor emitterét, ha van váltó. Ellenkező esetben elengedi, és nem tud áram folyni a relé körben.
Amit én mondok, az az a megoldás, mikor a váltót figyelő tranzisztor alapesetben söntöli a relékör pufferelkóját, és a váltóról diódás egyenirányítás után negatív zárófeszültséget kap a bázisa, ha van váltó. Ha megszűnik a váltó, átbillen a bázisköre pozitívba, nyit a tranzisztor és kisüti a pufferelkót, elenged a relé. Ezzel az is meg van oldva, hogy kisüljön a pufferelkó, így ki/be kapcsoláskor mindíg megvan a késleltetés.
A dc figyelő részt lehet, hogy átrajzolom a sajátomba, 1 tranzisztorral kevesebb kell hozzá.
Nem írtam le pontosan... Nem a saját kapcsolásomat néztem, amikor az előző kérdéseket feltettem, hanem, az alapján amit mondtál, a reflex erősítő védőáramkörét (csatoltam). A saját (több másik kapcsolásból összeollózott) kapcsolásom működését értem. Na és akkor ez alapján: Szóval a váltó figyelő tranyó negatív feszültséget kap, ha van váltó, tehát zár. Majd amint eltűnik a váltó, a tápágban még a puffer miatt ott a feszültség, és a 220K ellenálláson keresztül megkapja a nyitófeszt, ezzel rövidre zárva a 470u kondenzátort. És akkor az a 2,2u a váltó simítás miatt van ott. Jól értem? Egyébként ez tényleg jobb, mint amit én csináltam.
A váltó figyelő tranyó bázisára 0V-ot jelöltem. Ne legyen ott negatív feszültség. A potit azért raktam be, hogy akár +0,2-0,3V -ra is be lehessen állítani. Ezzel elérhető, hogy rendkívül gyors legyen a leoldás.
Összedobtam egy rajzot, egyenlőre értékek nélkül. Ez már jobb így ugye?
A DC figyelőt a relé tranyó bázisára kösd, mert csak ott fog rendesen működni. A két tranzisztoros DC figyelő negatív hibajelre nem tudná a kondenzátort rendesen kisütni.
Rajzolj bele relé tekercset A "Motor" áramköri rész mi célt szolgál?
Én tettem fel már egy bevált kapcsolást ide, én évek óta azt használom.
Itt van: Kép
Üdv! A T9 bázisán max. 0,3V jelenik meg. Ez nem kevés?
reloop: A DC figyelő a relé kapcsoló tranyó bázisán van. Relé tekercset rajzoltam az áramkörbe, igaz elég kicsi. A 2 tranzisztoros DC figyelőt pont az ÁLTALAD belinkelt kapcsolásból rajzoltam ki, azt írtad, hogy ez a kapcsolás teljesíti az elvárásaimat. Ezek alapján mégsem. A "Motor" áramkörrész egy ventilátor hőfok szabályozás, hőfokkapcsolóval egybeépítve. Az áramkör ezen része semmi kívánni valót nem hagy maga után, tökéletesen üzemel.
steelbird: Nem szeretnék teljesen más áramkört megépíteni, ha már ezzel ennyit kísérletezgettem. Láttam már a rajzokat itt a topikban. Az egyenfeszültség figyelő rész jelenleg a te kapcsolásod alapján készült, azonban a 2db 470u kondenzátor rengetegnek bizonyult, mert 1,5V-os elemről tesztelve 13 másodperc után aktiválódott csak a védelem (lemértem stopperrel) . És igen, tudom, hogyha a végfok elszáll, akkor tápfesz kerül a kimenetre és a védelem relatív azonnal letilt, de minden normális hangfalvédelem a 1,5V-os ceruzaelemre is azonnal tilt. Szóval... Van egy kapcsolásom, ami működik. A Ti javaslatotokra átalakítottam a váltófigyelő részt (valamint a DC figyelőt is, de előzőek alapján ez marad az eredeti), ezt láthatjátok az előzőleg belinkelt rajzon. A kérdésem pedig csupán annyi, hogy a váltófigyelő rész ebben az állapotában elméletileg működik rendesen ugye?
A váltó figyelő rész teljesen rendben.
Megtaláltam a relé tekercset. Bocs. A belinkelt rajzot magam készítettem, megépítettem, remekül működik. Kérlek vesd össze még egyszer a rajzoddal. Látni fogod a DC figyelő tranzisztorok közös kollektora a két rajzon más-más helyre van bekötve. Csak a segítő szándék vezet, ha valamit nem magyaráztam világosan jelezd.
Én úgy látom, hogy a rajzaink között csupán annyi a különbség, hogy a te rajzodon a relékapcsoló tranyó báziselleállása után nekem pedig elé van bekötve a védelem. Igazából nem tudom, hogy mi másra gondolsz. A DC figyelő közös kollektorai gyakorlatilag jó helyen vannak szerintem, mert az tök mind1, hogy bázisellenállás előtt vagy után húzzák földre a relékapcsoló bázisát. Vagy tévedek? Csak azért kérdezem, mert a jelenleg működő kapcsolásom DC figyelője is szintén a bázisellenállás előtt van bekötve. Nem akarom, hogy elbeszéljünk egymás mellett, szóval ha lehetséges, akkor berajzolnád mondjuk egy piros vonallal az én rajzomra, hogy te mire is gondolsz pontosan? Hova kéne kössem azt a közös kollektort?
Jól látod a különbséget, de a bekötés nagyon nem mindegy. A karikával jelölt tranzisztor nem erősít áramot, csak kapcsol.
Negatív feszültségű hibánál az erősítő kimenetére kötött ellenálláson folyó áram egy vele közel azonos értékű "bázisellenálláson" tud akkora feszültségesést létrehozni, hogy a relét működtető tranzisztor vezérlése kikapcsoljon. Ugyan ez az áram a kondenzátort igen lassan tudná csak kisütni. Ezért volt a korábbi rajzodban még egy tranzisztor beépítve. |
Bejelentkezés
Hirdetés |




Nem ám gizdaságból ám. Olyat lehetett kapni.











