Fórum témák
» Több friss téma |
A kimenetre pluszban rákötöttem egy ledet is, induláskor egyet villan és kész.
Lehet hogy többet is villan csak olyan gyorsan hogy nem látod.. Tedd végtelen ciklusba a teszt idejére és nézd meg úgy.
A sevostep2 mitől működne lefut pikk-pakk a 40-es ciklus és vége a szoftvernek.
Semmi késleltetés ,jóhogy szerencsétlen motor nem tudja követni a 4MHz -et
Kösz, itt volt a kutya elásva! 200-as ciklussal fordul kettőt! Így már megy!
Buék!
Most van egy kis időm visszatérni a ds1820-as projekthez.Azt a progit használom, amit októberben feltöltöttél,18f452, 8MHz Q,annyi csak, hogy mivel easyPic7-es bordon játszom, ezért a szenzort át kellett tennem B0-ról A0-ra, mivel a B port a kijelzőnek van kivezetve. Viszont az akkor jelzett hibám továbbra is fenáll, 24 fok van a szobában, 28-at mér. Mi a hiba?
Sziasztok!
Van egy grafikus lcd-m, melyen egy T6963 vezerlo terpeszkedik. Ezt hogyan tudnam a flowcode-on keresztul hasznalni? Koszi! Udv! Imre
Ha féllépés helyett egész lépésre állítod (és 192 re írod a ciklus számlálót) akkor pont 4 et fog fordulni (48 lépéses motort szimulál) De a ciklusszámlálót értelemszerűen átírhatod a saját motorod lépésszámára .
Sajnos azt tapasztalom a kapcsolasommal kapcsolatban hogy néha lefagy...
Kikapcsolás után bekapcsoláskor az órából összevissza ertekeket olvas ki... Vagy nem olvas ki semmit és a pic nem megy tovabb, megáll... De... ha a kiveszem az elemet a kapcsolásból akkor az rtc ismét rendes adatokat ad, persze csak nullákat mert ujraindult az óra. Lehet hogy ha az i2c kommunikáció közben kapcsolom ki a tápot akkor lefagy az RTC??? Rémeket látok?
Lehet hogy a BrownOut feszultséget kellene 2.0V ról fentebb vennem hogy észnél legyen a i2c kommunikáció kezdeténél a proci?
Vagy ilyenkor segítene a watchdog? Bocsánat a hozzászólásaim a #1130935 számúnak a folytatásai...
Üdv.
A hőfokkiolvasás pontatlanságát megoldottam, most azt kellene megoldanom , hogy amíg a konverzió tart, addig tudjon mást csinálni a progi. A szenzor adatlapja szerint ugyanis a konverzió 200 és 500 ms között bármennyi lehet, ezalatt lenne mit csináljon a progi. Egy ciklus a főprogramomban kb 700 ms,tehát ha az egyik ciklusban kérek egy konverziót, a következőben tudnám kiolvasni, újra kérni egy konverziót, és így tovább...át lehet variálni a makrót valahogy?
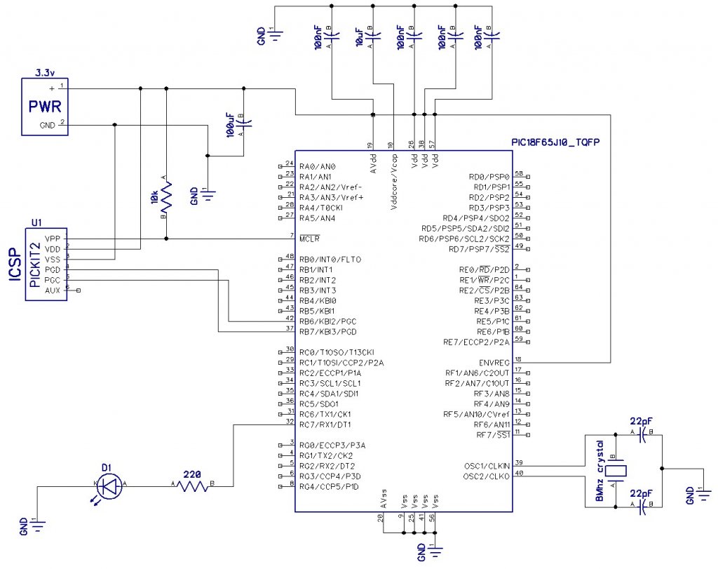
Kedves Hozzáértők...
Problémába ütközöm egy 18F65J10 felprogramozása során... Pickit2-vel kezelem a PIC-et és megy is az olvasás és a törlés is, de amikor a Flowcode-ból fordított hex-et szeretném betölteni akkor ezt a hibaüzenetet kapom... Hol ronthattam el?
Sziasztok hogyan tudok egy programban a futással párhuzamosan elinditani egy időzitést ami csak egy kimeneti portot időzit nem pedig a program futását is?
Szia. Csak egy tipp. Nézd meg a flowcode-ban a "Chip" menüben a "Fordító Opciók..."-nál a beállításokat. Ki vagy be kapcsolni a Konfigurációs opciókat.
Kedves fórumozók!
Azt szeretném kérdezni , hogy flowcode -ba hogy tudnék új bemeneteket, kimeneteket csinálni , vagy letölteni. Üdvözlettel: Silent15
Például , ha (az adott problámámnál) egy Nixie csövet szeretnék használni.
Szia egy példát kérhetek tőled?
Oké-Oké , ezt így tudom , de nem lehet letölteni extrákat , amivel ezt nem kell egyesével összeraknom?
Szia én egy példát kaphatnék a reggeli kérdésemre?
Bocs hogy kérdezni mertem de azért köszönöm.
Hát az egy dolog ,hogy kérdezni is tudni kell ,de nem mindig van elrejtve a válaszban szarkazmus !
Na most megtaláltam amit így nem lehet összerakni:
Egy olyan pl LED (akármi ami jelez nekem , ha aktív , vagy sem) aminek úgy kell működnie , hogyha az A1 lábon van feszültség , és a A2 lábon is van feszültség , akkor világítson a led----> Kb egy &(AND) Ha lehet akkor nem szóltam , de valaki megmondhatná hogy kell ![]() Szép estét!
Mármint ,ha két láb magas ,csak akkor legyen LED-ON ?
Tessék .
Bocs , a LED OFF rossz helyen volt.
De akkor ezt gondolom , 2 kimenettel nem lehet megcsinálni
Jajj , bocsi félrevezettelek, nekem nem 2 kapcsolóval , hanem úgy hogy ha a 2 kimenet aktív , akkor világítson a led.
A PIC-nek két kimenetét akarja öszekapuzni
|
Bejelentkezés
Hirdetés |










